Skin Telocyte Secretome as Conditioned Medium Prevents Profibrotic Differentiation of Skin Fibroblasts into Myofibroblasts
Abstract
1. Introduction
2. Results
2.1. Primary Human Skin Telocytes Release Extracellular Vesicles in Culture
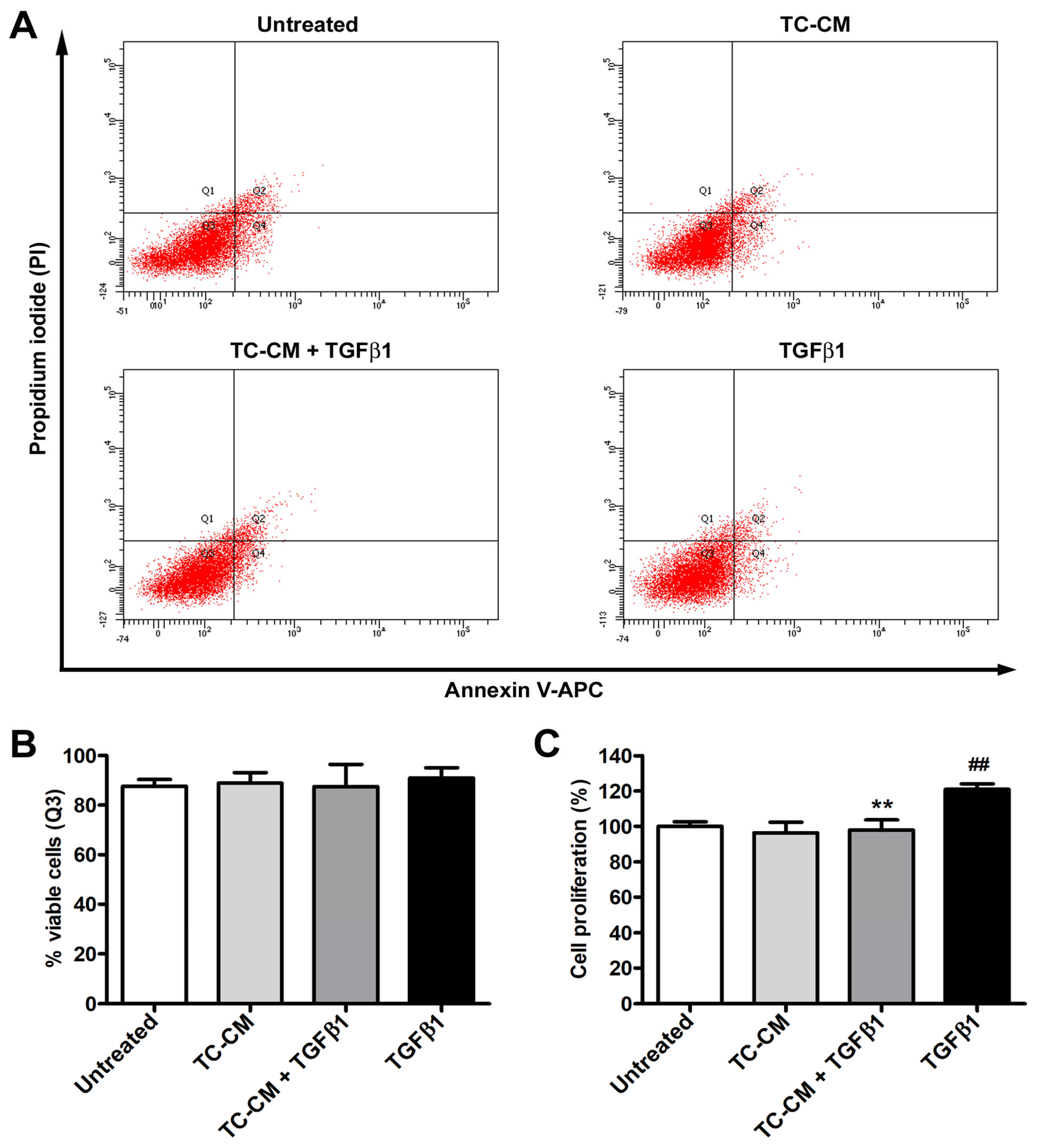
2.2. Skin Telocyte Conditioned Medium Does Not Influence the Viability of Skin Fibroblasts but Significantly Prevents TGFβ1 Proliferative Effects
2.3. Skin Telocyte Conditioned Medium Significantly Reduces TGFβ1-Induced Fibroblast Ability to Close a Scratched Cellular Monolayer
2.4. Skin Telocyte Conditioned Medium Prevents Skin Fibroblasts to Acquire a TGFβ1-Induced Myofibroblast Morphology and Profibrotic Phenotype
2.5. Skin Telocyte Conditioned Medium Reduces TGFβ1-Induced Skin Fibroblast Acquisition of Myofibroblast Markers and Contractile Ability
3. Discussion
4. Materials and Methods
4.1. Culture of Primary Human Skin Telocytes and Fibroblasts
4.2. Collection of Human Skin Telocyte Conditioned Medium
4.3. Extracellular Vesicle Measurements in the Conditioned Medium of Human Skin Telocytes
4.4. Fibroblast Stimulation
4.5. Cell Viability Assessment by Flow Cytometry
4.6. WST-1 Proliferation Assay
4.7. In Vitro Scratch Assay
4.8. Cell Morphology Evaluation
4.9. Fluorescence Immunostaining
4.10. Gene Expression Assessment by Quantitative Real-Time PCR
4.11. Protein Expression Assessment by Western Blotting
4.12. Collagen Gel Matrix Contraction Assay
4.13. Statistical Data Analysis
Author Contributions
Funding
Institutional Review Board Statement
Informed Consent Statement
Data Availability Statement
Acknowledgments
Conflicts of Interest
References
- Faussone Pellegrini, M.-S.; Popescu, L.M. Telocytes. Biomol. Concepts 2011, 2, 481–489. [Google Scholar] [CrossRef] [PubMed]
- Kondo, A.; Kaestner, K.H. Emerging Diverse Roles of Telocytes. Development 2019, 146, dev175018. [Google Scholar] [CrossRef] [PubMed]
- Crețoiu, S.M. Telocytes and Other Interstitial Cells: From Structure to Function. Int. J. Mol. Sci. 2021, 22, 5271. [Google Scholar] [CrossRef]
- Cretoiu, D.; Radu, B.M.; Banciu, A.; Banciu, D.D.; Cretoiu, S.M. Telocytes Heterogeneity: From Cellular Morphology to Functional Evidence. Semin. Cell Dev. Biol. 2017, 64, 26–39. [Google Scholar] [CrossRef] [PubMed]
- Díaz-Flores, L.; Gutiérrez, R.; García, M.P.; Sáez, F.J.; Díaz-Flores, L.; Valladares, F.; Madrid, J.F. CD34+ Stromal Cells/Fibroblasts/Fibrocytes/Telocytes as a Tissue Reserve and a Principal Source of Mesenchymal Cells. Location, Morphology, Function and Role in Pathology. Histol. Histopathol. 2014, 29, 831–870. [Google Scholar] [CrossRef] [PubMed]
- Rosa, I.; Marini, M.; Manetti, M. Telocytes: An Emerging Component of Stem Cell Niche Microenvironment. J. Histochem. Cytochem. 2021, 69, 795–818. [Google Scholar] [CrossRef] [PubMed]
- Kang, Y.; Zhu, Z.; Zheng, Y.; Wan, W.; Manole, C.G.; Zhang, Q. Skin Telocytes versus Fibroblasts: Two Distinct Dermal Cell Populations. J. Cell. Mol. Med. 2015, 19, 2530–2539. [Google Scholar] [CrossRef] [PubMed]
- Romano, E.; Rosa, I.; Fioretto, B.S.; Lucattelli, E.; Innocenti, M.; Ibba-Manneschi, L.; Matucci-Cerinic, M.; Manetti, M. A Two-Step Immunomagnetic Microbead-Based Method for the Isolation of Human Primary Skin Telocytes/CD34+ Stromal Cells. Int. J. Mol. Sci. 2020, 21, 5877. [Google Scholar] [CrossRef] [PubMed]
- Borges, L.F.; Manetti, M. Telocytes and Stem Cells. In Resident Stem Cells and Regenerative Therapy, 2nd ed.; Coeli dos Santos Goldenberg, R., Campos de Carvalho, A., Eds.; Academic Press: San Diego, CA, USA, 2024; pp. 305–337. ISBN 978-0-443-15289-4. [Google Scholar]
- Sanches, B.D.A.; Teófilo, F.B.S.; Brunet, M.Y.; Villapun, V.M.; Man, K.; Rocha, L.C.; Neto, J.P.; Matsumoto, M.R.; Maldarine, J.S.; Ciena, A.P.; et al. Telocytes: Current Methods of Research, Challenges and Future Perspectives. Cell Tissue Res. 2024, 396, 141–155. [Google Scholar] [CrossRef] [PubMed]
- Wei, X.; Chen, T.; Yang, X. Telocytes in Fibrosis Diseases: From Current Findings to Future Clinical Perspectives. Cell Transplant. 2022, 31, 096368972211052. [Google Scholar] [CrossRef] [PubMed]
- Cretoiu, D.; Xu, J.; Xiao, J.; Cretoiu, S.M. Telocytes and Their Extracellular Vesicles—Evidence and Hypotheses. Int. J. Mol. Sci. 2016, 17, 1322. [Google Scholar] [CrossRef] [PubMed]
- Cretoiu, D.; Gherghiceanu, M.; Hummel, E.; Zimmermann, H.; Simionescu, O.; Popescu, L.M. FIB–SEM Tomography of Human Skin Telocytes and Their Extracellular Vesicles. J. Cell. Mol. Med. 2015, 19, 714–722. [Google Scholar] [CrossRef] [PubMed]
- Vannucchi, M.-G.; Faussone-Pellegrini, M.-S. The Telocyte Subtypes. Adv. Exp. Med. Biol. 2016, 913, 115–126. [Google Scholar] [CrossRef] [PubMed]
- Díaz-Flores, L.; Gutiérrez, R.; García, M.P.; González-Gómez, M.; Díaz-Flores, L.; Álvarez-Argüelles, H.; Luis Carrasco, J. Presence/Absence and Specific Location of Resident CD34+ Stromal Cells/Telocytes Condition Stromal Cell Development in Repair and Tumors. Front. Cell Dev. Biol. 2020, 8, 544845. [Google Scholar] [CrossRef] [PubMed]
- Rusu, M.C.; Mirancea, N.; Mănoiu, V.S.; Vâlcu, M.; Nicolescu, M.I.; Păduraru, D. Skin Telocytes. Ann. Anat.—Anat. Anz. 2012, 194, 359–367. [Google Scholar] [CrossRef]
- Ceafalan, L.; Gherghiceanu, M.; Popescu, L.M.; Simionescu, O. Telocytes in Human Skin—Are They Involved in Skin Regeneration? J. Cell. Mol. Med. 2012, 16, 1405–1420. [Google Scholar] [CrossRef]
- Arafat, E.A. Ultrastructural and Immunohistochemical Characteristics of Telocytes in the Skin and Skeletal Muscle of Newborn Rats. Acta Histochem. 2016, 118, 574–580. [Google Scholar] [CrossRef]
- Díaz-Flores, L.; Gutiérrez, R.; García, M.P.; González-Gómez, M.; Rodríguez-Rodriguez, R.; Hernández-León, N.; Díaz-Flores, L.; Carrasco, J.L. Cd34+ Stromal Cells/Telocytes in Normal and Pathological Skin. Int. J. Mol. Sci. 2021, 22, 7342. [Google Scholar] [CrossRef]
- Yang, J.; Li, Y.; Xue, F.; Liu, W.; Zhang, S. Exosomes Derived from Cardiac Telocytes Exert Positive Effects on Endothelial Cells. Am. J. Transl. Res. 2017, 9, 5375. [Google Scholar]
- Manole, C.G.; Voiculescu, V.M.; Soare, C.; Ceafalan, L.C.; Gherghiceanu, M.; Hinescu, M.E. Skin Telocytes Could Fundament the Cellular Mechanisms of Wound Healing in Platelet-Rich Plasma Administration. Cells 2024, 13, 1321. [Google Scholar] [CrossRef]
- Wang, S.; Cheng, Y.; Liu, L.; Chen, R.; Li, Y.; Wang, H.; Zhang, R. The Morphology and Ultrastructure of Dermal Telocytes Characterized by TEM and AFM. Cell Biochem. Biophys. 2024, 82, 705–713. [Google Scholar] [CrossRef] [PubMed]
- Varga, I.; Polák, Š.; Kyselovič, J.; Kachlík, D.; Danišovič, Ľ.; Klein, M. Recently Discovered Interstitial Cell Population of Telocytes: Distinguishing Facts from Fiction Regarding Their Role in the Pathogenesis of Diverse Diseases Called “Telocytopathies”. Medicina 2019, 55, 56. [Google Scholar] [CrossRef]
- Kostin, S. Cardiac Telocytes in Normal and Diseased Hearts. Semin. Cell Dev. Biol. 2016, 55, 22–30. [Google Scholar] [CrossRef] [PubMed]
- Díaz-Flores, L.; Gutiérrez, R.; García, M.P.; Gayoso, S.; Gutiérrez, E.; Díaz-Flores, L.; Carrasco, J.L. Telocytes in the Normal and Pathological Peripheral Nervous System. Int. J. Mol. Sci. 2020, 21, 4320. [Google Scholar] [CrossRef] [PubMed]
- Ibba-Manneschi, L.; Rosa, I.; Manetti, M. Telocytes in Chronic Inflammatory and Fibrotic Diseases. Adv. Exp. Med. Biol. 2016, 913, 51–76. [Google Scholar] [CrossRef]
- Ibba-Manneschi, L.; Rosa, I.; Manetti, M. Telocyte Implications in Human Pathology: An Overview. Semin. Cell Dev. Biol. 2016, 55, 62–69. [Google Scholar] [CrossRef] [PubMed]
- Valente, S.; Villacampa Lahoz, M.; Vasuri, F.; Pasquinelli, G. Immunohistochemical and Ultrastructural Characterization of Telocytes in Normal and Diabetic Human Kidneys. Biomolecules 2024, 14, 968. [Google Scholar] [CrossRef] [PubMed]
- Kumar, P.; Thayalan, D.; Bose, D.; Krishnan, R.; Annasamy, R.; Indumathi, N. Novel Role of CD34+ Stromal Cells/Telocytes in Oral Submucous Fibrosis Development and Its Malignant Transformation. J. Stomatol. Oral Maxillofac. Surg. 2024, 125, 101990. [Google Scholar] [CrossRef]
- Díaz-Flores, L.; Gutiérrez, R.; González-Gómez, M.; García, M.d.P.; Palmas, M.; Carrasco, J.L.; Madrid, J.F.; Díaz-Flores, L. Delimiting CD34+ Stromal Cells/Telocytes Are Resident Mesenchymal Cells That Participate in Neovessel Formation in Skin Kaposi Sarcoma. Int. J. Mol. Sci. 2023, 24, 3793. [Google Scholar] [CrossRef]
- Aleksandrovych, V.; Gil, K. Telocytes in the Tumor Microenvironment. Adv. Exp. Med. Biol. 2021, 1329, 205–216. [Google Scholar] [CrossRef] [PubMed]
- Manole, C.G.; Gherghiceanu, M.; Ceafalan, L.C.; Hinescu, M.E. Dermal Telocytes: A Different Viewpoint of Skin Repairing and Regeneration. Cells 2022, 11, 3903. [Google Scholar] [CrossRef] [PubMed]
- Zhu, Z. Interstitial Cell Dysregulation in Allergic Contact Dermatitis: A Morphodynamic Study of Novel Interstitial Cell Telocytes. Microsc. Microanal. 2023, 29, 762–776. [Google Scholar] [CrossRef] [PubMed]
- Manole, C.G.; Gherghiceanu, M.; Simionescu, O. Telocyte Dynamics in Psoriasis. J. Cell. Mol. Med. 2015, 19, 1504–1519. [Google Scholar] [CrossRef]
- Manetti, M.; Guiducci, S.; Ruffo, M.; Rosa, I.; Faussone-Pellegrini, M.S.; Matucci-Cerinic, M.; Ibba-Manneschi, L. Evidence for Progressive Reduction and Loss of Telocytes in the Dermal Cellular Network of Systemic Sclerosis. J. Cell. Mol. Med. 2013, 17, 482–496. [Google Scholar] [CrossRef]
- Rosa, I.; Romano, E.; Fioretto, B.S.; Guasti, D.; Ibba-Manneschi, L.; Matucci-Cerinic, M.; Manetti, M. Scleroderma-like Impairment in the Network of Telocytes/CD34+ Stromal Cells in the Experimental Mouse Model of Bleomycin-Induced Dermal Fibrosis. Int. J. Mol. Sci. 2021, 22, 12407. [Google Scholar] [CrossRef] [PubMed]
- Jeppesen, D.K.; Zhang, Q.; Franklin, J.L.; Coffey, R.J. Extracellular Vesicles and Nanoparticles: Emerging Complexities. Trends Cell Biol. 2023, 33, 667–681. [Google Scholar] [CrossRef] [PubMed]
- Chen, T.-Q.; Wei, X.-J.; Liu, H.-Y.; Zhan, S.-H.; Yang, X.-J. Telocyte-Derived Exosomes Provide an Important Source of Wnts That Inhibits Fibrosis and Supports Regeneration and Repair of Endometrium. Cell Transplant. 2023, 32, 09636897231212746. [Google Scholar] [CrossRef] [PubMed]
- Zhang, S.; Sun, L.; Chen, B.; Lin, S.; Gu, J.; Tan, L.; Lin, M. Telocytes Protect against Lung Tissue Fibrosis through Hexokinase 2-dependent Pathway by Secreting Hepatocyte Growth Factor. Clin. Exp. Pharma. Physio. 2023, 50, 964–972. [Google Scholar] [CrossRef]
- Zhao, B.; Liao, Z.; Chen, S.; Yuan, Z.; Yilin, C.; Lee, K.K.H.; Qi, X.; Shen, X.; Zheng, X.; Quinn, T.; et al. Intramyocardial Transplantation of Cardiac Telocytes Decreases Myocardial Infarction and Improves Post-infarcted Cardiac Function in Rats. J. Cell. Mol. Med. 2014, 18, 780–789. [Google Scholar] [CrossRef]
- Zheng, L.; Li, L.; Qi, G.; Hu, M.; Hu, C.; Wang, S.; Li, J.; Zhang, M.; Zhang, W.; Zeng, Y.; et al. Transplantation of Telocytes Attenuates Unilateral Ureter Obstruction-Induced Renal Fibrosis in Rats. Cell. Physiol. Biochem. 2018, 46, 2056–2071. [Google Scholar] [CrossRef]
- Pereira De Godoy, J.M.; Pereira De Godoy, A.C.; Guerreiro Godoy, M.D.F.; De Santi Neto, D. Synthesis and Physiological Remodeling of CD34 Cells in the Skin Following the Reversal of Fibrosis through Intensive Treatment for Lower Limb Lymphedema: A Case Report. Dermatopathology 2023, 10, 104–111. [Google Scholar] [CrossRef]
- Wang, X.; Cretoiu, D. (Eds.) Telocytes: Connecting Cells; Advances in Experimental Medicine and Biology; Springer: Singapore, 2016; Volume 913, ISBN 978-981-10-1060-6. [Google Scholar]
- Condrat, C.E.; Barbu, M.G.; Thompson, D.C.; Dănilă, C.A.; Boboc, A.E.; Suciu, N.; Crețoiu, D.; Voinea, S.C. Chapter One—Roles and Distribution of Telocytes in Tissue Organization in Health and Disease. In Tissue Barriers in Disease, Injury and Regeneration; Gorbunov, N.V., Ed.; Elsevier: Amsterdam, The Netherlands, 2021; pp. 1–41. ISBN 978-0-12-818561-2. [Google Scholar]
- Zheng, Y.; Cai, S.; Zhao, Z.; Wang, X.; Dai, L.; Song, D. Roles of Telocytes Dominated Cell–Cell Communication in Fibroproliferative Acute Respiratory Distress Syndrome. Clin. Transl. Discov. 2024, 4, e277. [Google Scholar] [CrossRef]
- Fertig, E.T.; Gherghiceanu, M.; Popescu, L.M. Extracellular Vesicles Release by Cardiac Telocytes: Electron Microscopy and Electron Tomography. J. Cell. Mol. Med. 2014, 18, 1938–1943. [Google Scholar] [CrossRef] [PubMed]
- Albulescu, R.; Tanase, C.; Codrici, E.; Popescu, D.I.; Cretoiu, S.M.; Popescu, L.M. The Secretome of Myocardial Telocytes Modulates the Activity of Cardiac Stem Cells. J. Cell. Mol. Med. 2015, 19, 1783–1794. [Google Scholar] [CrossRef] [PubMed]
- Yang, R.; Tang, Y.; Chen, X.; Yang, Y. Telocytes-Derived Extracellular Vesicles Alleviate Aortic Valve Calcification by Carrying miR-30b. ESC Heart Fail. 2021, 8, 3935–3946. [Google Scholar] [CrossRef]
- Liao, Z.; Chen, Y.; Duan, C.; Zhu, K.; Huang, R.; Zhao, H.; Hintze, M.; Pu, Q.; Yuan, Z.; Lv, L.; et al. Cardiac Telocytes Inhibit Cardiac Microvascular Endothelial Cell Apoptosis through Exosomal miRNA-21-5p-Targeted Cdip1 Silencing to Improve Angiogenesis Following Myocardial Infarction. Theranostics 2021, 11, 268–291. [Google Scholar] [CrossRef] [PubMed]
- Zhang, F.-L.; Huang, Y.-L.; Zhou, X.-Y.; Tang, X.-L.; Yang, X.-J. Telocytes Enhanced in Vitro Decidualization and Mesenchymal-Epithelial Transition in Endometrial Stromal Cells via Wnt/β-Catenin Signaling Pathway. Am. J. Transl. Res. 2020, 12, 4384–4396. [Google Scholar] [PubMed]
- Andreucci, E.; Fioretto, B.S.; Rosa, I.; Matucci-Cerinic, M.; Biagioni, A.; Romano, E.; Calorini, L.; Manetti, M. Extracellular Lactic Acidosis of the Tumor Microenvironment Drives Adipocyte-to-Myofibroblast Transition Fueling the Generation of Cancer-Associated Fibroblasts. Cells 2023, 12, 939. [Google Scholar] [CrossRef]
- Fioretto, B.S.; Rosa, I.; Tani, A.; Andreucci, E.; Romano, E.; Sgambati, E.; Manetti, M. Blockade of Sialylation with Decrease in Polysialic Acid Levels Counteracts Transforming Growth Factor Β1-Induced Skin Fibroblast-to-Myofibroblast Transition. Cells 2024, 13, 1067. [Google Scholar] [CrossRef]
- Rosa, I.; Fioretto, B.S.; Andreucci, E.; Romano, E.; Manetti, M. Skin Telocyte Secretome as Conditioned Medium Prevents Profibrotic Differentiation of Skin Fibroblasts into Myofibroblasts. Ital. J. Anat. Embryol. 2024, 128 (Suppl. S1), 259. Available online: https://oajournals.fupress.net/index.php/ijae/issue/view/654 (accessed on 16 December 2024).








| Gene | Assay ID | Catalog Number |
|---|---|---|
| FAP | Hs_FAP_1_SG | QT00074963 |
| ACTA2 | Hs_ACTA2_1_SG | QT00088102 |
| COL1A1 | Hs_COL1A1_1_SG | QT00037793 |
| COL1A2 | Hs_COL1A2_1_SG | QT00072058 |
| FN1 | Hs_FN1_1_SG | QT00038024 |
| CTGF | Hs_CTGF_1_SG | QT00052899 |
| RRN18S | Hs_RRN18S_1_SG | QT00199367 |
| Primary Antibody | Catalog Number | Producer | Dilution |
|---|---|---|---|
| anti-α-SMA | ab7817 | Abcam | 1:300 |
| anti-N-cadherin | #13116S | Cell Signaling Technology | 1:1000 |
| anti-COL1A1 | #39952 | Cell Signaling Technology | 1:1000 |
| anti-FN-EDA | SAB4200880 | Sigma-Aldrich | 1:1000 |
| anti-ERK1/2 | ab17942 | Abcam | 1:1000 |
| anti-p-ERK1/2 | sc-16982 | Santa Cruz Biotechnology | 1:1000 |
| anti-GAPDH | ab8245 | Abcam | 1:5000 |
| anti-α-tubulin | #2144 | Cell Signaling Technology | 1:1000 |
Disclaimer/Publisher’s Note: The statements, opinions and data contained in all publications are solely those of the individual author(s) and contributor(s) and not of MDPI and/or the editor(s). MDPI and/or the editor(s) disclaim responsibility for any injury to people or property resulting from any ideas, methods, instructions or products referred to in the content. |
© 2025 by the authors. Licensee MDPI, Basel, Switzerland. This article is an open access article distributed under the terms and conditions of the Creative Commons Attribution (CC BY) license (https://creativecommons.org/licenses/by/4.0/).
Share and Cite
Rosa, I.; Fioretto, B.S.; Andreucci, E.; Biagioni, A.; Romano, E.; Manetti, M. Skin Telocyte Secretome as Conditioned Medium Prevents Profibrotic Differentiation of Skin Fibroblasts into Myofibroblasts. Int. J. Mol. Sci. 2025, 26, 1284. https://doi.org/10.3390/ijms26031284
Rosa I, Fioretto BS, Andreucci E, Biagioni A, Romano E, Manetti M. Skin Telocyte Secretome as Conditioned Medium Prevents Profibrotic Differentiation of Skin Fibroblasts into Myofibroblasts. International Journal of Molecular Sciences. 2025; 26(3):1284. https://doi.org/10.3390/ijms26031284
Chicago/Turabian StyleRosa, Irene, Bianca Saveria Fioretto, Elena Andreucci, Alessio Biagioni, Eloisa Romano, and Mirko Manetti. 2025. "Skin Telocyte Secretome as Conditioned Medium Prevents Profibrotic Differentiation of Skin Fibroblasts into Myofibroblasts" International Journal of Molecular Sciences 26, no. 3: 1284. https://doi.org/10.3390/ijms26031284
APA StyleRosa, I., Fioretto, B. S., Andreucci, E., Biagioni, A., Romano, E., & Manetti, M. (2025). Skin Telocyte Secretome as Conditioned Medium Prevents Profibrotic Differentiation of Skin Fibroblasts into Myofibroblasts. International Journal of Molecular Sciences, 26(3), 1284. https://doi.org/10.3390/ijms26031284

