The Establishment of Artificial RNA Cascade Circuits for Gene Regulation Based on Doxycycline-Induced Pre-mRNA Alternative Splicing
Abstract
1. Introduction
2. Results
2.1. Dox-Dependent “Switch-On” Device
2.1.1. Construction and Optimization of the Switch-On Device “CITetR”
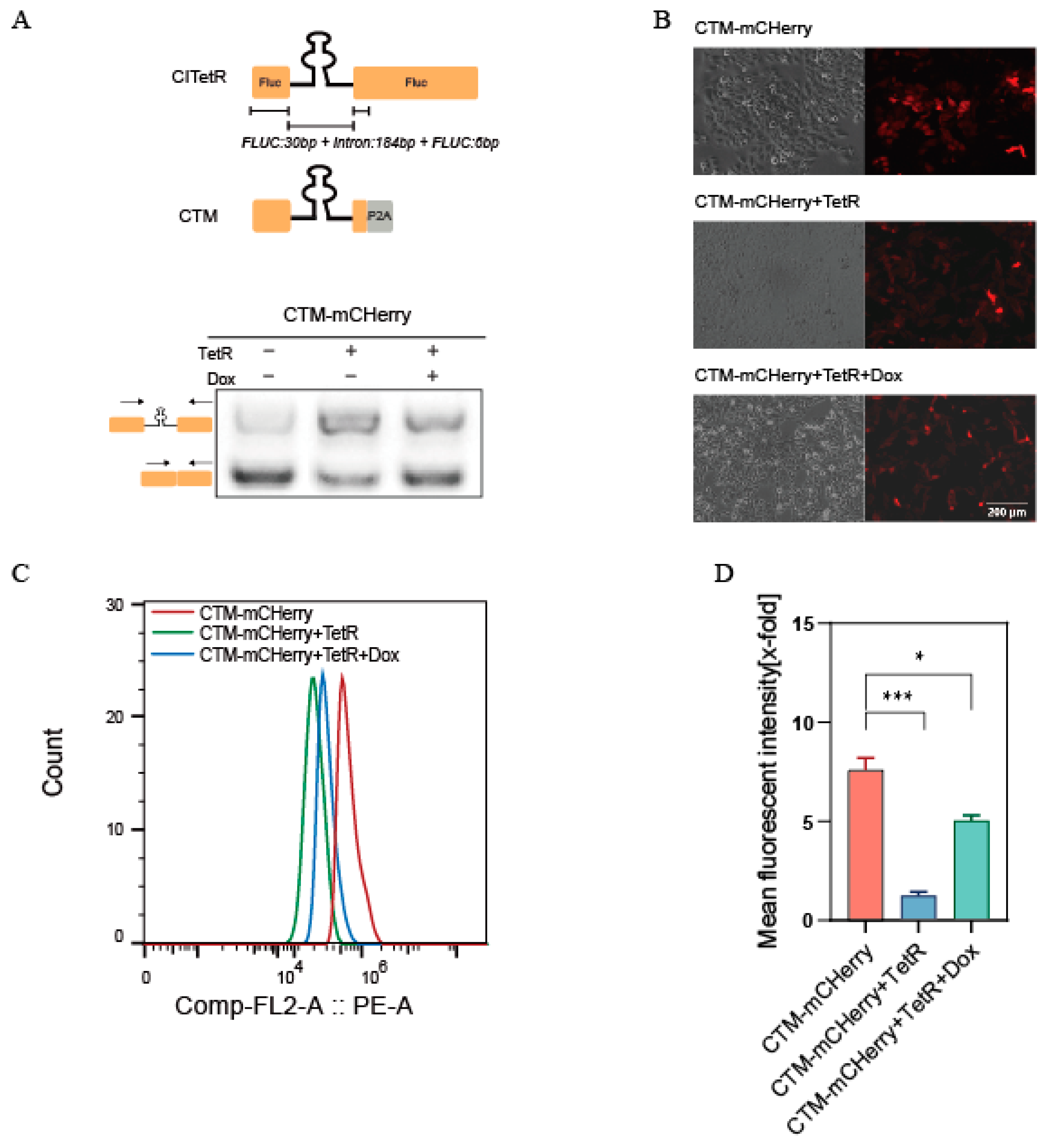
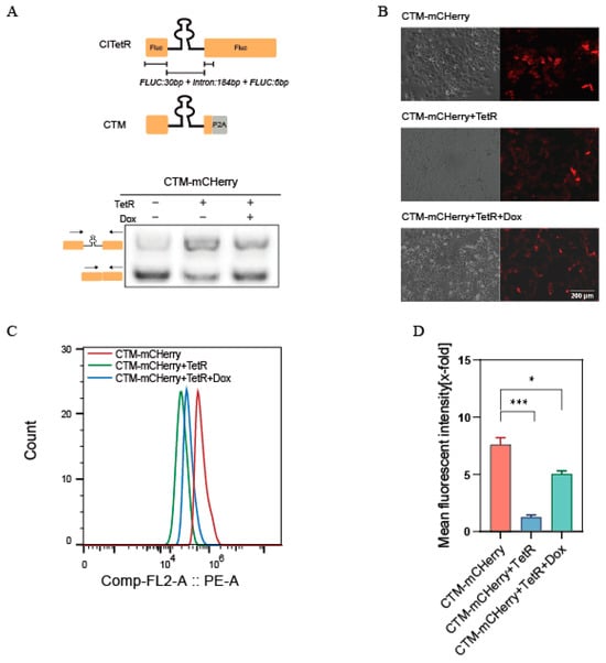
2.1.2. Constructing the CTM Module—Modularization and Feasibility Analysis of CITetR
2.1.3. Long-Term and Reversible Dynamic Regulation of CTM-mCHerry
2.1.4. The CTM Module Regulates the Functionality of the HSV-TK/GCV System
2.2. Dox-Dependent Switch-Off Device
2.2.1. Principle and Design of Dox-Dependent Switch-Off Device
2.2.2. Structure Optimization of C2ITetR
2.3. Establishment of an RNA Double-Switch Cascade Circuit Based on CTM/C2ITetR>4A
3. Discussion and Conclusions
4. Materials and Methods
4.1. Cell Culture
4.2. Plasmid Construction
4.3. Dual-Luciferase Reporter Assay
4.4. RT-PCR/qPCR Analysis
4.5. Fluorescence Microscopy
4.6. Flow Fluorescence Assay
4.7. Apoptosis Flow Assay
Supplementary Materials
Author Contributions
Funding
Institutional Review Board Statement
Informed Consent Statement
Data Availability Statement
Acknowledgments
Conflicts of Interest
Abbreviations
References
- Gilbert, W. Why genes in pieces? Nature 1978, 271, 501. [Google Scholar] [CrossRef] [PubMed]
- Zhang, M.; Chen, C.; Lu, Z.; Cai, Y.; Li, Y.; Zhang, F.; Liu, Y.; Chen, S.; Zhang, H.; Yang, S.; et al. Genetic Control of Alternative Splicing and its Distinct Role in Colorectal Cancer Mechanisms. Gastroenterology 2023, 165, 1151–1167. [Google Scholar] [CrossRef] [PubMed]
- Ule, J.; Blencowe, B.J. Alternative Splicing Regulatory Networks: Functions, Mechanisms, and Evolution. Mol. Cell 2019, 76, 329–345. [Google Scholar] [CrossRef] [PubMed]
- Coltri, P.P.; dos Santos, M.G.P.; da Silva, G.H.G. Splicing and cancer: Challenges and opportunities. Wiley Interdiscip. Rev. RNA 2019, 10, e1527. [Google Scholar] [CrossRef] [PubMed]
- Escobar-Hoyos, L.F.; Penson, A.; Kannan, R.; Cho, H.; Pan, C.H.; Singh, R.K.; Apken, L.H.; Hobbs, G.A.; Luo, R.; Lecomte, N.; et al. Altered RNA Splicing by Mutant p53 Activates Oncogenic RAS Signaling in Pancreatic Cancer. Cancer Cell 2020, 38, 198–211.e8. [Google Scholar] [CrossRef]
- Fuchs, A.; Riegler, S.; Ayatollahi, Z.; Cavallari, N.; Giono, L.E.; Nimeth, B.A.; Mutanwad, K.V.; Schweighofer, A.; Lucyshyn, D.; Barta, A.; et al. Targeting alternative splicing by RNAi: From the differential impact on splice variants to triggering artificial pre-mRNA splicing. Nucleic Acids Res. 2021, 49, 1133–1151. [Google Scholar] [CrossRef]
- Jiao, A.L.; Perales, R.; Umbreit, N.T.; Haswell, J.R.; Piper, M.E.; Adams, B.D.; Pellman, D.; Kennedy, S.; Slack, F.J. Human nuclear RNAi-defective 2 (NRDE2) is an essential RNA splicing factor. RNA 2019, 25, 352–363. [Google Scholar] [CrossRef]
- Olga, V.S.; Evgeniya, Y.S.; Noam, S.; Timofei, S.Z. Modulation of RNA Splicing by Oligonucleotides: Mechanisms of Action and Therapeutic Implications. Nucleic Acid Ther. 2022, 32, 123–138. [Google Scholar]
- Du, M.; Jillette, N.; Zhu, J.J.; Li, S.; Cheng, A.W. CRISPR artificial splicing factors. Nat. Commun. 2020, 11, 2973. [Google Scholar] [CrossRef]
- Nshogozabahizi, J.C.; Aubrey, K.L.; Ross, J.A.; Thakor, N. Applications and limitations of regulatory RNA elements in synthetic biology and biotechnology. J. Appl. Microbiol. 2019, 127, 968–984. [Google Scholar] [CrossRef]
- Kim, J.; Franco, E. RNA nanotechnology in synthetic biology. Curr. Opin. Biotechnol. 2020, 63, 135–141. [Google Scholar] [CrossRef] [PubMed]
- Wu, Y.; Zhu, L.; Zhang, Y.; Xu, W. Multidimensional Applications and Challenges of Riboswitches in Biosensing and Biotherapy. Small 2024, 20, e2304852. [Google Scholar] [CrossRef] [PubMed]
- Ellington, A.D.; Szostak, J.W. In vitro selection of RNA molecules that bind specific ligands. Nature 1990, 346, 818–822. [Google Scholar] [CrossRef] [PubMed]
- Nakanishi, H.; Saito, H. Mammalian gene circuits with biomolecule-responsive RNA devices. Curr. Opin. Chem. Biol. 2019, 52, 16–22. [Google Scholar] [CrossRef]
- Breaker, R.R. Riboswitches and Translation Control. Cold Spring Harb. Perspect. Biol. 2018, 10, a032797. [Google Scholar] [CrossRef]
- Vinkenborg, J.L.; Karnowski, N.; Famulok, M. Aptamers for allosteric regulation. Nat. Chem. Biol. 2011, 7, 519–527. [Google Scholar] [CrossRef]
- Yokobayashi, Y. Aptamer-based and aptazyme-based riboswitches in mammalian cells. Curr. Opin. Chem. Biol. 2019, 52, 72–78. [Google Scholar] [CrossRef]
- Felletti, M.; Hartig, J.S. Ligand-dependent ribozymes. Wiley Interdiscip. Rev. RNA 2017, 8, e1395. [Google Scholar] [CrossRef]
- Bartys, N.; Kierzek, R.; Lisowiec-Wachnicka, J. The regulation properties of RNA secondary structure in alternative splicing. Biochim. Biophys. Acta Gene Regul. Mech. 2019, 1862, 194401. [Google Scholar] [CrossRef]
- Zhang, J.; Harvey, S.E.; Cheng, C. A high-throughput screen identifies small molecule modulators of alternative splicing by targeting RNA G-quadruplexes. Nucleic Acids Res. 2019, 47, 3667–3679. [Google Scholar] [CrossRef]
- Huang, H.; Zhang, J.; Harvey, S.E.; Hu, X.; Cheng, C. RNA G-quadruplex secondary structure promotes alternative splicing via the RNA-binding protein hnRNPF. Genes Dev. 2017, 31, 2296–2309. [Google Scholar] [CrossRef] [PubMed]
- Gilbert, S.D.; Stoddard, C.D.; Wise, S.J.; Batey, R.T. Thermodynamic and kinetic characterization of ligand binding to the purine riboswitch aptamer domain. J. Mol. Biol. 2006, 359, 754–768. [Google Scholar] [CrossRef] [PubMed]
- d’Aubenton Carafa, Y.; Brody, E.; Thermes, C. Prediction of rho-independent Escherichia coli transcription terminators. A statistical analysis of their RNA stem-loop structures. J. Mol. Biol. 1990, 216, 835–858. [Google Scholar] [CrossRef] [PubMed]
- Weigand, J.E.; Suess, B. Tetracycline aptamer-controlled regulation of pre-mRNA splicing in yeast. Nucleic Acids Res. 2007, 35, 4179–4185. [Google Scholar] [CrossRef]
- Srivastava, A.; Lu, Y.; Zinta, G.; Lang, Z.; Zhu, J.K. UTR-Dependent Control of Gene Expression in Plants. Trends Plant Sci. 2018, 23, 248–259. [Google Scholar] [CrossRef]
- Monika, F.; Domini, K.B.; Julia, S.; Karina, G.; Martin, G.; Jorg, S.H. Efficient splicing-based RNA regulators for tetracycline-inducible gene expression in human cell culture and C. elegans. Nucleic Acids Res. 2021, 49, e71. [Google Scholar]
- Mol, A.A.; Groher, F.; Schreiber, B.; Rühmkorff, C.; Suess, B. Robust gene expression control in human cells with a novel universal TetR aptamer splicing module. Nucleic Acids Res. 2019, 47, e132. [Google Scholar] [CrossRef]
- Mol, A.A.; Vogel, M.; Suess, B. Inducible nuclear import by TetR aptamer-controlled 3’ splice site selection. RNA 2021, 27, 234–241. [Google Scholar] [CrossRef]
- Vogel, M.; Weigand, J.E.; Kluge, B.; Grez, M.; Suess, B. A small, portable RNA device for the control of exon skipping in mammalian cells. Nucleic Acids Res. 2018, 46, e48. [Google Scholar] [CrossRef]
- Abe, I.; Ohno, H.; Mochizuki, M.; Hayashi, K.; Saito, H. Split RNA switch: Programmable and precise control of gene Expression by ensemble of pre-and posttranslational regulation. bioRxiv 2024. [Google Scholar] [CrossRef]
- Yadegari, H.; Biswas, A.; Akhter, M.S.; Driesen, J.; Ivaskevicius, V.; Marquardt, N.; Oldenburg, J. Intron retention resulting from a silent mutation in the VWF gene that structurally influences the 5’ splice site. Blood 2016, 128, 2144–2152. [Google Scholar] [CrossRef] [PubMed]
- Busch, A.; Hertel, K.J. Evolution of SR protein and hnRNP splicing regulatory factors. Wiley Interdiscip. Rev. RNA. 2012, 3, 1–12. [Google Scholar] [CrossRef] [PubMed]
- Jung, H.; Lee, D.; Lee, J.; Park, D.; Kim, Y.J.; Park, W.Y.; Hong, D.; Park, P.J.; Lee, E. Intron retention is a widespread mechanism of tumor-suppressor inactivation. Nat. Genet. 2015, 47, 1242–1248. [Google Scholar] [CrossRef] [PubMed]
- Di, C.; Syafrizayanti Zhang, Q.; Chen, Y.; Wang, Y.; Zhang, X.; Liu, Y.; Sun, C.; Zhang, H.; Hoheisel, J.D. Function, clinical application, and strategies of Pre-mRNA splicing in cancer. Cell Death Differ. 2019, 26, 1181–1194. [Google Scholar] [CrossRef] [PubMed]
- Faou, P.; Tropschug, M. Neurospora crassa CyPBP37: A cytosolic stress protein that is able to replace yeast Thi4p function in the synthesis of vitamin B1. J. Mol. Biol. 2004, 344, 1147–1157. [Google Scholar] [CrossRef]
- Desmet, F.O.; Hamroun, D.; Lalande, M.; Collod, G.; Claustres, M.; Béroud, C. Human Splicing Finder: An online bioinformatics tool to predict splicing signals. Nucleic Acids Res. 2009, 37, e67. [Google Scholar] [CrossRef]
- Yeo, G.; Burge, C.B. Maximum entropy modeling of short sequence motifs with applications to RNA splicing signals. J. Comput. Biol. 2004, 11, 377–394. [Google Scholar] [CrossRef]
- Erkelen, Z.S.; Theiss, S.; Otte, M.; Widera, M.; Peter, J.O.; Schaal, H. Genomic HEXploring allows landscaping of novel potential splicing regulatory elements. Nucleic Acids Res. 2014, 42, 10681–10697. [Google Scholar] [CrossRef]
- Pertea, M.; Lin, X.; Salzberg, S.L. GeneSplicer: A new computational method for splice site prediction. Nucleic Acids Res. 2001, 29, 1185–1190. [Google Scholar] [CrossRef]
- Klein, D.J.; Schmeing, T.M.; Moore, P.B.; Steitz, T.A. The kink-turn: A new RNA secondary structure motif. EMBO J. 2001, 20, 4214–4221. [Google Scholar] [CrossRef]
- Rozhdestvensky, T.S.; Tang, T.H.; Tchirkova, I.V.; Brosius, J.; Bachellerie, J.P.; Hüttenhofer, A. Binding of L7Ae protein to the K-turn of archaeal snoRNAs: A shared RNA binding motif for C/D and H/ACA box snoRNAs in Archaea. Nucleic Acids Res. 2003, 31, 869–877. [Google Scholar] [CrossRef] [PubMed]
- Moore, T.; Zhang, Y.; Fenley, M.O.; Li, H. Molecular basis of box C/D RNA-protein interactions; cocrystal structure of archaeal L7Ae and a box C/D RNA. Structure 2004, 12, 807–818. [Google Scholar] [CrossRef] [PubMed]
- Huang, L.; Lilley, D.M.J. The kink-turn in the structural biology of RNA. Q. Rev. Biophys. 2018, 51, e5. [Google Scholar] [CrossRef] [PubMed]
- Jacob, A.G.; Smith, C.W.J. Intron retention as a component of regulated gene expression programs. Hum. Genet. 2017, 136, 1043–1057. [Google Scholar] [CrossRef]
- Freund, M.; Hicks, M.J.; Konermann, C.; Otte, M.; Hertel, K.J.; Schaal, H. Extended base pair complementarity between U1 snRNA and the 5’ splice site does not inhibit splicing in higher eukaryotes, but rather increases 5’ splice site recognition. Nucleic Acids Res. 2005, 33, 5112–5119. [Google Scholar] [CrossRef]
- Hartmann, L.; Theiss, S.; Niederacher, D.; Schaal, H. Diagnostics of pathogenic splicing mutations: Does bioinformatics cover all bases? Front. Biosci. 2008, 13, 3252–3272. [Google Scholar] [CrossRef]
- Humphrey, S.; Kerr, A.; Rattray, M.; Dive, C.; Miller, C.J. A model of k-mer surprisal to quantify local sequence information content surrounding splice regions. PeerJ 2020, 8, e10063. [Google Scholar] [CrossRef]
- Wilkinson, M.E.; Charenton, C.; Nagai, K. RNA Splicing by the Spliceosome. Annu. Rev. Biochem. 2020, 89, 359–388. [Google Scholar] [CrossRef]
- Kar, A.; Fushimi, K.; Zhou, X.; Ray, P.; Shi, C.; Chen, X.; Liu, Z.; Chen, S.; Wu, J.Y. RNA helicase p68 (DDX5) regulates tau exon 10 splicing by modulating a stem-loop structure at the 5’ splice site. Mol. Cell. Biol. 2011, 31, 1812–1821. [Google Scholar] [CrossRef]
- Grau, F.C.; Jaeger, J.; Groher, F.; Suess, B.; Muller, Y.A. The complex formed between a synthetic RNA aptamer and the transcription repressor TetR is a structural and functional twin of the operator DNA-TetR regulator complex. Nucleic Acids Res. 2020, 48, 3366–3378. [Google Scholar] [CrossRef]
- Brillen, A.L.; Schöneweis, K.; Walotka, L.; Hartmann, L.; Müller, L.; Ptok, J.; Kaisers, W.; Poschmann, G.; Stühler, K.; Buratti, E.; et al. Succession of splicing regulatory elements determines cryptic 5΄ss functionality. Nucleic Acids Res. 2017, 45, 4202–4216. [Google Scholar] [CrossRef] [PubMed]
- Chiang, H.L.; Chen, Y.T.; Su, J.Y.; Lin, H.N.; Yu, C.A.; Hung, Y.J.; Wang, Y.L.; Huang, Y.T.; Lin, C.L. Mechanism and modeling of human disease-associated near-exon intronic variants that perturb RNA splicing. Nat. Struct. Mol. Biol. 2022, 29, 1043–1055. [Google Scholar] [CrossRef] [PubMed]
- Müller, L.; Ptok, J.; Nisar, A.; Antemann, J.; Grothmann, R.; Hillebrand, F.; Brillen, A.L.; Ritchie, A.; Theiss, S.; Schaal, H. Modeling splicing outcome by combining 5′ss strength and splicing regulatory elements. Nucleic Acids Res. 2022, 50, 8834–8851. [Google Scholar] [CrossRef] [PubMed]
- Gao, D.; Morini, E.; Salani, M.; Krauson, A.J.; Chekuri, A.; Sharma, N.; Ragavendran, A.; Erdin, S.; Logan, E.M.; Li, W.; et al. A deep learning approach to identify gene targets of a therapeutic for human splicing disorders. Nat. Commun. 2021, 12, 3233. [Google Scholar] [CrossRef]












| Complemenary Base Pairs | Sequence | ΔG (kcal/mol) |
|---|---|---|
| −4 | GTATCAGCATGTTATGGGTCATCACAGACCAGAGAAAAGATAC | −7.5 |
| −3 | GTATCCAGCATGTTATGGGTCATCACAGACCAGAGAAAAGGATAC | −10.4 |
| −2 | GTATCGCAGCATGTTATGGGTCATCACAGACCAGAGAAAAGCGATAG | −11.8 |
| −1 | GTATCAGCAGCATGTTATGGGTCATCACAGACCAGAGAAAAGCTGATAG | −13.3 |
| 0 | GTATCAAGCAGCATGTTATGGGTCATCACAGACCAGAGAAAAGCTTGATAG | −15.3 |
| +1 | GTATCAAAGCAGCATGTTATGGGTCATCACAGACCAGAGAAAAGCTTTGATAC | −16.2 |
| +2 | GTATCAGAAGCAGCATGTTATGGGTCATCACAGACCAGAGAAAAGCTTCTGATAC | −19.3 |
| +3 | GTATCAGTAAGCAGCATGTTATGGGTCATCACAGACCAGAGAAAAGCTTACTGATAC | −20.2 |
| +4 | GTATCAGTCAAGCAGCATGTTATGGGTCATCACAGACCAGAGAAAAGCTTGACTGATAC | −23.2 |
| +5 | GTATCAGTCGAAGCAGCATGTTATGGGTCATCACAGACCAGAGAAAAGCTTCGACTGATAC | −25.7 |
| +6 | GTATCAGTCGCAAGCAGCATGTTATGGGTCATCACAGACCAGAGAAAAGCTTGCGACTGATAC | −28.6 |
| +7 | GTATCAGTCGCCAAGCAGCATGTTATGGGTCATCACAGACCAGAGAAAAGCTTGGCGACTGATAC | −31.5 |
Disclaimer/Publisher’s Note: The statements, opinions and data contained in all publications are solely those of the individual author(s) and contributor(s) and not of MDPI and/or the editor(s). MDPI and/or the editor(s) disclaim responsibility for any injury to people or property resulting from any ideas, methods, instructions or products referred to in the content. |
© 2025 by the authors. Licensee MDPI, Basel, Switzerland. This article is an open access article distributed under the terms and conditions of the Creative Commons Attribution (CC BY) license (https://creativecommons.org/licenses/by/4.0/).
Share and Cite
Dai, G.; Cheng, J.; Liu, W.; Yin, X.; Zhang, Y. The Establishment of Artificial RNA Cascade Circuits for Gene Regulation Based on Doxycycline-Induced Pre-mRNA Alternative Splicing. Int. J. Mol. Sci. 2025, 26, 1163. https://doi.org/10.3390/ijms26031163
Dai G, Cheng J, Liu W, Yin X, Zhang Y. The Establishment of Artificial RNA Cascade Circuits for Gene Regulation Based on Doxycycline-Induced Pre-mRNA Alternative Splicing. International Journal of Molecular Sciences. 2025; 26(3):1163. https://doi.org/10.3390/ijms26031163
Chicago/Turabian StyleDai, Guimin, Jiawen Cheng, Weiran Liu, Xueli Yin, and Yuanyuan Zhang. 2025. "The Establishment of Artificial RNA Cascade Circuits for Gene Regulation Based on Doxycycline-Induced Pre-mRNA Alternative Splicing" International Journal of Molecular Sciences 26, no. 3: 1163. https://doi.org/10.3390/ijms26031163
APA StyleDai, G., Cheng, J., Liu, W., Yin, X., & Zhang, Y. (2025). The Establishment of Artificial RNA Cascade Circuits for Gene Regulation Based on Doxycycline-Induced Pre-mRNA Alternative Splicing. International Journal of Molecular Sciences, 26(3), 1163. https://doi.org/10.3390/ijms26031163
