Electrical Stimulation Generates Induced Tumor-Suppressing Cells, Offering a Potential Option for Combatting Breast Cancer and Bone Metastasis
Abstract
1. Introduction
2. Results
2.1. Effect of ES on MSCs and MDA-MB-231 Breast Cancer Cells
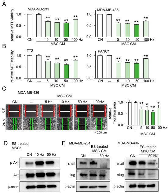
2.2. Tumor-Suppressive Effect of ES-Treated MSC CM
2.3. Tumor-Suppressive Effect of ES-Treated MDA-MB-231 CM
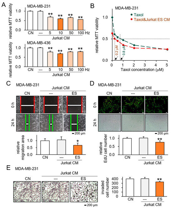
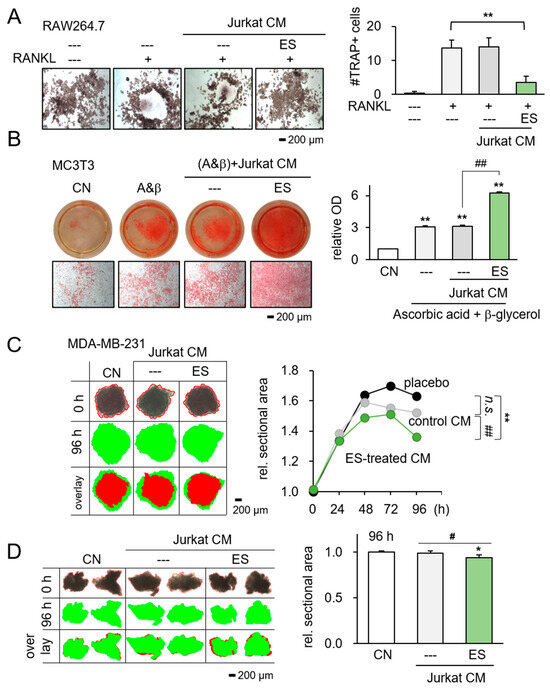
2.4. Tumor-Suppressive Effect of ES-Treated Jurkat CM
2.5. Bone Protection Effect by ES-Treated Jurkat CM
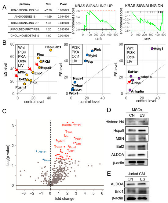
2.6. Mass Spectrometry-Based Proteomic Analysis of CM
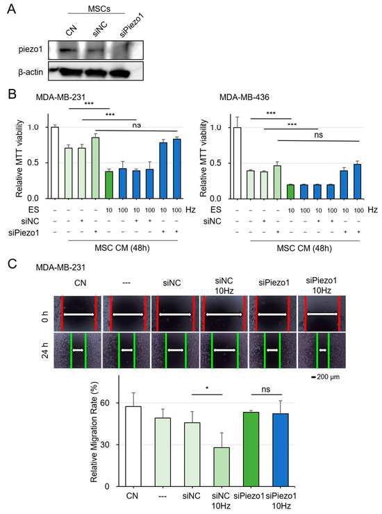
2.7. Mechanism of Piezo1 in ES-Driven iTS Cell Generation
2.8. Variations in Sensitivity to ES-Treated T-Cell-Derived CM
3. Discussion
4. Materials and Methods
4.1. Electronic Stimulator
4.2. Cell Culture
4.3. MTT and EdU Assays
4.4. Scratch Assay and Transwell Invasion Assay
4.5. Western Blot Analysis
4.6. D Spheroid Assay
4.7. Ex Vivo Assays
4.8. Plasmid Transfection and RNA Interference
4.9. Mass Spectrometry-Based Proteomics Analysis
4.9.1. Proteomics Sample Preparation
4.9.2. LC-MS/MS Data Acquisition
4.9.3. LC-MS/MS Data Analysis
4.10. Statistical Analysis
5. Conclusions
Supplementary Materials
Author Contributions
Funding
Institutional Review Board Statement
Informed Consent Statement
Data Availability Statement
Conflicts of Interest
Abbreviations
References
- Othman, A.; Winogradzki, M.; Lee, L.; Tandon, M.; Blank, A.; Pratap, J. Bone Metastatic Breast Cancer: Advances in Cell Signaling and Autophagy Related Mechanisms. Cancers 2021, 13, 4310. [Google Scholar] [CrossRef]
- Sterner, R.C.; Sterner, R.M. CAR-T cell therapy: Current limitations and potential strategies. Blood Cancer J. 2021, 11, 69. [Google Scholar] [CrossRef]
- Garcia, J.; Daniels, J.; Lee, Y.; Zhu, I.; Cheng, K.; Liu, Q.; Goodman, D.; Burnett, C.; Law, C.; Thienpont, C.; et al. Naturally occurring T cell mutations enhance engineered T cell therapies. Nature 2024, 626, 626–634. [Google Scholar] [CrossRef] [PubMed]
- Prinzing, B.; Zebley, C.C.; Petersen, C.T.; Fan, Y.; Anido, A.A.; Yi, Z.; Nguyen, P.; Houke, H.; Bell, M.; Haydar, D.; et al. Deleting DNMT3A in CAR T cells prevents exhaustion and enhances antitumor activity. Sci. Transl. Med. 2021, 13, eabh0272. [Google Scholar] [CrossRef] [PubMed]
- Li, K.; Huo, Q.; Dimmitt, N.H.; Qu, G.; Bao, J.; Pandya, P.H.; Saadatzadeh, M.R.; Bijangi-Vishehsaraei, K.; Kacena, M.A.; Pollok, K.E.; et al. Osteosarcoma-enriched transcripts paradoxically generate osteosarcoma-suppressing extracellular proteins. eLife 2023, 12, e83768. [Google Scholar] [CrossRef] [PubMed]
- Liu, S.; Wu, D.; Sun, X.; Fan, Y.; Zha, R.; Jalali, A.; Feng, Y.; Li, K.; Sano, T.; Vike, N.; et al. Overexpression of Lrp5 enhanced the anti-breast cancer effects of osteocytes in bone. Bone Res. 2021, 9, 32. [Google Scholar] [CrossRef]
- Liu, S.; Sun, X.; Li, K.; Zha, R.; Feng, Y.; Sano, T.; Dong, C.; Liu, Y.; Aryal, U.K.; Sudo, A.; et al. Generation of the tumor-suppressive secretome from tumor cells. Theranostics 2021, 11, 8517–8534. [Google Scholar] [CrossRef]
- Xiong, X.; Huo, Q.; Li, K.; Cui, C.; Chang, C.; Park, C.; Ku, B.; Hong, C.S.; Lim, H.; Pandya, P.H.; et al. Enhancing anti-tumor potential: Low-intensity vibration suppresses osteosarcoma progression and augments MSCs’ tumor-suppressive abilities. Theranostics 2024, 14, 1430–1449. [Google Scholar] [CrossRef] [PubMed]
- Shi, J.; Ma, Y.; Zhu, J.; Chen, Y.; Sun, Y.; Yao, Y.; Yang, Z.; Xie, J. A Review on Electroporation-Based Intracellular Delivery. Molecules 2018, 23. [Google Scholar] [CrossRef]
- Costello, M.C.; Errante, E.L.; Smartz, T.; Ray, W.Z.; Levi, A.D.; Burks, S.S. Clinical applications of electrical stimulation for peripheral nerve injury: A systematic review. Front. Neurosci. 2023, 17, 1162851. [Google Scholar] [CrossRef]
- Mahmoudi, Z.; Mohammadi, R.; Sadeghi, T.; Kalbasi, G. The Effects of Electrical Stimulation of Lower Extremity Muscles on Balance in Stroke Patients: A Systematic Review of Literatures. J. Stroke Cerebrovasc. Dis. Off. J. Natl. Stroke Assoc. 2021, 30, 105793. [Google Scholar] [CrossRef]
- Chen, C.; Bai, X.; Ding, Y.; Lee, I.S. Electrical stimulation as a novel tool for regulating cell behavior in tissue engineering. Biomater. Res. 2019, 23, 25. [Google Scholar] [CrossRef] [PubMed]
- Zhu, R.; Sun, Z.; Li, C.; Ramakrishna, S.; Chiu, K.; He, L. Electrical stimulation affects neural stem cell fate and function in vitro. Exp. Neurol. 2019, 319, 112963. [Google Scholar] [CrossRef]
- Roy Barman, S.; Jhunjhunwala, S. Electrical Stimulation for Immunomodulation. ACS Omega 2024, 9, 52–66. [Google Scholar] [CrossRef] [PubMed]
- Paim, É.D.; Sugueno, L.A.; Martins, V.B.; Zanella, V.G.; Macagnan, F.E. Electrical Stimulation for Treatment of Dysphagia Post Head Neck Cancer: A Systematic Review and Meta-Analysis. Int. Arch. Otorhinolaryngol. 2024, 28, e339–e349. [Google Scholar] [CrossRef]
- Ranade, S.S.; Syeda, R.; Patapoutian, A. Mechanically Activated Ion Channels. Neuron 2015, 87, 1162–1179. [Google Scholar] [CrossRef]
- Wu, B.; Chien, E.Y.; Mol, C.D.; Fenalti, G.; Liu, W.; Katritch, V.; Abagyan, R.; Brooun, A.; Wells, P.; Bi, F.C.; et al. Structures of the CXCR4 chemokine GPCR with small-molecule and cyclic peptide antagonists. Science 2010, 330, 1066–1071. [Google Scholar] [CrossRef]
- Sano, T.; Sun, X.; Feng, Y.; Liu, S.; Hase, M.; Fan, Y.; Zha, R.; Wu, D.; Aryal, U.K.; Li, B.Y.; et al. Inhibition of the Growth of Breast Cancer-Associated Brain Tumors by the Osteocyte-Derived Conditioned Medium. Cancers 2021, 13, 1061. [Google Scholar] [CrossRef] [PubMed]
- Li, K.; Sun, X.; Zha, R.; Liu, S.; Feng, Y.; Sano, T.; Aryal, U.K.; Sudo, A.; Li, B.Y.; Yokota, H. Counterintuitive production of tumor-suppressive secretomes from Oct4- and c-Myc-overexpressing tumor cells and MSCs. Theranostics 2022, 12, 3084–3103. [Google Scholar] [CrossRef]
- Sun, X.; Li, K.; Aryal, U.K.; Li, B.Y.; Yokota, H. PI3K-activated MSC proteomes inhibit mammary tumors via Hsp90ab1 and Myh9. Mol. Ther. Oncolytics 2022, 26, 360–371. [Google Scholar] [CrossRef]
- Sun, X.; Li, K.; Zha, R.; Liu, S.; Fan, Y.; Wu, D.; Hase, M.; Aryal, U.K.; Lin, C.C.; Li, B.Y.; et al. Preventing tumor progression to the bone by induced tumor-suppressing MSCs. Theranostics 2021, 11, 5143–5159. [Google Scholar] [CrossRef]
- Sun, X.; Li, K.; Li, B.Y.; Yokota, H. Wnt signaling: A double-edged sword in protecting bone from cancer. J. Bone Miner. Metab. 2022, 41, 365–370. [Google Scholar] [CrossRef] [PubMed]
- Li, K.; Huo, Q.; Li, B.Y.; Yokota, H. Three unconventional maxims in the natural selection of cancer cells: Generation of induced tumor-suppressing cells (iTSCs). Int. J. Biol. Sci. 2023, 19, 1403–1412. [Google Scholar] [CrossRef] [PubMed]
- Li, K.; Huo, Q.; Li, B.Y.; Yokota, H. The Double-Edged Proteins in Cancer Proteomes and the Generation of Induced Tumor-Suppressing Cells (iTSCs). Proteomes 2023, 11, 5. [Google Scholar] [CrossRef]
- Ueda, N.; Maekawa, M.; Matsui, T.S.; Deguchi, S.; Takata, T.; Katahira, J.; Higashiyama, S.; Hieda, M. Inner Nuclear Membrane Protein, SUN1, is Required for Cytoskeletal Force Generation and Focal Adhesion Maturation. Front. Cell Dev. Biol. 2022, 10, 885859. [Google Scholar] [CrossRef]
- Li, K.; Sun, X.; Minami, K.; Tamari, K.; Ogawa, K.; Li, H.; Ma, H.; Zhou, M.; Na, S.; Li, B.Y.; et al. Proteomes from AMPK-inhibited peripheral blood mononuclear cells suppress the progression of breast cancer and bone metastasis. Theranostics 2023, 13, 1247–1263. [Google Scholar] [CrossRef]
- Feng, Y.; Huo, Q.; Li, B.Y.; Yokota, H. Unveiling the Dichotomy of Urinary Proteins: Diagnostic Insights into Breast and Prostate Cancer and Their Roles. Proteomes 2023, 12, 1. [Google Scholar] [CrossRef] [PubMed]
- Kim, H.M.; Zheng, X.; Lee, E. Experimental Insights into the Interplay between Histone Modifiers and p53 in Regulating Gene Expression. Int. J. Mol. Sci. 2023, 24, 11032. [Google Scholar] [CrossRef]
- Nagata, R.; Igaki, T. Cell competition: Emerging signaling and unsolved questions. FEBS Lett. 2024, 598, 379–389. [Google Scholar] [CrossRef]
- Maruyama, T.; Fujita, Y. Cell competition in vertebrates—A key machinery for tissue homeostasis. Curr. Opin. Genet. Dev. 2022, 72, 15–21. [Google Scholar] [CrossRef]
- Baker, N.E. Emerging mechanisms of cell competition. Nat. Rev. Genet. 2020, 21, 683–697. [Google Scholar] [CrossRef] [PubMed]
- Fabian, D.; Guillermo Prieto Eibl, M.D.P.; Alnahhas, I.; Sebastian, N.; Giglio, P.; Puduvalli, V.; Gonzalez, J.; Palmer, J.D. Treatment of Glioblastoma (GBM) with the Addition of Tumor-Treating Fields (TTF): A Review. Cancers 2019, 11, 174. [Google Scholar] [CrossRef]
- Mohallem, R.; Aryal, U.K. Regulators of TNFα mediated insulin resistance elucidated by quantitative proteomics. Sci. Rep. 2020, 10, 20878. [Google Scholar] [CrossRef] [PubMed]
- Kim, S.Q.; Mohallem, R.; Franco, J.; Buhman, K.K.; Kim, K.H.; Aryal, U.K. Multi-Omics Approach Reveals Dysregulation of Protein Phosphorylation Correlated with Lipid Metabolism in Mouse Non-Alcoholic Fatty Liver. Cells 2022, 11. [Google Scholar] [CrossRef] [PubMed]
- Cox, J.; Mann, M. MaxQuant enables high peptide identification rates, individualized p.p.b.-range mass accuracies and proteome-wide protein quantification. Nat. Biotechnol. 2008, 26, 1367–1372. [Google Scholar] [CrossRef]
- Tyanova, S.; Temu, T.; Sinitcyn, P.; Carlson, A.; Hein, M.Y.; Geiger, T.; Mann, M.; Cox, J. The Perseus computational platform for comprehensive analysis of (prote)omics data. Nat. Methods 2016, 13, 731–740. [Google Scholar] [CrossRef] [PubMed]








Disclaimer/Publisher’s Note: The statements, opinions and data contained in all publications are solely those of the individual author(s) and contributor(s) and not of MDPI and/or the editor(s). MDPI and/or the editor(s) disclaim responsibility for any injury to people or property resulting from any ideas, methods, instructions or products referred to in the content. |
© 2025 by the authors. Licensee MDPI, Basel, Switzerland. This article is an open access article distributed under the terms and conditions of the Creative Commons Attribution (CC BY) license (https://creativecommons.org/licenses/by/4.0/).
Share and Cite
Cui, C.; Xu, Y.; Xiong, X.; Aryal, U.K.; Chen, A.; Chien, S.; You, L.; Li, B.; Yokota, H. Electrical Stimulation Generates Induced Tumor-Suppressing Cells, Offering a Potential Option for Combatting Breast Cancer and Bone Metastasis. Int. J. Mol. Sci. 2025, 26, 1030. https://doi.org/10.3390/ijms26031030
Cui C, Xu Y, Xiong X, Aryal UK, Chen A, Chien S, You L, Li B, Yokota H. Electrical Stimulation Generates Induced Tumor-Suppressing Cells, Offering a Potential Option for Combatting Breast Cancer and Bone Metastasis. International Journal of Molecular Sciences. 2025; 26(3):1030. https://doi.org/10.3390/ijms26031030
Chicago/Turabian StyleCui, Changpeng, Yinzhi Xu, Xue Xiong, Uma K. Aryal, Andy Chen, Stanley Chien, Lidan You, Baiyan Li, and Hiroki Yokota. 2025. "Electrical Stimulation Generates Induced Tumor-Suppressing Cells, Offering a Potential Option for Combatting Breast Cancer and Bone Metastasis" International Journal of Molecular Sciences 26, no. 3: 1030. https://doi.org/10.3390/ijms26031030
APA StyleCui, C., Xu, Y., Xiong, X., Aryal, U. K., Chen, A., Chien, S., You, L., Li, B., & Yokota, H. (2025). Electrical Stimulation Generates Induced Tumor-Suppressing Cells, Offering a Potential Option for Combatting Breast Cancer and Bone Metastasis. International Journal of Molecular Sciences, 26(3), 1030. https://doi.org/10.3390/ijms26031030

