Total Panax notoginseng Saponins Repair the Epidermal Barrier by Regulating a Multi-Pathway Network: Insights from an Integrative RHE Model and Multi-Omics Study
Abstract
1. Introduction
2. Results
2.1. In Vitro Irritation Evaluation of TSPN
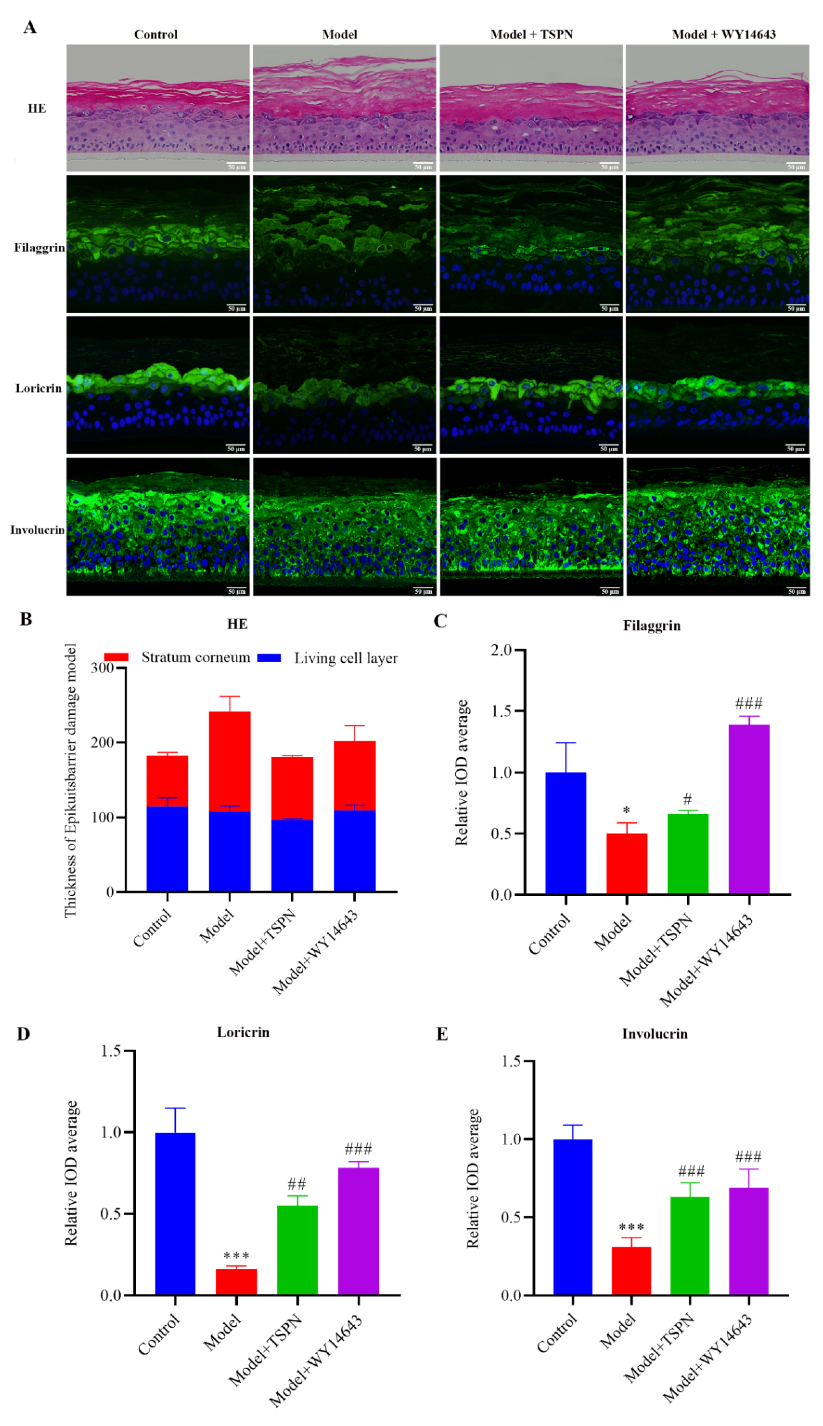
2.2. Repair Efficacy of TSPN on SDS-Induced Epidermal Barrier Injury Model
2.3. Transcriptomics Identified the Genes and Pathways Related to the Effect of TSPN on SDS-Induced Epidermal Barrier Injury Model
2.4. Proteomics Identified the Protein and Pathways Related to the Effect of TSPN on SDS-Induced Epidermal Barrier Injury Model
2.5. Metabolomics Identified the Lipid Metabolites and Pathways Related to the Effect of TSPN on SDS-Induced Epidermal Barrier Injury Model
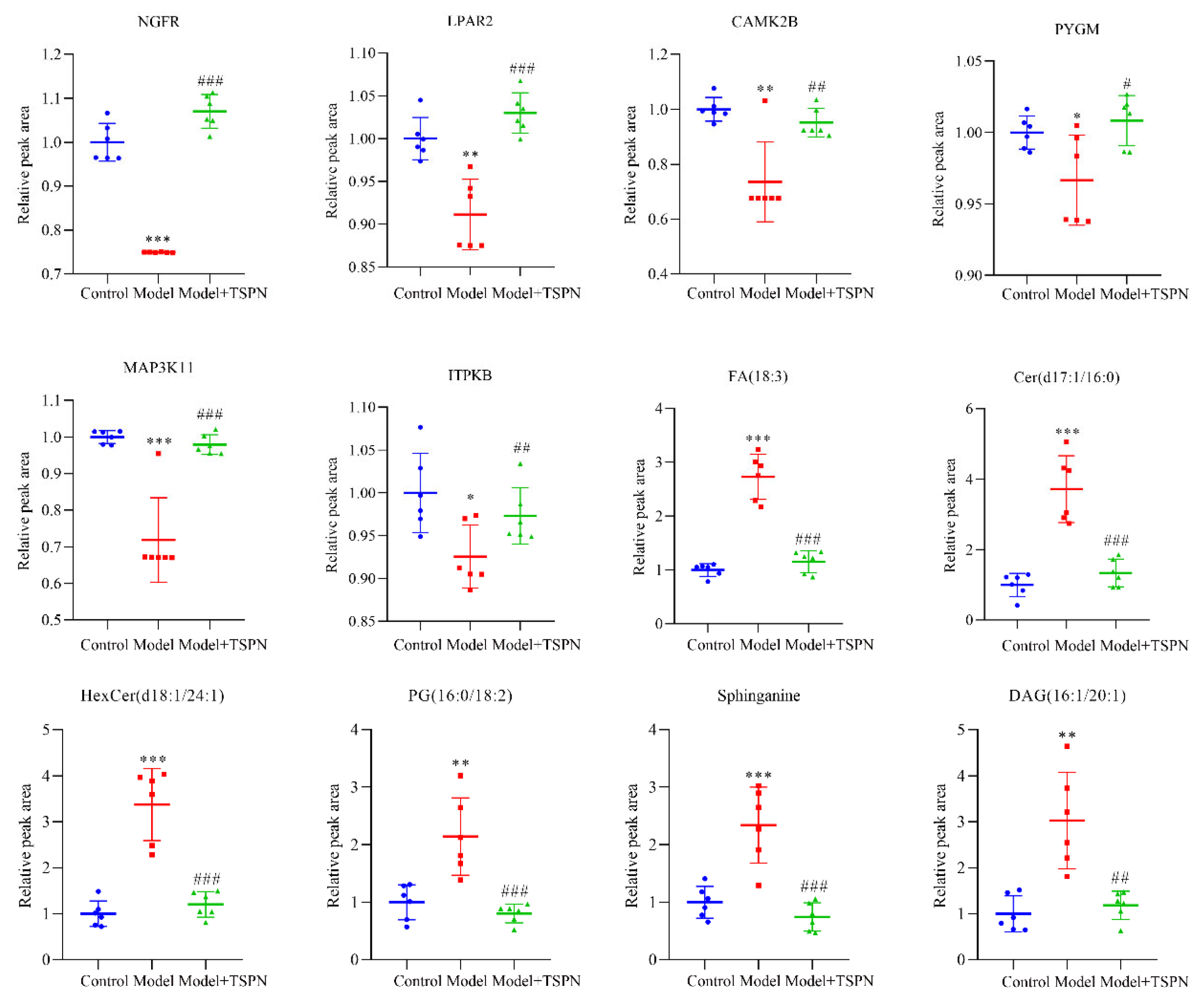
2.6. Multi-Omics Analysis Revealed the Key Targets of TSPN on SDS-Induced Epidermal Barrier Injury Model
2.7. Multi-Omics Analysis Revealed the Mechanism of Action of TSPN in the Treatment of SDS-Induced Epidermal Barrier Injury Model
3. Discussion
4. Materials and Methods
4.1. Materials
4.2. In Vitro Skin Irritation
4.3. SDS-Induced EpiKutis® Barrier Injury Model Construction and Drug Intervention
4.4. Histological Analysis
4.5. Transcriptomic Sequencing
4.6. Proteomic Sequencing
4.7. Lipidomic Analysis
4.8. Statistical Analysis
5. Conclusions
Supplementary Materials
Author Contributions
Funding
Institutional Review Board Statement
Informed Consent Statement
Data Availability Statement
Acknowledgments
Conflicts of Interest
References
- Van Smeden, J.; Janssens, M.; Gooris, G.S.; Bouwstra, J.A. The important role of stratum corneum lipids for the cutaneous barrier function. BBA-Mol. Cell Biol. Lipids 2014, 1841, 295–313. [Google Scholar] [CrossRef] [PubMed]
- Zakaria, A.Z.; Jepps, O.G.; Gould, T.; Anissimov, Y.G. Permeable Cornified Envelope Layer Regulates the Solute Transport in Human Stratum Corneum. J. Pharm. Sci. 2023, 112, 1939–1946. [Google Scholar] [CrossRef] [PubMed]
- Valacchi, G.; Sticozzi, C.; Pecorelli, A.; Cervellati, F.; Cervellati, C.; Maioli, E. Cutaneous responses to environmental stressors. Ann. N. Y. Acad. Sci. 2012, 1271, 75–81. [Google Scholar] [CrossRef] [PubMed]
- Chen, W.Y.; Chen, S.C.; Hsu, S.Y.; Lin, Y.A.; Shih, C.M.; Huang, C.Y.; Wang, K.H.; Lee, A.W. Annoying psoriasis and atopic dermatitis: A narrative review. Int. J. Mol. Sci. 2022, 23, 4898. [Google Scholar] [CrossRef]
- Yan, F.; Li, F.; Liu, J.; Ye, S.; Zhang, Y.; Jia, J.; Li, H.; Chen, D.; Mo, X. Pharmacotherapy. The formulae and biologically active ingredients of Chinese herbal medicines for the treatment of atopic dermatitis. Biomed. Pharmacother. 2020, 127, 110142. [Google Scholar] [CrossRef]
- Gao, M.; Cao, X.; Wei, S.; Huang, X.; Ouyang, H.; Chang, Y.; Shi, R.; He, J. Quantitative comparison and chemical profile of different botanical parts of Panax notoginseng from different regions. Front. Nutr. 2022, 9, 841541. [Google Scholar] [CrossRef]
- Xu, C.; Wang, W.; Wang, B.; Zhang, T.; Cui, X.; Pu, Y.; Li, N. Analytical methods and biological activities of Panax notoginseng saponins: Recent trends. J. Ethnopharmacol. 2019, 236, 443–465. [Google Scholar] [CrossRef]
- Li, Y.; Dai, X.; Li, J.; Deng, J.; Wan, C.; Xu, X.; Liang, F.; Wang, F.; Zhong, J. Notoginseng root enhances healing in imiquimod-induced psoriasis mice model via anti-inflammatory and antiproliferative properties. J. Pharm. Res. 2018, 17, 2365–2370. [Google Scholar] [CrossRef]
- Yu, X.Y.; Yan, N.; Li, Z.H.; Hua, Y.H.; Chen, W. FGF19 sustains the high proliferative ability of keratinocytes in psoriasis through the regulation of Wnt/GSK-3β/β-catenin signalling via FGFR 4. Clin. Exp. Pharmacol. Physiol. 2019, 46, 761–769. [Google Scholar] [CrossRef]
- Lei, T.; Gao, Y.; Duan, Y.; Cui, C.; Zhang, L.; Si, M. Panax notoginseng saponins improves healing of high glucose-induced wound through the GSK-3β/β-catenin pathway. Environ. Toxicol. 2022, 37, 1867–1877. [Google Scholar] [CrossRef]
- Wang, M.; Zhang, L.; Hao, H.; Yan, M.; Zhu, Z. Applications of engineered skin tissue for cosmetic component and toxicology detection. Cell Transplant. 2024, 33, 09636897241235464. [Google Scholar] [CrossRef] [PubMed]
- He, S.; Wang, Z.; Wang, R.; Chi, B.; Wang, Y.; Bu, L.; Wu, J.; Li, H.; Huang, Q. Technology. Current status and perspectives for 3D biomimetic epidermal tissue: From tissue reconstruction to biomedical application. J. Drug Deliv. Sci. Tec. 2024, 97, 105722. [Google Scholar] [CrossRef]
- Sandoval, A.G.W.; Gim, K.Y.; Huang, J.T.; Koehler, K.R. Applications of Human Pluripotent Stem Cell–Derived Skin Organoids in Dermatology. J. Investig. Dermatol. 2023, 143, 1872–1876. [Google Scholar] [CrossRef] [PubMed]
- Sun, W.; He, J.; Zhang, Y.; He, R.; Zhang, X. Comprehensive functional evaluation of a novel collagen for the skin protection in human fibroblasts and keratinocytes. Biosci. Biotechnol. Biochem. 2023, 87, 724–735. [Google Scholar] [CrossRef]
- Wallmeyer, L.; Lehnen, D.; Eger, N.; Sochorová, M.; Opálka, L.; Kováčik, A.; Vávrová, K.; Hedtrich, S. Stimulation of PPARα normalizes the skin lipid ratio and improves the skin barrier of normal and filaggrin deficient reconstructed skin. J. Dermatol. Sci. 2015, 80, 102–110. [Google Scholar] [CrossRef]
- Jing, C.; Guo, J.; Li, Z.; Xu, X.; Wang, J.; Zhai, L.; Liu, J.; Sun, G.; Wang, F.; Xu, Y.; et al. Screening and research on skin barrier damage protective efficacy of different mannosylerythritol lipids. Molecules 2022, 27, 4648. [Google Scholar] [CrossRef]
- Zhu, X.; Yao, Q.; Yang, P.; Zhao, D.; Yang, R.; Bai, H.; Ning, K. Multi-omics approaches for in-depth understanding of therapeutic mechanism for Traditional Chinese Medicine. Front. Pharmacol. 2022, 13, 1031051. [Google Scholar] [CrossRef]
- Gu, P.; Chen, H. Modern bioinformatics meets traditional Chinese medicine. Brief. Bioinform. 2014, 15, 984–1003. [Google Scholar] [CrossRef]
- Vater, C.; Apanovic, A.; Riethmüller, C.; Litschauer, B.; Wolzt, M.; Valenta, C.; Klang, V. Changes in skin barrier function after repeated exposition to phospholipid-based surfactants and sodium dodecyl sulfate in vivo and corneocyte surface analysis by atomic force microscopy. Pharmaceutics 2021, 13, 436. [Google Scholar] [CrossRef]
- Petrachi, T.; Portone, A.; Bellucci, D.; Pacchioni, L.; Marra, C.; De Santis, G.; Rovati, L.; Dominici, M.; Veronesi, E.; Cannillo, V. A Bioprinted Hydrogel Patch With Bioactive Glass: A New Frontier in Chronic Wound Healing. J. Biomed. Mater. Res. A 2025, 113, e37865. [Google Scholar] [CrossRef]
- Qiu, F.; Zeng, H.; Su, X.; Wang, H.; Han, Q. The Use of HuEpiderm for Evaluating the Effectiveness of Biomaterials in Skin Repair. Tissue Eng. Part C Methods 2025, 31, 65–73. [Google Scholar] [PubMed]
- Buccitelli, C.; Selbach, M. mRNAs, proteins and the emerging principles of gene expression control. Nat. Rev. Genet. 2020, 21, 630–644. [Google Scholar] [CrossRef] [PubMed]
- Robin, V.; Bodein, A.; Scott-Boyer, M.-P.; Leclercq, M.; Périn, O.; Droit, A. Overview of methods for characterization and visualization of a protein–protein interaction network in a multi-omics integration context. Front. Mol. Biosci. 2022, 9, 962799. [Google Scholar] [CrossRef] [PubMed]
- Klymenko, T.; Gu, Q.; Herbert, I.; Stevenson, A.; Iliev, V.; Watkins, G.; Pollock, C.; Bhatia, R.; Cuschieri, K.; Herzyk, P. RNA-Seq analysis of differentiated keratinocytes reveals a massive response to late events during human papillomavirus 16 infection, including loss of epithelial barrier function. J. Virol. 2017, 91, 10-1128. [Google Scholar] [CrossRef]
- Yong, L.; Yu, Y.; Li, B.; Ge, H.; Zhen, Q.; Mao, Y.; Yu, Y.; Cao, L.; Zhang, R.; Li, Z. Calcium/calmodulin-dependent protein kinase IV promotes imiquimod-induced psoriatic inflammation via macrophages and keratinocytes in mice. Nat. Commun. 2022, 13, 4255. [Google Scholar] [CrossRef]
- Biernacki, M.; Skrzydlewska, E. Metabolic pathways of eicosanoids—Derivatives of arachidonic acid and their significance in skin. Cell. Mol. Biol. Lett. 2025, 30, 7. [Google Scholar] [CrossRef]
- Kim, D.; Khin, P.P.; Lim, O.K.; Jun, H.S. LPA/LPAR1 signaling induces PGAM1 expression via AKT/mTOR/HIF-1α pathway and increases aerobic glycolysis, contributing to keratinocyte proliferation. Life Sci. 2022, 311, 121201. [Google Scholar] [CrossRef]
- Liu, W.; Xiong, S.; Zhang, Y.; Du, J.; Dong, C.; Yu, Z.; Ma, X. Transcriptome profiling reveals important transcription factors and biological processes in skin regeneration mediated by mechanical stretch. Front. Genet. 2021, 12, 757350. [Google Scholar] [CrossRef]
- Kanemaru, K.; Nakamura, Y.; Totoki, K.; Fukuyama, T.; Shoji, M.; Kaneko, H.; Shiratori, K.; Yoneda, A.; Inoue, T.; Iwakura, Y.; et al. Phospholipase Cδ1 regulates p38 MAPK activity and skin barrier integrity. Cell Death Differ. 2017, 24, 1079–1090. [Google Scholar] [CrossRef]
- Gromova, O.A.; Torshin, I.Y.; Tetruashvili, N.K. Prospects of exogenous inositols in maintaining of skin, hair and nails condition: A review. Gynecology 2022, 24, 261–270. [Google Scholar] [CrossRef]
- Quan, T. Human skin aging and the anti-aging properties of retinol. Biomolecules 2023, 13, 1614. [Google Scholar] [CrossRef]
- Mihály, J.; Gamlieli, A.; Worm, M.; Rühl, R. Decreased retinoid concentration and retinoid signalling pathways in human atopic dermatitis. Exp. Dermatol. 2011, 20, 326–330. [Google Scholar] [CrossRef] [PubMed]
- Liu, Z.; Wu, H.; Huang, S. Role of NGF and its receptors in wound healing. Exp. Ther. Med. 2021, 21, 599. [Google Scholar] [CrossRef] [PubMed]
- Chen, J.C.; Lin, B.B.; Hu, H.W.; Lin, C.; Jin, W.Y.; Zhang, F.B.; Zhu, Y.A.; Lu, C.J.; Wei, X.J.; Chen, R.J. NGF accelerates cutaneous wound healing by promoting the migration of dermal fibroblasts via the PI3K/Akt-Rac1-JNK and ERK pathways. BioMed Res. Int. 2014, 2014, 547187. [Google Scholar] [CrossRef] [PubMed]
- Hossini, A.M.; Hou, X.; Exner, T.; Fauler, B.; Eberle, J.; Rabien, A.; Makrantonaki, E.; Zouboulis, C.C. Free fatty acids induce lipid accumulation, autophagy, and apoptosis in human sebocytes. Skin Pharmacol. Physiol. 2023, 36, 1–15. [Google Scholar] [CrossRef]
- Akahane, T.; Watanabe, D.; Shimizu, E.; Tanaka, K.; Kaizu, K. Efficacy of Pseudo-Ceramide Absorption Into the Stratum Corneum and Effects on Transepidermal Water Loss and the Ceramide Profile: A Randomized Controlled Trial. J. Cosmet. Dermatol. 2025, 24, e16655. [Google Scholar] [CrossRef]
- Cantarelli, B.; Duca, L.; Blanchevoye, C.; Poitevin, S.; Martiny, L.; Debelle, L. Elastin peptides antagonize ceramide-induced apoptosis. FEBS Lett. 2009, 583, 2385–2391. [Google Scholar] [CrossRef]
- Bollag, W.B.; Xie, D.; Edwards, J. Effects of different phosphatidylglycerol species on the proliferation of primary mouse keratinocytes. FASEB J. 2009, 23, 519.2. [Google Scholar] [CrossRef]
- Xie, D.; Seremwe, M.; Edwards, J.G.; Podolsky, R.; Bollag, W.B. Distinct effects of different phosphatidylglycerol species on mouse keratinocyte proliferation. PLoS ONE 2014, 9, e107119. [Google Scholar] [CrossRef]
- Luo, Y.; Vivaldi Marrero, E.; Choudhary, V.; Bollag, W.B. Phosphatidylglycerol to treat chronic skin wounds in diabetes. Pharmaceutics 2023, 15, 1497. [Google Scholar] [CrossRef]
- Toncic, R.J.; Jakasa, I.; Hadzavdic, S.L.; Goorden, S.M.; Ghauharali-van der Vlugt, K.J.; Stet, F.S.; Balic, A.; Petkovic, M.; Pavicic, B.; Zuzul, K. Altered levels of sphingosine, sphinganine and their ceramides in atopic dermatitis are related to skin barrier function, disease severity and local cytokine milieu. Int. J. Mol. Sci. 2020, 21, 1958. [Google Scholar] [CrossRef]
- Shirai, Y.; Morioka, S.; Sakuma, M.; Yoshino, K.-I.; Otsuji, C.; Sakai, N.; Kashiwagi, K.; Chida, K.; Shirakawa, R.; Horiuchi, H. Direct binding of RalA to PKCη and its crucial role in morphological change during keratinocyte differentiation. Mol. Biol. Cell 2011, 22, 1340–1352. [Google Scholar] [CrossRef]
- Lu, H.; Zuo, X.; Yuan, J.; Xie, Z.; Yin, L.; Pu, Y.; Chen, Z.; Zhang, J. Research progress in the development of 3D skin models and their application to in vitro skin irritation testing. J. Appl. Toxicol. 2024, 44, 1302–1316. [Google Scholar] [CrossRef]
- Ma, X.; Wang, F.; Wang, B. Application of an in vitro reconstructed human skin on cosmetics in skin irritation tests. J. Cosmet. Dermatol. 2021, 20, 1933–1941. [Google Scholar] [CrossRef] [PubMed]









Disclaimer/Publisher’s Note: The statements, opinions and data contained in all publications are solely those of the individual author(s) and contributor(s) and not of MDPI and/or the editor(s). MDPI and/or the editor(s) disclaim responsibility for any injury to people or property resulting from any ideas, methods, instructions or products referred to in the content. |
© 2025 by the authors. Licensee MDPI, Basel, Switzerland. This article is an open access article distributed under the terms and conditions of the Creative Commons Attribution (CC BY) license (https://creativecommons.org/licenses/by/4.0/).
Share and Cite
Xie, A.; Wu, J.; Huang, Q. Total Panax notoginseng Saponins Repair the Epidermal Barrier by Regulating a Multi-Pathway Network: Insights from an Integrative RHE Model and Multi-Omics Study. Int. J. Mol. Sci. 2025, 26, 11775. https://doi.org/10.3390/ijms262411775
Xie A, Wu J, Huang Q. Total Panax notoginseng Saponins Repair the Epidermal Barrier by Regulating a Multi-Pathway Network: Insights from an Integrative RHE Model and Multi-Omics Study. International Journal of Molecular Sciences. 2025; 26(24):11775. https://doi.org/10.3390/ijms262411775
Chicago/Turabian StyleXie, Agui, Jianxin Wu, and Qing Huang. 2025. "Total Panax notoginseng Saponins Repair the Epidermal Barrier by Regulating a Multi-Pathway Network: Insights from an Integrative RHE Model and Multi-Omics Study" International Journal of Molecular Sciences 26, no. 24: 11775. https://doi.org/10.3390/ijms262411775
APA StyleXie, A., Wu, J., & Huang, Q. (2025). Total Panax notoginseng Saponins Repair the Epidermal Barrier by Regulating a Multi-Pathway Network: Insights from an Integrative RHE Model and Multi-Omics Study. International Journal of Molecular Sciences, 26(24), 11775. https://doi.org/10.3390/ijms262411775
