Extended Preservation of Heart Grafts: LYPS Solution Maintains Cardiac Function During 20-Hour Static Cold Storage
Abstract
1. Introduction
2. Results
2.1. Protective Effect of LYPS on H9C2 Cardiac Cells Subjected to In Vitro Simulated Cold Ischemia–Reperfusion
2.2. Effect of LYPS During Prolonged Deep Hypothermic Static Storage and Normothermic Reperfusion on Langendorff Ex Vivo Pig Heart Model
2.2.1. Myocardial Tissue Impairments During Prolonged SCS
- ▪
- Mitochondrial function after 20 h of SCS
- ▪
- Biochemical markers of cardiac injury after 20 h of SCS
2.2.2. Functional Recovery After 20 h of SCS and 1 h Ex Vivo Reperfusion
2.2.3. Effects on Rhythmic Function
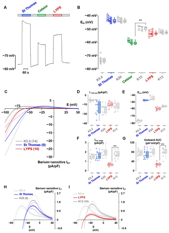
2.2.4. Assessment of the Electrophysiological Properties of Adult Pig Cardiomyocytes
3. Discussion
Limitations of the Study
4. Materials and Methods
4.1. In Vitro Experiments
4.1.1. H9C2 Cell Culture
4.1.2. Preservation Solutions
4.1.3. In Vitro Simulated Ischemia–Reperfusion Injury Protocol
4.1.4. Mitochondrial Membrane Potential (ΔΨm)
4.1.5. Propidium Iodide (PI) Staining for Cell Death
4.1.6. Flow Cytometry Analysis
4.2. Ex Vivo Experiments (Pig Heart Preservation–Reperfusion Sequence)
4.2.1. Animals
Surgical Procedure
Ex Vivo Simulated Ischemia–Reperfusion Injury Protocol
4.2.2. Assessment of Cardiac Tissue Damage
Markers of Cardiac Distress
Mitochondrial Function Assessment
4.2.3. Assessment of Functional Recovery
4.2.4. Assessment of Rhythmic Parameters
4.2.5. Electrophysiology
4.3. Statistical Analysis
5. Conclusions
Supplementary Materials
Author Contributions
Funding
Institutional Review Board Statement
Data Availability Statement
Conflicts of Interest
Abbreviations
| LYPS | Lyon preservation solution |
| ST | St. Thomas |
| CSS | Cold static storage |
| Δψm | Mitochondrial membrane potential |
| mPTP | Mitochondrial permeability transition pore |
References
- Schladt, D.P.; Israni, A.K. OPTN/SRTR 2021 Annual Data Report: Introduction. Am. J. Transplant. 2023, 23 (Suppl. S1), S12–S20. [Google Scholar] [CrossRef]
- Khush, K.K.; Zaroff, J.G.; Nguyen, J.; Menza, R.; Goldstein, B.A. National decline in donor heart utilization with regional variability: 1995–2010. Am. J. Transplant. 2015, 15, 642–649. [Google Scholar] [CrossRef] [PubMed]
- Banner, N.R.; Thomas, H.L.; Curnow, E.; Hussey, J.C.; Rogers, C.A.; Bonser, R.S. The Importance of Cold and Warm Cardiac Ischemia for Survival After Heart Transplantation. Transplantation 2008, 86, 542–547. [Google Scholar] [CrossRef] [PubMed]
- Tang, P.C.; Wu, X.; Zhang, M.; Likosky, D.; Haft, J.W.; Lei, I.; El Ela, A.A.; Si, M.; Aaronson, K.D.; Pagani, F.D. Determining optimal donor heart ischemic times in adult cardiac transplantation. J. Card. Surg. 2022, 37, 2042–2050. [Google Scholar] [CrossRef]
- Tripathy, S.; Das, S.K. Strategies for organ preservation: Current prospective and challenges. Cell Biol. Int. 2023, 47, 520–538. [Google Scholar] [CrossRef]
- Lechiancole, A.; Sponga, S.; Benedetti, G.; Semeraro, A.; Guzzi, G.; Daffarra, C.; Meneguzzi, M.; Nalli, C.; Piani, D.; Bressan, M.; et al. Graft preservation in heart transplantation: Current approaches. Front. Cardiovasc. Med. 2023, 10, 1253579. [Google Scholar] [CrossRef]
- Garzali, I.U.; Aloun, A.; Abuzeid, E.E.D.; Sheshe, A.A. Early outcome of machine perfusion vs static cold storage of liver graft: A systemic review and meta-analysis of randomized controlled trials. Hepatol. Forum 2024, 5, 211–216. [Google Scholar] [CrossRef]
- Qin, G.; Jernryd, V.; Sjöberg, T.; Steen, S.; Nilsson, J. Machine Perfusion for Human Heart Preservation: A Systematic Review. Transpl. Int. 2022, 35, 10258. [Google Scholar] [CrossRef] [PubMed]
- Carter, K.T.; Lirette, S.T.; Baran, D.A.; Creswell, L.L.; Panos, A.L.; Cochran, R.P.; Copeland, J.G.; Copeland, H. The Effect of Cardiac Preservation Solutions on Heart Transplant Survival. J. Surg. Res. 2019, 242, 157–165. [Google Scholar] [CrossRef]
- Latchana, N.; Peck, J.R.; Whitson, B.; Black, S.M. Preservation solutions for cardiac and pulmonary donor grafts: A review of the current literature. J. Thorac. Dis. 2014, 6, 1143–1149. [Google Scholar]
- Ramos, P.; Williams, P.; Salinas, J.; Vengohechea, J.; Lodge, J.P.A.; Fondevila, C.; Hessheimer, A.J. Abdominal Organ Preservation Solutions in the Age of Machine Perfusion. Transplantation 2023, 107, 326. [Google Scholar] [CrossRef] [PubMed]
- Michel, P.; Vial, R.; Rodriguez, C.; Ferrera, R. A comparative study of the most widely used solutions for cardiac graft preservation during hypothermia. J. Heart Lung Transplant. 2002, 21, 1030–1039. [Google Scholar] [CrossRef] [PubMed]
- Ferrera, R.; Michel, P.; Hadour, G.; Rodriguez, C.; Ovize, M.; Phan Tan Luu, R. An optimal experimental design for the development of preservative heart solutions. J. Heart Lung Transplant. 2002, 21, 260–270. [Google Scholar] [CrossRef] [PubMed]
- Ferrera, R.; Michel, P.; Ovize, M. Paradoxical toxicity of cardioplegic compounds on ischemic cardiomyocyte using optimal design strategy. J. Heart Lung Transplant. 2005, 24, 904–911. [Google Scholar] [CrossRef]
- Michel, P.; Hadour, G.; Rodriguez, C.; Chiari, P.; Ferrera, R. Evaluation of a new preservative solution for cardiac graft during hypothermia. J. Heart Lung Transplant. 2000, 19, 1089–1097. [Google Scholar] [CrossRef]
- Lesnefsky, E.J.; Chen, Q.; Tandler, B.; Hoppel, C.L. Mitochondrial Dysfunction and Myocardial Ischemia-Reperfusion: Implications for Novel Therapies. Annu. Rev. Pharmacol. Toxicol. 2017, 57, 535–565. [Google Scholar] [CrossRef]
- Valero-Masa, M.J.; González-Vílchez, F.; Almenar-Bonet, L.; Crespo-Leiro, M.G.; Manito-Lorite, N.; Sobrino-Márquez, J.M.; Gómez-Bueno, M.; Delgado-Jiménez, J.F.; Pérez-Villa, F.; Loidi, V.B.; et al. Cold ischemia >4 hours increases heart transplantation mortality. An analysis of the Spanish heart transplantation registry. Int. J. Cardiol. 2020, 319, 14–19. [Google Scholar] [CrossRef]
- Sicim, H.; Tam, W.S.V.; Tang, P.C. Primary graft dysfunction in heart transplantation: The challenge to survival. J. Cardiothorac. Surg. 2024, 19, 313. [Google Scholar] [CrossRef]
- Lauzier, B.; Sicard, P.; Bouchot, O.; Delemasure, S.; Menetrier, F.; Moreau, D.; Vergely, C.; Rochette, L. After four hours of cold ischemia and cardioplegic protocol, the heart can still be rescued with postconditioning. Transplantation 2007, 84, 1474–1482. [Google Scholar] [CrossRef]
- Karwi, Q.G.; Wagg, C.S.; Altamimi, T.R.; Uddin, G.M.; Ho, K.L.; Darwesh, A.M.; Seubert, J.M.; Lopaschuk, G.D. Insulin directly stimulates mitochondrial glucose oxidation in the heart. Cardiovasc. Diabetol. 2020, 19, 207. [Google Scholar] [CrossRef]
- Luo, X.; Li, R.; Yan, L.J. Roles of Pyruvate, NADH, and Mitochondrial Complex I in Redox Balance and Imbalance in β Cell Function and Dysfunction. J. Diabetes Res. 2015, 2015, 512618. [Google Scholar] [CrossRef] [PubMed]
- Cobert, M.L.; Peltz, M.; West, L.M.; Merritt, M.E.; Jessen, M.E. Glucose is an ineffective substrate for preservation of machine perfused donor hearts. J. Surg. Res. 2012, 173, 198–205. [Google Scholar] [CrossRef] [PubMed]
- Marsin, A.S.; Bertrand, L.; Rider, M.H.; Deprez, J.; Beauloye, C.; Vincent, M.F.; Van den Berghe, G.; Carling, D.; Hue, L. Phosphorylation and activation of heart PFK-2 by AMPK has a role in the stimulation of glycolysis during ischaemia. Curr. Biol. 2000, 10, 1247–1255. [Google Scholar] [CrossRef]
- Steinberg, G.R.; Carling, D. AMP-activated protein kinase: The current landscape for drug development. Nat. Rev. Drug Discov. 2019, 18, 527–551. [Google Scholar] [CrossRef]
- Kim, M.J.; Park, S.R.; Suh, C.K. Effects of Na+ and Ca2+ concentration in cardioplegic and reperfusion solutions on the intracellular Ca2+ of cardiac muscle cells. Yonsei Med. J. 1993, 34, 133–144. [Google Scholar]
- Mohite, P.N.; Umakumar, K.; Khatun, T.; Raj, B.; Garcia-Saez, D.; Stock, U.; Simon, A.; Marczin, N. Lactic Acid and Metabolic Analysis of Human Donor Hearts Preserved with Organ Care System. J. Heart Lung Transplant. 2022, 41, S22. [Google Scholar] [CrossRef]
- Groussard, C.; Morel, I.; Chevanne, M.; Monnier, M.; Cillard, J.; Delamarche, A. Free radical scavenging and antioxidant effects of lactate ion: An in vitro study. J. Appl. Physiol. 2000, 89, 169–175. [Google Scholar] [CrossRef] [PubMed]
- da Silva, M.F.; Natali, A.J.; da Silva, E.; Gomes, G.J.; Teodoro, B.G.; Cunha, D.N.Q.; Drummond, L.R.; Drummond, F.R.; Moura, A.G.; Belfort, F.G.; et al. Attenuation of Ca2+ homeostasis, oxidative stress, and mitochondrial dysfunctions in diabetic rat heart: Insulin therapy or aerobic exercise? J. Appl. Physiol. 2015, 119, 148–156. [Google Scholar] [CrossRef] [PubMed]
- Beltran, C.; Pardo, R.; Bou-Teen, D.; Ruiz-Meana, M.; Villena, J.A.; Ferreira-González, I.; Barba, I. Enhancing Glycolysis Protects against Ischemia-Reperfusion Injury by Reducing ROS Production. Metabolites 2020, 10, 132. [Google Scholar] [CrossRef]
- Esposito, S.; Maiello, C.; Renzulli, A.; Agozzino, L.; De Santo, L.S.; Romano, G.; Della Corte, A.; Amarelli, C.; Marra, C.; Giannolo, B.; et al. Determinants and prognostic value of ischemic necrosis in early biopsies following heart transplant. Heart Vessel. 2000, 15, 167–171. [Google Scholar] [CrossRef]
- Jia, H.; Chang, Y.; Song, J. The pig as an optimal animal model for cardiovascular research. Lab Anim. 2024, 53, 136–147. [Google Scholar] [CrossRef]
- Rahman, A.; Li, Y.; Chan, T.K.; Zhao, H.; Xiang, Y.; Chang, X.; Zhou, H.; Xu, D.; Ong, S.-B. Large animal models of cardiac ischemia-reperfusion injury: Where are we now? Zool. Res. 2023, 44, 591–603. [Google Scholar] [CrossRef]
- Parikh, M.; Pierce, G.N. Considerations for choosing an optimal animal model of cardiovascular disease. Can. J. Physiol. Pharmacol. 2024, 102, 75–85. [Google Scholar] [CrossRef]
- Allahwala, U.K.; Weaver, J.; Bhindi, R. Animal chronic total occlusion models: A review of the current literature and future goals. Thromb. Res. 2019, 177, 83–90. [Google Scholar] [CrossRef]
- Savoji, H.; Mohammadi, M.H.; Rafatian, N.; Toroghi, M.K.; Wang, E.Y.; Zhao, Y.; Korolj, A.; Ahadian, S.; Radisic, M. Cardiovascular disease models: A game changing paradigm in drug discovery and screening. Biomaterials 2019, 198, 3–26. [Google Scholar] [CrossRef] [PubMed]
- Maxwell, M.P.; Hearse, D.J.; Yellon, D.M. Species variation in the coronary collateral circulation during regional myocardial ischaemia: A critical determinant of the rate of evolution and extent of myocardial infarction. Cardiovasc. Res. 1987, 21, 737–746. [Google Scholar] [CrossRef] [PubMed]
- Al-Adhami, A.; Avtaar Singh, S.S.; De, S.D.; Singh, R.; Panjrath, G.; Shah, A.; Dalzell, J.R.; Schroder, J.; Al-Attar, N. Primary Graft Dysfunction after Heart Transplantation—Unravelling the Enigma. Curr. Probl. Cardiol. 2022, 47, 100941. [Google Scholar] [CrossRef] [PubMed]
- Shattock, M.J.; Park, K.C.; Yang, H.Y.; Lee, A.W.C.; Niederer, S.; MacLeod, K.T.; Winter, J. Restitution slope is principally determined by steady-state action potential duration. Cardiovasc. Res. 2017, 113, 817–828. [Google Scholar] [CrossRef]
- Dhalla, N.S.; Temsah, R.M.; Netticadan, T.; Sandhu, M.S. CHAPTER 53—Calcium Overload in Ischemia/Reperfusion Injury. In Heart Physiology and Pathophysiology [Internet], 4th ed.; Sperelakis, N., Kurachi, Y., Terzic, A., Cohen, M.V., Eds.; Academic Press: San Diego, CA, USA, 2001; pp. 949–965. Available online: https://www.sciencedirect.com/science/article/pii/B9780126569759500559 (accessed on 29 September 2025).
- Bertero, E.; Popoiu, T.A.; Maack, C. Mitochondrial calcium in cardiac ischemia/reperfusion injury and cardioprotection. Basic Res. Cardiol. 2024, 119, 569–585. [Google Scholar] [CrossRef]
- Garcia-Dorado, D.; Ruiz-Meana, M.; Inserte, J.; Rodriguez-Sinovas, A.; Piper, H.M. Calcium-mediated cell death during myocardial reperfusion. Cardiovasc. Res. 2012, 94, 168–180. [Google Scholar] [CrossRef]
- Villanueva, J.E.; Gao, L.; Chew, H.C.; Hicks, M.; Doyle, A.; Qui, M.R.; Dhital, K.K.; Macdonald, P.S.; Jabbour, A. Functional recovery after dantrolene-supplementation of cold stored hearts using an ex vivo isolated working rat heart model. PLoS ONE 2018, 13, e0205850. [Google Scholar] [CrossRef] [PubMed]
- Pulis, R.P.; Wu, B.M.; Kneteman, N.M.; Churchill, T.A. Conservation of phosphorylation state of cardiac phosphofructokinase during in vitro hypothermic hypoxia. Am. J. Physiol. Heart Circ. Physiol. 2000, 279, H2151–H2158. [Google Scholar] [CrossRef]
- Johnson, M.D.; Urrea, K.A.; Spencer, B.L.; Singh, J.; Niman, J.B.; Owens, G.E.; Haft, J.W.; Bartlett, R.H.; Drake, D.H.; Rojas-Peña, A. Successful Resuscitation of Porcine Hearts After 12 and 24 h of Static Cold Storage with Normothermic Ex Situ Perfusion. Transplant. Direct 2024, 10, e1701. [Google Scholar] [CrossRef] [PubMed]
- Jahania, M.S.; Sanchez, J.A.; Narayan, P.; Lasley, R.D.; Mentzer, R.M. Heart preservation for transplantation: Principles and strategies. Ann. Thorac. Surg. 1999, 68, 1983–1987. [Google Scholar] [CrossRef]
- Cobert, M.L.; Merritt, M.E.; West, L.M.; Ayers, C.; Jessen, M.E.; Peltz, M. Metabolic Characteristics of Human Hearts Preserved for 12 Hours by Static Storage, Antegrade Perfusion or Retrograde Coronary Sinus Perfusion. J. Thorac. Cardiovasc. Surg. 2014, 148, 2310–2315.e1. [Google Scholar] [CrossRef]
- Bolger-Chen, M.; Lopera Higuita, M.; Pendexter, C.A.; Mojoudi, M.; Uygun, K.; Tessier, S.N. Enhancing outcomes in Langendorff-perfused rodent hearts through perfusion parameter optimization. Sci. Rep. 2025, 15, 15935. [Google Scholar] [CrossRef]
- Yang, T.; Liu, Z.; Shu, S.; Chen, Z.; Hua, X.; Song, J. Isolated Perfused Hearts for Cardiovascular Research: An Old Dog with New Tricks. J. Cardiovasc. Transl. Res. 2024, 17, 1207–1217. [Google Scholar] [CrossRef]
- Usai, D.S.; Aasum, E.; Thomsen, M.B. The isolated, perfused working heart preparation of the mouse-Advantages and pitfalls. Acta Physiol. 2025, 241, e70023. [Google Scholar] [CrossRef]
- Bochaton, T.; Crola-Da-Silva, C.; Pillot, B.; Villedieu, C.; Ferreras, L.; Alam, M.R.; Thibault, H.; Strina, M.; Gharib, A.; Ovize, M.; et al. Inhibition of myocardial reperfusion injury by ischemic postconditioning requires sirtuin 3-mediated deacetylation of cyclophilin D. J. Mol. Cell. Cardiol. 2015, 84, 61–69. [Google Scholar] [CrossRef]
- Paccalet, A.; Tessier, N.; Paillard, M.; Païta, L.; Gomez, L.; Gallo-Bona, N.; Chouabe, C.; Léon, C.; Badawi, S.; Harhous, Z.; et al. An innovative sequence of hypoxia-reoxygenation on adult mouse cardiomyocytes in suspension to perform multilabeling analysis by flow cytometry. Am. J. Physiol. Cell Physiol. 2020, 318, C439–C447. [Google Scholar] [CrossRef] [PubMed]
- Crola Da Silva, C.; Baetz, D.; Védère, M.; Lo-Grasso, M.; Wehbi, M.; Chouabe, C.; Bidaux, G.; Ferrera, R. Isolated Mitochondria State after Myocardial Ischemia-Reperfusion Injury and Cardioprotection: Analysis by Flow Cytometry. Life 2023, 13, 707. [Google Scholar] [CrossRef]
- Bona, M.; Wyss, R.K.; Arnold, M.; Méndez-Carmona, N.; Sanz, M.N.; Guensch, D.P.; Barile, L.; Carrel, T.P.; Longnus, S.L. Cardiac Graft Assessment in the Era of Machine Perfusion: Current and Future Biomarkers. J. Am. Heart Assoc. 2021, 10, e018966. [Google Scholar] [CrossRef]
- Singh, V.; Martinezclark, P.; Pascual, M.; Shaw, E.S.; O’Neill, W.W. Cardiac biomarkers—The old and the new: A review. Coron. Artery Dis. 2010, 21, 244–256. [Google Scholar]
- Myrmel, G.M.S.; Wereski, R.; Karaji, I.; Saeed, N.; Aakre, K.M.; Mills, N.L.; Pedersen, E.R. Cardiac biomarkers and CT coronary angiography for the assessment of coronary heart disease. Clin. Biochem. 2025, 135, 110857. [Google Scholar]
- Radha, R.; Shahzadi, S.K.; Al-Sayah, M.H. Fluorescent Immunoassays for Detection and Quantification of Cardiac Troponin I: A Short Review. Molecules 2021, 26, 4812. [Google Scholar] [CrossRef] [PubMed]
- Dia, M.; Gomez, L.; Thibault, H.; Tessier, N.; Leon, C.; Chouabe, C.; Ducreux, S.; Gallo-Bona, N.; Tubbs, E.; Bendridi, N.; et al. Reduced reticulum–mitochondria Ca2+ transfer is an early and reversible trigger of mitochondrial dysfunctions in diabetic cardiomyopathy. Basic Res. Cardiol. 2020, 115, 74. [Google Scholar] [CrossRef]
- Isenberg, G.; Klockner, U. Calcium tolerant ventricular myocytes prepared by preincubation in a “KB medium”. Pflügers Arch. 1982, 395, 6–18. [Google Scholar] [PubMed]
- Chouabe, C.; Espinosa, L.; Megas, P.; Chakir, A.; Rougier, O.; Freminet, A.; Bonvallet, R. Reduction of I(Ca,L) and I(to1) density in hypertrophied right ventricular cells by simulated high altitude in adult rats. J. Mol. Cell Cardiol. 1997, 29, 193–206. [Google Scholar] [PubMed]
- Christé, G. Localization of K(+) channels in the tubules of cardiomyocytes as suggested by the parallel decay of membrane capacitance, IK(1) and IK(ATP) during culture and by delayed IK(1) response to barium. J. Mol. Cell. Cardiol. 1999, 31, 2207–2213. [Google Scholar]





Disclaimer/Publisher’s Note: The statements, opinions and data contained in all publications are solely those of the individual author(s) and contributor(s) and not of MDPI and/or the editor(s). MDPI and/or the editor(s) disclaim responsibility for any injury to people or property resulting from any ideas, methods, instructions or products referred to in the content. |
© 2025 by the authors. Licensee MDPI, Basel, Switzerland. This article is an open access article distributed under the terms and conditions of the Creative Commons Attribution (CC BY) license (https://creativecommons.org/licenses/by/4.0/).
Share and Cite
Védère, M.; Faure, E.; Chouabe, C.; Augeul, L.; Cadot-Jet, N.; Christé, G.; Charouit, Y.; Lo Grasso, M.; Ravon, A.; Cartier, R.; et al. Extended Preservation of Heart Grafts: LYPS Solution Maintains Cardiac Function During 20-Hour Static Cold Storage. Int. J. Mol. Sci. 2025, 26, 11170. https://doi.org/10.3390/ijms262211170
Védère M, Faure E, Chouabe C, Augeul L, Cadot-Jet N, Christé G, Charouit Y, Lo Grasso M, Ravon A, Cartier R, et al. Extended Preservation of Heart Grafts: LYPS Solution Maintains Cardiac Function During 20-Hour Static Cold Storage. International Journal of Molecular Sciences. 2025; 26(22):11170. https://doi.org/10.3390/ijms262211170
Chicago/Turabian StyleVédère, Marie, Evan Faure, Christophe Chouabe, Lionel Augeul, Ninon Cadot-Jet, Georges Christé, Yanis Charouit, Mégane Lo Grasso, Alexandre Ravon, Régine Cartier, and et al. 2025. "Extended Preservation of Heart Grafts: LYPS Solution Maintains Cardiac Function During 20-Hour Static Cold Storage" International Journal of Molecular Sciences 26, no. 22: 11170. https://doi.org/10.3390/ijms262211170
APA StyleVédère, M., Faure, E., Chouabe, C., Augeul, L., Cadot-Jet, N., Christé, G., Charouit, Y., Lo Grasso, M., Ravon, A., Cartier, R., Bidaux, G., Ferrera, R., Guedouari, H., & Baetz, D. (2025). Extended Preservation of Heart Grafts: LYPS Solution Maintains Cardiac Function During 20-Hour Static Cold Storage. International Journal of Molecular Sciences, 26(22), 11170. https://doi.org/10.3390/ijms262211170

