Beyond the Critical Threshold: Elastic Fiber Remodeling and Fracture in the Pathogenesis of Pulmonary Emphysema
Abstract
1. Introduction
2. Experimental Findings
3. Fragmentation of Hypercrosslinked Elastic Fibers
3.1. Elastin Rigidity Due to Hypercrosslinking
3.2. Biphasic Elastin Fracture Curve
4. The Role of Hydration in Elastic Fiber Fracture
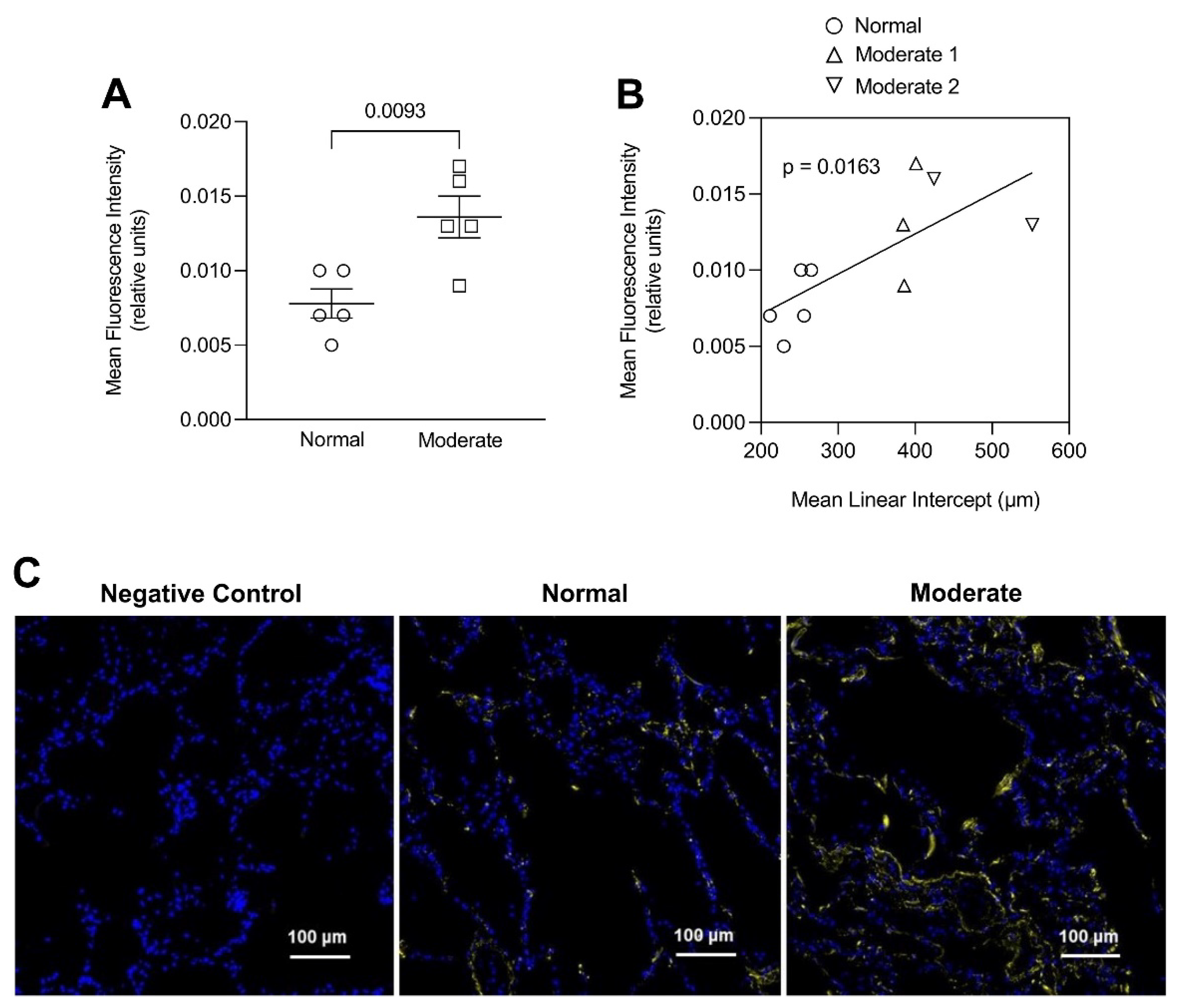
5. DID as a Biomarker of Therapeutic Efficacy
6. Therapeutic Strategies Targeting Elastin Preservation
6.1. Matrix Replacement Therapy
6.2. Crosslink Inhibition
6.3. Inhibition of Elastin-Derived Peptides
6.4. Enhancing Tropoelastin Synthesis
7. Conclusions
Funding
Data Availability Statement
Conflicts of Interest
References
- Karakioulaki, M.; Tzanakis, N. Extracellular matrix remodelling in COPD. Eur. Respir. Rev. 2020, 29, 190124. [Google Scholar] [CrossRef] [PubMed]
- Burgess, J.K.; Weiss, D.J.; Westergren-Thorsson, G.; Wigen, J.; Dean, C.H.; Mumby, S.; Bush, A.; Adcock, I.M. Extracellular matrix as a driver of chronic lung diseases. Am. J. Respir. Cell Mol. Biol. 2024, 70, 239–246. [Google Scholar] [CrossRef]
- Christopoulou, M.E.; Papakonstantinou, E.; Stolz, D. Matrix metalloproteinases in chronic obstructive pulmonary disease. Int. J. Mol. Sci. 2023, 24, 3786. [Google Scholar] [CrossRef] [PubMed]
- Saputra, P.B.; Purwati, D.D.; Ulhaq, A.U.D.; Yolanda, S.; Djatioetomo, Y.C.E.D.; Rosyid, A.N.; Bakhtiar, A. Neutrophil elastase in the pathogenesis of chronic obstructive pulmonary disease: A Review. Curr. Respir. Med. Rev. 2023, 19, 29–35. [Google Scholar] [CrossRef]
- Bhatt, S.P.; Bodduluri, S.; Reinhardt, J.M.; Nakhmani, A.; Crapo, J.D.; Silverman, E.K.; Make, B.J.; Regan, E.A.; Beaty, T.H.; Castaldi, P.J.; et al. Mechanically affected lung and progression of emphysema. Am. J. Respir. Crit. Care Med. 2025, 211, 1409–1417. [Google Scholar] [CrossRef]
- Bhana, R.H.; Magan, A.B. Lung mechanics: A review of solid mechanical elasticity in lung parenchyma. J. Elast. 2023, 153, 53–117. [Google Scholar] [CrossRef]
- Heinz, A. Elastases and elastokines: Elastin degradation and its significance in health and disease. Crit. Rev. Biochem. Mol. Biol. 2020, 55, 252–273. [Google Scholar] [CrossRef]
- de Ryk, J.; Thiesse, J.; Namati, E.; McLennan, G. Stress distribution in a three dimensional, geometric alveolar sac under normal and emphysematous conditions. Int. J. Chron. Obs. Pulmon Dis. 2007, 2, 81–91. [Google Scholar]
- Wang, K.; Liao, Y.; Li, X.; Wang, R.; Zeng, Z.; Cheng, M.; Gao, L.; Xu, D.; Wen, F.; Wang, T.; et al. Inhibition of neutrophil elastase prevents cigarette smoke exposure-induced formation of neutrophil extracellular traps and improves lung function in a mouse model of chronic obstructive pulmonary disease. Int. Immunopharmacol. 2023, 114, 109537. [Google Scholar] [CrossRef] [PubMed]
- Fagiola, M.; Reznik, S.; Riaz, M.; Qyang, Y.; Lee, S.; Avella, J.; Turino, G.; Cantor, J. The relationship between elastin cross-linking and alveolar wall rupture in human pulmonary emphysema. Am. J. Physiol.-Lung Cell. Mol. Physiol. 2023, 324, L1–L10. [Google Scholar] [CrossRef]
- Suki, B.; Bates, J.H. Lung tissue mechanics as an emergent phenomenon. J. Appl. Physiol. 2011, 110, 1111–1118. [Google Scholar] [CrossRef]
- Fessler, H.E.; Macklem, P.T. Percolation and phase transitions. Am. J. Respir. Crit. Care Med. 2007, 176, 1065–1066. [Google Scholar] [CrossRef] [PubMed]
- Fagiola, M.; Gu, G.; Avella, J.; Cantor, J. Free lung desmosine: A potential biomarker for elastic fiber injury in pulmonary emphysema. Biomarkers 2022, 27, 319–324. [Google Scholar] [CrossRef]
- Reichheld, S.E.; Muiznieks, L.D.; Stahl, R.; Simonetti, K.; Sharpe, S.; Keeley, F.W. Conformational transitions of the cross-linking domains of elastin during self-assembly. J. Biol. Chem. 2014, 289, 10057–10068. [Google Scholar] [CrossRef]
- Chen, Y.J.; Jeng, J.H.; Chang, H.H.; Huang, M.Y.; Tsai, F.F.; Jane Yao, C.C. Differential regulation of collagen, lysyl oxidase and MMP-2 in human periodontal ligament cells by low-and high-level mechanical stretching. J. Periodontal Res. 2013, 48, 466–474. [Google Scholar] [CrossRef]
- Mecham, R.P. Elastin in lung development and disease pathogenesis. Matrix Biol. 2018, 73, 6–20. [Google Scholar] [CrossRef] [PubMed]
- Schräder, C.U.; Heinz, A.; Majovsky, P.; Karaman Mayack, B.; Brinckmann, J.; Sippl, W.; Schmelzer, C.E.H. Elastin is heterogeneously cross-linked. J. Biol. Chem. 2018, 293, 15107–15119. [Google Scholar] [CrossRef] [PubMed] [PubMed Central]
- Stone, P.J.; Morris, S.M.; Thomas, K.M.; Schuhwerk, K.; Mitchelson, A. Repair of elastase-digested elastic fibers in acellular matrices by replating with neonatal rat-lung lipid interstitial fibroblasts or other elastogenic cell types. Am. J. Respir. Cell Mol. Biol. 1997, 17, 289–301. [Google Scholar] [CrossRef]
- Shifren, A.; Mecham, R.P. The stumbling block in lung repair of emphysema: Elastic fiber assembly. Proc. Am. Thorac. Soc. 2006, 3, 428–433. [Google Scholar] [CrossRef]
- Shen, J.; Lin, X.; Liu, J.; Li, X. Effects of cross-link density and distribution on static and dynamic properties of chemically cross-linked polymers. Macromolecules 2018, 52, 121–134. [Google Scholar] [CrossRef]
- Liu, Y.; Xian, W.; He, J.; Li, Y. Interplay between entanglement and crosslinking in determining mechanical behaviors of polymer networks. Int. J. Smart Nano Mater. 2023, 14, 474–495. [Google Scholar] [CrossRef]
- Mariano, C.A.; Sattari, S.; Ramirez, G.O.; Eskandari, M. Effects of tissue degradation by collagenase and elastase on the biaxial mechanics of porcine airways. Respir. Res. 2023, 24, 105. [Google Scholar] [CrossRef] [PubMed]
- Trębacz, H.; Barzycka, A. Mechanical properties and functions of elastin: An Overview. Biomolecules 2023, 13, 574. [Google Scholar] [CrossRef] [PubMed]
- Burla, F.; Mulla, Y.; Vos, B.; Aufderhorst-Roberts, A.; Koenderink, G. From mechanical resilience to active material properties in biopolymer networks. Nat. Rev. Phys. 2019, 1, 249–263. [Google Scholar] [CrossRef]
- Jamhawi, N.M.; Koder, R.L.; Wittebort, R.J. Elastin recoil is driven by the hydrophobic effect. Proc. Natl. Acad. Sci. USA 2024, 121, e2304009121. [Google Scholar] [CrossRef]
- Depenveiller, C.; Baud, S.; Belloy, N.; Bochicchio, B.; Dandurand, J.; Dauchez, M.; Pepe, A.; Pomès, R.; Samouillan, V.; Debelle, L. Structural and physical basis for the elasticity of elastin. Q. Rev. Biophys. 2024, 57, e3. [Google Scholar] [CrossRef]
- Wang, Y.; Hahn, J.; Zhang, Y. Mechanical Properties of Arterial Elastin With Water Loss. J. Biomech. Eng. 2018, 140, 0410121-8. [Google Scholar] [CrossRef]
- Cantor, J.O.; Armand, G.; Turino, G.M. Lung hyaluronan levels are decreased in alpha-1 antiprotease deficiency COPD. Respir. Med. 2015, 109, 861–866. [Google Scholar] [CrossRef][Green Version]
- Cazzola, M.; Rogliani, P.; Barnes, P.J.; Blasi, F.; Celli, B.; Hanania, N.A.; Martinez, F.J.; Miller, B.E.; Miravitlles, M.; Page, C.P.; et al. An update on outcomes for COPD pharmacological trials: A COPD investigators report-reassessment of the 2008 American Thoracic Society/European Respiratory Society statement on outcomes for COPD pharmacological trials. Am. J. Respir. Crit. Care Med. 2023, 208, 374–394. [Google Scholar] [CrossRef]
- Zhu, D.; Qiao, C.; Dai, H.; Hu, Y.; Xi, Q. Diagnostic efficacy of visual subtypes and low attenuation area based on HRCT in the diagnosis of COPD. BMC Pulm. Med. 2022, 22, 81. [Google Scholar] [CrossRef]
- Gomes, P.; Bastos, H.N.E.; Carvalho, A.; Lobo, A.; Guimarães, A.; Rodrigues, R.S.; Zin, W.A.; Carvalho, A.R.S. Pulmonary emphysema regional distribution and extent assessed by chest computed tomography is associated with pulmonary function impairment in patients with COPD. Front. Med. 2021, 8, 705184. [Google Scholar] [CrossRef]
- Serban, K.A.; Pratte, K.A.; Bowler, R.P. Protein biomarkers for COPD outcomes. Chest 2021, 159, 2244–2253. [Google Scholar] [CrossRef]
- Rosenberg, S.R.; Kalhan, R. Biomarkers in chronic obstructive pulmonary disease. Transl. Res. 2012, 159, 228–237. [Google Scholar] [CrossRef]
- Cantor, J.O.; Ma, S.; Liu, X.; Campos, M.A.; Strange, C.; Stocks, J.M.; Devine, M.S.; El Bayadi, S.G.; Lipchik, R.J.; Sandhaus, R.A.; et al. A 28-day clinical trial of aerosolized hyaluronan in alpha-1 antiprotease deficiency COPD using desmosine as a surrogate marker for drug efficacy. Respir. Med. 2021, 182, 106402. [Google Scholar] [CrossRef] [PubMed]
- Cantor, J. Rodent Models of Lung Disease: A Road Map for Translational Research. Int. J. Mol. Sci. 2025, 26, 8386. [Google Scholar] [CrossRef] [PubMed]
- Kocourková, K.; Musilová, L.; Smolka, P.; Mráček, A.; Humenik, M.; Minařík, A. Factors determining self-assembly of hyaluronan. Carbohydr. Polym. 2021, 254, 117307. [Google Scholar] [CrossRef]
- Yu, M.; Guo, X.; Zhang, K.; Kang, X.; Zhang, S.; Qian, L. Hyaluronic Acid Unveiled: Exploring the Nanomechanics and Water Retention Properties at the Single-Molecule Level. Langmuir 2024, 40, 2616–2623. [Google Scholar] [CrossRef]
- Chen, L.; Li, S.; Li, W. LOX/LOXL in pulmonary fibrosis: Potential therapeutic targets. J. Drug Target. 2019, 27, 790–796. [Google Scholar] [CrossRef]
- Canelón, S.P.; Wallace, J.M. β-Aminopropionitrile-induced reduction in enzymatic crosslinking causes in vitro changes in collagen morphology and molecular composition. PLoS ONE 2016, 11, e0166392. [Google Scholar] [CrossRef] [PubMed]
- Chen, W.; Yang, A.; Jia, J.; Popov, Y.V.; Schuppan, D.; You, H. Lysyl oxidase (LOX) family members: Rationale and their potential as therapeutic targets for liver fibrosis. Hepatology 2020, 72, 729–741. [Google Scholar] [CrossRef]
- Wells, J.M.; Titlestad, I.L.; Tanash, H.; Turner, A.M.; Chapman, K.R.; Hatipoğlu, U.Ş.; Goldklang, M.P.; D’ARmiento, J.M.; Pirozzi, C.S.; Drummond, M.B.; et al. Two randomized controlled Phase 2 studies of the oral neutrophil elastase inhibitor alvelestat in alpha-1 antitrypsin deficiency. Eur. Respir. J. 2025, 2501019. [Google Scholar] [CrossRef] [PubMed]
- Murphy, M.P.; Hunt, D.; Herron, M.; McDonnell, J.; Alshuhoumi, R.; McGarvey, L.P.; Fabré, A.; O’Brien, H.; McCarthy, C.; Martin, S.L.; et al. Neutrophil-Derived Peptidyl Arginine Deiminase Activity Contributes to Pulmonary Emphysema by Enhancing Elastin Degradation. J. Immunol. 2024, 213, 75–85. [Google Scholar] [CrossRef] [PubMed] [PubMed Central]
- Murphy, M.P.; Zieger, M.; Henry, M.; Meleady, P.; Mueller, C.; McElvaney, N.G.; Reeves, E.P. Citrullination, a novel posttranslational modification of elastin, is involved in COPD pathogenesis. Am. J. Physiol.-Lung Cell. Mol. Physiol. 2024, 327, L600–L606. [Google Scholar] [CrossRef]
- Du, J.; Shui, H.; Chen, R.; Dong, Y.; Xiao, C.; Hu, Y.; Wong, N.-K. Neuraminidase-1 (NEU1): Biological roles and therapeutic relevance in human disease. Curr. Issues Mol. Biol. 2024, 46, 475. [Google Scholar] [CrossRef]
- Tembely, D.; Henry, A.; Vanalderwiert, L.; Toussaint, K.; Bennasroune, A.; Blaise, S.; Sartelet, H.; Jaisson, S.; Galés, C.; Martiny, L.; et al. The elastin receptor complex: An emerging therapeutic target against age-related vascular diseases. Front. Endocrinol. 2022, 13, 815356. [Google Scholar] [CrossRef]
- Tembely, D.; Bocquet, O.; Kawecki, C.; Debret, R. Characterization of novel interactions with plasma membrane NEU1 reveals new biological functions for the elastin receptor complex in vascular diseases. Atherosclerosis 2021, 331, e24. [Google Scholar] [CrossRef]
- Wahart, A.; Hocine, T.; Albrecht, C.; Henry, A.; Sarazin, T.; Martiny, L.; El Btaouri, H.; Maurice, P.; Bennasroune, A.; Romier-Crouzet, B.; et al. Role of elastin peptides and elastin receptor complex in metabolic and cardiovascular diseases. FEBS J. 2019, 286, 2980–2993. [Google Scholar] [CrossRef]
- Wang, Z.; Shi, H.; Silveira, P.A.; Mithieux, S.M.; Wong, W.C.; Liu, L.; Pham, N.T.; Hawkett, B.S.; Wang, Y.; Weiss, A.S. Tropoelastin modulates systemic and local tissue responses to enhance wound healing. Acta Biomater. 2024, 184, 54–67. [Google Scholar] [CrossRef]
- Damanik, F.F.; Verkoelen, N.; van Blitterswijk, C.; Rotmans, J.; Moroni, L. Control delivery of multiple growth factors to actively steer differentiation and extracellular matrix protein production. Adv. Biol. 2021, 5, 2000205. [Google Scholar] [CrossRef]
- Krymchenko, R.; Coşar Kutluoğlu, G.; van Hout, N.; Manikowski, D.; Doberenz, C.; van Kuppevelt, T.H.; Daamen, W.F. Elastogenesis in focus: Navigating elastic fibers synthesis for advanced dermal biomaterial formulation. Adv. Healthc. Mater. 2024, 13, 2400484. [Google Scholar] [CrossRef] [PubMed]
- Procknow, S.S.; Kozel, B.A. Emerging mechanisms of elastin transcriptional regulation. Am. J. Physiol.-Cell Physiol. 2022, 323, C666–C677. [Google Scholar] [CrossRef] [PubMed]
- Strobel, H.A.; Qendro, E.I.; Alsberg, E.; Rolle, M.W. Targeted delivery of bioactive molecules for vascular intervention and tissue engineering. Front. Pharmacol. 2018, 9, 1329. [Google Scholar] [CrossRef] [PubMed]










Disclaimer/Publisher’s Note: The statements, opinions and data contained in all publications are solely those of the individual author(s) and contributor(s) and not of MDPI and/or the editor(s). MDPI and/or the editor(s) disclaim responsibility for any injury to people or property resulting from any ideas, methods, instructions or products referred to in the content. |
© 2025 by the author. Licensee MDPI, Basel, Switzerland. This article is an open access article distributed under the terms and conditions of the Creative Commons Attribution (CC BY) license (https://creativecommons.org/licenses/by/4.0/).
Share and Cite
Cantor, J. Beyond the Critical Threshold: Elastic Fiber Remodeling and Fracture in the Pathogenesis of Pulmonary Emphysema. Int. J. Mol. Sci. 2025, 26, 10930. https://doi.org/10.3390/ijms262210930
Cantor J. Beyond the Critical Threshold: Elastic Fiber Remodeling and Fracture in the Pathogenesis of Pulmonary Emphysema. International Journal of Molecular Sciences. 2025; 26(22):10930. https://doi.org/10.3390/ijms262210930
Chicago/Turabian StyleCantor, Jerome. 2025. "Beyond the Critical Threshold: Elastic Fiber Remodeling and Fracture in the Pathogenesis of Pulmonary Emphysema" International Journal of Molecular Sciences 26, no. 22: 10930. https://doi.org/10.3390/ijms262210930
APA StyleCantor, J. (2025). Beyond the Critical Threshold: Elastic Fiber Remodeling and Fracture in the Pathogenesis of Pulmonary Emphysema. International Journal of Molecular Sciences, 26(22), 10930. https://doi.org/10.3390/ijms262210930
