Integrated Genetic Diversity and Multi-Omics Analysis of Colour Formation in Safflower
Abstract
1. Introduction
2. Results
2.1. Genetic Diversity Analysis of Safflower Germplasm
2.2. Correlation Analysis Between Phenotype and Indel Makers
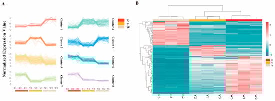
2.3. Transcriptome and Metabolome Analyses to Compare Different Colours of Safflower
3. Discussion
4. Materials and Methods
4.1. Plant Materials and Samples Collection
4.2. DNA Extraction and Indel Marker Development
4.3. Analysis of Genetic Diversity in Safflower Germplasm
4.4. Metabolomic and Transcriptomic Analyses
4.5. Determination of Anthocyanin and Carotenoid Content
4.6. Statistical Analysis
5. Conclusions
Supplementary Materials
Author Contributions
Funding
Institutional Review Board Statement
Informed Consent Statement
Data Availability Statement
Conflicts of Interest
Abbreviations
| RAPD | Randomly amplified polymorphic DNA |
| SSR | Simple sequence repeats |
| SRAP | Sequence-related amplified polymorphism |
| Indel | Insertion/deletion |
| HSYA | Hydroxysafflor yellow A |
| AHSYB | Anhydrosafflor yellow B |
| CGT | Cytokinin-O-Glucosyltransferase |
| P450 | Cytochrome P450 |
| PBH | Height of primary branches |
| PH | Plant height |
| TBH | Height of the top branch |
| SGR | Seed germination rate |
| LR | Lodging resistance |
| FC | Flower colour |
| LM | Leaf margin |
| LSP | With or without spines on leaf margin |
| SBN | Number of secondary branches |
| HN | Number of heads per plant |
| PBN | Number of primary branches |
| PAL | Phenylalanine ammonialyase |
| Rs | Red-flowered small buds |
| Rb | Red-flowered large buds |
| Ws | White-flowered small buds |
| Wb | White-flowered large buds |
| MD | Mean difference percentages |
| CR | Range coincidence rates |
| VD | Variance difference rate |
| VR | Variation coincidence rate |
| C4H | Cinnamic acid 4-hydroxylase |
| 4CL | 4-coumarate-CoA ligase |
| CHS | Chalcone synthase |
| CHI | Chalcone isomerase |
| UDP | Uridine diphosphate |
| FNS I | Flavonesymhase I |
| F3H | Flavanone 3-hydroxylase |
| FLS | Flavonol synthase |
| DFR | Dihydroflavonol 4-reductase |
| ANS | Anthocyanidin synthase |
| BZ1 | Bronze 1 |
References
- Chapman, M.A.; Burke, J.M. DNA sequence diversity and the origin of cultivated safflower (Carthamus tinctorius L.; Asteraceae). BMC Plant Biol. 2007, 7, 60. [Google Scholar] [CrossRef] [PubMed]
- Knowles, P.F. Centers of plant diversity and conservation of crop germ plasm: Safflower. Econ. Bot. 1969, 23, 324–329. [Google Scholar] [CrossRef]
- FAOSTAT. FAOSTAT Online Database. 2024. Available online: www.fao.org/faostat/en/#home (accessed on 28 December 2024).
- Ren, C.-X.; Wu, Y.-Y.; Tang, X.-H.; Hu, J.; Chen, J.; Wu, Q.-H.; Pei, J. Safflower’s origin and changes of producing areas. China J. Chin. Mater. Medica 2017, 42, 2219–2222. [Google Scholar]
- Azami, K.; Hayashi, T.; Kusumi, T.; Ohmori, K.; Suzuki, K. Total Synthesis of Carthamin, a Traditional Natural Red Pigment. Angew. Chem. Int. Ed. 2019, 58, 5321–5326. [Google Scholar] [CrossRef] [PubMed]
- Fan, K.; Qin, Y.; Hu, X.; Xu, J.; Ye, Q.; Zhang, C.; Ding, Y.; Li, G.; Chen, Y.; Liu, J.; et al. Identification of genes associated with fatty acid biosynthesis based on 214 safflower core germplasm. BMC Genom. 2023, 24, 763. [Google Scholar] [CrossRef] [PubMed]
- Liu, L.; Guan, L.-L.; Yang, Y.-X. A Review of Fatty Acids and Genetic Characterization of Safflower (Carthamus tinctorius L.) Seed Oil. World J. Tradit. Chin. Med. 2016, 2, 48–52. [Google Scholar] [CrossRef]
- Zhu, Y.; Liang, D.; Song, Z.; Tan, Y.; Guo, X.; Wang, D. Genetic Diversity Analysis and Core Germplasm Collection Construction of Camellia oleifera Based on Fruit Phenotype and SSR Data. Genes 2022, 13, 2351. [Google Scholar] [CrossRef] [PubMed]
- Amini, F.; Saeidi, G.; Arzani, A. Study of genetic diversity in safflower genotypes using agro-morphological traits and RAPD markers. Euphytica 2008, 163, 21–30. [Google Scholar] [CrossRef]
- Johnson, R.C.; Kisha, T.J.; Evans, M.A. Characterizing Safflower Germplasm with AFLP Molecular Markers. Crop Sci. 2007, 47, 1728–1736. [Google Scholar] [CrossRef]
- Hassani, S.M.R.; Talebi, R.; Pourdad, S.S.; Naji, A.M.; Fayaz, F. Morphological description, genetic diversity and population structure of safflower (Carthamus tinctorius L.) mini core collection using SRAP and SSR markers. Biotechnol. Biotechnol. Equip. 2020, 34, 1043–1055. [Google Scholar] [CrossRef]
- Golkar, P.; Mokhtari, N. Molecular diversity assessment of a world collection of safflower genotypes by SRAP and SCoT molecular markers. Physiol. Mol. Biol. Plants 2018, 24, 1261–1271. [Google Scholar] [CrossRef] [PubMed]
- Wu, Z.; Liu, H.; Zhan, W.; Yu, Z.; Qin, E.; Liu, S.; Yang, T.; Xiang, N.; Kudrna, D.; Chen, Y.; et al. The chromosome-scale reference genome of safflower (Carthamus tinctorius L.) provides insights into linoleic acid and flavonoid biosynthesis. Plant Biotechnol. J. 2021, 19, 1725–1742. [Google Scholar] [CrossRef]
- Wu, D.-H.; Wu, H.-P.; Wang, C.-S.; Tseng, H.-Y.; Hwu, K.-K. Genome-wide InDel marker system for application in rice breeding and mapping studies. Euphytica 2013, 192, 131–143. [Google Scholar] [CrossRef]
- Tanaka, Y.; Sasaki, N.; Ohmiya, A. Biosynthesis of plant pigments: Anthocyanins, betalains and carotenoids. Plant J. 2008, 54, 733–749. [Google Scholar] [CrossRef]
- Park, C.H.; Chae, S.C.; Park, S.-Y.; Kim, J.K.; Kim, Y.J.; Chung, S.O.; Arasu, M.V.; Al-Dhabi, N.A.; Park, S.U. Anthocyanin and Carotenoid Contents in Different Cultivars of Chrysanthemum (Dendranthema grandiflorum Ramat.) Flower. Molecules 2015, 20, 11090–11102. [Google Scholar] [CrossRef]
- Yan, Z.; Alimu, R.; Wan, J.; Liao, X.; Lin, S.; Dai, S.; Chen, F.; Zhang, S.; Tong, Y.; Liu, H.; et al. Composition of major quinochalcone hydroxysafflor yellow A and anhydrosafflor yellow B is associated with colour of safflower (Carthamus tinctorius L.) during colour-transition but not with overall antioxidant capacity: A study on 144 cultivars. Food Res. Int. 2022, 162, 112098. [Google Scholar] [CrossRef]
- Xia, Y.; Chen, W.; Xiang, W.; Wang, D.; Xue, B.; Liu, X.; Xing, L.; Wu, D.; Wang, S.; Guo, Q.; et al. Integrated metabolic profiling and transcriptome analysis of pigment accumulation in Lonicera japonica flower petals during colour-transition. BMC Plant Biol. 2021, 21, 98. [Google Scholar] [CrossRef]
- Patt, A.; Siddiqui, J.; Zhang, B.; Mathé, E. Integration of Metabolomics and Transcriptomics to Identify Gene-Metabolite Relationships Specific to Phenotype. In Cancer Metabolism: Methods and Protocols; Haznadar, M., Ed.; Springer: New York, NY, USA, 2019; pp. 441–468. [Google Scholar]
- Bino, R.J.; Hall, R.D.; Fiehn, O.; Kopka, J.; Saito, K.; Draper, J.; Nikolau, B.J.; Mendes, P.; Roessner-Tunali, U.; Beale, M.H.; et al. Potential of metabolomics as a functional genomics tool. Trends Plant Sci. 2004, 9, 418–425. [Google Scholar] [CrossRef] [PubMed]
- Lee, J.M.; Joung, J.-G.; McQuinn, R.; Chung, M.-Y.; Fei, Z.; Tieman, D.; Klee, H.; Giovannoni, J. Combined transcriptome, genetic diversity and metabolite profiling in tomato fruit reveals that the ethylene response factor SlERF6 plays an important role in ripening and carotenoid accumulation. Plant J. 2012, 70, 191–204. [Google Scholar] [CrossRef] [PubMed]
- Gong, C.; Zhu, H.; Lu, X.; Yang, D.; Zhao, S.; Umer, M.J.; He, N.; Yuan, P.; Anees, M.; Diao, W.; et al. An integrated transcriptome and metabolome approach reveals the accumulation of taste-related metabolites and gene regulatory networks during watermelon fruit development. Planta 2021, 254, 35. [Google Scholar] [CrossRef]
- Duan, L.; Zhang, B.; Dai, G.; He, X.; Zhou, X.; Huang, T.; Liang, X.; Zhao, J.; Qin, K. Integrated Analysis of Transcriptome and Metabolome Reveals New Insights into the Molecular Mechanism Underlying the Color Differences in Wolfberry (Lycium barbarum). Agronomy 2023, 13, 1926. [Google Scholar] [CrossRef]
- Liu, G.; Liu, H.; Shi, G.; Xu, N.; Niu, Z.; Wang, L.; Zhao, R.; Wang, L.; Fan, L. Multi-omics analysis of Iris sanguinea with distinctive flower colors provides insights into petal coloration. Hortic. Plant J. 2024, in press. [Google Scholar] [CrossRef]
- Hong, S.; Wang, J.; Wang, Q.; Zhang, G.; Zhao, Y.; Ma, Q.; Wu, Z.; Ma, J.; Gu, C. Decoding the formation of diverse petal colors of Lagerstroemia indica by integrating the data from transcriptome and metabolome. Front. Plant Sci. 2022, 13, 970023. [Google Scholar] [CrossRef] [PubMed]
- Tian, M.; Li, W.; Luo, P.; He, J.; Zhang, H.; Yan, Q.; Ye, Y. Genetic diversity analysis and core germplasm bank construction in cold resistant germplasm of rubber trees (Hevea brasiliensis). Sci. Rep. 2024, 14, 14533. [Google Scholar] [CrossRef]
- Xu, Q.; Zeng, X.; Lin, B.; Li, Z.; Yuan, H.; Wang, Y.; Zhasang Tashi, N. A microsatellite diversity analysis and the development of core-set germplasm in a large hulless barley (Hordeum vulgare L.) collection. BMC Genet. 2017, 18, 102. [Google Scholar] [CrossRef]
- Ren, J.; Wang, Y.-A.; Zhou, X.-K.; Xie, K.-W.; Han, F.-J.; Peng, H.; Liu, X.-Y. Analysis of Genetic Diversity and Development of A Core Collection in Walnut (Juglans regia L.) Germplasm Native to China via Genotyping-by-Sequencing. Agronomy 2023, 13, 1786. [Google Scholar] [CrossRef]
- Guo, Q.; Liu, J.; Li, J.; Cao, S.; Zhang, Z.; Zhang, J.; Zhang, Y.; Deng, Y.; Niu, D.; Su, L.; et al. Genetic diversity and core collection extraction of Robinia pseudoacacia L. germplasm resources based on phenotype, physiology, and genotyping markers. Ind. Crops Prod. 2022, 178, 114627. [Google Scholar] [CrossRef]
- Feng, G.-L.; Zhai, F.-Y.; Liu, H.-L.; Ai, N.-J. Identification of genomewide single-nucleotide polymorphisms associated with presummer, summer and autumn bolls in upland cotton. J. Genet. 2019, 98, 72. [Google Scholar] [CrossRef] [PubMed]
- Ambreen, H.; Kumar, S.; Kumar, A.; Agarwal, M.; Jagannath, A.; Goel, S. Association Mapping for Important Agronomic Traits in Safflower (Carthamus tinctorius L.) Core Collection Using Microsatellite Markers. Front. Plant Sci. 2018, 9, 402. [Google Scholar] [CrossRef]
- Ming-Zhu, S.; De-Yu, X. Biosynthesis and Metabolic Engineering of Anthocyanins in Arabidopsis thaliana. Recent Pat. Biotechnol. 2014, 8, 47–60. [Google Scholar]
- Hong, Y.; Lv, Y.; Zhang, J.; Ahmad, N.; Li, X.; Yao, N.; Liu, X.; Li, H. The safflower MBW complex regulates HYSA accumulation through degradation by the E3 ligase CtBB1. J. Integr. Plant Biol. 2023, 65, 1277–1296. [Google Scholar] [CrossRef] [PubMed]
- Wang, R.; Ren, C.; Dong, S.; Chen, C.; Xian, B.; Wu, Q.; Wang, J.; Pei, J.; Chen, J. Integrated Metabolomics and Transcriptome Analysis of Flavonoid Biosynthesis in Safflower (Carthamus tinctorius L.) with Different Colors. Front. Plant Sci. 2021, 12, 712038. [Google Scholar] [CrossRef]
- Yang, J.; Liu, X.; Yan, X. Descriptors and Data Standard for Safflower (Carthamus tinctorius L.); China Agriculture Press: Beijing, China, 2007. [Google Scholar]
- Murray, M.G.; Thompson, W.F. Rapid isolation of high molecular weight plant DNA. Nucleic Acids Res. 1980, 8, 4321–4326. [Google Scholar] [CrossRef] [PubMed]
- Peakall, R.; Smouse, S.P.E. Genalex 6: Genetic analysis in Excel. Population genetic software for teaching and research. Mol. Ecol. Notes 2006, 6, 288–295. [Google Scholar] [CrossRef]
- Yeh, F.C.; Yang, R.C.; Boyle, T.B.J.; Ye, Z.H.; Mao, J.X. POPGENE, the User-Friendly Shareware for Population Genetic Analysis. Molecular Biology and Biotechnology Centre, University of Alberta; ScienceOpen, Inc.: Berlin, Germany, 1997. [Google Scholar]
- Liu, K.; Muse, S.V. PowerMarker: An integrated analysis environment for genetic marker analysis. Bioinformatics 2005, 21, 2128–2129. [Google Scholar] [CrossRef] [PubMed]
- Hammer, Y.; Harper, D.A.; Ryan, P.D. PAST: Paleontological statistics software package for education and data analysis. Palaeontol. Electron. 2001, 4, 1–9. [Google Scholar]
- De Beukelaer, H.; Davenport, G.F.; Fack, V. Core Hunter 3: Flexible core subset selection. BMC Bioinform. 2018, 19, 203. [Google Scholar] [CrossRef] [PubMed]
- Bradbury, P.J.; Zhang, Z.; Kroon, D.E.; Casstevens, T.M.; Ramdoss, Y.; Buckler, E.S. TASSEL: Software for association mapping of complex traits in diverse samples. Bioinformatics 2007, 23, 2633–2635. [Google Scholar] [CrossRef] [PubMed]
- Kim, D.; Langmead, B.; Salzberg, S.L. HISAT: A fast spliced aligner with low memory requirements. Nat. Methods 2015, 12, 357–360. [Google Scholar] [CrossRef] [PubMed]
- Pertea, M.; Pertea, G.M.; Antonescu, C.M.; Chang, T.-C.; Mendell, J.T.; Salzberg, S.L. StringTie enables improved reconstruction of a transcriptome from RNA-seq reads. Nat. Biotechnol. 2015, 33, 290–295. [Google Scholar] [CrossRef] [PubMed]
- Fuleki, T.; Francis, F.J. Quantitative Methods for Anthocyanins. J. Food Sci. 1968, 33, 72–77. [Google Scholar] [CrossRef]
- Carvalho, L.M.J.D.; Gomes, P.B.; Godoy, R.L.D.O.; Pacheco, S.; Monte, P.H.F.D.; Carvalho, J.L.V.d.; Nutti, M.R.; Neves, A.C.L.; Vieira, A.C.R.A.; Ramos, S.R.R. Total carotenoid content, α-carotene and β-carotene, of landrace pumpkins (Cucurbita moschata Duch): A preliminary study. Food Res. Int. 2012, 2, 337–340. [Google Scholar] [CrossRef]
- Lê, S.; Josse, J.; Husson, F. FactoMineR: An R Package for Multivariate Analysis. J. Stat. Softw. 2008, 25, 1–18. [Google Scholar] [CrossRef]







| Metabolite Name | KEGG/Pub Chem | R vs. W | R vs. Y | Y vs. W |
|---|---|---|---|---|
| Number | VIP | VIP | VIP | |
| Astragalin | C12249 | 6.32 | 3.52 | 6.10 |
| Luteolin 7-galactoside | C01514 | 6.26 | 4.71 | 5.48 |
| Safflomin A | - | 5.09 | 4.22 | 4.22 |
| Oxazepam glucuronide | C07359 | 4.79 | 4.10 | 3.88 |
| Quercetin-3,4′-O-di-beta-glucopyranoside | 4478806 | 4.71 | 0.79 | 4.82 |
| Kaempferol 3-alpha-D-glucoside | 44258736 | 5.38 | 4.53 | 5.20 |
| Isoquercitrin | C05623 | 4.16 | 5.07 | 6.01 |
| Luteolin-3′,7-di-O-glucoside | 4590322 | 4.58 | 3.17 | 4.16 |
Disclaimer/Publisher’s Note: The statements, opinions and data contained in all publications are solely those of the individual author(s) and contributor(s) and not of MDPI and/or the editor(s). MDPI and/or the editor(s) disclaim responsibility for any injury to people or property resulting from any ideas, methods, instructions or products referred to in the content. |
© 2025 by the authors. Licensee MDPI, Basel, Switzerland. This article is an open access article distributed under the terms and conditions of the Creative Commons Attribution (CC BY) license (https://creativecommons.org/licenses/by/4.0/).
Share and Cite
Qin, Y.; Fan, K.; Yimamu, A.; Zhan, P.; Lv, L.; Li, G.; Liu, J.; Hu, Z.; Yan, X.; Hu, X.; et al. Integrated Genetic Diversity and Multi-Omics Analysis of Colour Formation in Safflower. Int. J. Mol. Sci. 2025, 26, 647. https://doi.org/10.3390/ijms26020647
Qin Y, Fan K, Yimamu A, Zhan P, Lv L, Li G, Liu J, Hu Z, Yan X, Hu X, et al. Integrated Genetic Diversity and Multi-Omics Analysis of Colour Formation in Safflower. International Journal of Molecular Sciences. 2025; 26(2):647. https://doi.org/10.3390/ijms26020647
Chicago/Turabian StyleQin, Yonghua, Kangjun Fan, Aidiya Yimamu, Peng Zhan, Lu Lv, Gang Li, Jiao Liu, Zunhong Hu, Xingchu Yan, Xueli Hu, and et al. 2025. "Integrated Genetic Diversity and Multi-Omics Analysis of Colour Formation in Safflower" International Journal of Molecular Sciences 26, no. 2: 647. https://doi.org/10.3390/ijms26020647
APA StyleQin, Y., Fan, K., Yimamu, A., Zhan, P., Lv, L., Li, G., Liu, J., Hu, Z., Yan, X., Hu, X., Liu, H., & Qin, R. (2025). Integrated Genetic Diversity and Multi-Omics Analysis of Colour Formation in Safflower. International Journal of Molecular Sciences, 26(2), 647. https://doi.org/10.3390/ijms26020647

