Identification of Downregulated MECR Gene in Parkinson’s Disease Through Integrated Transcriptomic Analysis and Validation
Abstract
1. Introduction
2. Results
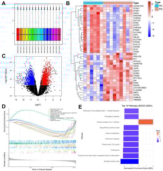
2.1. Identification of Differentially Expressed Genes (DEGs) Between HCs and Patients with PD
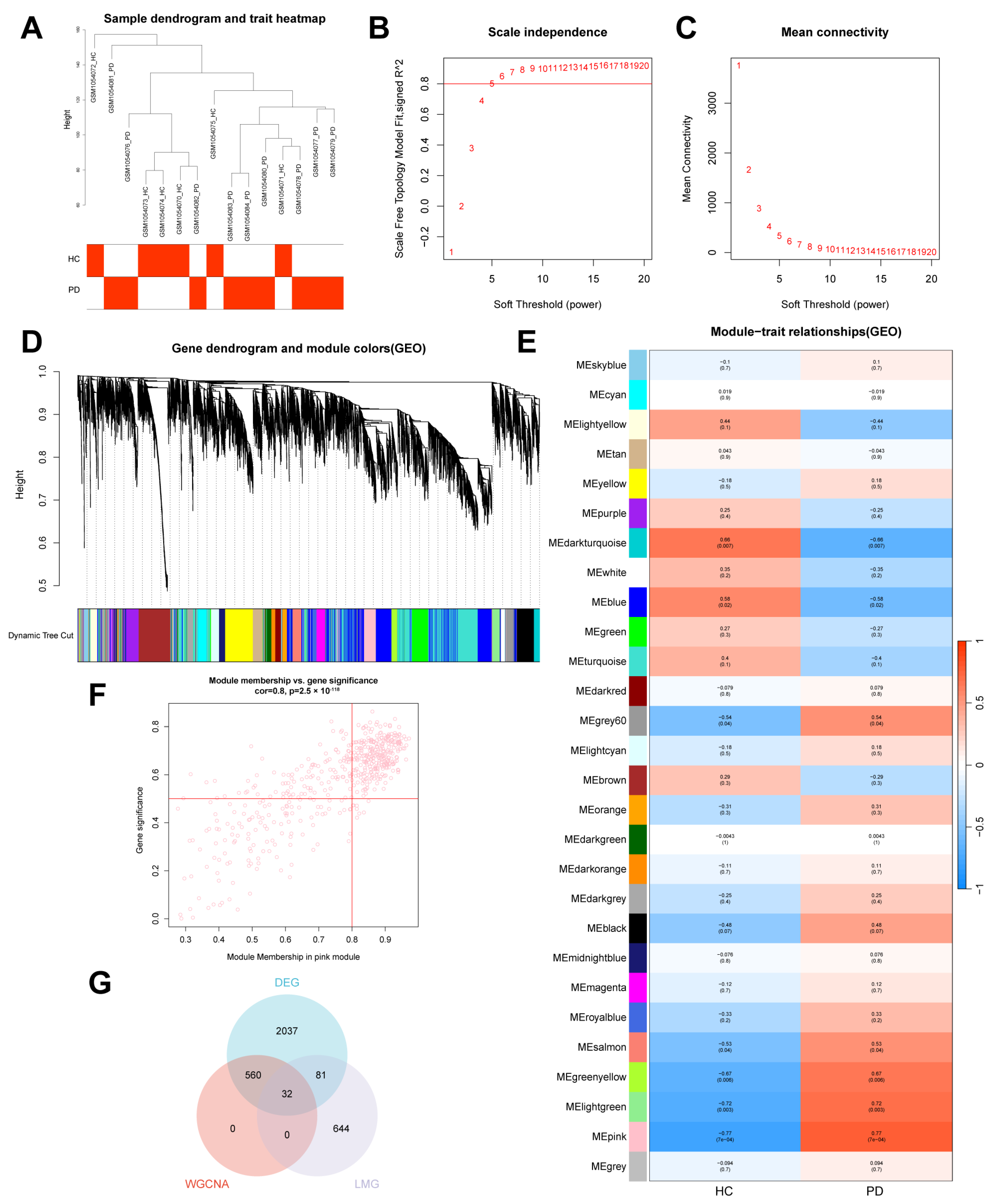
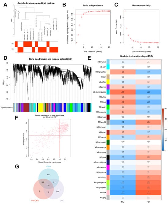
2.2. Screening Key Lipid Metabolism-Related DEGs via Weighted Gene Co-Expression Network Analysis (WGCNA)
2.3. Identification of Key Lipid Metabolism-Related DEGs Using Machine Learning Algorithms
2.4. Downregulation of MECR in Patients with PD at the Single-Cell Level
2.5. Single-Cell Insights into Lipid/Energy Metabolism Reprogramming and Oxidative Damage in PD
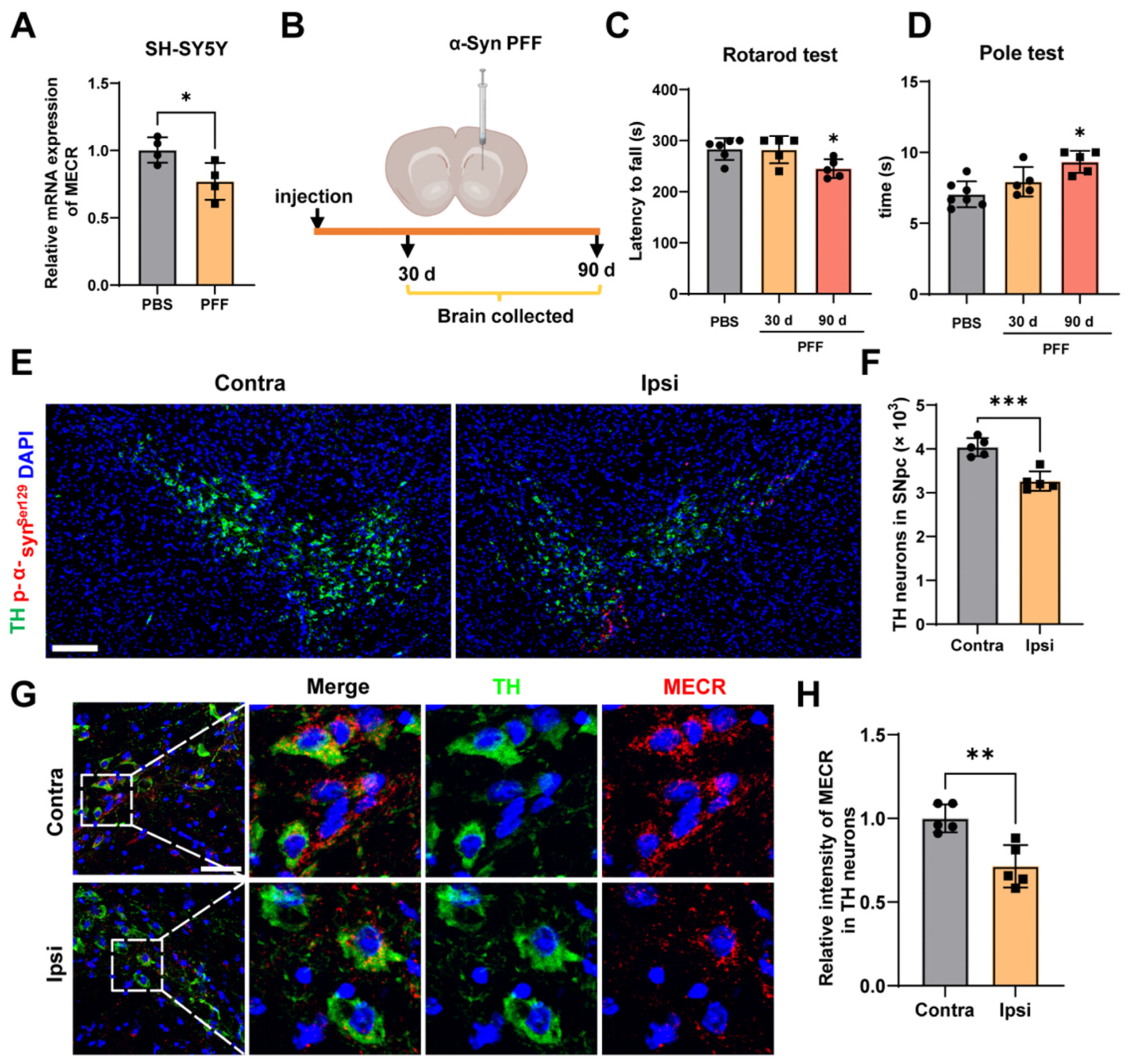
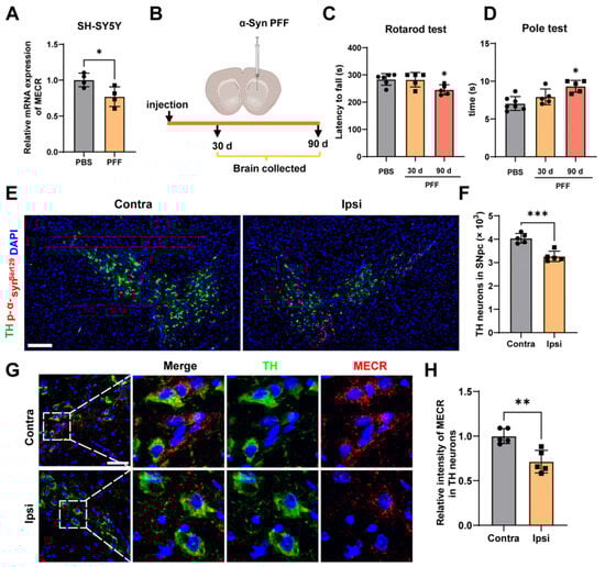
2.6. Validation of MECR Downregulation in α-Syn PFF-Induced Models
2.7. Prediction of Potential Allosteric Modulators of MECR
3. Discussion
4. Materials and Methods
4.1. Datasets Acquisition
4.2. DEGs Identification and Enrichment Analysis of Microarray Data
4.3. WGCNA
4.4. Identification of Feature Genes Using Machine Learning Algorithms
4.5. ScRNA-Seq Data Processing and Analysis
4.6. SH-SY5Y Cells Culture and Treatment
4.7. qPCR Analysis
4.8. Establishment of α-Syn PFF Mouse Model
4.9. Behavioral Tests
4.10. Frozen Sectioning and Immunofluorescence (IF) Staining
4.11. Allosteric Modulator Screening, Docking, and MD
4.12. Statistical Analysis
5. Conclusions
Supplementary Materials
Author Contributions
Funding
Institutional Review Board Statement
Informed Consent Statement
Data Availability Statement
Acknowledgments
Conflicts of Interest
References
- Dauer, W.; Przedborski, S. Parkinson’s disease: Mechanisms and models. Neuron 2003, 39, 889–909. [Google Scholar] [CrossRef] [PubMed]
- Kalia, L.V.; Lang, A.E. Parkinson’s disease. Lancet 2015, 386, 896–912. [Google Scholar] [CrossRef] [PubMed]
- Fahy, E.; Subramaniam, S.; Brown, H.A.; Glass, C.K.; Merrill, A.H.; Murphy, R.C.; Raetz, C.R.H.; Russell, D.W.; Seyama, Y.; Shaw, W.; et al. A comprehensive classification system for lipids. J. Lipid Res. 2005, 46, 839–861. [Google Scholar] [CrossRef] [PubMed]
- Santos, A.L.; Preta, G. Lipids in the cell: Organisation regulates function. Cell. Mol. Life Sci. CMLS 2018, 75, 1909–1927. [Google Scholar] [CrossRef] [PubMed]
- Van Meer, G.; Voelker, D.R.; Feigenson, G.W. Membrane lipids: Where they are and how they behave. Nat. Rev. Mol. Cell Biol. 2008, 9, 112–124. [Google Scholar] [CrossRef]
- Rozani, V.; Gurevich, T.; Giladi, N.; El-Ad, B.; Tsamir, J.; Hemo, B.; Peretz, C. Higher serum cholesterol and decreased Parkinson’s disease risk: A statin-free cohort study. Mov. Disord. Off. J. Mov. Disord. Soc. 2018, 33, 1298–1305. [Google Scholar] [CrossRef]
- Fang, F.; Zhan, Y.; Hammar, N.; Shen, X.; Wirdefeldt, K.; Walldius, G.; Mariosa, D. Lipids, Apolipoproteins, and the Risk of Parkinson Disease. Circ. Res. 2019, 125, 643–652. [Google Scholar] [CrossRef]
- Plotegher, N.; Bubacco, L.; Greggio, E.; Civiero, L. Ceramides in Parkinson’s Disease: From Recent Evidence to New Hypotheses. Front. Neurosci. 2019, 13, 330. [Google Scholar] [CrossRef] [PubMed]
- Fais, M.; Dore, A.; Galioto, M.; Galleri, G.; Crosio, C.; Iaccarino, C. Parkinson’s Disease-Related Genes and Lipid Alteration. Int. J. Mo-Lecular Sci. 2021, 22, 7630. [Google Scholar] [CrossRef]
- Morris, H.R.; Spillantini, M.G.; Sue, C.M.; Williams-Gray, C.H. The pathogenesis of Parkinson’s disease. Lancet 2024, 403, 293–304. [Google Scholar] [CrossRef] [PubMed]
- Alecu, I.; Bennett, S.A.L. Dysregulated Lipid Metabolism and Its Role in α-Synucleinopathy in Parkinson’s Disease. Front. Neurosci. 2019, 13, 328. [Google Scholar] [CrossRef] [PubMed]
- Peterson, B.; Armstrong, M.; Galasko, D.; Galvin, J.E.; Goldman, J.; Irwin, D.; Paulson, H.; Kaufer, D.; Leverenz, J.; Lunde, A.; et al. Lewy Body Dementia Association’s Research Centers of Excellence Program: Inaugural Meeting Proceedings. Alzheimer’s Res. Ther. 2019, 11, 23. [Google Scholar] [CrossRef] [PubMed]
- Zhang, B.; Gaiteri, C.; Bodea, L.-G.; Wang, Z.; McElwee, J.; Podtelezhnikov, A.A.; Zhang, C.; Xie, T.; Tran, L.; Dobrin, R.; et al. Integrated systems approach identifies genetic nodes and networks in late-onset Alzheimer’s disease. Cell 2013, 153, 707–720. [Google Scholar] [CrossRef]
- Wang, Z.; Gerstein, M.; Snyder, M. RNA-Seq: A revolutionary tool for transcriptomics. Nat. Rev. Genet. 2009, 10, 57–63. [Google Scholar] [CrossRef]
- Chen, Z.J.; Pudas, R.; Sharma, S.; Smart, O.S.; Juffer, A.H.; Hiltunen, J.K.; Wierenga, R.K.; Haapalainen, A.M. Structural enzymological studies of 2-enoyl thioester reductase of the human mito-chondrial FAS II pathway: New insights into its substrate recognition properties. J. Mol. Biol. 2008, 379, 830–844. [Google Scholar] [CrossRef]
- Miinalainen, I.J.; Chen, Z.J.; Torkko, J.M.; Pirilä, P.L.; Sormunen, R.T.; Bergmann, U.; Qin, Y.M.; Hiltunen, J.K. Characterization of 2-enoyl thioester reductase from mammals. An ortholog of YBR026p/MRF1’p of the yeast mitochondrial fatty acid synthesis type II. J. Biol. Chem. 2003, 278, 20154–20161. [Google Scholar] [CrossRef]
- Kamath, T.; Abdulraouf, A.; Burris, S.J.; Langlieb, J.; Gazestani, V.; Nadaf, N.M.; Balderrama, K.; Vanderburg, C.; Macosko, E.Z. Single-cell genomic profiling of human dopamine neurons identifies a popula-tion that selectively degenerates in Parkinson’s disease. Nat. Neurosci. 2022, 25, 588–595. [Google Scholar] [CrossRef]
- Dutta, D.; Kanca, O.; Byeon, S.K.; Marcogliese, P.C.; Zuo, Z.; Shridharan, R.V.; Park, J.H.; Network, U.D.; Lin, G.; Ge, M.; et al. A defect in mitochondrial fatty acid synthesis impairs iron metabolism and causes elevated ceramide levels. Nat. Metab. 2023, 5, 1595–1614. [Google Scholar] [CrossRef] [PubMed]
- Heimer, G.; Kerätär, J.M.; Riley, L.G.; Balasubramaniam, S.; Eyal, E.; Pietikäinen, L.P.; Hiltunen, J.K.; Marek-Yagel, D.; Hamada, J.; Gregory, A.; et al. MECR Mutations Cause Childhood-Onset Dystonia and Optic Atrophy, a Mito-chondrial Fatty Acid Synthesis Disorder. Am. J. Hum. Genet. 2016, 99, 1229–1244. [Google Scholar] [CrossRef] [PubMed]
- Gupta, P.R.; Gospe, S.M. Ophthalmic manifestations of MEPAN syndrome. Ophthalmic Genet. 2023, 44, 469–474. [Google Scholar] [CrossRef] [PubMed]
- Jia, N.; Yu, S.; Zhang, G.; Li, L.; Wang, J.; Lai, C. Recurrent MECR R258W causes adult-onset optic atrophy: A case report. Eur. J. Med. Genet. 2024, 68, 104917. [Google Scholar] [CrossRef] [PubMed]
- Bazinet, R.P.; Layé, S. Polyunsaturated fatty acids and their metabolites in brain function and disease. Nat. Rev. Neurosci. 2014, 15, 771–785. [Google Scholar] [CrossRef] [PubMed]
- Bolz, S.; Kaempf, N.; Puchkov, D.; Krauss, M.; Russo, G.; Soykan, T.; Schmied, C.; Lehmann, M.; Müller, R.; Schultz, C.; et al. Synaptotagmin 1-triggered lipid signaling facilitates coupling of exo- and endocytosis. Neuron 2023, 111, 3765–3774. [Google Scholar] [CrossRef] [PubMed]
- Zhao, Y.G.; Codogno, P.; Zhang, H. Machinery, regulation and pathophysiological implications of autophagosome maturation. Nat. Rev. Mol. Cell Biol. 2021, 22, 733–750. [Google Scholar] [CrossRef]
- Nakamura, M.T.; Yudell, B.E.; Loor, J.J. Regulation of energy metabolism by long-chain fatty acids. Prog. Lipid Res. 2014, 53, 124–144. [Google Scholar] [CrossRef]
- Yamashita, A.; Hayashi, Y.; Matsumoto, N.; Nemoto-Sasaki, Y.; Oka, S.; Tanikawa, T.; Sugiura, T. Glycerophosphate/Acylglycerophosphate acyltransferases. Biology 2014, 3, 801–830. [Google Scholar] [CrossRef]
- Parveen, F.; Bender, D.; Law, S.-H.; Mishra, V.K.; Chen, C.-C.; Ke, L.-Y. Role of Ceramidases in Sphingolipid Metabolism and Human Diseases. Cells 2019, 8, 1573. [Google Scholar] [CrossRef] [PubMed]
- York, A.G.; Skadow, M.H.; Oh, J.; Qu, R.; Zhou, Q.D.; Hsieh, W.-Y.; Mowel, W.K.; Brewer, J.R.; Kaffe, E.; Williams, K.J.; et al. IL-10 constrains sphingolipid metabolism to limit inflammation. Nature 2024, 627, 628–635. [Google Scholar] [CrossRef] [PubMed]
- Qiu, Z.; Wang, X.; Yang, Z.; Liao, S.; Dong, W.; Sun, T.; Wu, H.; Zhang, Q.; Pan, Z.; Lam, S.M.; et al. GBA1-dependent membrane glucosylceramide reprogramming promotes liver cancer metastasis via activation of the Wnt/β-catenin signalling pathway. Cell Death Dis. 2022, 13, 508. [Google Scholar] [CrossRef]
- Falluel-Morel, A.; Aubert, N.; Vaudry, D.; Desfeux, A.; Allais, A.; Burel, D.; Basille, M.; Vaudry, H.; Laudenbach, V.; Gonzalez, B.J. Interactions of PACAP and ceramides in the control of granule cell apoptosis during cerebellar development. J. Mol. Neurosci. MN 2008, 36, 8–15. [Google Scholar] [CrossRef] [PubMed]
- Wang, R.; Sun, H.; Cao, Y.; Zhang, Z.; Chen, Y.; Wang, X.; Liu, L.; Wu, J.; Xu, H.; Wu, D.; et al. Glucosylceramide accumulation in microglia triggers STING-dependent neuroinflammation and neurodegeneration in mice. Sci. Signal. 2024, 17, eadk8249. [Google Scholar] [CrossRef]
- Alderson, N.L.; Rembiesa, B.M.; Walla, M.D.; Bielawska, A.; Bielawski, J.; Hama, H. The human FA2H gene encodes a fatty acid 2-hydroxylase. J. Biol. Chem. 2004, 279, 48562–48568. [Google Scholar] [CrossRef] [PubMed]
- Zhou, X.; Huang, F.; Ma, G.; Wei, W.; Wu, N.; Liu, Z. Dysregulated ceramides metabolism by fatty acid 2-hydroxylase exposes a metabolic vulnerability to target cancer metastasis. Signal Transduct. Target. Ther. 2022, 7, 370. [Google Scholar] [CrossRef] [PubMed]
- Kruer, M.C.; Paisán-Ruiz, C.; Boddaert, N.; Yoon, M.Y.; Hama, H.; Gregory, A.; Malandrini, A.; Woltjer, R.L.; Munnich, A.; Gobin, S.; et al. Defective FA2H leads to a novel form of neurodegeneration with brain iron accumulation (NBIA). Ann. Neurol. 2010, 68, 611–618. [Google Scholar] [CrossRef] [PubMed]
- Wedan, R.J.; Longenecker, J.Z.; Nowinski, S.M. Mitochondrial fatty acid synthesis is an emergent central regulator of mammalian oxidative metabolism. Cell Metab. 2024, 36, 36–47. [Google Scholar] [CrossRef]
- Solmonson, A.; DeBerardinis, R.J. Lipoic acid metabolism and mitochondrial redox regulation. J. Biol. Chem. 2018, 293, 7522–7530. [Google Scholar] [CrossRef]
- Feng, D.; Witkowski, A.; Smith, S. Down-regulation of mitochondrial acyl carrier protein in mammalian cells compro-mises protein lipoylation and respiratory complex I and results in cell death. J. Biol. Chem. 2009, 284, 11436–11445. [Google Scholar] [CrossRef]
- Shvetsova, A.N.; Mennerich, D.; Kerätär, J.M.; Hiltunen, J.K.; Kietzmann, T. Non-electron transfer chain mitochondrial defects differently regulate HIF-1α degradation and transcription. Redox Biol. 2017, 12, 1052–1061. [Google Scholar] [CrossRef]
- Grigoletto, J.; Pukaß, K.; Gamliel, A.; Davidi, D.; Katz-Brull, R.; Richter-Landsberg, C.; Sharon, R. Higher levels of myelin phospholipids in brains of neuronal α-Synuclein transgenic mice precede myelin loss. Acta Neuropathol. Commun. 2017, 5, 37. [Google Scholar] [CrossRef]
- Sweeney, M.D.; Zhao, Z.; Montagne, A.; Nelson, A.R.; Zlokovic, B.V. Blood-Brain Barrier: From Physiology to Disease and Back. Physiol. Rev. 2019, 99, 21–78. [Google Scholar] [CrossRef] [PubMed]
- Hu, W.; Wang, W.; Liao, H.; Bulloch, G.; Zhang, X.; Shang, X.; Huang, Y.; Hu, Y.; Yu, H.; Yang, X.; et al. Metabolic profiling reveals circulating biomarkers associated with incident and prevalent Parkinson’s disease. NPJ Park. Dis. 2024, 10, 130. [Google Scholar] [CrossRef]
- Chang, K.-H.; Cheng, M.-L.; Tang, H.-Y.; Huang, C.-Y.; Wu, H.-C.; Chen, C.-M. Alterations of Sphingolipid and Phospholipid Pathways and Ornithine Level in the Plasma as Biomarkers of Parkinson’s Disease. Cells 2022, 11, 395. [Google Scholar] [CrossRef]
- Shao, Y.; Li, T.; Liu, Z.; Wang, X.; Xu, X.; Li, S.; Xu, G.; Le, W. Comprehensive metabolic profiling of Parkinson’s disease by liquid chromatography-mass spectrometry. Mol. Neurodegener. 2021, 16, 4. [Google Scholar] [CrossRef]
- Liu, Z.; Shimura, M.; Zhang, L.; Zhang, W.; Wang, J.; Ogawa-Tominaga, M.; Wang, J.; Wang, X.; Lv, J.; Shi, W.; et al. Whole exome sequencing identifies a novel homozygous MECR mutation in a Chinese patient with childhood-onset dystonia and basal ganglia abnormalities, without optic atrophy. Mitochondrion 2021, 57, 222–229. [Google Scholar] [CrossRef] [PubMed]
- Autio, K.J.; Koivisto, H.; Schmitz, W.; Puronurmi, A.; Tanila, H.; Kastaniotis, A.J. Exploration of dietary interventions to treat mitochondrial fatty acid disorders in a mouse model. J. Nutr. Biochem. 2024, 131, 109692. [Google Scholar] [CrossRef]
- Tibshirani, R. Regression shrinkage and selection via the lasso. J. R. Stat. Soc. Ser. B Stat. Methodol. 1996, 58, 267–288. [Google Scholar] [CrossRef]
- Cortes, C. Support-Vector Networks. Mach. Learn. 1995, 20, 273–297. [Google Scholar] [CrossRef]
- Breiman, L. Random forests. Mach. Learn. 2001, 45, 5–32. [Google Scholar] [CrossRef]
- Fan, C.; Chen, F.; Chen, Y.; Huang, L.; Wang, M.; Liu, Y.; Wang, Y.; Guo, H.; Zheng, N.; Liu, Y.; et al. irGSEA: The integration of single-cell rank-based gene set enrichment analysis. Brief. Bioinform. 2024, 25, bbae243. [Google Scholar] [CrossRef] [PubMed]
- Wang, D.; Gao, H.; Qin, Q.; Li, J.; Zhao, J.; Qu, Y.; Li, J.; Xiong, Y.; Min, Z.; Mao, Z.; et al. MicroRNA-218-5p-Ddx41 axis restrains microglia-mediated neuroinflammation through downregulating type I interferon response in a mouse model of Parkinson’s disease. J. Transl. Med. 2024, 22, 63. [Google Scholar] [CrossRef] [PubMed]
- Wang, S.; Xie, J.; Pei, J.; Lai, L. CavityPlus 2022 Update: An Integrated Platform for Comprehensive Protein Cavity Detection and Property Analyses with User-friendly Tools and Cavity Databases. J. Mol. Biol. 2023, 435, 168141. [Google Scholar] [CrossRef] [PubMed]







| Compound ID (Internal) | Compound Name | State Penalty | Docking Score | Lig Strain Energy | MMGBSA dG Bind |
|---|---|---|---|---|---|
| M-01 | 3-[4-(3-chloro-4-methoxyphenyl)-3-oxopyrazin-2-yl]-1-(2-phenylethyl)urea | 0 | −4.86 | 3.02 | −53.84 |
| M-02 | N-(carbamoylmethyl)-2-[7-(methoxymethyl)-3-oxo-5-phenyl-[1,2,4]triazolo[4,3-c]pyrimidin-2-yl]acetamide | 0 | −5.094 | 9.256 | −53.02 |
| M-03 | 3-(3-chloro-4-fluorophenyl)-1-[3-({7-methyl-4-oxopyrido[1,2-a]pyrimidin-2-yl}methoxy)phenyl]urea | 0 | −4.709 | 4.631 | −52.22 |
| M-04 | 3-(3-chlorophenyl)-1-[3-({7-methyl-4-oxopyrido[1,2-a]pyrimidin-2-yl}methoxy)phenyl]urea | 0 | −5.102 | 4.504 | −52.02 |
| M-05 | 3-[4-(3-chloro-4-methylphenyl)-3-oxopyrazin-2-yl]-1-(3-fluorophenyl)urea | 0 | −4.653 | 1.601 | −51.64 |
| M-06 | me-thyl2-({5-[(carbamoylmethyl)sulfanyl]-2-sulfanylidene-1,3-dithiol-4-yl}sulfanyl)acetate | 0 | −4.832 | 2.868 | −50.91 |
Disclaimer/Publisher’s Note: The statements, opinions and data contained in all publications are solely those of the individual author(s) and contributor(s) and not of MDPI and/or the editor(s). MDPI and/or the editor(s) disclaim responsibility for any injury to people or property resulting from any ideas, methods, instructions or products referred to in the content. |
© 2025 by the authors. Licensee MDPI, Basel, Switzerland. This article is an open access article distributed under the terms and conditions of the Creative Commons Attribution (CC BY) license (https://creativecommons.org/licenses/by/4.0/).
Share and Cite
Wang, D.; Yu, H.; Qu, Y.; An, K.; Liang, H.; Mao, Z.; Li, J.; Xiong, Y.; Min, Z.; Xue, Z. Identification of Downregulated MECR Gene in Parkinson’s Disease Through Integrated Transcriptomic Analysis and Validation. Int. J. Mol. Sci. 2025, 26, 550. https://doi.org/10.3390/ijms26020550
Wang D, Yu H, Qu Y, An K, Liang H, Mao Z, Li J, Xiong Y, Min Z, Xue Z. Identification of Downregulated MECR Gene in Parkinson’s Disease Through Integrated Transcriptomic Analysis and Validation. International Journal of Molecular Sciences. 2025; 26(2):550. https://doi.org/10.3390/ijms26020550
Chicago/Turabian StyleWang, Danlei, Haoheng Yu, Yi Qu, Ke An, Hongming Liang, Zhijuan Mao, Jingyi Li, Yongjie Xiong, Zhe Min, and Zheng Xue. 2025. "Identification of Downregulated MECR Gene in Parkinson’s Disease Through Integrated Transcriptomic Analysis and Validation" International Journal of Molecular Sciences 26, no. 2: 550. https://doi.org/10.3390/ijms26020550
APA StyleWang, D., Yu, H., Qu, Y., An, K., Liang, H., Mao, Z., Li, J., Xiong, Y., Min, Z., & Xue, Z. (2025). Identification of Downregulated MECR Gene in Parkinson’s Disease Through Integrated Transcriptomic Analysis and Validation. International Journal of Molecular Sciences, 26(2), 550. https://doi.org/10.3390/ijms26020550
