The Role of Escherichia coli Autotransporters in Urinary Tract Infections and Urosepsis
Abstract
1. Introduction
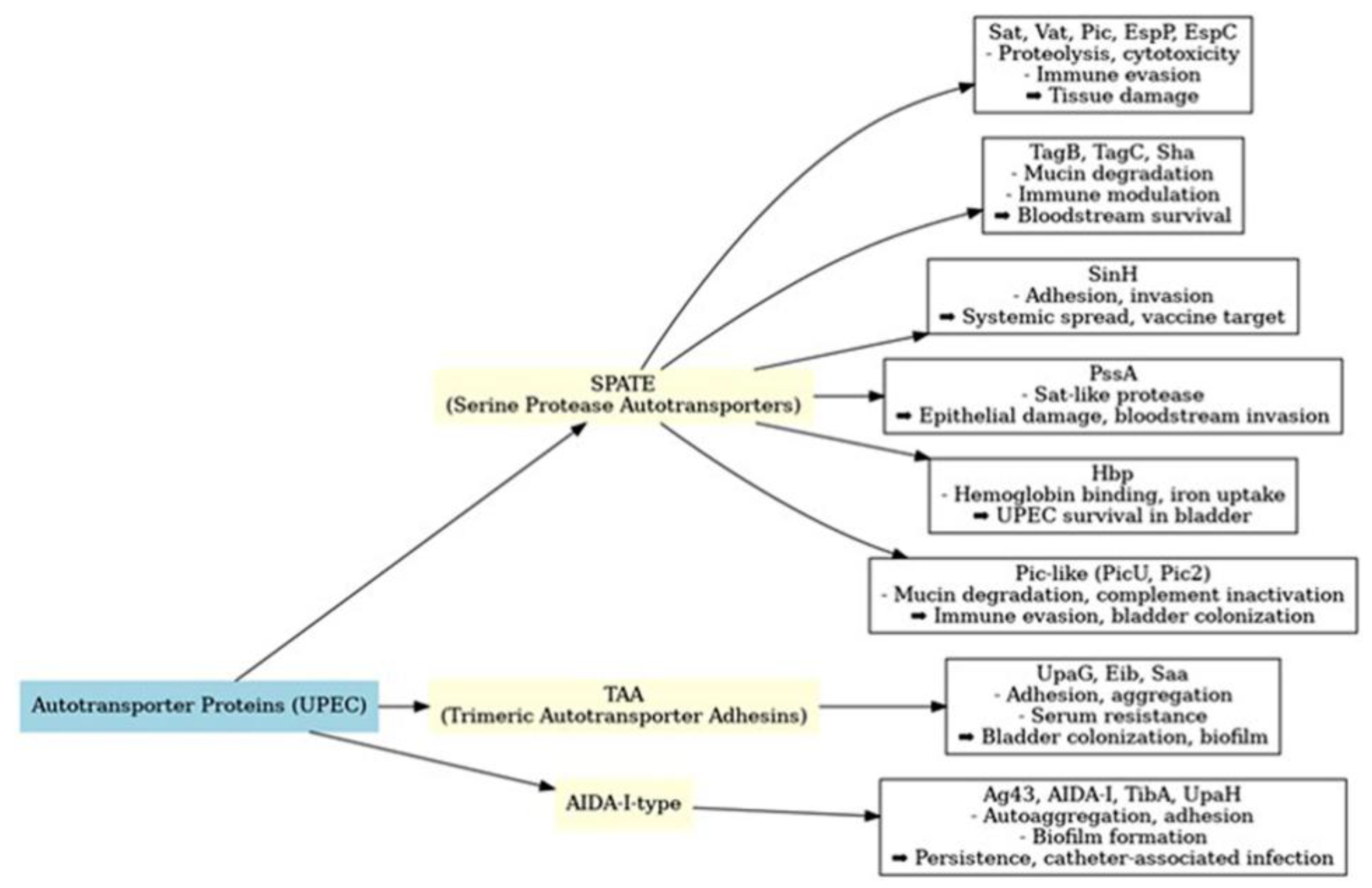
2. Autotransporters of Escherichia coli and Their Role in UTI
2.1. Serine Protease Autotransporters (SPATE)
2.1.1. Class-1 SPATEs
2.1.2. Class-2 SPATEs
2.2. Trimeric Autotransporter Adhesins (TAAs)
2.3. Autotransporter Proteins of the AIDA-I Type
2.4. From Experimental Models to Clinical Relevance
3. The Distribution of Autotransporters Differs Across E. coli Lineages
4. Autotransporters as Vaccine Candidates
4.1. Autotransporters as Potential Molecular Targets for Vaccines
4.2. Antigenic Variability and Immune Correlates of Autotransporter Antigens
5. Summary
Supplementary Materials
Author Contributions
Funding
Institutional Review Board Statement
Informed Consent Statement
Data Availability Statement
Conflicts of Interest
Abbreviations
| AT | autotransporter |
| UTI | Urinary tract infection |
| AIDA-I | adhesin involved in diffuse adherence |
| SPATE | serine protease autotransporters |
| TAAs | Trimeric autotransporter adhesins |
References
- Wagenlehner, F.M.; Lichtenstern, C.; Rolfes, C.; Mayer, K.; Uhle, F.; Weidner, W.; Weigand, M.A. Diagnosis and Management for Urosepsis. Int. J. Urol. 2013, 20, 963–970. [Google Scholar] [CrossRef] [PubMed]
- Coggon, C.F.; Jiang, A.; Goh, K.G.K.; Henderson, I.R.; Schembri, M.A.; Wells, T.J. A Novel Method of Serum Resistance by Escherichia coli That Causes Urosepsis. mBio 2018, 9, e00920-18. [Google Scholar] [CrossRef] [PubMed]
- Owrangi, B.; Masters, N.; Kuballa, A.; O’Dea, C.; Vollmerhausen, T.L.; Katouli, M. Invasion and Translocation of Uropathogenic Escherichia coli Isolated from Urosepsis and Patients with Community-Acquired Urinary Tract Infection. Eur. J. Clin. Microbiol. Infect. Dis. 2018, 37, 833–839. [Google Scholar] [CrossRef] [PubMed]
- Masajtis-Zagajewska, A.; Nowicki, M. New Markers of Urinary Tract Infection. Clin. Chim. Acta 2017, 471, 286–291. [Google Scholar] [CrossRef]
- Singer, R.S. Urinary Tract Infections Attributed to Diverse ExPEC Strains in Food Animals: Evidence and Data Gaps. Front. Microbiol. 2015, 6, 28. [Google Scholar] [CrossRef]
- Valle, J.; Mabbett, A.N.; Ulett, G.C.; Toledo-Arana, A.; Wecker, K.; Totsika, M.; Schembri, M.A.; Ghigo, J.-M.; Beloin, C. UpaG, a New Member of the Trimeric Autotransporter Family of Adhesins in Uropathogenic Escherichia coli. J. Bacteriol. 2008, 190, 4147–4161. [Google Scholar] [CrossRef]
- Vo, J.L.; Martínez Ortiz, G.C.; Subedi, P.; Keerthikumar, S.; Mathivanan, S.; Paxman, J.J.; Heras, B. Autotransporter Adhesins in Escherichia coli Pathogenesis. Proteomics 2017, 17, 1600431. [Google Scholar] [CrossRef]
- Clarke, K.R.; Hor, L.; Pilapitiya, A.; Luirink, J.; Paxman, J.J.; Heras, B. Phylogenetic Classification and Functional Review of Autotransporters. Front. Immunol. 2022, 13, 921272. [Google Scholar] [CrossRef]
- Habouria, H.; Pokharel, P.; Maris, S.; Garénaux, A.; Bessaiah, H.; Houle, S.; Veyrier, F.J.; Guyomard-Rabenirina, S.; Talarmin, A.; Dozois, C.M. Three New Serine-Protease Autotransporters of Enterobacteriaceae (SPATEs) from Extraintestinal Pathogenic Escherichia coli and Combined Role of SPATEs for Cytotoxicity and Colonization of the Mouse Kidney. Virulence 2019, 10, 568–587. [Google Scholar] [CrossRef]
- Kjærgaard, K.; Schembri, M.A.; Ramos, C.; Molin, S.; Klemm, P. Antigen 43 Facilitates Formation of Multispecies Biofilms. Environ. Microbiol. 2000, 2, 695–702. [Google Scholar] [CrossRef]
- Lüthje, P.; Brauner, A. Virulence Factors of Uropathogenic Escherichia coli and Their Interaction with the Host. Adv. Microb. Physiol. 2014, 65, 337–372. [Google Scholar] [CrossRef]
- Maroncle, N.M.; Sivick, K.E.; Brady, R.; Stokes, F.E.; Mobley, H.L.T. Protease Activity, Secretion, Cell Entry, Cytotoxicity, and Cellular Targets of Secreted Autotransporter Toxin of Uropathogenic Escherichia coli. Infect. Immun. 2006, 74, 6124–6134. [Google Scholar] [CrossRef]
- Gutiérrez-Jiménez, J.; Arciniega, I.; Navarro-García, F. The Serine Protease Motif of Pic Mediates a Dose-Dependent Mucolytic Activity after Binding to Sugar Constituents of the Mucin Substrate. Microb. Pathog. 2008, 45, 115–123. [Google Scholar] [CrossRef]
- Wiles, T.J.; Mulvey, M.A. The RTX Pore-Forming Toxin α-Hemolysin of Uropathogenic Escherichia coli: Progress and Perspectives. Future Microbiol. 2013, 8, 73–84. [Google Scholar] [CrossRef] [PubMed]
- Freire, C.A.; Santos, A.C.M.; Pignatari, A.C.; Silva, R.M.; Elias, W.P. Serine Protease Autotransporters of Enterobacteriaceae (SPATEs) Are Largely Distributed among Escherichia coli Isolated from the Bloodstream. Braz. J. Microbiol. 2020, 51, 447–454. [Google Scholar] [CrossRef] [PubMed]
- Guyer, D.M.; Henderson, I.R.; Nataro, J.P.; Mobley, H.L.T. Identification of Sat, an Autotransporter Toxin Produced by Uropathogenic Escherichia coli. Mol. Microbiol. 2000, 38, 53–66. [Google Scholar] [CrossRef] [PubMed]
- Dautin, N. Serine Protease Autotransporters of Enterobacteriaceae (SPATEs): Biogenesis and Function. Toxins 2010, 2, 1179–1206. [Google Scholar] [CrossRef]
- Guyer, D.M.; Radulovic, S.; Jones, F.E.; Mobley, H.L.T. Sat, the Secreted Autotransporter Toxin of Uropathogenic Escherichia coli, Is a Vacuolating Cytotoxin for Bladder and Kidney Epithelial Cells. Infect. Immun. 2002, 70, 4539–4546. [Google Scholar] [CrossRef]
- Mellies, J.L.; Navarro-García, F.; Okeke, I.; Frederickson, J.; Nataro, J.P.; Kaper, J.B. EspC Pathogenicity Island of Enteropathogenic Escherichia coli Encodes an Enterotoxin. Infect. Immun. 2001, 69, 315–324. [Google Scholar] [CrossRef]
- Dutra, I.L.; Araújo, L.G.; Assunção, R.G.; Lima, Y.A.; Nascimento, J.R.; Vale, A.A.M.; Alves, P.C.S.; Trovão, L.O.; Santos, A.C.M.; Silva, R.M.; et al. Pic-Producing Escherichia coli Induces High Production of Proinflammatory Mediators by the Host Leading to Death by Sepsis. Int. J. Mol. Sci. 2020, 21, 2068. [Google Scholar] [CrossRef]
- Parham, N.J.; Pollard, S.J.; Desvaux, M.; Scott-Tucker, A.; Liu, C.; Fivian, A.; Henderson, I.R. Distribution of the Serine Protease Autotransporters of the Enterobacteriaceae among Extraintestinal Clinical Isolates of Escherichia coli. J. Clin. Microbiol. 2005, 43, 4076–4082. [Google Scholar] [CrossRef]
- Chockalingam, A.; Stewart, S.; Xu, L.; Gandhi, A.; Matta, M.K.; Patel, V.; Sacks, L.; Rouse, R. Evaluation of immunocompetent urinary tract infected Balb/C mouse model for the study of antibiotic resistance development using Escherichia coli CFT073 infection. Antibiotics 2019, 8, 170. [Google Scholar] [CrossRef]
- Parham, N.J.; Srinivasan, U.; Desvaux, M.; Foxman, B.; Marrs, C.F.; Henderson, I.R. PicU, a second serine protease auto-transporter of uropathogenic Escherichia coli. FEMS Microbiol. Lett. 2004, 230, 73–83. [Google Scholar] [CrossRef]
- Andersen, S.; Nawrocki, A.; Johansen, A.E.; Herrero-Fresno, A.; Menéndez, V.G.; Møller-Jensen, J.; Olsen, J.E. Proteomes of uropathogenic Escherichia coli growing in human urine and in J82 urinary bladder cells. Proteomes 2022, 10, 15. [Google Scholar] [CrossRef]
- Heimer, S.R.; Rasko, D.A.; Lockatell, C.V.; Johnson, D.E.; Mobley, H.L. Autotransporter genes pic and tsh are associated with Escherichia coli strains that cause acute pyelonephritis and are expressed during urinary tract infection. Infect. Immun. 2004, 72, 593–597. [Google Scholar] [CrossRef]
- Pokharel, P.; Díaz, J.M.; Bessaiah, H.; Houle, S.; Guerrero-Barrera, A.L.; Dozois, C.M. The serine protease autotransporters TagB, TagC, and Sha from extraintestinal pathogenic Escherichia coli are internalized by human bladder epithelial cells and cause actin cytoskeletal disruption. Int. J. Mol. Sci. 2020, 21, 3047. [Google Scholar] [CrossRef]
- Shea, A.E.; Stocki, J.A.; Himpsl, S.D.; Smith, S.N.; Mobley, H.L.T. Loss of an Intimin-Like Protein Encoded on a Uropathogenic E. coli Pathogenicity Island Reduces Inflammation and Affects Interactions with the Urothelium. Infect. Immun. 2022, 90, e00275-21. [Google Scholar] [CrossRef] [PubMed]
- Xing, Y.; Clark, J.R.; Chang, J.D.; Chirman, D.M.; Green, S.; Zulk, J.J.; Jelinski, J.; Patras, K.A.; Maresso, A.W. Broad Protective Vaccination against Systemic Escherichia coli with Autotransporter Antigens. PLoS Pathogens 2023, 19, e1011082. [Google Scholar] [CrossRef] [PubMed]
- Xing, Y.; Clark, J.R.; Chang, J.D.; Zulk, J.J.; Chirman, D.M.; Piedra, F.A.; Vaughan, E.E.; Hernandez Santos, H.J.; Patras, K.A.; Maresso, A.W. Progress toward a Vaccine for Extraintestinal Pathogenic E. coli (ExPEC) II: Efficacy of a Toxin-Autotransporter Dual Antigen Approach. Infect. Immun. 2024, 92, e00440-23. [Google Scholar] [CrossRef] [PubMed]
- Thibau, A.; Dichter, A.A.; Vaca, D.J.; Linke, D.; Goldman, A.; Kempf, V.A.J. Immunogenicity of Trimeric Autotransporter Adhesins and Their Potential as Vaccine Targets. Med. Microbiol. Immunol. 2020, 209, 243–263. [Google Scholar] [CrossRef]
- Roggenkamp, A.; Ackermann, N.; Jacobi, C.A.; Truelzsch, K.; Hoffmann, H.; Heesemann, J. Molecular Analysis of Transport and Oligomerization of the Yersinia Enterocolitica Adhesin YadA. J. Bacteriol. 2003, 185, 3735–3744. [Google Scholar] [CrossRef]
- Linke, D.; Riess, T.; Autenrieth, I.B.; Lupas, A.; Kempf, V.A.J. Trimeric Autotransporter Adhesins: Variable Structure, Common Function. Trends Microbiol. 2006, 14, 264–270. [Google Scholar] [CrossRef]
- Wells, T.J.; Totsika, M.; Schembri, M.A. Autotransporters of Escherichia Coli: A Sequence-Based Characterization. Microbiology 2010, 156, 2459–2469. [Google Scholar] [CrossRef]
- Krawczyk, B.; Wityk, P.; Burzyńska, M.; Majchrzak, T.; Markuszewski, M.J. Uropathogenic Escherichia coli Associated with Risk of Urosepsis—Genetic, Proteomic, and Metabolomic Studies. Int. J. Mol. Sci. 2025, 26, 5681. [Google Scholar] [CrossRef]
- Sandt, C.H.; Hill, C.W. Four Different Genes Responsible for Nonimmune Immunoglobulin-Binding Activities Within A Single Strain of Escherichia coli. Infect. Immun. 2000, 68, 2205–2214. [Google Scholar] [CrossRef]
- Sandt, C.H.; Hill, C.W. Nonimmune Binding of Human Immunoglobulin A (Iga) and Igg Fc By Distinct Sequence Segments of the Eibf Cell Surface Protein of Escherichia coli. Infect. Immun. 2001, 69, 7293–7303. [Google Scholar] [CrossRef]
- Charbonneau, M.È.; Berthiaume, F.; Mourez, M. Proteolytic Processing Is Not Essential for Multiple Functions of the Escherichia Coli Autotransporter Adhesin Involved in Diffuse Adherence (AIDA-I). J. Bacteriol. 2006, 188, 8504–8512. [Google Scholar] [CrossRef]
- Miquel, S.; Lagrafeuille, R.; Souweine, B.; Forestier, C. Anti-Biofilm Activity as A Health Issue. Front. Microbiol. 2016, 7, 592. [Google Scholar] [CrossRef]
- Sherlock, O.; Dobrindt, U.; Jensen, J.B.; Vejborg, R.M.; Klemm, P. Glycosylation of the Self-Recognizing Escherichia coli Ag43 Autotransporter Protein. J. Bacteriol. 2006, 188, 1798–1807. [Google Scholar] [CrossRef]
- Ulett, G.C.; Valle, J.; Beloin, C.; Sherlock, O.; Ghigo, J.M.; Schembri, M.A. Functional Analysis of Antigen 43 in Uropathogenic Escherichia coli Reveals A Role in Long-Term Persistence in the Urinary Tract. Infect. Immun. 2007, 75, 3233–3244. [Google Scholar] [CrossRef]
- Zavan, L.; Hor, L.; Johnston, E.L.; Paxman, J.; Heras, B.; Kaparakis Liaskos, M. Antigen 43 Associated with Escherichia coli Membrane Vesicles Contributes to Bacterial Cell Association and Biofilm Formation. Microbiol. Spectr. 2025, 13, e01890-24. [Google Scholar] [CrossRef] [PubMed]
- Lindenthal, C.; Elsinghorst, E.A. Enterotoxigenic Escherichia coli TibA Glycoprotein Adheres to Human Intestine Epithelial Cells. Infect. Immun. 2001, 69, 52–57. [Google Scholar] [CrossRef] [PubMed]
- Allsopp, L.P.; Totsika, M.; Tree, J.J.; Ulett, G.C.; Mabbett, A.N.; Wells, T.J.; Kobe, B.; Beatson, S.A.; Schembri, M.A. UpaH Is a Newly Identified Autotransporter Protein That Contributes to Biofilm Formation and Bladder Colonization by Uropathogenic Escherichia coli CFT073. Infect. Immun. 2010, 78, 1659–1669. [Google Scholar] [CrossRef] [PubMed]
- Allsopp, L.P.; Beloin, C.; Moriel, D.G.; Totsika, M.; Ghigo, J.M.; Schembri, M.A. Functional Heterogeneity of the UpaH Autotransporter Protein from Uropathogenic Escherichia coli. J. Bacteriol. 2012, 194, 5769–5782. [Google Scholar] [CrossRef]
- Allsopp, L.P.; Beloin, C.; Ulett, G.C.; Valle, J.; Totsika, M.; Sherlock, O.; Ghigo, J.M.; Schembri, M.A. Molecular Characterization of UpaB and UpaC, Two New Autotransporter Proteins of Uropathogenic Escherichia coli CFT073. Infect. Immun. 2012, 80, 321–332. [Google Scholar] [CrossRef]
- Wieser, A.; Romann, E.; Magistro, G.; Hoffmann, C.; Nörenberg, D.; Weinert, K.; Schubert, S. A Multiepitope Subunit Vaccine Conveys Protection Against Extraintestinal Pathogenic Escherichia coli in Mice. Infect. Immun. 2010, 78, e00174-10. [Google Scholar] [CrossRef]
- Qiu, L.; Chirman, D.; Clark, J.R.; Xing, Y.; Hernandez Santos, H.; Vaughan, E.E.; Maresso, A.W. Vaccines Against Extraintestinal Pathogenic Escherichia coli (ExPEC): Progress and Challenges. Gut Microbes 2024, 16, 2359691. [Google Scholar] [CrossRef]
- Flament-Simon, S.-C.; Nicolas-Chanoine, M.-H.; García, V.; Duprilot, M.; Mayer, N.; Alonso, M.P.; García-Meniño, I.; Blanco, J.E.; Blanco, M.; Blanco, J. Clonal Structure, Virulence Factor-Encoding Genes and Antibiotic Resistance of Escherichia coli, Causing Urinary Tract Infections and Other Extraintestinal Infections in Humans in Spain and France During 2016. Antibiotics 2020, 9, 161. [Google Scholar] [CrossRef]
- Restieri, C.; Garriss, G.; Locas, M.C.; Dozois, C.M. Autotransporter-Encoding Sequences are Phylogenetically Distributed Among Escherichia coli Clinical Isolates and Reference Strains. Infect. Immun. 2007, 75, 238–248. [Google Scholar] [CrossRef]
- Goh, K.G.K.; Moriel, D.G.; Hancock, S.J.; Phan, M.-D.; Schembri, M.A. Bioinformatic and Molecular Analysis of Inverse Autotransporters (Iats) in Escherichia coli. Front. Microbiol. 2019, 10, 2726. [Google Scholar] [CrossRef]
- Swaney, M.H.; Kalan, L.R. Living in your skin: Microbes, molecules, and mechanisms. Infect. Immun. 2021, 89, e00695-20. [Google Scholar] [CrossRef]
- Jong, W.S.P.; Saurí, A.; Luirink, J. Extracellular Production Of Recombinant Proteins Using Bacterial Autotransporters. Curr. Opin. Biotechnol. 2010, 21, 646–652. [Google Scholar] [CrossRef]
- Jong, W.S.P.; Daleke-Schermerhorn, M.H.; Vikstrom, D.; ten Hagen-Jongman, C.M.; de Punder, K.; van der Wel, N.N.; van de Sandt, C.E.; Rimmelzwaan, G.F.; Follmann, F.; Agger, E.M.; et al. An Autotransporter Display Platform for the Development of Multivalent Recombinant Bacterial Vector Vaccines. Microb. Cell Fact. 2014, 13, 162. [Google Scholar] [CrossRef] [PubMed]
- Freire, C.A.; Silva, R.M.; Ruiz, R.C.; Pimenta, D.C.; Bryant, J.A.; Henderson, I.R.; Barbosa, A.S.; Elias, W.P. Secreted Autotransporter Toxin (Sat) Mediates Innate Immune System Evasion. Front. Immunol. 2022, 13, 844878. [Google Scholar] [CrossRef] [PubMed]
- Battaglioli, E.J.; Goh, K.G.K.; Atruktsang, T.S.; Schwartz, K.; Schembri, M.A.; Welch, R.A. Identification and Characterization of a Phase-Variable Element That Regulates The Autotransporter UpaE in Uropathogenic Escherichia coli. mBio 2018, 9, e01360-18. [Google Scholar] [CrossRef] [PubMed]
- Smith, S.N.; Hagan, E.C.; Lane, M.C.; Mobley, H.L. Dissemination and Systemic Colonization of Uropathogenic Escherichia Coli in A Murine Model of Bacteremia. mBio 2010, 1, e00262-10. [Google Scholar] [CrossRef]
- Totsika, M.; Wells, T.J.; Beloin, C.; Valle, J.; Allsopp, L.P.; King, N.P.; Ghigo, J.M.; Schembri, M.A. Molecular Characterization of the EhaG and UpaG Trimeric Autotransporter Proteins from Pathogenic Escherichia coli. Appl. Environ. Microbiol. 2012, 78, 2179–2189. [Google Scholar] [CrossRef]
- Brumbaugh, A.R.; Mobley, H.L. Preventing Urinary Tract Infection: Progress Toward an Effective Escherichia coli Vaccine. Expert Rev. Vaccines 2012, 11, 663–676. [Google Scholar] [CrossRef]
- Heras, B.; Totsika, M.; Peters, K.M.; Paxman, J.J.; Gee, C.L.; Jarrott, R.J.; Perugini, M.A.; Whitten, A.E.; Schembri, M.A. The Antigen 43 Structure Reveals A Molecular Velcro-Like Mechanism of Autotransporter-Mediated Bacterial Clumping. Proc. Natl. Acad. Sci. USA 2014, 111, 457–462. [Google Scholar] [CrossRef]
- Alteri, C.J.; Hagan, E.C.; Sivick, K.E.; Smith, S.N.; Mobley, H.L. Mucosal Immunization with Iron Receptor Antigens Protects Against Urinary Tract Infection. PLoS Pathog. 2009, 5, e1000586. [Google Scholar] [CrossRef]
- Fujihashi, K.; Koga, T.; van Ginkel, F.W.; Hagiwara, Y.; McGhee, J.R. A Dilemma for Mucosal Vaccination: Efficacy Versus Toxicity Using Enterotoxin-Based Adjuvants. Vaccine 2002, 20, 2431–2438. [Google Scholar] [CrossRef]

| Strain/ST (Phylogroup) | Representative Status | Autotransporter(s) Studied | Type of Evidence | Conclusion | References |
|---|---|---|---|---|---|
| CFT073 (ST73, B2) | Canonical UPEC strain (human pyelonephritis) | Ag43, Pic, Vat, Tsh, Sat, Upa family | Extensive functional studies (adhesion, biofilm, immune modulation; murine UTI models) | CFT073 and UTI89 (canonical UPEC strains) share similar autotransporters (Ag43, Upa family, Sat), suggesting that vaccines targeting these proteins could protect against common urinary tract infections; | [49] |
| UTI89 (ST95, B2) | Canonical UPEC strain (human cystitis) | Ag43, Sat, Upa family | Functional studies (biofilm, intracellular lifestyle; murine UTI models) | [49] | |
| ST131 (B2) | Pandemic ExPEC clone (human UTI, bacteremia) | SinH (mainly), Ag43 variants | Genomic surveys and vaccine-related studies; limited functional characterization | SinH and Ag43 variants, may be a key vaccine target for this widespread and clinically important clonal lineage | [28] |
| ST69, ST405, ST648 (various phylogroups) | Emerging ExPEC lineages | SPATEs (Vat, Sat), Ag43 alleles | Comparative genomics, prevalence studies; little functional data | Strains exhibit more diverse autotransporter repertoires. This antigenic heterogeneity suggests that a single-antigen vaccine may be insufficient, highlighting the need for multi-antigen formulations. | [51] |
| Protein/Autotransporter | T5SS Type | Mutant/Altered Expression/Effect | Models/Evidence Type | Role in UPEC | Evidence for Preventing UTI | Therapeutic/Vaccine Potential |
|---|---|---|---|---|---|---|
| SinH | Va | Recombinant SinH-based vaccine; knockout mutants | Murine UTI model (UTI89, CFT073), bacteremia protection studies; clinical/epidemiological data [28,56] | Hemagglutination, adhesion, cytotoxicity | Immunization reduces bladder colonization in mice | Promising vaccine candidate |
| Ag43 | Va | Deletion mutants (Ag43a, Ag43b variants in CFT073) | In vitro assays; animal protection studies; clinical/epidemiological data [40] | Autoaggregation, biofilm formation, IBC formation | Blocking self-association reduces biofilm and aggregation | Potential target for inhibitors or blocking antibodies |
| UpaG | Vc | Mutagenesis; mutations in upaG or regulatory regions alter expression; hns deletion derepresses upaG | Biofilm assays; ECM binding (ELISA); epithelial cell binding (T24 bladder, Caco-2 intestinal cells) [57] | Adhesion, aggregation, biofilm formation | Mutants lacking UpaG show reduced adhesion and biofilm formation | Potential vaccine/therapeutic target by blocking adhesion |
| Sat | Va | sat gene deletion mutants; loss alters cytopathic and proteolytic effects | In vitro cytotoxicity (Vero, HK-2, CRL-1749, CRL-1573, HEK-293); mouse UTI model (kidney, bladder histopathology) [12] | Serine protease autotransporter; epithelial cytotoxicity; complement cleavage | Neutralization reduces epithelial damage in vitro | Vaccine or antibody-based therapeutic target |
| Hbp (Hemoglobin protease) | Va | Knockout mutants show attenuated virulence; catalytic-site mutants abolish protease activity | Animal models: BALB/c mice (abscess, UTI) and chickens [58] | Hemoglobin degradation; iron acquisition; survival in urinary tract | Loss of hemoglobin cleavage reduces virulence in vivo | Vaccine/therapeutic target to impair survival under iron limitation |
Disclaimer/Publisher’s Note: The statements, opinions and data contained in all publications are solely those of the individual author(s) and contributor(s) and not of MDPI and/or the editor(s). MDPI and/or the editor(s) disclaim responsibility for any injury to people or property resulting from any ideas, methods, instructions or products referred to in the content. |
© 2025 by the authors. Licensee MDPI, Basel, Switzerland. This article is an open access article distributed under the terms and conditions of the Creative Commons Attribution (CC BY) license (https://creativecommons.org/licenses/by/4.0/).
Share and Cite
Krawczyk, B.; Wityk, P. The Role of Escherichia coli Autotransporters in Urinary Tract Infections and Urosepsis. Int. J. Mol. Sci. 2025, 26, 9760. https://doi.org/10.3390/ijms26199760
Krawczyk B, Wityk P. The Role of Escherichia coli Autotransporters in Urinary Tract Infections and Urosepsis. International Journal of Molecular Sciences. 2025; 26(19):9760. https://doi.org/10.3390/ijms26199760
Chicago/Turabian StyleKrawczyk, Beata, and Paweł Wityk. 2025. "The Role of Escherichia coli Autotransporters in Urinary Tract Infections and Urosepsis" International Journal of Molecular Sciences 26, no. 19: 9760. https://doi.org/10.3390/ijms26199760
APA StyleKrawczyk, B., & Wityk, P. (2025). The Role of Escherichia coli Autotransporters in Urinary Tract Infections and Urosepsis. International Journal of Molecular Sciences, 26(19), 9760. https://doi.org/10.3390/ijms26199760

