NAC1 Regulates PCK2 Expression and Activates Truncated Gluconeogenesis for Growth Advantage in Ovarian Cancer Cells
Abstract
1. Introduction
2. Results
2.1. Expression Levels of NAC1 and PCK2 Are Positively Correlated in ERONs
2.2. Elevated Expression of NAC1 and PCK2 Is Associated with Poorer Overall Survival (OS) in Patients with ERONs
2.3. NAC1 Directly Regulates PCK2 Expression
2.3.1. NAC1 Expression Correlates with PCK2 Expression in Gynecologic Cancer Cell Lines
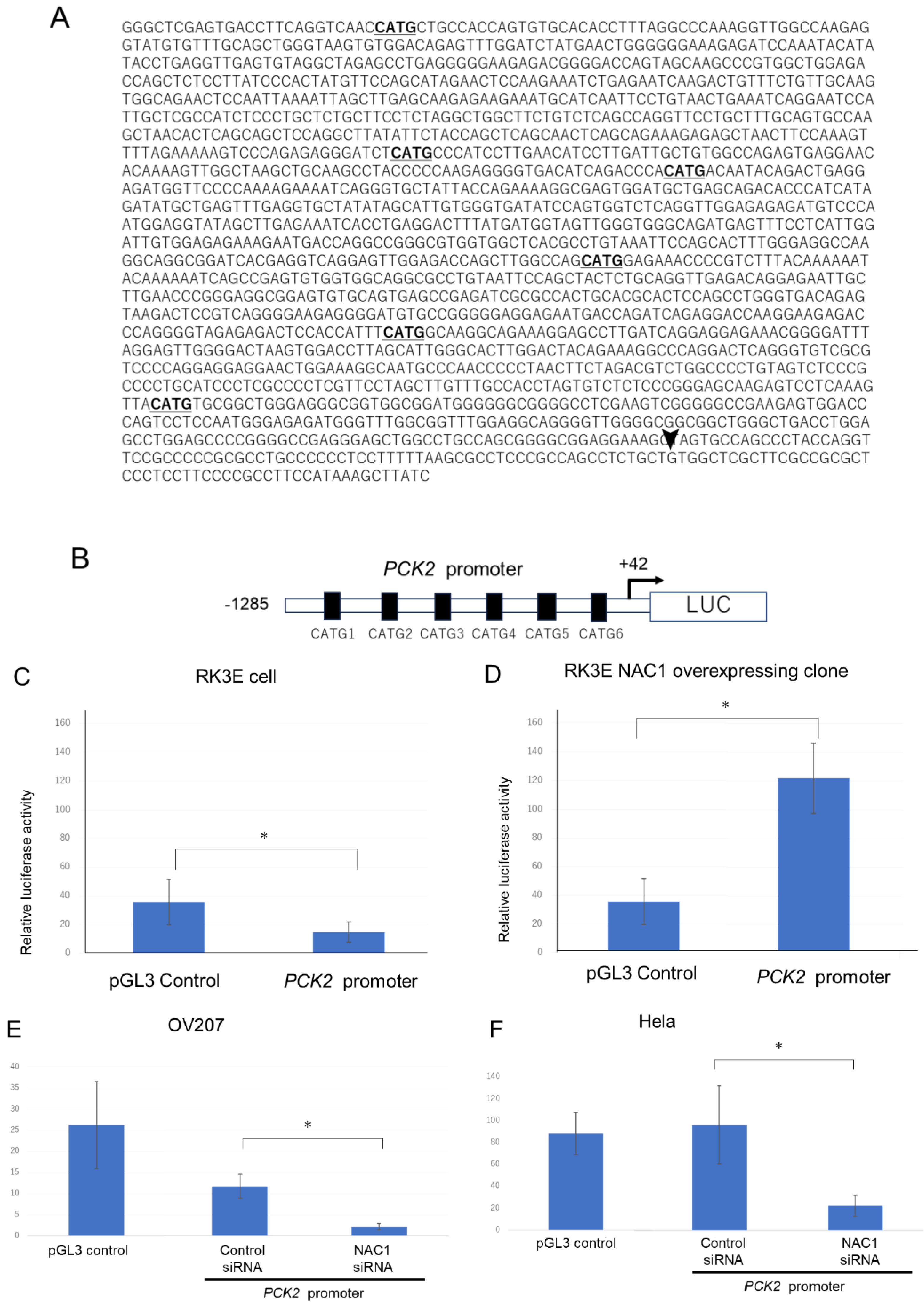
2.3.2. NAC1 Activates PCK2 Promoter Activity
2.4. NAC1 Binds to the PCK2 Gene Promoter Directly Through Its Recognition Sequence, CATG
2.4.1. The 5th CATG Sequence Is Critical for NAC1-Mediated Promoter Activation
2.4.2. Chromatin Immunoprecipitation (ChIP) Assay Revealed That Endogenous NAC1 Directly Binds to the Fifth CATG Motif in the PCK2 Promoter in OV207 Cells
2.5. PCK2 Knockdown Represses the Viability of Ovarian Cancer Cells
2.6. NAC1 Regulates Truncated Gluconeogenesis Through PCK2
2.7. NAC1–PCK2 Axis Regulates De Novo Serine Synthesis
3. Discussion
4. Materials and Methods
4.1. Cell Lines
4.2. Tissue Samples
4.3. Immunohistochemistry
4.4. Western Blot
4.5. Silencing RNA Knockdown of NAC1 Gene Expression
4.6. Luciferase Assay for Promoter Activity
4.7. Chromatin Immunoprecipitation (ChIP) Assay
4.8. Cell Viability Assay
4.9. Metabolomic Analysis
4.10. Statistical Analysis
5. Conclusions
Author Contributions
Funding
Institutional Review Board Statement
Informed Consent Statement
Data Availability Statement
Conflicts of Interest
Abbreviations
| ChIP | chromatin immunoprecipitation |
| ERON | endometriosis-related ovarian neoplasm |
| FFPE | formalin-fixed paraffin-embedded |
| GAPDH | glyceraldehyde-3-phosphate dehydrogenase |
| GSSG | glutathione disulfide |
| GSH | glutathione (reduced) |
| HRP | horseradish peroxidase |
| NAC1 | nucleus accumbens-associated protein 1 |
| OAA | oxaloacetic acid |
| OS | overall survival |
| PCA | principal component analysis |
| PC1 | principal component 1 |
| PCK2 | phosphoenolpyruvate carboxykinase 2 |
| PEP | phosphoenolpyruvate |
| PFS | progression-free survival |
| qPCR | quantitative real-time polymerase chain reaction |
| RIPA | radioimmunoprecipitation assay |
| siRNA | small interfering RNA |
| SSP | serine synthesis pathway |
| TBST | Tris-buffered saline with Tween 20 |
| TCA | tricarboxylic acid |
| WHO | World Health Organization |
References
- Wingo, P.A.; Tong, T.; Bolden, S. Cancer statistics, 1995. CA Cancer J. Clin. 1995, 45, 8–30. [Google Scholar] [CrossRef]
- Fontana, F.; Anselmi, M.; Limonta, P. Molecular mechanisms of cancer drug resistance: Emerging biomarkers and promising targets to overcome tumor progression. Cancers 2022, 14, 1614. [Google Scholar] [CrossRef]
- Shih, I.M.; Kurman, R.J. Ovarian tumorigenesis: A proposed model based on morphological and molecular genetic analysis. Am. J. Pathol. 2004, 164, 1511–1518. [Google Scholar] [CrossRef] [PubMed]
- Wang, J.; Rao, S.; Chu, J.; Shen, X.; Levasseur, D.N.; Theunissen, T.W.; Orkin, S.H. A protein interaction network for pluripotency of embryonic stem cells. Nature 2006, 444, 364–368. [Google Scholar] [CrossRef]
- Nakayama, K.; Nakayama, N.; Davidson, B.; Sheu, J.J.C.; Jinawath, N.; Santillan, A.; Salani, R.; Bristow, R.E.; Morin, P.J.; Kurman, R.J.; et al. A BTB/POZ protein, NAC-1, is related to tumor recurrence and is essential for tumor growth and survival. Proc. Natl. Acad. Sci. USA 2006, 103, 18739–18744. [Google Scholar] [CrossRef] [PubMed]
- Jinawath, N.; Vasoontara, C.; Yap, K.L.; Thiaville, M.M.; Nakayama, K.; Wang, T.L.; Shih, I.M. NAC-1, a potential stem cell pluripotency factor, contributes to paclitaxel resistance in ovarian cancer through inactivating Gadd45 pathway. Oncogene 2009, 28, 1941–1948. [Google Scholar] [CrossRef]
- Shih, I.M.; Nakayama, K.; Wu, G.; Nakayama, N.; Zhang, J.; Wang, T.L. Amplification of the ch19p13.2 NACC1 locus in ovarian high-grade serous carcinoma. Mod. Pathol. 2011, 24, 638–645. [Google Scholar] [CrossRef]
- Nishi, T.; Maruyama, R.; Urano, T.; Nakayama, N.; Kawabata, Y.; Yano, S.; Yoshida, M.; Nakayama, K.; Miyazaki, K.; Takenaga, K.; et al. Low expression of nucleus accumbens-associated protein 1 predicts poor prognosis for patients with pancreatic ductal adenocarcinoma. Pathol. Int. 2012, 62, 802–810. [Google Scholar] [CrossRef] [PubMed]
- Rahman, M.T.; Nakayama, K.; Rahman, M.; Katagiri, H.; Katagiri, A.; Ishibashi, T.; Ishikawa, M.; Iida, K.; Nakayama, N.; Otsuki, Y.; et al. Fatty acid synthase expression associated with NAC1 is a potential therapeutic target in ovarian clear cell carcinomas. Br. J. Cancer 2012, 107, 300–307. [Google Scholar] [CrossRef] [PubMed]
- Hanson, R.W. Thematic minireview series: A perspective on the biology of phosphoenolpyruvate carboxykinase 55 years after its discovery Thematic Minireview Series. J. Biol. Chem. 2009, 284, 27021–27023. [Google Scholar] [CrossRef]
- Zhao, J.; Li, J.; Fan, T.W.M.; Hou, S.X. Glycolytic reprogramming through PCK2 regulates tumor initiation of prostate cancer cells. Oncotarget 2017, 8, 83602–83618. [Google Scholar] [CrossRef] [PubMed]
- TCGA PanCancer Atlas Studies. TCGA Dataset of PCK2. 2025. Available online: https://www.cbioportal.org/results/cancerTypesSummary?case_set_id=all&gene_list=PCK2&cancer_study_list=5c8a7d55e4b046111fee2296 (accessed on 2 May 2025).
- Nakayama, N.; Sakashita, G.; Nagata, T.; Kobayashi, N.; Yoshida, H.; Park, S.Y.; Nariai, Y.; Kato, H.; Obayashi, E.; Nakayama, K.; et al. Nucleus accumbens-associated protein 1 binds DNA directly through the BEN domain in a sequence-specific manner. Biomedicines 2020, 8, 608. [Google Scholar] [CrossRef]
- Berg, J.M.; Tymoczko, J.L.; Stryer, L. Glycolysis and gluconeogenesis. In Biochemistry; W. H. Freeman and Company: New York, NY, USA, 2012; pp. 469–514. [Google Scholar]
- Yu, Y.; Li, J.; Ren, K. Phosphoenolpyruvate carboxykinases as emerging targets in cancer therapy. Front. Cell Dev. Biol. 2023, 11, 1196226. [Google Scholar] [CrossRef]
- Chun, S.Y.; Johnson, C.; Washburn, J.G.; Cruz-Correa, M.R.; Dang, D.T.; Dang, L.H. Oncogenic KRAS modulates mitochondrial metabolism in human colon cancer cells by inducing 1α and HIF-2α target genes. Mol. Cancer 2010, 9, 293. [Google Scholar] [CrossRef]
- Leithner, K.; Hrzenjak, A.; Trotzmüller, M.; Moustafa, T.; Köfeler, H.C.; Wohlkoenig, C.; Stacher, E.; Lindenmann, J.; Harris, A.L.; Olschewski, A.; et al. PCK2 activation mediates an adaptive response to glucose depletion in lung cancer. Oncogene 2015, 34, 1044–1050. [Google Scholar] [CrossRef] [PubMed]
- Luo, S.; Li, Y.; Ma, R.; Liu, J.; Xu, P.; Zhang, H.; Tang, K.; Ma, J.; Liu, N.; Zhang, Y.; et al. Downregulation of PCK2 remodels tricarboxylic acid cycle in tumor-repopulating cells of melanoma. Oncogene 2017, 36, 3609–3617. [Google Scholar] [CrossRef]
- Vander Heiden, M.G.; Cantley, L.C.; Thompson, C.B. Understanding the Warburg effect: The metabolic requirements of cell proliferation. Science 2009, 324, 1029–1033. [Google Scholar] [CrossRef] [PubMed]
- Jain, R.K. Normalization of tumor vasculature: An emerging concept in antiangiogenic therapy. Science 2005, 307, 58–62. [Google Scholar] [CrossRef]
- Grasmann, G.; Smolle, E.; Olschewski, H.; Leithner, K. Gluconeogenesis in cancer cells—Repurposing of a starvation-induced metabolic pathway? Biochim. Biophys. Acta Rev. Cancer 2019, 1872, 24–36. [Google Scholar] [CrossRef]
- Kurman, R.J.; Shih, I.M. The dualistic model of ovarian carcinogenesis: Revisited, revised, and expanded. Am. J. Pathol. 2016, 186, 733–747. [Google Scholar] [CrossRef]
- Sun, Y.; Gao, J.; Jing, Z.; Zhao, Y.; Sun, Y.; Zhao, X. PURα promotes the transcriptional activation of PCK2 in oesophageal squamous cell carcinoma cells. Genes 2020, 11, 1301. [Google Scholar] [CrossRef]
- Frodyma, D.E.; Troia, T.C.; Rao, C.; Svoboda, R.A.; Berg, J.A.; Shinde, D.D.; Thomas, V.C.; Lewis, R.E.; Fisher, K.W. PGC-1β and ERRα promote glutamine metabolism and colorectal cancer survival via transcriptional upregulation of PCK2. Cancers 2022, 14, 4879. [Google Scholar] [CrossRef]
- Vincent, E.E.; Sergushichev, A.; Griss, T.; Gingras, M.C.; Samborska, B.; Ntimbane, T.; Coelho, P.P.; Blagih, J.; Raissi, T.C.; Choinière, L.; et al. Mitochondrial phosphoenolpyruvate carboxykinase regulates metabolic adaptation and enables glucose-independent tumor growth. Mol. Cell 2015, 60, 195–207. [Google Scholar] [CrossRef]
- Mackler, S.A.; Korutla, L.; Cha, X.Y.; Koebbe, M.J.; Fournier, K.M.; Bowers, M.S.; Kalivas, P.W. NAC-1 is a brain POZ/BTB protein that can prevent cocaine-induced sensitization in the rat. J. Neurosci. 2000, 20, 6210–6217. [Google Scholar] [CrossRef]
- Locasale, J.W. Serine, glycine and one-carbon units: Cancer metabolism in full circle. Nat. Rev. Cancer 2013, 13, 572–583. [Google Scholar] [CrossRef]
- Maddocks, O.D.K.; Berkers, C.R.; Mason, S.M.; Zheng, L.; Blyth, K.; Gottlieb, E.; Vousden, K.H. Serine starvation induces stress and p53-dependent metabolic remodelling in cancer cells. Nature 2013, 493, 542–546. [Google Scholar] [CrossRef] [PubMed]
- Jain, M.; Nilsson, R.; Sharma, S.; Madhusudhan, N.; Kitami, T.; Souza, A.L.; Kafri, R.; Kirschner, M.W.; Clish, C.B.; Mootha, V.K. Metabolite profiling identifies a key role for glycine in rapid cancer cell proliferation. Science 2012, 336, 1040–1044. [Google Scholar] [CrossRef] [PubMed]
- Labuschagne, C.F.; van den Broek, N.J.F.; Mackay, G.M.; Vousden, K.H.; Maddocks, O.D.K. Serine, but not glycine, supports one-carbon metabolism and proliferation of cancer cells. Cell Rep. 2014, 7, 1248–1258. [Google Scholar] [CrossRef] [PubMed]
- Possemato, R.; Marks, K.M.; Shaul, Y.D.; Pacold, M.E.; Kim, D.; Birsoy, K.; Sethumadhavan, S.; Woo, H.K.; Jang, H.G.; Jha, A.K.; et al. Functional genomics reveal that the serine synthesis pathway is essential in breast cancer. Nature 2011, 476, 346–350. [Google Scholar] [CrossRef]
- Mullarky, E.; Mattaini, K.R.; Vander Heiden, M.G.; Cantley, L.C.; Locasale, J.W. PHGDH amplification and altered glucose metabolism in human melanoma. Pigment Cell Melanoma Res. 2011, 24, 1112–1115. [Google Scholar] [CrossRef]
- Nakayama, K.; Miyazaki, K.; Kanzaki, A.; Fukumoto, M.; Takebayashi, Y. Expression and cisplatin sensitivity of copper-transporting P-type adenosine triphosphatase (ATP7B) in human solid carcinoma cell lines. Oncol. Rep. 2001, 8, 1285–1287. [Google Scholar] [CrossRef] [PubMed]













| Metabolites (Bottom 30) | Factor Loadings | Metabolites (Top 30) | Factor Loadings |
|---|---|---|---|
| IMP | −1.3 × 10−1 | Citrulline | 1.3 × 10−1 |
| AMP | −1.3 × 10−1 | Cys | 1.3 × 10−1 |
| Adenylosuccinic acid | −1.3 × 10−1 | Adenosine | 1.3 × 10−1 |
| Lactic acid | −1.3 × 10−1 | Asn | 1.3 × 10−1 |
| Malic acid | −1.3 × 10−1 | Pro | 1.2 × 10−1 |
| PRPP | −1.3 × 10−1 | Acetyl CoA | 1.2 × 10−1 |
| Citric acid | −1.3 × 10−1 | Thr | 1.2 × 10−1 |
| S-Adenosylhomocysteine | −1.3 × 10−1 | cAMP | 1.2 × 10−1 |
| XMP | −1.3 × 10−1 | Dihydroxyacetone phosphate | 1.2 × 10−1 |
| ADP | −1.3 × 10−1 | Val | 1.2 × 10−1 |
| GDP | −1.3 × 10−1 | Succinic acid | 1.2 × 10−1 |
| 2-Phosphoglyceric acid | −1.3 × 10−1 | Ile | 1.2 × 10−1 |
| 2,3-Diphosphoglyceric acid | −1.2 × 10−1 | Glu | 1.2 × 10−1 |
| Ser | −1.2 × 10−1 | 2-Oxoisovaleric acid | 1.2 × 10−1 |
| 3-Phosphoglyceric acid | −1.2 × 10−1 | Ornithine | 1.2 × 10−1 |
| N-Carbamoylaspartic acid | −1.2 × 10−1 | His | 1.2 × 10−1 |
| ADP-ribose | −1.2 × 10−1 | Fructose 6-phosphate | 1.2 × 10−1 |
| 2-Hydroxyglutaric acid | −1.2 × 10−1 | Phe | 1.2 × 10−1 |
| cis-Aconitic acid | −1.2 × 10−1 | Trp | 1.2 × 10−1 |
| Phosphoenolpyruvic acid | −1.2 × 10−1 | Ribulose 5-phosphate | 1.2 × 10−1 |
| GMP | −1.2 × 10−1 | Leu | 1.2 × 10−1 |
| Creatine | −1.2 × 10−1 | Ribose 1-phosphate | 1.1 × 10−1 |
| NADH | −1.2 × 10−1 | Gly | 1.1 × 10−1 |
| NAD+ | −1.2 × 10−1 | Met | 1.1 × 10−1 |
| Xanthine | −1.1 × 10−1 | Creatinine | 1.1 × 10−1 |
| NADPH | −1.0 × 10−1 | Tyr | 1.1 × 10−1 |
| HMG CoA | −1.0 × 10−1 | Asp | 1.1 × 10−1 |
| Argininosuccinic acid | −1.0 × 10−1 | Glyceraldehyde 3-phosphate | 1.1 × 10−1 |
| Glutathione (GSSG) | −1.0 × 10−1 | Glutathione (GSH) | 1.1 × 10−1 |
| Hypoxanthine | −8.9 × 10−2 | Putrescine | 1.1 × 10−1 |
Disclaimer/Publisher’s Note: The statements, opinions and data contained in all publications are solely those of the individual author(s) and contributor(s) and not of MDPI and/or the editor(s). MDPI and/or the editor(s) disclaim responsibility for any injury to people or property resulting from any ideas, methods, instructions or products referred to in the content. |
© 2025 by the authors. Licensee MDPI, Basel, Switzerland. This article is an open access article distributed under the terms and conditions of the Creative Commons Attribution (CC BY) license (https://creativecommons.org/licenses/by/4.0/).
Share and Cite
Nakayama, N.; Nakayama, K.; Dey, P.; Razia, S.; Kyo, S. NAC1 Regulates PCK2 Expression and Activates Truncated Gluconeogenesis for Growth Advantage in Ovarian Cancer Cells. Int. J. Mol. Sci. 2025, 26, 9379. https://doi.org/10.3390/ijms26199379
Nakayama N, Nakayama K, Dey P, Razia S, Kyo S. NAC1 Regulates PCK2 Expression and Activates Truncated Gluconeogenesis for Growth Advantage in Ovarian Cancer Cells. International Journal of Molecular Sciences. 2025; 26(19):9379. https://doi.org/10.3390/ijms26199379
Chicago/Turabian StyleNakayama, Naomi, Kentaro Nakayama, Puja Dey, Sultana Razia, and Satoru Kyo. 2025. "NAC1 Regulates PCK2 Expression and Activates Truncated Gluconeogenesis for Growth Advantage in Ovarian Cancer Cells" International Journal of Molecular Sciences 26, no. 19: 9379. https://doi.org/10.3390/ijms26199379
APA StyleNakayama, N., Nakayama, K., Dey, P., Razia, S., & Kyo, S. (2025). NAC1 Regulates PCK2 Expression and Activates Truncated Gluconeogenesis for Growth Advantage in Ovarian Cancer Cells. International Journal of Molecular Sciences, 26(19), 9379. https://doi.org/10.3390/ijms26199379

