The OsteoSense Imaging Agent Identifies Organ-Specific Patterns of Soft Tissue Calcification in an Adenine-Induced Chronic Kidney Disease Mouse Model
Abstract
1. Introduction
2. Results
2.1. Intravenous Injection of OsteoSense 750EX Detects Calcification in the Aorta and Kidney in Adenine-Induced CKD Mice
2.2. CKD Is Associated with the Elevation of Osteogenic Marker mRNA Levels in the Aorta and Kidney
2.3. CKD Triggers Calcification and an Increase in Osteogenic Marker mRNA Levels in the Heart, Lung, and Liver
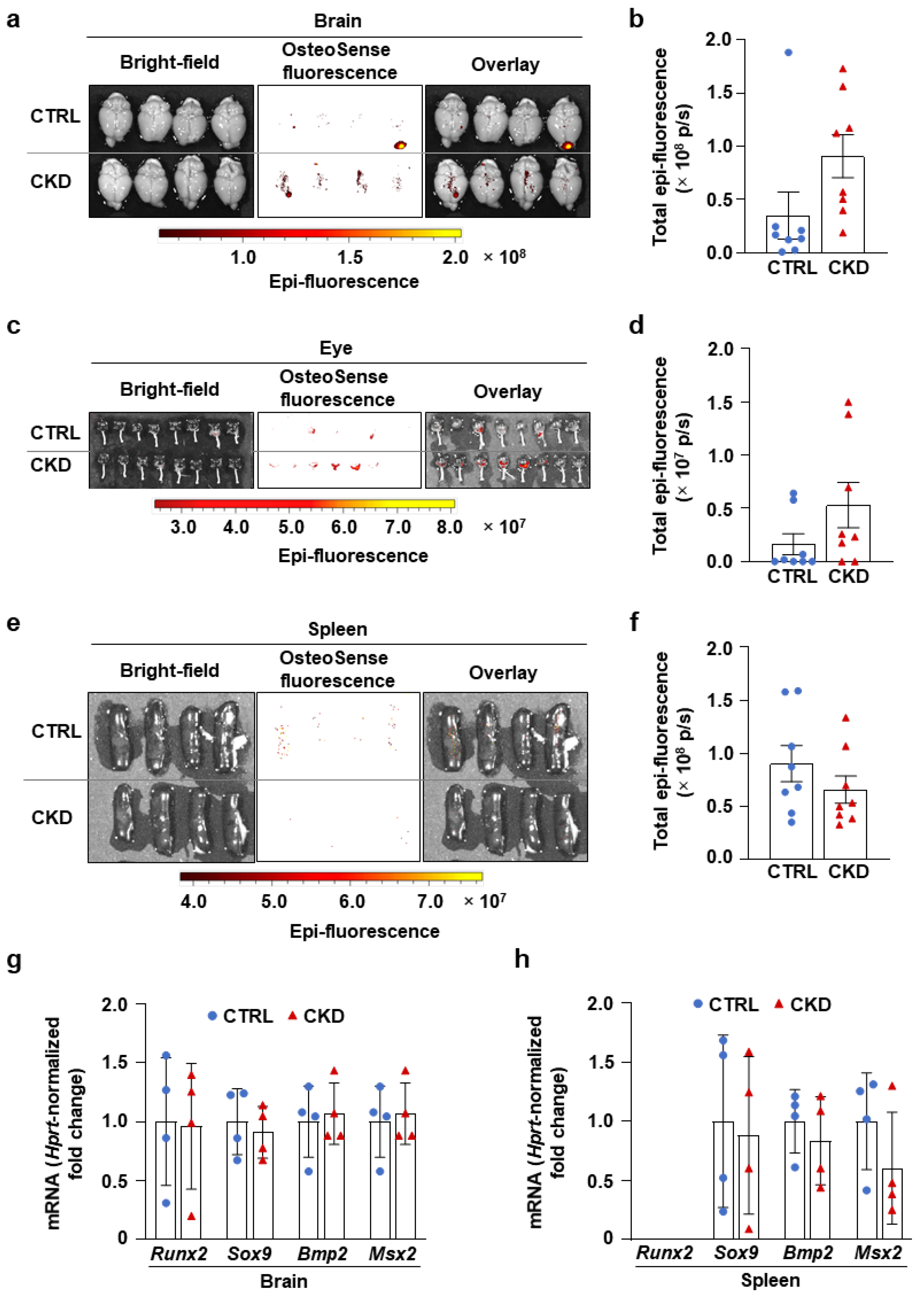
2.4. CKD Does Not Induce Significant Calcification in the Brain, Eye, and Spleen
3. Discussion
4. Materials and Methods
4.1. CKD Induction in Mice
4.2. OsteoSense Imaging and Quantification of Soft Tissue Calcification
4.3. Laboratory Analysis of Mice
4.4. Histology
4.5. Quantitative Real-Time PCR (qPCR)
4.6. Statistical Analysis
Author Contributions
Funding
Institutional Review Board Statement
Data Availability Statement
Conflicts of Interest
Abbreviations
| ARS | alizarin red S staining |
| BMP2 | bone morphogenetic protein 2 |
| CKD | chronic kidney disease |
| CTRL | control |
| H&E | hematoxylin and eosin |
| Hprt | Hypoxanthine-guanine phosphoribosyl transferase |
| Msx2 | Msh homeobox 2 |
| Runx2 | Runt-related transcription factor 2 |
| Sox9 | SRY-box transcription factor 9 |
| VC | vascular calcification |
| VKS | von Kossa staining |
| VSMCs | vascular smooth muscle cells |
References
- Kovesdy, C.P. Epidemiology of Chronic Kidney Disease: An Update 2022. Kidney Int. Suppl. 2022, 12, 7–11. [Google Scholar] [CrossRef]
- Hutcheson, J.D.; Goettsch, C. Cardiovascular Calcification Heterogeneity in Chronic Kidney Disease. Circ. Res. 2023, 132, 993–1012. [Google Scholar] [CrossRef]
- Paloian, N.J.; Giachelli, C.M. A Current Understanding of Vascular Calcification in CKD. Am. J. Physiol. Renal Physiol. 2014, 307, F891–F900. [Google Scholar] [CrossRef]
- Zhu, D.; Mackenzie, N.C.W.; Farquharson, C.; Macrae, V.E. Mechanisms and Clinical Consequences of Vascular Calcification. Front. Endocrinol. 2012, 3, 95. [Google Scholar] [CrossRef]
- Vervloet, M.; Cozzolino, M. Vascular Calcification in Chronic Kidney Disease: Different Bricks in the Wall? Kidney Int. 2017, 91, 808–817. [Google Scholar] [CrossRef] [PubMed]
- Durham, A.L.; Speer, M.Y.; Scatena, M.; Giachelli, C.M.; Shanahan, C.M. Role of Smooth Muscle Cells in Vascular Calcification: Implications in Atherosclerosis and Arterial Stiffness. Cardiovasc. Res. 2018, 114, 590–600. [Google Scholar] [CrossRef]
- Tóth, A.; Balogh, E.; Jeney, V. In Vitro Models of Cardiovascular Calcification. Biomedicines 2024, 12, 2155. [Google Scholar] [CrossRef] [PubMed]
- Schneider, M.R. Von Kossa and His Staining Technique. Histochem. Cell Biol. 2021, 156, 523–526. [Google Scholar] [CrossRef]
- Smith, E.R.; Hewitson, T.D.; Holt, S.G. Diagnostic Tests for Vascular Calcification. Adv. Chronic Kidney Dis. 2019, 26, 445–463. [Google Scholar] [CrossRef]
- Zilberman, Y.; Kallai, I.; Gafni, Y.; Pelled, G.; Kossodo, S.; Yared, W.; Gazit, D. Fluorescence Molecular Tomography Enables in Vivo Visualization and Quantification of Nonunion Fracture Repair Induced by Genetically Engineered Mesenchymal Stem Cells. J. Orthop. Res. Off. Publ. Orthop. Res. Soc. 2008, 26, 522–530. [Google Scholar] [CrossRef]
- Moester, M.J.C.; Schoeman, M.A.E.; Oudshoorn, I.B.; van Beusekom, M.M.; Mol, I.M.; Kaijzel, E.L.; Löwik, C.W.G.M.; de Rooij, K.E. Validation of a Simple and Fast Method to Quantify in Vitro Mineralization with Fluorescent Probes Used in Molecular Imaging of Bone. Biochem. Biophys. Res. Commun. 2014, 443, 80–85. [Google Scholar] [CrossRef]
- Figueiredo, J.L.; Passerotti, C.C.; Sponholtz, T.; Nguyen, H.T.; Weissleder, R. A Novel Method of Imaging Calcium Urolithiasis Using Fluorescence. J. Urol. 2008, 179, 1610–1614. [Google Scholar] [CrossRef]
- Felix, D.D.; Gore, J.C.; Yankeelov, T.E.; Peterson, T.E.; Barnes, S.; Whisenant, J.; Weis, J.; Shoukouhi, S.; Virostko, J.; Nickels, M.; et al. Detection of Breast Cancer Microcalcification Using (99m)Tc-MDP SPECT or Osteosense 750EX FMT Imaging. Nucl. Med. Biol. 2015, 42, 269–273. [Google Scholar] [CrossRef][Green Version]
- Las Heras, F.; DaCosta, R.S.; Pritzker, K.P.H.; Haroon, N.; Netchev, G.; Tsui, H.W.; Chiu, B.; Erwin, W.M.; Tsui, F.W.L.; Inman, R.D. Aberrant Axial Mineralization Precedes Spinal Ankylosis: A Molecular Imaging Study in Ank/Ank Mice. Arthritis Res. Ther. 2011, 13, R163. [Google Scholar] [CrossRef]
- Greco, A.; Herrmann, J.; Babic, M.; Gummi, M.R.; van der Giet, M.; Tölle, M.; Schuchardt, M. Molecular Imaging and Quantification of Smooth Muscle Cell and Aortic Tissue Calcification In Vitro and Ex Vivo with a Fluorescent Hydroxyapatite-Specific Probe. Biomedicines 2022, 10, 2271. [Google Scholar] [CrossRef]
- Krohn, J.B.; Hutcheson, J.D.; Martínez-Martínez, E.; Irvin, W.S.; Bouten, C.V.C.; Bertazzo, S.; Bendeck, M.P.; Aikawa, E. Discoidin Domain Receptor-1 Regulates Calcific Extracellular Vesicle Release in Vascular Smooth Muscle Cell Fibrocalcific Response via Transforming Growth Factor-β Signaling. Arterioscler. Thromb. Vasc. Biol. 2016, 36, 525–533. [Google Scholar] [CrossRef] [PubMed]
- Wanga, S.; Hibender, S.; Ridwan, Y.; van Roomen, C.; Vos, M.; van der Made, I.; van Vliet, N.; Franken, R.; van Riel, L.A.; Groenink, M.; et al. Aortic Microcalcification Is Associated with Elastin Fragmentation in Marfan Syndrome. J. Pathol. 2017, 243, 294–306. [Google Scholar] [CrossRef]
- Gogiraju, R.; Renner, L.; Bochenek, M.L.; Zifkos, K.; Molitor, M.; Danckwardt, S.; Wenzel, P.; Münzel, T.; Konstantinides, S.; Schäfer, K. Arginase-1 Deletion in Erythrocytes Promotes Vascular Calcification via Enhanced GSNOR (S-Nitrosoglutathione Reductase) Expression and NO Signaling in Smooth Muscle Cells. Arterioscler. Thromb. Vasc. Biol. 2022, 42, e291–e310. [Google Scholar] [CrossRef] [PubMed]
- Tóth, A.; Csiki, D.M.; Nagy, B.J.; Balogh, E.; Lente, G.; Ababneh, H.; Szöőr, Á.; Jeney, V. Daprodustat Accelerates High Phosphate-Induced Calcification Through the Activation of HIF-1 Signaling. Front. Pharmacol. 2022, 13, 798053. [Google Scholar] [CrossRef] [PubMed]
- Tani, T.; Orimo, H.; Shimizu, A.; Tsuruoka, S. Development of a Novel Chronic Kidney Disease Mouse Model to Evaluate the Progression of Hyperphosphatemia and Associated Mineral Bone Disease. Sci. Rep. 2017, 7, 2233. [Google Scholar] [CrossRef]
- Jono, S.; Shioi, A.; Ikari, Y.; Nishizawa, Y. Vascular Calcification in Chronic Kidney Disease. J. Bone Miner. Metab. 2006, 24, 176–181. [Google Scholar] [CrossRef]
- Evenepoel, P.; Daenen, K.; Bammens, B.; Claes, K.; Meijers, B.; Naesens, M.; Sprangers, B.; Kuypers, D.; Lerut, E. Microscopic Nephrocalcinosis in Chronic Kidney Disease Patients. Nephrol. Dial. Transplant. Off. Publ. Eur. Dial. Transpl. Assoc.—Eur. Ren. Assoc. 2015, 30, 843–848. [Google Scholar] [CrossRef]
- Gimenez, L.F.; Solez, K.; Walker, W.G. Relation between Renal Calcium Content and Renal Impairment in 246 Human Renal Biopsies. Kidney Int. 1987, 31, 93–99. [Google Scholar] [CrossRef]
- Ureña-Torres, P.; D’Marco, L.; Raggi, P.; García-Moll, X.; Brandenburg, V.; Mazzaferro, S.; Lieber, A.; Guirado, L.; Bover, J. Valvular Heart Disease and Calcification in CKD: More Common than Appreciated. Nephrol. Dial. Transplant. Off. Publ. Eur. Dial. Transpl. Assoc.—Eur. Ren. Assoc. 2020, 35, 2046–2053. [Google Scholar] [CrossRef] [PubMed]
- Jankowski, J.; Floege, J.; Fliser, D.; Böhm, M.; Marx, N. Cardiovascular Disease in Chronic Kidney Disease. Circulation 2021, 143, 1157–1172. [Google Scholar] [CrossRef]
- Parivakkam Mani, A.; Shanmugapriya, K.; Sundar, R.; Yadav, S. Pulmonary Manifestations at Different Stages in the Chronic Kidney Disease: An Observational Study. Cureus 2023, 15, e39235. [Google Scholar] [CrossRef] [PubMed]
- Westenfeld, R.; Schäfer, C.; Smeets, R.; Brandenburg, V.M.; Floege, J.; Ketteler, M.; Jahnen-Dechent, W. Fetuin-A (AHSG) Prevents Extraosseous Calcification Induced by Uraemia and Phosphate Challenge in Mice. Nephrol. Dial. Transplant. Off. Publ. Eur. Dial. Transpl. Assoc.—Eur. Ren. Assoc. 2007, 22, 1537–1546. [Google Scholar] [CrossRef] [PubMed]
- Hayashi, K.; Kitamura, M.; Tomura, H.; Yamaguchi, K.; Kawazu, T.; Sawase, K.; Harada, T.; Ichikawa, T.; Takazono, T.; Funakoshi, S.; et al. Hemodialysis Patient with Diffuse Liver Calcification After Septic Shock. Am. J. Case Rep. 2021, 22, e933386-1. [Google Scholar] [CrossRef]
- Kinjo, K.; Yamashiro, M.; Akamine, K.; Kinjo, M.; Oshiro, M. Diffuse Hepatocellular Calcification Developing in a Patient on Chronic Hemodialysis after Ischemic Hepatitis. Intern. Med. Tokyo Jpn. 2007, 46, 1729–1733. [Google Scholar] [CrossRef]
- Sugiura, H.; Yoshida, K.; Nakanuma, Y.; Ohta, G.; Izumino, K.; Takazakura, H. Hepatic Calcification in the Course of Hemodialysis. Am. J. Gastroenterol. 1987, 82, 786–789. [Google Scholar]
- Miglinas, M.; Cesniene, U.; Janusaite, M.M.; Vinikovas, A. Cerebrovascular Disease and Cognition in Chronic Kidney Disease Patients. Front. Cardiovasc. Med. 2020, 7, 96. [Google Scholar] [CrossRef]
- Vinters, H.V.; Magaki, S.D.; Williams, C.K. Neuropathologic Findings in Chronic Kidney Disease (CKD). J. Stroke Cerebrovasc. Dis. Off. J. Natl. Stroke Assoc. 2021, 30, 105657. [Google Scholar] [CrossRef]
- Bugnicourt, J.-M.; Chillon, J.-M.; Massy, Z.A.; Canaple, S.; Lamy, C.; Deramond, H.; Godefroy, O. High Prevalence of Intracranial Artery Calcification in Stroke Patients with CKD: A Retrospective Study. Clin. J. Am. Soc. Nephrol. 2009, 4, 284–290. [Google Scholar] [CrossRef] [PubMed]
- Klaassen-Broekema, N.; Bijsterveld, O.P. van Limbal and Corneal Calcification in Patients with Chronic Renal Failure. Br. J. Ophthalmol. 1993, 77, 569–571. [Google Scholar] [CrossRef] [PubMed]
- Pessoa, M.B.C.N.; Santo, R.M.; de Deus, A.A.; Duque, E.J.; Crispilho, S.F.; Jorgetti, V.; Dalboni, M.A.; Rochitte, C.E.; Moyses, R.M.A.; Elias, R.M. Corneal and Coronary Calcification in Maintenance Hemodialysis: The Face Is No Index to the Heart. JBMR Plus 2023, 7, e10823. [Google Scholar] [CrossRef]
- Seyahi, N.; Altiparmak, M.R.; Kahveci, A.; Yetik, H.; Kanberoglu, K.; Serdengecti, K.; Ataman, R.; Erek, E. Association of Conjunctival and Corneal Calcification with Vascular Calcification in Dialysis Patients. Am. J. Kidney Dis. Off. J. Natl. Kidney Found. 2005, 45, 550–556. [Google Scholar] [CrossRef]
- Ekim, M.; Yüksel, S.; Fitöz, S.; Ozmert, E.; Acar, B.; Ozçakar, Z.B.; Güvence, N.; Atalay, S.; Yalçinkaya, F. Systemic Vascular Calcification with Retinal Calcification in an Adolescent Treated with Long-Term Peritoneal Dialysis. Pediatr. Nephrol. Berl. Ger. 2006, 21, 1915–1916. [Google Scholar] [CrossRef]
- Guymer, C.; Jahan, S.; Bahrami, B.; Sia, D.; Tan, B.Q.; McDonald, S.; Simon, S. Calciphylaxis, Beware the Ophthalmic Mimic: A Case Series. Clin. Nephrol. Case Stud. 2023, 11, 136–146. [Google Scholar] [CrossRef]
- Patel, D.V.; Snead, M.P.; Satchi, K. Retinal Arteriolar Calcification in a Patient with Chronic Renal Failure. Br. J. Ophthalmol. 2002, 86, 1063. [Google Scholar] [CrossRef][Green Version]
- Ababneh, H.; Tóth, A.; Lente, G.; Balogh, E.; Csiki, D.M.; Nagy, B.; Szöőr, Á.; Jeney, V. High Phosphate and Calcium Induce Osteoblastic Phenotype Switching and Calcification of Corneal Epithelial Cells in a Runx2-Dependent and Synergistic Manner; a Possible Mechanism of Chronic Kidney Disease-Associated Corneal Calcification. Biochim. Biophys. Acta BBA—Mol. Basis Dis. 2024, 1870, 167171. [Google Scholar] [CrossRef]
- Lee, Y.W.; Tan, M.H.; Bavanandan, S.; Bee, B.C.; Lim, C.T.S.; Mohd, R.; Liew, Y.F.; Loh, C.L.; Liu, W.J.; Mohamad Nor, F.S.; et al. Calcific Uremic Arteriolopathy (CUA) Among Malaysian Dialysis Patients: Clinical Characteristics, Treatment, and Outcomes. Cureus 2024, 16, e73711. [Google Scholar] [CrossRef] [PubMed]







| Gene | Forward (5′-3′) | Reverse (5′-3′) |
|---|---|---|
| Runx2 | GCATCCTATCAGTTCCCAATG | GAGGTGGTGGTGCATGGT |
| Sox9 | GCTCTACTCCACCTTCACTTAC | TGTGTGTAGACTGGTTGTTCC |
| Bmp2 | CGGACTGCGGTCTCCTAA | GGGGAAGCAGCAACACTAGA |
| Hprt | TCCTCCTCAGACCGCTTTT | CCTGGTTCATCATCGCTAATC |
| Msx2 | AGGAGCCCGGCAGATACT | GTTTCCTCAGGGTGCAGGT |
Disclaimer/Publisher’s Note: The statements, opinions and data contained in all publications are solely those of the individual author(s) and contributor(s) and not of MDPI and/or the editor(s). MDPI and/or the editor(s) disclaim responsibility for any injury to people or property resulting from any ideas, methods, instructions or products referred to in the content. |
© 2025 by the authors. Licensee MDPI, Basel, Switzerland. This article is an open access article distributed under the terms and conditions of the Creative Commons Attribution (CC BY) license (https://creativecommons.org/licenses/by/4.0/).
Share and Cite
Lente, G.; Tóth, A.; Balogh, E.; Csiki, D.M.; Nagy, B., Jr.; Szöőr, Á.; Jeney, V. The OsteoSense Imaging Agent Identifies Organ-Specific Patterns of Soft Tissue Calcification in an Adenine-Induced Chronic Kidney Disease Mouse Model. Int. J. Mol. Sci. 2025, 26, 8525. https://doi.org/10.3390/ijms26178525
Lente G, Tóth A, Balogh E, Csiki DM, Nagy B Jr., Szöőr Á, Jeney V. The OsteoSense Imaging Agent Identifies Organ-Specific Patterns of Soft Tissue Calcification in an Adenine-Induced Chronic Kidney Disease Mouse Model. International Journal of Molecular Sciences. 2025; 26(17):8525. https://doi.org/10.3390/ijms26178525
Chicago/Turabian StyleLente, Gréta, Andrea Tóth, Enikő Balogh, Dávid Máté Csiki, Béla Nagy, Jr., Árpád Szöőr, and Viktória Jeney. 2025. "The OsteoSense Imaging Agent Identifies Organ-Specific Patterns of Soft Tissue Calcification in an Adenine-Induced Chronic Kidney Disease Mouse Model" International Journal of Molecular Sciences 26, no. 17: 8525. https://doi.org/10.3390/ijms26178525
APA StyleLente, G., Tóth, A., Balogh, E., Csiki, D. M., Nagy, B., Jr., Szöőr, Á., & Jeney, V. (2025). The OsteoSense Imaging Agent Identifies Organ-Specific Patterns of Soft Tissue Calcification in an Adenine-Induced Chronic Kidney Disease Mouse Model. International Journal of Molecular Sciences, 26(17), 8525. https://doi.org/10.3390/ijms26178525

