Anti-Tumor Effects of Sheep Umbilical Cord Mesenchymal Stem Cells on Melanoma Cells
Abstract
1. Introduction
2. Results
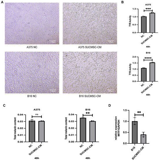
2.1. SUCMSCs Affect Micromorphological Characteristics and Inhibit Melanin Synthesis
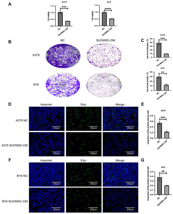
2.2. SUCMSCs Suppress Melanoma Cell Proliferation
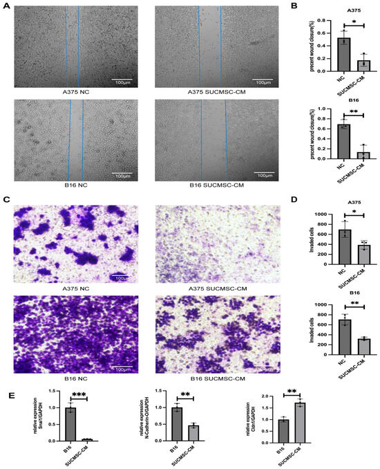
2.3. SUCMSCs Inhibit the Migration and Invasion of Melanoma Cells
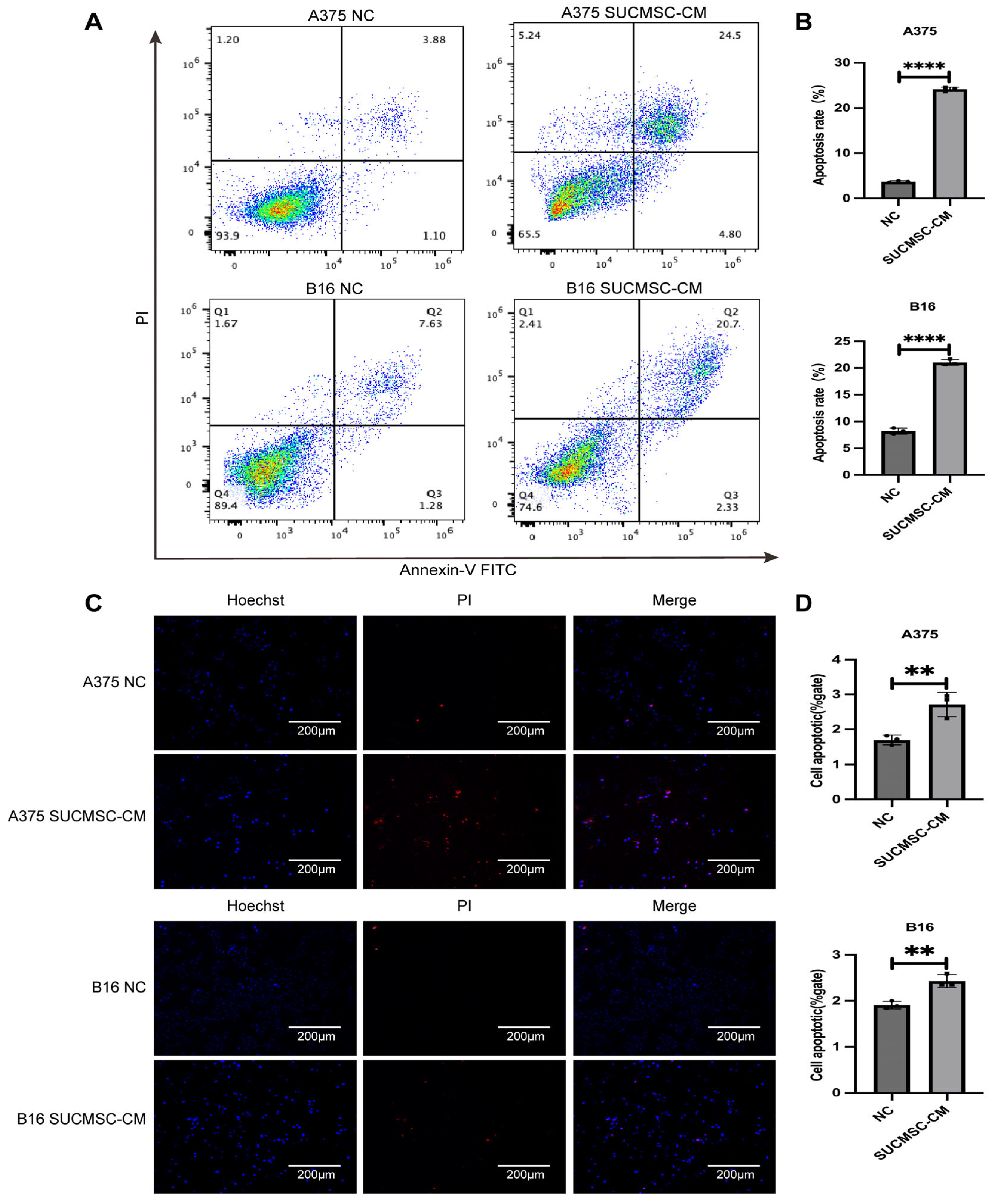
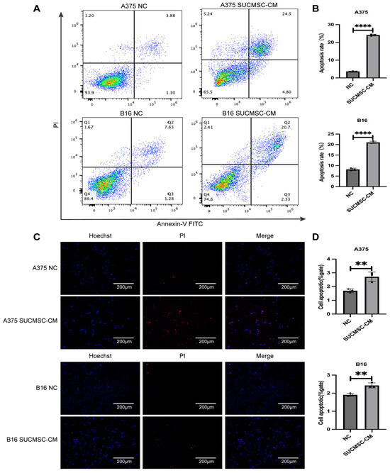
2.4. SUCMSCs Induce Apoptosis in Melanoma Cells
2.5. SUCMSCs Inhibit Melanoma Tumor Growth in Nude Mouse
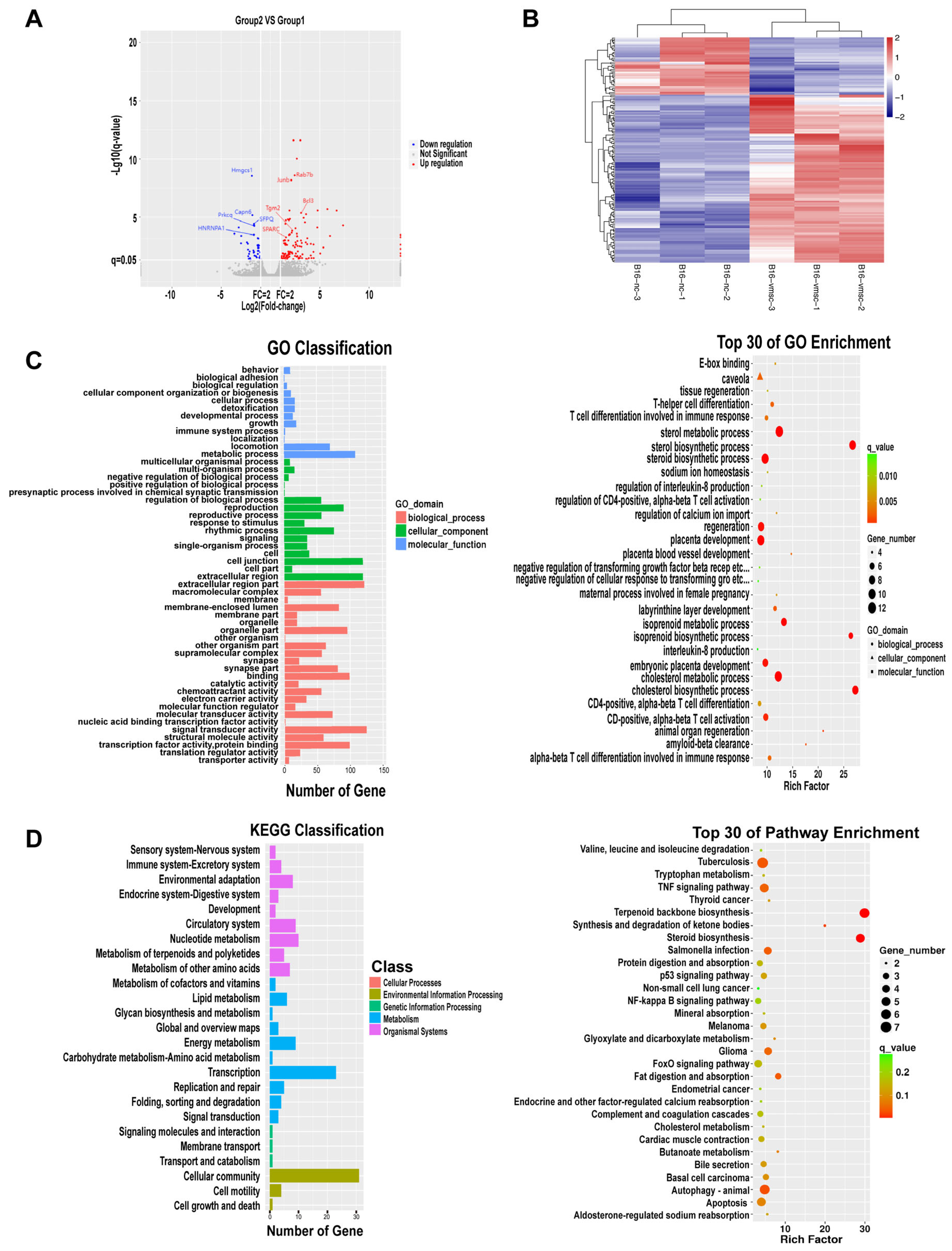
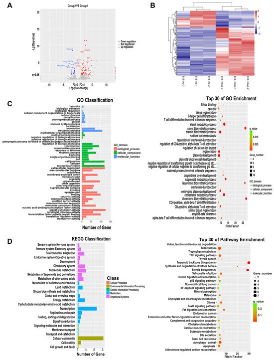
2.6. SUCMSCs Inhibit Melanoma Growth Through Multiple Pathways
3. Discussion
4. Materials and Methods
4.1. Cell Culture
4.2. Preparation of SUCMSC-CM
- CCK8 and TYR assays: 2 × 103 cells and 100 μL of conditioned medium;
- EDU and cell scratch assays: 2 × 105 cells and 1 mL of conditioned medium;
- Colony formation assay: 5 × 103 cells and 2.5 mL of conditioned medium;
- Transwell assay: 5 × 104 cells and 1 mL of conditioned medium;
- Apoptosis assay: 1 × 105 cells and 500 μL of conditioned medium;
- Tumor formation assay: 2 × 105 B16 cells and 500 μL of conditioned medium;
- Flow cytometry assay: 5 × 105 cells and 2.5 mL of conditioned medium.
4.3. CCK8 Cytotoxicity Assay
4.4. TYR Enzyme Activity Detection
4.5. Melanin Content Determination
4.6. Determination of EDU Proliferation
4.7. Cell Colony Formation Assay
4.8. Cell Scratch Healing Experiment
4.9. Transwell
4.10. Flow Cytometry
4.11. Apoptotic Cell Staining
4.12. RNA Sequencing and Analysis
4.13. Nude Mouse Tumorigenesis Experiment
4.14. HE Staining
4.15. Real-Time PCR (qRT-PCR)
4.16. Statistical Analyses
5. Conclusions
Author Contributions
Funding
Institutional Review Board Statement
Informed Consent Statement
Data Availability Statement
Acknowledgments
Conflicts of Interest
Abbreviations
| MSCs | Mesenchymal stem cells |
| SUCMSCs | Sheep umbilical cord MSCs |
| CM | Conditioned medium |
| SUCMSC-CM | Conditioned medium of sheep umbilical cord mesenchymal stem cells |
| SPF | Specific pathogen-free |
| IVCs | Individually ventilated cages |
| Hmgcs1 | 3-Hydroxy-3-methylglutaryl-CoA synthase 1 |
| Capn 6 | Calpain 6 |
| HNRNPA1 | Heterogeneous nuclear ribonucleoprotein A1 |
| SFPQ | Splicing factor proline- and glutamine-rich |
| Prkcq | Protein kinase C theta |
| Bcl3 | BCL3 transcription coactivator |
| Tgm2 | Transglutaminase 2 |
| Rab7b | Rab7b, member RAS oncogene family |
| Junb | Jun B proto-oncogene |
| SPARC | Secreted acidic cysteine rich glycoprotein |
| MITF | Microphthalmia-associated transcription factor |
| Snai1 | Snail family transcriptional repressor 1 |
| Cldn1 | Claudin 1 |
References
- Neittaanmaki, N.; Zaar, O.; Cehajic, K.S.; Nilsson, K.D.; Katsarelias, D.; Bagge, R.O.; Paoli, J.; Fletcher, J.S. ToF-SIMS imaging reveals changes in tumor cell lipids during metastatic progression of melanoma. Pigment. Cell Melanoma Res. 2024, 37, 793–800. [Google Scholar] [CrossRef] [PubMed]
- Azoury, S.C.; Lange, J.R. Epidemiology, risk factors, prevention, and early detection of melanoma. Surg. Clin. N. Am. 2014, 94, 945–962. [Google Scholar] [CrossRef] [PubMed]
- Schreuer, M.; Jansen, Y.; Planken, S.; Chevolet, I.; Seremet, T.; Kruse, V.; Neyns, B. Combination of dabrafenib plus trametinib for BRAF and MEK inhibitor pretreated patients with advanced BRAF(V600)-mutant melanoma: An open-label, single arm, dual-centre, phase 2 clinical trial. Lancet Oncol. 2017, 18, 464–472. [Google Scholar] [CrossRef] [PubMed]
- Chen, S.T.; Geller, A.C.; Tsao, H. Update on the Epidemiology of Melanoma. Curr. Dermatol. Rep. 2013, 2, 24–34. [Google Scholar] [CrossRef]
- Zhidu, S.; Ying, T.; Rui, J.; Chao, Z. Translational potential of mesenchymal stem cells in regenerative therapies for human diseases: Challenges and opportunities. Stem Cell Res. Ther. 2024, 15, 266. [Google Scholar] [CrossRef] [PubMed]
- Ridge, S.M.; Sullivan, F.J.; Glynn, S.A. Mesenchymal stem cells: Key players in cancer progression. Mol. Cancer 2017, 16, 31. [Google Scholar] [CrossRef]
- Yu, J.M.; Jun, E.S.; Bae, Y.C.; Jung, J.S. Mesenchymal stem cells derived from human adipose tissues favor tumor cell growth in vivo. Stem Cells Dev. 2008, 17, 463–473. [Google Scholar] [CrossRef]
- Ramasamy, R.; Lam, E.W.; Soeiro, I.; Tisato, V.; Bonnet, D.; Dazzi, F. Mesenchymal stem cells inhibit proliferation and apoptosis of tumor cells: Impact on in vivo tumor growth. Leukemia 2007, 21, 304–310. [Google Scholar] [CrossRef]
- Guilbaud, L.; Dugas, A.; Weber, M.; Deflers, C.; Lallemant, P.; Lilin, T.; Adam, C.; Cras, A.; Mebarki, M.; Zérah, M.; et al. In utero treatment of myelomeningocele with allogenic umbilical cord-derived mesenchymal stromal cells in an ovine model. Curr. Res. Transl. Med. 2022, 70, 103314. [Google Scholar] [CrossRef] [PubMed]
- Shu, C.C.; Dart, A.; Bell, R.; Dart, C.; Clarke, E.; Smith, M.M.; Little, C.B.; Melrose, J. Efficacy of administered mesenchymal stem cells in the initiation and co-ordination of repair processes by resident disc cells in an ovine (Ovis aries) large destabilizing lesion model of experimental disc degeneration. JOR Spine 2018, 1, e1037. [Google Scholar] [CrossRef]
- Al Faqeh, H.; Nor Hamdan, B.M.; Chen, H.C.; Aminuddin, B.S.; Ruszymah, B.H. The potential of intra-articular injection of chondrogenic-induced bone marrow stem cells to retard the progression of osteoarthritis in a sheep model. Exp. Gerontol. 2012, 47, 458–464. [Google Scholar] [CrossRef]
- Sun, X.; Li, K.; Aryal, U.K.; Li, B.Y.; Yokota, H. PI3K-activated MSC proteomes inhibit mammary tumors via Hsp90ab1 and Myh9. Mol. Ther. Oncolytics 2022, 26, 360–371. [Google Scholar] [CrossRef]
- Hendrawan, S.; Marcelina, O.; Tan, S.T.; Baer, H.U. Immobilization of hUC-MSCs conditioned medium on 3D PLLA collagen-coated matrix enhances diabetic wound healing progression. Eng. Regen. 2024, 5, 421–431. [Google Scholar] [CrossRef]
- Deuse, T.; Stubbendorff, M.; Tang-Quan, K.; Phillips, N.; Kay, M.A.; Eiermann, T.; Phan, T.T.; Volk, H.D.; Reichenspurner, H.; Robbins, R.C.; et al. Immunogenicity and immunomodulatory properties of umbilical cord lining mesenchymal stem cells. Cell Transplant. 2011, 20, 655–667. [Google Scholar] [CrossRef]
- Farhan, S.H.; Jasim, S.A.; Bansal, P.; Kaur, H.; Abed Jawad, M.; Qasim, M.T.; Jabbar, A.M.; Deorari, M.; Alawadi, A.; Hadi, A. Exosomal Non-coding RNA Derived from Mesenchymal Stem Cells (MSCs) in Autoimmune Diseases Progression and Therapy; an Updated Review. Cell Biochem. Biophys. 2024, 82, 3091–3108. [Google Scholar] [CrossRef] [PubMed]
- Hodi, F.S.; O’Day, S.J.; McDermott, D.F.; Weber, R.W.; Sosman, J.A.; Haanen, J.B.; Gonzalez, R.; Robert, C.; Schadendorf, D.; Hassel, J.C.; et al. Improved survival with ipilimumab in patients with metastatic melanoma. N. Engl. J. Med. 2010, 363, 711–723. [Google Scholar] [CrossRef]
- Duan, X.; Guan, H.; Cao, Y.; Kleinerman, E.S. Murine bone marrow-derived mesenchymal stem cells as vehicles for interleukin-12 gene delivery into Ewing sarcoma tumors. Cancer 2009, 115, 13–22. [Google Scholar] [CrossRef]
- Momin, E.N.; Vela, G.; Zaidi, H.A.; Quinones-Hinojosa, A. The Oncogenic Potential of Mesenchymal Stem Cells in the Treatment of Cancer: Directions for Future Research. Curr. Immunol. Rev. 2010, 6, 137–148. [Google Scholar] [CrossRef]
- Zhou, M.; Li, H.; Zhao, J.; Zhang, Q.; Han, Z.; Han, Z.C.; Zhu, L.; Wang, H.; Li, Z. Extracellular vesicles derived from mesenchymal stem cells suppress breast cancer progression by inhibiting angiogenesis. Mol. Med. Rep. 2024, 30, 192. [Google Scholar] [CrossRef]
- Pozniak, J.; Pedri, D.; Landeloos, E.; Van Herck, Y.; Antoranz, A.; Vanwynsberghe, L.; Nowosad, A.; Roda, N.; Makhzami, S.; Bervoets, G.; et al. A TCF4-dependent gene regulatory network confers resistance to immunotherapy in melanoma. Cell 2024, 187, 166–183.e25. [Google Scholar] [CrossRef]
- Situm Ceprnja, Z.; Kelam, N.; Ogorevc, M.; Racetin, A.; Vukoja, M.; Ceprnja, T.; Filipovic, N.; Saraga-Babic, M.; Vukojevic, K. Expression of LOXL3, NES, and SNAI1 in Melanoma Genesis and Progression. Cells 2024, 13, 1450. [Google Scholar] [CrossRef]
- Cao, Z.Q.; Wang, Z.; Leng, P. Aberrant N-cadherin expression in cancer. Biomed. Pharmacother. 2019, 118, 109320. [Google Scholar] [CrossRef]
- Stache, C.; Holsken, A.; Fahlbusch, R.; Flitsch, J.; Schlaffer, S.M.; Buchfelder, M.; Buslei, R. Tight junction protein claudin-1 is differentially expressed in craniopharyngioma subtypes and indicates invasive tumor growth. Neuro Oncol. 2014, 16, 256–264. [Google Scholar] [CrossRef]
- Yao, X.; Mao, Y.; Wu, D.; Zhu, Y.; Lu, J.; Huang, Y.; Guo, Y.; Wang, Z.; Zhu, S.; Li, X.; et al. Exosomal circ_0030167 derived from BM-MSCs inhibits the invasion, migration, proliferation and stemness of pancreatic cancer cells by sponging miR-338-5p and targeting the Wif1/Wnt8/beta-catenin axis. Cancer Lett. 2021, 512, 38–50. [Google Scholar] [CrossRef]
- Yuce, M.; Albayrak, E. Paracrine Factors Released from Tonsil-Derived Mesenchymal Stem Cells Inhibit Proliferation of Hematological Cancer Cells Under Hyperthermia in Co-culture Model. Appl. Biochem. Biotechnol. 2024, 196, 4105–4124. [Google Scholar] [CrossRef]
- de Menezes, F.C.; Cabral, L.G.S.; Petrellis, M.C.; Neto, C.F.; Maria, D.A. Antitumor effect of cell therapy with mesenchymal stem cells on murine melanoma B16-F10. Biomed. Pharmacother. 2020, 128, 110294. [Google Scholar] [CrossRef] [PubMed]
- Zhao, Y.; Shen, M.; Wu, L.; Yang, H.; Yao, Y.; Yang, Q.; Du, J.; Liu, L.; Li, Y.; Bai, Y. Stromal cells in the tumor microenvironment: Accomplices of tumor progression? Cell Death Dis. 2023, 14, 587. [Google Scholar] [CrossRef]
- Xu, Z.; Gao, H.; Zhang, Y.; Feng, W.; Miao, Y.; Xu, Z.; Li, W.; Chen, F.; Lv, Z.; Huo, J.; et al. CCL7 and TGF-beta secreted by MSCs play opposite roles in regulating CRC metastasis in a KLF5/CXCL5-dependent manner. Mol. Ther. 2022, 30, 2327–2341. [Google Scholar] [CrossRef]
- Zhang, T.Y.; Huang, B.; Wu, H.B.; Wu, J.H.; Li, L.M.; Li, Y.X.; Hu, Y.L.; Han, M.; Shen, Y.Q.; Tabata, Y.; et al. Synergistic effects of co-administration of suicide gene expressing mesenchymal stem cells and prodrug-encapsulated liposome on aggressive lung melanoma metastases in mice. J. Control. Release 2015, 209, 260–271. [Google Scholar] [CrossRef]
- Choi, Y.H.; Lim, J.K.; Jeong, M.W.; Kim, K.T. HnRNP A1 phosphorylated by VRK1 stimulates telomerase and its binding to telomeric DNA sequence. Nucleic Acids Res. 2012, 40, 8499–8518. [Google Scholar] [CrossRef]
- Huang, X.; Chen, Y.; Yi, J.; Yi, P.; Jia, J.; Liao, Y.; Feng, J.; Jiang, X. Tetracaine hydrochloride induces cell cycle arrest in melanoma by downregulating hnRNPA1. Toxicol. Appl. Pharmacol. 2022, 434, 115810. [Google Scholar] [CrossRef]
- Zhou, S.; Xu, H.; Tang, Q.; Xia, H.; Bi, F. Dipyridamole Enhances the Cytotoxicities of Trametinib against Colon Cancer Cells through Combined Targeting of HMGCS1 and MEK Pathway. Mol. Cancer Ther. 2020, 19, 135–146. [Google Scholar] [CrossRef]
- Byerly, J.H.; Port, E.R.; Irie, H.Y. PRKCQ inhibition enhances chemosensitivity of triple-negative breast cancer by regulating Bim. Breast Cancer Res. 2020, 22, 72. [Google Scholar] [CrossRef] [PubMed]
- Xu, Q.; Yu, J.; Jia, G.; Li, Z.; Xiong, H. Crocin attenuates NF-kappaB-mediated inflammation and proliferation in breast cancer cells by down-regulating PRKCQ. Cytokine 2022, 154, 155888. [Google Scholar] [CrossRef]
- Peng, D.; Wei, C.; Jing, B.; Yu, R.; Zhang, Z.; Han, L. A novel protein encoded by circCOPA inhibits the malignant phenotype of glioblastoma cells and increases their sensitivity to temozolomide by disrupting the NONO-SFPQ complex. Cell Death Dis. 2024, 15, 616. [Google Scholar] [CrossRef] [PubMed]
- Liu, Y.; Wang, Y.; Sun, X.; Mei, C.; Wang, L.; Li, Z.; Zha, X. miR-449a promotes liver cancer cell apoptosis by downregulation of Calpain 6 and POU2F1. Oncotarget 2016, 7, 13491–13501. [Google Scholar] [CrossRef]
- Zhang, H.; McCarty, N. Tampering with cancer chemoresistance by targeting the TGM2-IL6-autophagy regulatory network. Autophagy 2017, 13, 627–628. [Google Scholar] [CrossRef] [PubMed]
- Uehara, R.; Yamada, E.; Okada, S.; Bastie, C.C.; Maeshima, A.; Ikeuchi, H.; Horiguchi, K.; Yamada, M. Fyn Phosphorylates Transglutaminase 2 (Tgm2) and Modulates Autophagy and p53 Expression in the Development of Diabetic Kidney Disease. Cells 2023, 12, 1197. [Google Scholar] [CrossRef]
- Lu, P.; He, D.; Yang, Y.; Hu, P.; Zhao, Y.; Wang, L.; Hu, X.; Huang, H.; Cai, Z. Rab7b suppresses autophagy and induces apoptosis of K562 leukemic cells treated with homoharringtonine. Blood 2011, 118, 4884. [Google Scholar] [CrossRef]
- Pan, D.; Wang, Q.; Tang, S.; Wu, X.; Cai, L.; Wang, Z.; Li, Y.; Huang, M.; Zhou, Y.; Shen, Y.Q. Acetyl-11-keto-beta-boswellic acid inhibits cell proliferation and growth of oral squamous cell carcinoma via RAB7B-mediated autophagy. Toxicol. Appl. Pharmacol. 2024, 485, 116906. [Google Scholar] [CrossRef]
- Lee, K.H.; Kim, J.R. Regulation of HGF-mediated cell proliferation and invasion through NF-kappaB, JunB, and MMP-9 cascades in stomach cancer cells. Clin. Exp. Metastasis 2012, 29, 263–272. [Google Scholar] [CrossRef]
- Lai, Y.; Guo, S.; Tang, Q.; Chang, G.; Zhang, H.; Li, B.; Feng, Q.; Hu, K.; Xu, Z.; Gao, X.; et al. Dihydrocelastrol induces cell death and suppresses angiogenesis through BCR/AP-1/junb signalling in diffuse large B cell lymphoma. Arch. Biochem. Biophys. 2024, 754, 109929. [Google Scholar] [CrossRef]
- Seaton, G.; Smith, H.; Brancale, A.; Westwell, A.D.; Clarkson, R. Multifaceted roles for BCL3 in cancer: A proto-oncogene comes of age. Mol. Cancer 2024, 23, 7. [Google Scholar] [CrossRef]
- Ma, W.; Yan, Y.; Bai, S.; Zhou, Y.; Wang, X.; Feng, Z.; Li, G.; Zhou, S.; Zhang, J.; Ren, J. SPARC expression in tumor microenvironment induces partial epithelial-to-mesenchymal transition of esophageal adenocarcinoma cells via cooperating with TGF-beta signaling. Cell Biol. Int. 2023, 47, 250–259. [Google Scholar] [CrossRef]
- Rivera, L.B.; Brekken, R.A. SPARC promotes pericyte recruitment via inhibition of endoglin-dependent TGF-beta1 activity. J. Cell Biol. 2011, 193, 1305–1319. [Google Scholar] [CrossRef] [PubMed]
- Lai, Y.-T.; Lin, Z.-F.; Ding, L.-L.; Wang, Z.-H. The Mesenchymal stem cell regulates the immune system: Secretion of cytokines, cell-to-cell contact and extracellular vesicles. Biomed. Eng. Commun. 2023, 2, 11. [Google Scholar] [CrossRef]
- Yang, J.; Dong, Y.; Hu, L.; Wang, W.; Li, Y.; Wang, S.; Wang, C. Immortalization of Mesenchymal Stem Cell Lines from Sheep Umbilical Cord Tissue. Biology 2024, 13, 551. [Google Scholar] [CrossRef]
- He, M.; Jin, L.; Wang, F.; Wang, X.; You, Y.; He, H. Simple, ultrasensitive detection of superoxide anion radical mutations in melanoma mice with SERS microneedles. Spectrochim. Acta Part A Mol. Biomol. Spectrosc. 2024, 316, 124292. [Google Scholar] [CrossRef]








| Gene | Forward Primer | Reverse Primer | Length |
|---|---|---|---|
| Hmgcs1 | AACTGGTGCAGAAATCTCTAGC | GGTTGAATAGCTCAGAACTAGCC | 180 |
| Capn6 | GCGTCCACAGGACATTTCTGATG | GGATCCCATTCCTGATCCTTGTG | 177 |
| HNRNPA1 | GAAACAACCGACGAGAGTCTG | TGTGTGGTCTTGCATTCATGG | 163 |
| SFPQ | GATCTACAGGGAAAGGCATTGTTG | GATACATTGGATTCTTCTGGGCA | 186 |
| Prkcq | GAGATGCCGCAAGAACAATGG | ACACTTGACATGGTGGACTTTG | 196 |
| Bcl3 | GAGAGCAGCAGTCGTCTCAG | GGCAGGTGTAGATGTTGTGG | 138 |
| Tgm2 | CCGAGTGGGGGACAGTATGAGC | GGCCCCGCACCTTGATGAG | 263 |
| Rab7b | TCGAGGAATACCAGACCACAC | ACAGCCATCGGAACCTTTGTA | 152 |
| Junb | CTATCGGGGTCTCAAGGGTC | CTGTTGGGGACGATCAAGC | 147 |
| SPARC | TGGGAGAATTTGAGGACGGTG | GAGTCGAAGGTCTTGTTGTCAT | 208 |
| MITF | GAGTCATGCAGTCCGAATCG | GTAAGCGGGACCCTAAATG | 235 |
| Snail | TCGAGGAATACCAGACCACAC | TGAATACTGAGGGGTAGGAGGC | 210 |
| N-cadherin | GCATCTCTGGATGCCCTTCC | CGTGGAGAAAGTGGAGAACATG | 133 |
| Cldn1 | GACTGTGGATGTCCTGCGT | CCAATTTCGAGGGTAGCCTCTGG | 175 |
Disclaimer/Publisher’s Note: The statements, opinions and data contained in all publications are solely those of the individual author(s) and contributor(s) and not of MDPI and/or the editor(s). MDPI and/or the editor(s) disclaim responsibility for any injury to people or property resulting from any ideas, methods, instructions or products referred to in the content. |
© 2025 by the authors. Licensee MDPI, Basel, Switzerland. This article is an open access article distributed under the terms and conditions of the Creative Commons Attribution (CC BY) license (https://creativecommons.org/licenses/by/4.0/).
Share and Cite
Yue, F.; Zhao, Y.; Lv, Y.; Li, S.; Wang, W.; Li, Y.; Wang, S.; Wang, C. Anti-Tumor Effects of Sheep Umbilical Cord Mesenchymal Stem Cells on Melanoma Cells. Int. J. Mol. Sci. 2025, 26, 426. https://doi.org/10.3390/ijms26010426
Yue F, Zhao Y, Lv Y, Li S, Wang W, Li Y, Wang S, Wang C. Anti-Tumor Effects of Sheep Umbilical Cord Mesenchymal Stem Cells on Melanoma Cells. International Journal of Molecular Sciences. 2025; 26(1):426. https://doi.org/10.3390/ijms26010426
Chicago/Turabian StyleYue, Fengjiao, Yuqing Zhao, Yiting Lv, Songmei Li, Weihai Wang, Yajun Li, Shujie Wang, and Chunsheng Wang. 2025. "Anti-Tumor Effects of Sheep Umbilical Cord Mesenchymal Stem Cells on Melanoma Cells" International Journal of Molecular Sciences 26, no. 1: 426. https://doi.org/10.3390/ijms26010426
APA StyleYue, F., Zhao, Y., Lv, Y., Li, S., Wang, W., Li, Y., Wang, S., & Wang, C. (2025). Anti-Tumor Effects of Sheep Umbilical Cord Mesenchymal Stem Cells on Melanoma Cells. International Journal of Molecular Sciences, 26(1), 426. https://doi.org/10.3390/ijms26010426

