Homeodomain Involvement in Nuclear HOX Protein Homo- and Heterodimerization
Abstract
1. Introduction
2. Results
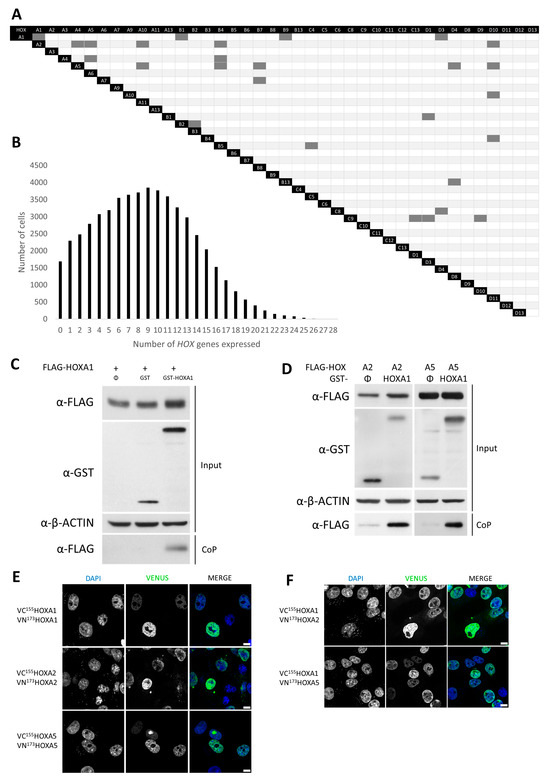
2.1. Interactions Between HOX Proteins Are a Widely Shared Property of the HOX Protein Family and Mainly Occur in the Nucleus
2.2. HOX Homeodomains Are Not Essential to Dimerization but Contribute to Nuclear Localization of the Interaction(s)
2.3. The Integrity of the Third Helix Is Crucial for the Nuclear Dimerization of HOXA1 Proteins
2.4. The HOXA2 Homeodomain Is Sufficient for Nuclear Homo- and Heterodimerization
2.5. Non-HOX Homeodomain-Containing Proteins Are Not Sufficient for Nuclear Localization of HOX Heterodimers
3. Materials and Methods
3.1. Plasmid Constructs
3.2. Cell Culture and Transfection
3.3. Luciferase Assay
3.4. Glutathione Coprecipitation
3.5. Cell Fractionation
3.6. Bimolecular Fluorescence Complementation (BIFC)
3.7. Immunofluorescence Assay
3.8. Imaging
4. Discussion
Supplementary Materials
Author Contributions
Funding
Institutional Review Board Statement
Informed Consent Statement
Data Availability Statement
Acknowledgments
Conflicts of Interest
Correction Statement
References
- Rezsohazy, R.; Saurin, A.J.; Maurel-Zaffran, C.; Graba, Y. Cellular and molecular insights into Hox protein action. Development 2015, 142, 1212–1227. [Google Scholar] [CrossRef]
- Alexander, T.; Nolte, C.; Krumlauf, R. Hox genes and segmentation of the hindbrain and axial skeleton. Annu. Rev. Cell Dev. Biol. 2009, 25, 431–456. [Google Scholar] [CrossRef] [PubMed]
- Deschamps, J. Ancestral and recently recruited global control of the Hox genes in development. Curr. Opin. Genet. Dev. 2007, 17, 422–427. [Google Scholar] [CrossRef] [PubMed]
- Deschamps, J.; Duboule, D. Embryonic timing, axial stem cells, chromatin dynamics, and the Hox clock. Genes Dev. 2017, 31, 1406–1416. [Google Scholar] [CrossRef] [PubMed]
- Bobola, N.; Merabet, S. Homeodomain proteins in action: Similar DNA binding preferences, highly variable connectivity. Curr. Opin. Genet. Dev. 2017, 43, 1–8. [Google Scholar] [CrossRef]
- Zandvakili, A.; Gebelein, B. Mechanisms of Specificity for Hox Factor Activity. J. Dev. Biol. 2016, 4, 16. [Google Scholar] [CrossRef]
- Bobola, N.; Sagerström, C.G. TALE transcription factors: Cofactors no more. Semin. Cell Dev. Biol. 2022, 152–153, 76–84. [Google Scholar] [CrossRef]
- Merabet, S.; Mann, R.S. To Be Specific or Not: The Critical Relationship Between Hox And TALE Proteins. Trends Genet. 2016, 32, 334–347. [Google Scholar] [CrossRef] [PubMed]
- Lambert, B.; Vandeputte, J.; Remacle, S.; Bergiers, I.; Simonis, N.; Twizere, J.-C.; Vidal, M.; Rezsohazy, R. Protein interactions of the transcription factor Hoxa1. BMC Dev. Biol. 2012, 12, 29. [Google Scholar] [CrossRef] [PubMed]
- Bondos, S.E.; Tan, X.-X.; Matthews, K.S. Physical and genetic interactions link hox function with diverse transcription factors and cell signaling proteins. Mol. Cell. Proteom. 2006, 5, 824–834. [Google Scholar] [CrossRef]
- Bischof, J.; Duffraisse, M.; Furger, E.; Ajuria, L.; Giraud, G.; Vanderperre, S.; Paul, R.; Björklund, M.; Ahr, D.; Ahmed, A.W.; et al. Generation of a versatile BiFC ORFeome library for analyzing protein–protein interactions in live Drosophila. eLife 2018, 7, e38853. [Google Scholar] [CrossRef] [PubMed]
- Baëza, M.; Viala, S.; Heim, M.; Dard, A.; Hudry, B.; Duffraisse, M.; Rogulja-Ortmann, A.; Brun, C.; Merabet, S. Inhibitory activities of short linear motifs underlie Hox interactome specificity in vivo. eLife 2015, 4, e06034. [Google Scholar] [CrossRef] [PubMed]
- Carnesecchi, J.; Sigismondo, G.; Domsch, K.; Baader, C.E.P.; Rafiee, M.-R.; Krijgsveld, J.; Lohmann, I. Multi-level and lineage-specific interactomes of the Hox transcription factor Ubx contribute to its functional specificity. Nat. Commun. 2020, 11, 1388. [Google Scholar] [CrossRef] [PubMed]
- Kalis, A.K.; Sterrett, M.C.; Armstrong, C.; Ballmer, A.; Burkstrand, K.; Chilson, E.; Emlen, E.; Ferrer, E.; Loeb, S.; Olin, T.; et al. Hox proteins interact to pattern neuronal subtypes in Caenorhabditis elegans males. Genetics 2022, 220, iyac010. [Google Scholar] [CrossRef] [PubMed]
- Mallen, J.; Kalsan, M.; Zarrineh, P.; Bridoux, L.; Ahmad, S.; Bobola, N. Molecular Characterization of HOXA2 and HOXA3 Binding Properties. J. Dev. Biol. 2021, 9, 55. [Google Scholar] [CrossRef] [PubMed]
- Papadopoulos, D.K.; Skouloudaki, K.; Adachi, Y.; Samakovlis, C.; Gehring, W.J. Dimer formation via the homeodomain is required for function and specificity of Sex combs reduced in Drosophila. Dev. Biol. 2012, 367, 78–89. [Google Scholar] [CrossRef]
- Papadopoulos, D.K.; Krmpot, A.J.; Nikolić, S.N.; Krautz, R.; Terenius, L.; Tomancak, P.; Rigler, R.; Gehring, W.J.; Vukojević, V. Probing the kinetic landscape of Hox transcription factor–DNA binding in live cells by massively parallel Fluorescence Correlation Spectroscopy. Mech. Dev. 2015, 138, 218–225. [Google Scholar] [CrossRef] [PubMed]
- Salomone, J.; Qin, S.; Fufa, T.D.; Cain, B.; Farrow, E.; Guan, B.; Hufnagel, R.B.; Nakafuku, M.; Lim, H.-W.; Campbell, K.; et al. Conserved Gsx2/Ind homeodomain monomer versus homodimer DNA binding defines regulatory outcomes in flies and mice. Genes Dev. 2021, 35, 157–174. [Google Scholar] [CrossRef]
- Jolma, A.; Yin, Y.; Nitta, K.R.; Dave, K.; Popov, A.; Taipale, M.; Enge, M.; Kivioja, T.; Morgunova, E.; Taipale, J. DNA-dependent formation of transcription factor pairs alters their binding specificity. Nature 2015, 527, 384–388. [Google Scholar] [CrossRef]
- Cain, B.; Webb, J.; Yuan, Z.; Cheung, D.; Lim, H.-W.; Kovall, R.A.; Weirauch, M.T.; Gebelein, B. Prediction of cooperative homeodomain DNA binding sites from high-throughput-SELEX data. Nucleic Acids Res. 2023, 51, 6055–6072. [Google Scholar] [CrossRef] [PubMed]
- Beachy, P.A.; Varkey, J.; Young, K.E.; Von Kessler, D.P.; Sun, B.I.; Ekker, S.C. Cooperative binding of an Ultrabithorax homeodomain protein to nearby and distant DNA sites. Mol. Cell. Biol. 1993, 13, 6941–6956. [Google Scholar] [CrossRef][Green Version]
- Liu, Y.; Matthews, K.S.; Bondos, S.E. Bondos, Internal regulatory interactions determine DNA binding specificity by a Hox transcription factor. J. Mol. Biol. 2009, 390, 760–774. [Google Scholar] [CrossRef] [PubMed]
- Galant, R.; Walsh, C.M.; Carroll, S.B. Hox repression of a target gene: Extradenticle-independent, additive action through multiple monomer binding sites. Development 2002, 129, 3115–3126. [Google Scholar] [CrossRef]
- Bridoux, L.; Zarrineh, P.; Mallen, J.; Phuycharoen, M.; Latorre, V.; Ladam, F.; Losa, M.; Baker, S.M.; Sagerstrom, C.; Mace, K.A.; et al. HOX paralogs selectively convert binding of ubiquitous transcription factors into tissue-specific patterns of enhancer activation. PLOS Genet. 2020, 16, e1009162. [Google Scholar] [CrossRef]
- Taminiau, A.; Draime, A.; Tys, J.; Lambert, B.; Vandeputte, J.; Nguyen, N.; Renard, P.; Geerts, D.; Rezsöhazy, R. HOXA1 binds RBCK1/HOIL-1 and TRAF2 and modulates the TNF/NF-kappaB pathway in a transcription-independent manner. Nucleic Acids Res. 2016, 44, 7331–7349. [Google Scholar] [PubMed][Green Version]
- Fernandez, C.C.; Gudas, L.J. The truncated Hoxa1 protein interacts with Hoxa1 and Pbx1 in stem cells. J. Cell. Biochem. 2009, 106, 427–443. [Google Scholar] [CrossRef]
- Delile, J.; Rayon, T.; Melchionda, M.; Edwards, A.; Briscoe, J.; Sagner, A. Single cell transcriptomics reveals spatial and temporal dynamics of gene expression in the developing mouse spinal cord. Development 2019, 146, dev173807. [Google Scholar] [CrossRef]
- Serrano, L.; Neira, J.-L.; Sancho, J.; Fersht, A.R. Effect of alanine versus glycine in α-helices on protein stability. Nature 1992, 356, 453–455. [Google Scholar] [CrossRef] [PubMed]
- Remacle, S. Changing homeodomain residues 2 and 3 of Hoxa1 alters its activity in a cell-type and enhancer dependent manner. Nucleic Acids Res. 2002, 30, 2663–2668. [Google Scholar] [CrossRef] [PubMed]
- Kosugi, S.; Hasebe, M.; Tomita, M.; Yanagawa, H. Systematic identification of cell cycle-dependent yeast nucleocytoplasmic shuttling proteins by prediction of composite motifs. Proc. Natl. Acad. Sci. USA 2009, 106, 10171–10176. [Google Scholar] [CrossRef]
- Ba, A.N.N.; Pogoutse, A.; Provart, N.; Moses, A.M. NLStradamus: A simple Hidden Markov Model for nuclear localization signal prediction. BMC Bioinform. 2009, 10, 202. [Google Scholar] [CrossRef]
- Bergiers, I.; Bridoux, L.; Nguyen, N.; Twizere, J.-C.; Rezsöhazy, R. he homeodomain transcription factor Hoxa2 interacts with and promotes the proteasomal degradation of the E3 ubiquitin protein ligase RCHY1. PLoS ONE 2013, 8, e80387. [Google Scholar] [CrossRef] [PubMed]
- Robinson, G.W.; Mahon, K.A. Differential and overlapping expression domains of Dlx-2 and Dlx-3 suggest distinct roles for Distal-less homeobox genes in craniofacial development. Mech. Dev. 1994, 48, 199–215. [Google Scholar] [CrossRef]
- Depew, M.J.; Simpson, C.A.; Morasso, M.; Rubenstein, J.L.R. Reassessing the Dlx code: The genetic regulation of branchial arch skeletal pattern and development. J. Anat. 2005, 207, 501–561. [Google Scholar] [CrossRef]
- Hudry, B.; Remacle, S.; Delfini, M.-C.; Rezsohazy, R.; Graba, Y.; Merabet, S. Hox proteins display a common and ancestral ability to diversify their interaction mode with the PBC class cofactors. PLoS Biol. 2012, 10, e1001351. [Google Scholar] [CrossRef] [PubMed]
- Remacle, S.; Abbas, L.; De Backer, O.; Pacico, N.; Gavalas, A.; Gofflot, F.; Picard, J.J.; Rezsöhazy, R. Loss of function but no gain of function caused by amino acid substitutions in the hexapeptide of Hoxa1 in vivo. Mol. Cell. Biol. 2004, 24, 8567–8575. [Google Scholar] [CrossRef] [PubMed]
- Phelan, M.L.; Featherstone, M.S. Featherstone, Distinct HOX N-terminal arm residues are responsible for specificity of DNA recognition by HOX monomers and HOX.PBX heterodimers. J. Biol. Chem. 1997, 272, 8635–8643. [Google Scholar] [CrossRef] [PubMed]
- Bridoux, L.; Gofflot, F.; Rezsohazy, R. HOX Protein Activity Regulation by Cellular Localization. J. Dev. Biol. 2021, 9, 56. [Google Scholar] [CrossRef] [PubMed]
- Deneyer, N.; Bridoux, L.; Bombled, C.; Pringels, T.; Bergiers, I.; Ruys, S.P.D.; Vertommen, D.; Twizere, J.-C.; Rezsohazy, R. HOXA2 activity regulation by cytoplasmic relocation, protein stabilization and post-translational modification. Biochim. et Biophys. Acta (BBA)-Gene Regul. Mech. 2019, 1862, 194404. [Google Scholar] [CrossRef]
- Duboule, D. The rise and fall of Hox gene clusters. Development 2007, 134, 2549–2560. [Google Scholar] [CrossRef]
- Hubert, K.A.; Wellik, D.M. Hox genes in development and beyond. Development 2023, 150, dev192476. [Google Scholar] [CrossRef] [PubMed]
- Barrow, J.R.; Capecchi, M.R. Compensatory defects associated with mutations in Hoxa1 restore normal palatogenesis to Hoxa2 mutants. Development 1999, 126, 5011–5026. [Google Scholar] [CrossRef] [PubMed]






Disclaimer/Publisher’s Note: The statements, opinions and data contained in all publications are solely those of the individual author(s) and contributor(s) and not of MDPI and/or the editor(s). MDPI and/or the editor(s) disclaim responsibility for any injury to people or property resulting from any ideas, methods, instructions or products referred to in the content. |
© 2025 by the authors. Licensee MDPI, Basel, Switzerland. This article is an open access article distributed under the terms and conditions of the Creative Commons Attribution (CC BY) license (https://creativecommons.org/licenses/by/4.0/).
Share and Cite
Marchese, D.; Evrard, L.; Bergiers, I.; Boas, L.; Duphénieux, J.; Hermant, M.; Pringels, T.; Zeqiri, F.; Pirson, M.; Twizere, J.-C.; et al. Homeodomain Involvement in Nuclear HOX Protein Homo- and Heterodimerization. Int. J. Mol. Sci. 2025, 26, 423. https://doi.org/10.3390/ijms26010423
Marchese D, Evrard L, Bergiers I, Boas L, Duphénieux J, Hermant M, Pringels T, Zeqiri F, Pirson M, Twizere J-C, et al. Homeodomain Involvement in Nuclear HOX Protein Homo- and Heterodimerization. International Journal of Molecular Sciences. 2025; 26(1):423. https://doi.org/10.3390/ijms26010423
Chicago/Turabian StyleMarchese, Damien, Laetitia Evrard, Isabelle Bergiers, Ludovic Boas, Justine Duphénieux, Maryse Hermant, Tamara Pringels, Fisnik Zeqiri, Marc Pirson, Jean-Claude Twizere, and et al. 2025. "Homeodomain Involvement in Nuclear HOX Protein Homo- and Heterodimerization" International Journal of Molecular Sciences 26, no. 1: 423. https://doi.org/10.3390/ijms26010423
APA StyleMarchese, D., Evrard, L., Bergiers, I., Boas, L., Duphénieux, J., Hermant, M., Pringels, T., Zeqiri, F., Pirson, M., Twizere, J.-C., Gofflot, F., Rezsohazy, R., & Bridoux, L. (2025). Homeodomain Involvement in Nuclear HOX Protein Homo- and Heterodimerization. International Journal of Molecular Sciences, 26(1), 423. https://doi.org/10.3390/ijms26010423

