A Low-Modulus Phosphatidylserine-Exposing Microvesicle Alleviates Skin Inflammation via Persistent Blockade of M1 Macrophage Polarization
Abstract
1. Introduction
2. Results
2.1. Fabrication and Characterization of PSVs
2.2. PSVs Have the Capacity to Inhibit Macrophage Inflammatory Response In Vitro
2.3. The Transcriptomic Analysis of PSV-Inhibited M1 Macrophage Polarization
2.4. D-PSVs Ameliorate Skin Lesions in an IMQ-Induced Psoriatic Dermatitis Mouse Model
2.5. D-PSVs Exert Enhanced Anti-Inflammatory Effects in Skin Microenvironments
2.6. D-PSVs Have Excellent Skin Permeability
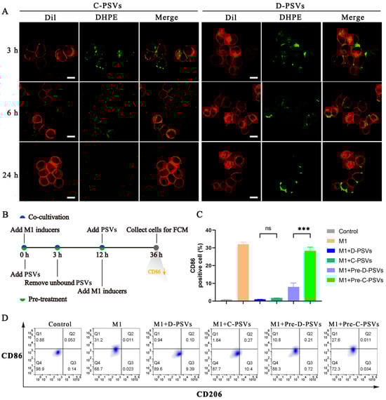
2.7. D-PSVs Exhibit Persistent Adherence to the Macrophage Surface and Suppress M1 Polarization
3. Discussion
4. Materials and Methods
4.1. Agents
4.2. Preparation of PSVs
4.3. Characterization of PSVs
4.4. Cells and Animals
4.5. Quantitative Real-Time Polymerase Chain Reaction (qRT-PCR)
4.6. Transcriptomic Analysis
4.7. Treatment of the Imiquimod-Induced (IMQ-Induced) Psoriasis Mouse Model
4.8. Permeation and Retention of PSVs
4.9. The Cell-Surface Adhesion Analysis of PSVs
4.10. The Evaluation of M1-Polarized Suppression by PSVs
4.11. Statistical Analysis
Supplementary Materials
Author Contributions
Funding
Institutional Review Board Statement
Informed Consent Statement
Data Availability Statement
Acknowledgments
Conflicts of Interest
Abbreviations
| AFM | Atomic force microscope |
| ApoMVs | Apoptotic cell-derived extracellular microvesicles |
| ATCC | American type culture collection |
| BMDMs | Bone marrow-derived macrophages |
| C- and D-PSV | Conventional and deformed apoMVs-inspired PS-containing nanoliposomes |
| CLSM | Confocal, laser scanning microscopy |
| DEGs | Differentially expressed genes |
| DLS | Dynamic light scattering |
| FITC | Fluorescein isothiocyanate |
| FBS | Fetal bovine serum |
| H&E | Hematoxylin and eosin |
| IHC | Immunohistochemistry |
| IMQ | Imiquimod |
| KEGG | Kyoto encyclopedia of genes and genomes |
| MFI | Mean fluorescence intensity |
| PASI | Psoriasis area severity index |
| PDI | Polydispersity index |
| PS | Phosphatidylserine |
| SDC | Sodium deoxycholate |
| TEM | Transmission electron microscopy |
References
- Hessler-Waning, M.; Heinecke, G. Diagnosis and Management of Common Inflammatory Skin Diseases in Older Adults. Clin. Geriatr. Med. 2023, 40, 11–23. [Google Scholar] [CrossRef] [PubMed]
- Fujii, M. Current understanding of pathophysiological mechanisms of atopic dermatitis: Interactions among skin barrier dysfunction, immune abnormalities and pruritus. Biol. Pharm. Bull. 2020, 43, 12–19. [Google Scholar] [CrossRef]
- Jeong, S.H.; Park, M.Y.; Bhosale, P.B.; Abusaliya, A.; Won, C.K.; Park, K.I.; Kim, E.; Heo, J.D.; Kim, H.W.; Ahn, M. Potential antioxidant and anti-inflammatory effects of Lonicera japonica and Citri Reticulatae Pericarpium polyphenolic extract (LCPE). Antioxidants 2023, 12, 1582. [Google Scholar] [CrossRef] [PubMed]
- Jarrell, L. Therapeutic management of atopic dermatitis. Nurse Pract. 2024, 49, 39–46. [Google Scholar] [CrossRef]
- Ciprandi, G.; Licari, A.; Tosca, M.A.; Miraglia del Giudice, M.; Belloni Fortina, A.; Marseglia, G.L. An updated reappraisal of dupilumab in children and adolescents with moderate–severe atopic dermatitis. Pediatr. Allergy Immunol. 2024, 35, e14181. [Google Scholar] [CrossRef] [PubMed]
- Tavares, L.C.P.; Caetano, L.d.V.N.; Ianhez, M. Side effects of chronic systemic glucocorticoid therapy: What dermatologists should know. An. Bras. Dermatol. 2024, 99, 259–268. [Google Scholar] [CrossRef]
- Arango Duque, G.; Descoteaux, A. Macrophage cytokines: Involvement in immunity and infectious diseases. Front. Immunol. 2014, 5, 491. [Google Scholar] [CrossRef]
- Cianciulli, A.; Calvello, R.; Porro, C.; Lofrumento, D.D.; Panaro, M.A. Inflammatory Skin Diseases: Focus on the Role of Suppressors of Cytokine Signaling (SOCS) Proteins. Cells 2024, 13, 505. [Google Scholar] [CrossRef] [PubMed]
- Lemke, G. How macrophages deal with death. Nat. Rev. Immunol. 2019, 19, 539–549. [Google Scholar] [CrossRef] [PubMed]
- Nagata, S. Apoptosis and clearance of apoptotic cells. Annu. Rev. Immunol. 2018, 36, 489–517. [Google Scholar] [CrossRef] [PubMed]
- Gerlach, B.D.; Ampomah, P.B.; Yurdagul, A.; Liu, C.; Lauring, M.C.; Wang, X.; Kasikara, C.; Kong, N.; Shi, J.; Tao, W. Efferocytosis induces macrophage proliferation to help resolve tissue injury. Cell Metab. 2021, 33, 2445–2463. [Google Scholar] [CrossRef]
- Caruso, S.; Poon, I.K. Apoptotic cell-derived extracellular vesicles: More than just debris. Front. Immunol. 2018, 9, 1486. [Google Scholar] [CrossRef] [PubMed]
- Ge, Y.; Huang, M.; Yao, Y.M. Efferocytosis and its role in inflammatory disorders. Front. Cell Dev. Biol. 2022, 10, 839248. [Google Scholar] [CrossRef] [PubMed]
- Nakagawa, Y.; Yano, Y.; Lee, J.; Anraku, Y.; Nakakido, M.; Tsumoto, K.; Cabral, H.; Ebara, M. Apoptotic cell-inspired polymeric particles for controlling microglial inflammation toward neurodegenerative disease treatment. ACS Biomater. Sci. Eng. 2019, 5, 5705–5713. [Google Scholar] [CrossRef]
- Kang, M.; Li, Z.; Chang, I.; Xu, C.; Chiang, M.; Kim, L.; Wu, Y.; Fan, J.; Aghaloo, T.; Lee, M. Phosphatidylserine-Incorporated Exosome Mimetics Encapsulating CXCR3 Antagonist Alleviate Osteoporosis. Adv. Funct. Mater. 2024, 34, 2402521. [Google Scholar] [CrossRef] [PubMed]
- Tredicine, M.; Ria, F.; Poerio, N.; Lucchini, M.; Bianco, A.; De Santis, F.; Valentini, M.; De Arcangelis, V.; Rende, M.; Stabile, A.M. Liposome-based nanoparticles impact on regulatory and effector phenotypes of macrophages and T cells in multiple Sclerosis patients. Biomaterials 2023, 292, 121930. [Google Scholar] [CrossRef]
- Zhou, M.; Li, Y.J.; Tang, Y.C.; Hao, X.Y.; Xu, W.J.; Xiang, D.X.; Wu, J.Y. Apoptotic bodies for advanced drug delivery and therapy. J. Control. Release 2022, 351, 394–406. [Google Scholar] [CrossRef] [PubMed]
- Toita, R.; Kawano, T.; Murata, M.; Kang, J.-H. Bioinspired macrophage-targeted anti-inflammatory nanomedicine: A therapeutic option for the treatment of myocarditis. Mater. Sci. Eng. C 2021, 131, 112492. [Google Scholar] [CrossRef] [PubMed]
- Toita, R.; Shimizu, E.; Kang, J. Unique cellular interaction of macrophage-targeted liposomes potentiates anti-inflammatory activity. Chem. Commun. 2020, 56, 8253–8256. [Google Scholar] [CrossRef]
- Dvoriantchikova, G.; Agudelo, C.; Hernandez, E.; Shestopalov, V.I.; Ivanov, D. Phosphatidylserine-containing liposomes promote maximal survival of retinal neurons after ischemic injury. J. Cereb. Blood Flow Metab. 2009, 29, 1755–1759. [Google Scholar] [CrossRef] [PubMed]
- Zhang, G.; Xue, H.; Sun, D.; Yang, S.; Tu, M.; Zeng, R. Soft apoptotic-cell-inspired nanoparticles persistently bind to macrophage membranes and promote anti-inflammatory and pro-healing effects. Acta Biomater. 2021, 131, 452–463. [Google Scholar] [CrossRef] [PubMed]
- Sun, D.; Zhang, G.; Xie, M.; Wang, Y.; Liang, X.; Tu, M.; Su, Z.; Zeng, R. Softness enhanced macrophage-mediated therapy of inhaled apoptotic-cell-inspired nanosystems for acute lung injury. J. Nanobiotechnol. 2023, 21, 172. [Google Scholar] [CrossRef] [PubMed]
- Cai, Y.; Chu, Y.; Gong, Y.; Hong, Y.; Song, F.; Wang, H.; Zhang, H.; Sun, X. Enhanced Transdermal Peptide-Modified Flexible Liposomes for Efficient Percutaneous Delivery of Chrysomycin A to Treat Subcutaneous Melanoma and Intradermal MRSA Infection. Adv. Healthc. Mater. 2023, 12, 2300881. [Google Scholar] [CrossRef] [PubMed]
- Li, B.; Yuan, Z.; Jain, P.; Hung, H.; He, Y.; Lin, X.; McMullen, P.; Jiang, S. De novo design of functional zwitterionic biomimetic material for immunomodulation. Sci. Adv. 2020, 6, eaba0754. [Google Scholar] [CrossRef] [PubMed]
- Poerio, N.; Caccamo, N.R.; La Manna, M.P.; Olimpieri, T.; De Angelis, L.H.; D’Andrea, M.M.; Dieli, F.; Fraziano, M. Phosphatidylserine liposomes reduce inflammatory response, mycobacterial viability, and HIV replication in coinfected human macrophages. J. Infect. Dis. 2022, 225, 1675–1679. [Google Scholar] [CrossRef]
- Flutter, B.; Nestle, F.O. TLRs to cytokines: Mechanistic insights from the imiquimod mouse model of psoriasis. Eur. J. Immunol. 2013, 43, 3138–3146. [Google Scholar] [CrossRef]
- Li, L.; Zhang, H.; Zhong, X.; Lu, Y.; Wei, J.; Li, L.; Chen, H.; Lu, C.; Han, L. PSORI-CM02 formula alleviates imiquimod-induced psoriasis via affecting macrophage infiltration and polarization. Life Sci. 2020, 243, 117231. [Google Scholar] [CrossRef] [PubMed]
- Nagata, S.; Suzuki, J.; Segawa, K.; Fujii, T. Exposure of phosphatidylserine on the cell surface. Cell Death Differ. 2016, 23, 952–961. [Google Scholar] [CrossRef] [PubMed]
- Birge, R.; Boeltz, S.; Kumar, S.; Carlson, J.; Wanderley, J.; Calianese, D.; Barcinski, M.; Brekken, R.; Huang, X.; Hutchins, J. Phosphatidylserine is a global immunosuppressive signal in efferocytosis, infectious disease, and cancer. Cell Death Differ. 2016, 23, 962–978. [Google Scholar] [CrossRef] [PubMed]
- Poon, I.K.; Lucas, C.D.; Rossi, A.G.; Ravichandran, K.S. Apoptotic cell clearance: Basic biology and therapeutic potential. Nat. Rev. Immunol. 2014, 14, 166–180. [Google Scholar] [CrossRef]
- Savill, J.; Dransfield, I.; Gregory, C.; Haslett, C. A blast from the past: Clearance of apoptotic cells regulates immune responses. Nat. Rev. Immunol. 2002, 2, 965–975. [Google Scholar] [CrossRef] [PubMed]
- Bagalkot, V.; Deiuliis, J.A.; Rajagopalan, S.; Maiseyeu, A. “Eat me” imaging and therapy. Adv. Drug Deliv. Rev. 2016, 99, 2–11. [Google Scholar] [CrossRef]
- Kraynak, C.A.; Yan, D.J.; Suggs, L.J. Modulating inflammatory macrophages with an apoptotic body-inspired nanoparticle. Acta Biomater. 2020, 108, 250–260. [Google Scholar] [CrossRef]
- Zhang, S.; Liu, Y.; Jing, W.; Chai, Q.; Tang, C.; Li, Z.; Man, Z.; Chen, C.; Zhang, J.; Sun, P. Remodeling articular immune homeostasis with an efferocytosis-informed nanoimitator mitigates rheumatoid arthritis in mice. Nat. Commun. 2023, 14, 817. [Google Scholar] [CrossRef] [PubMed]
- Zhao, J.; Stenzel, M.H. Entry of nanoparticles into cells: The importance of nanoparticle properties. Polym. Chem. 2018, 9, 259–272. [Google Scholar] [CrossRef]
- Anselmo, A.C.; Mitragotri, S. Impact of particle elasticity on particle-based drug delivery systems. Adv. Drug Deliv. Rev. 2017, 108, 51–67. [Google Scholar] [CrossRef] [PubMed]
- Stewart, M.P.; Sharei, A.; Ding, X.; Sahay, G.; Langer, R.; Jensen, K.F. In vitro and ex vivo strategies for intracellular delivery. Nature 2016, 538, 183–192. [Google Scholar] [CrossRef]
- Huynh, M.N.; Fadok, V.A.; Henson, P.M. Phosphatidylserine-dependent ingestion of apoptotic cells promotes TGF-β1 secretion and the resolution of inflammation. J. Clin. Investig. 2002, 109, 41–50. [Google Scholar] [CrossRef]
- Roberts, M.S.; Cheruvu, H.S.; Mangion, S.E.; Alinaghi, A.; Benson, H.A.; Mohammed, Y.; Holmes, A.; van der Hoek, J.; Pastore, M.; Grice, J.E. Topical drug delivery: History, percutaneous absorption, and product development. Adv. Drug Deliv. Rev. 2021, 177, 113929. [Google Scholar] [CrossRef]
- Xu, J.; Cai, H.; Wu, Z.; Li, X.; Tian, C.; Ao, Z.; Niu, V.C.; Xiao, X.; Jiang, L.; Khodoun, M. Acoustic metamaterials-driven transdermal drug delivery for rapid and on-demand management of acute disease. Nat. Commun. 2023, 14, 869. [Google Scholar] [CrossRef] [PubMed]
- Sudhakar, K.; Fuloria, S.; Subramaniyan, V.; Sathasivam, K.V.; Azad, A.K.; Swain, S.S.; Sekar, M.; Karupiah, S.; Porwal, O.; Sahoo, A. Ultraflexible liposome nanocargo as a dermal and transdermal drug delivery system. Nanomaterials 2021, 11, 2557. [Google Scholar] [CrossRef]
- Lee, W.H.; Rho, J.G.; Yang, Y.; Lee, S.; Kweon, S.; Kim, H.; Yoon, J.; Choi, H.; Lee, E.; Kim, S.H. Hyaluronic acid nanoparticles as a topical agent for treating psoriasis. ACS Nano 2022, 16, 20057–20074. [Google Scholar] [CrossRef] [PubMed]







Disclaimer/Publisher’s Note: The statements, opinions and data contained in all publications are solely those of the individual author(s) and contributor(s) and not of MDPI and/or the editor(s). MDPI and/or the editor(s) disclaim responsibility for any injury to people or property resulting from any ideas, methods, instructions or products referred to in the content. |
© 2025 by the authors. Licensee MDPI, Basel, Switzerland. This article is an open access article distributed under the terms and conditions of the Creative Commons Attribution (CC BY) license (https://creativecommons.org/licenses/by/4.0/).
Share and Cite
Zhang, Z.; Mo, Y.; Xu, S.; Jiang, L.; Peng, Y.; ZhuGe, Y.; Su, Z.; Xiang, Q.; Zeng, R.; Zhang, G. A Low-Modulus Phosphatidylserine-Exposing Microvesicle Alleviates Skin Inflammation via Persistent Blockade of M1 Macrophage Polarization. Int. J. Mol. Sci. 2025, 26, 394. https://doi.org/10.3390/ijms26010394
Zhang Z, Mo Y, Xu S, Jiang L, Peng Y, ZhuGe Y, Su Z, Xiang Q, Zeng R, Zhang G. A Low-Modulus Phosphatidylserine-Exposing Microvesicle Alleviates Skin Inflammation via Persistent Blockade of M1 Macrophage Polarization. International Journal of Molecular Sciences. 2025; 26(1):394. https://doi.org/10.3390/ijms26010394
Chicago/Turabian StyleZhang, Zihao, Yidi Mo, Shengxia Xu, Lei Jiang, Yuanshu Peng, Yani ZhuGe, Zhijian Su, Qi Xiang, Rong Zeng, and Guanglin Zhang. 2025. "A Low-Modulus Phosphatidylserine-Exposing Microvesicle Alleviates Skin Inflammation via Persistent Blockade of M1 Macrophage Polarization" International Journal of Molecular Sciences 26, no. 1: 394. https://doi.org/10.3390/ijms26010394
APA StyleZhang, Z., Mo, Y., Xu, S., Jiang, L., Peng, Y., ZhuGe, Y., Su, Z., Xiang, Q., Zeng, R., & Zhang, G. (2025). A Low-Modulus Phosphatidylserine-Exposing Microvesicle Alleviates Skin Inflammation via Persistent Blockade of M1 Macrophage Polarization. International Journal of Molecular Sciences, 26(1), 394. https://doi.org/10.3390/ijms26010394

