Abstract
Recent studies have demonstrated the association between constitutional ring chromosome 21 (r(21)c) and the development of B-cell acute lymphoblastic leukemia (B-ALL) with intrachromosomal amplification of chromosome 21 (iAMP21). iAMP21 acts as a driver which is often accompanied by secondary alterations that influence disease progression. Here, we report an atypical case of iAMP21 B-ALL with a unique molecular profile in the context of r(21)c. The onset of B-ALL occurred significantly earlier than previously reported in iAMP21-ALL, likely due to the presence of r(21)c. Only scarce cases of iAMP21 with concomitant PAX5 fusions have been reported. Through an extensive genomic characterization, the novel WWOX::PAX5 as well as 13q12.2 deletion involving FLT3 overexpression was found. These findings suggest that r(21)c may induce chromosomal instability on chromosome 21, triggering chromothripsis and leading to iAMP21-ALL. This case provides valuable insights to unravel the complex interplay between germline and somatic genetic alterations in leukemia. Moreover, it underscores the need for thorough genetic evaluation and multidisciplinary management in patients with syndromic presentation, particularly when rare genetic events may contribute to hematologic malignancies.
1. Introduction
Constitutional ring chromosomes result from the breakage of both end segments of a chromosome during meiosis or early postzygotic mitosis, leading to a ring structure of the affected chromosome and the development of rare genetic disorders in affected individuals. Among them, constitutional ring chromosome 21 (r(21)c) accounts for approximately 10% of all cases, and the clinical manifestations in carriers range from mild to severe developmental delays, intellectual disabilities, learning difficulties, or distinctive facial features. The association between congenital abnormalities of chromosome 21, other than constitutional trisomy, and acute lymphoblastic leukemia (ALL) is exceedingly rare. However, recent studies have demonstrated the association between Robertsonian translocations involving chromosomes 15 and 21 (rob(15;21)c) and r(21)c with the development of B-cell acute lymphoblastic leukemia (B-ALL) with intrachromosomal amplification of chromosome 21 (iAMP21) [1].
B-ALL with iAMP21 (iAMP21-ALL) is defined by the presence of three or more extra copies of RUNX1 in an abnormal chromosome 21. This subtype represents an entity acknowledged by the World Health Organization (WHO) and International Consensus (ICC) classifications, affecting around 2% of children with B-cell ALL. The median age of patients is 9 years old, with a higher prevalence in males, and low white blood cell and platelet counts [2]. Several studies have underscored an increased relapse rate in iAMP21-ALL patients treated with standard therapy, although this trend can be mitigated with more intensive treatment regimens [3,4].
The formation of iAMP21 involves a complex mechanism that includes one or more breakage-fusion-bridge (BFB) cycles followed by chromothripsis of chromosome 21. This process results in high genetic complexity with various regions affected by heterogeneous amplifications, inversions, and deletions. Despite this variability, common regions are observed in nearly all patients [5]. Due to its nature, iAMP21 typically acts as a driver event in ALL, accompanied by multiple secondary alterations that influence disease progression. These secondary events include deletions in ETV6, VPREB1, CDKN2A/B, and RB1; subclonal fusions like P2RY8::CRLF2; and mutations in the RAS signaling pathway [1].
Given the complexity of iAMP21 and the necessity for therapy escalation in these patients, accurate diagnosis is crucial. Here, we report an atypical case of iAMP21-B-ALL in the context of r(21)c, where high-throughput technologies identified several co-occurring genetic lesions that may influence disease progression. These lesions include a novel PAX5 rearrangement and FLT3 overexpression, which could serve as potential therapeutic targets. Our results underscore the importance of a comprehensive diagnostic approach to allow for the application of precision medicine in patients with iAMP21-B-ALL.
2. Case Report
A 2-year-old female was referred to the emergency department with complaints of oral discomfort caused by a cleft palate. A thorough evaluation of the patient revealed facial anomalies including a flat facial profile, retrognathia, and epicanthus; palpebral fissures; language difficulties; and congenital auricular inter-communication; overall suggesting a 22q deletion syndrome. Genetic studies were subsequently carried out after obtaining informed consent in accordance with the Helsinki Declaration. SNP-Array (Agilent Technologies, Santa Clara, CA, USA), containing more than 40,000 probes along the genome, revealed a terminal 21q22 microdeletion (arr[GRCh37] 21q22.3(43,688,594_48,093,361)x1) affecting at least 55 genes (Figure S1). The karyotype in peripheral blood showed a ring chromosome 21: 46,XX,r(21)c (Supplementary Materials). No significant family history was reported. However, both parents were also analyzed and yielded negative results, confirming the de novo nature of the structural variant.
At the age of 5, the patient was admitted for suspected osteomyelitis involving the left hip and shoulder. Whole blood count showed monocytosis (1.3 × 109/L) and thrombocytopenia (122 × 109/L). Imaging studies revealed resolving edema in the distal femur, signs of septic arthritis, myositis, and a small focus of epiphyseal osteomyelitis in the left shoulder.
Peripheral blood evaluation demonstrated pancytopenia with 12% blast cells exhibiting a B-phenotype. Bone marrow aspiration confirmed 95% of medium-sized lymphoid blasts, a high nucleus/cytoplasm ratio, agranular cytoplasms, round nuclei without nucleoli, and residual elements of erythroid and granulomonocytic series in advanced stages of differentiation. Flow cytometry analysis showed 75% of blasts with immature markers (CD10+, CD19+, CD34+, CD45+/− and CD66c+), confirming the diagnosis of common B-ALL.
Optical genome mapping (OGM) revealed complex chromosomal abnormalities, including chromoplexy affecting chromosomes 9, 16, and 18; partial deletion of chromosome 7p; X chromosome trisomy; partial trisomy of chromosome 1q; deletion of the chromosome 16q distal region; deletion of chromosome 20q; a 13q12.2 deletion juxtaposing FLT3 and PAN3; and chromothripsis of chromosome 21 with amplification of the 21q21.3q22.12 region, consistent with iAMP21 (Supplementary Materials).
Multiple ligation probe-dependent amplification (MLPA) SALSA P335 and P327 (MRC Holland, Amsterdam, NL) detected a heterozygous deletion of IKZF1 (exons 1–7) and RUNX1 amplification (5–7 copies), respectively. These results supported the diagnosis of iAMP21-ALL.
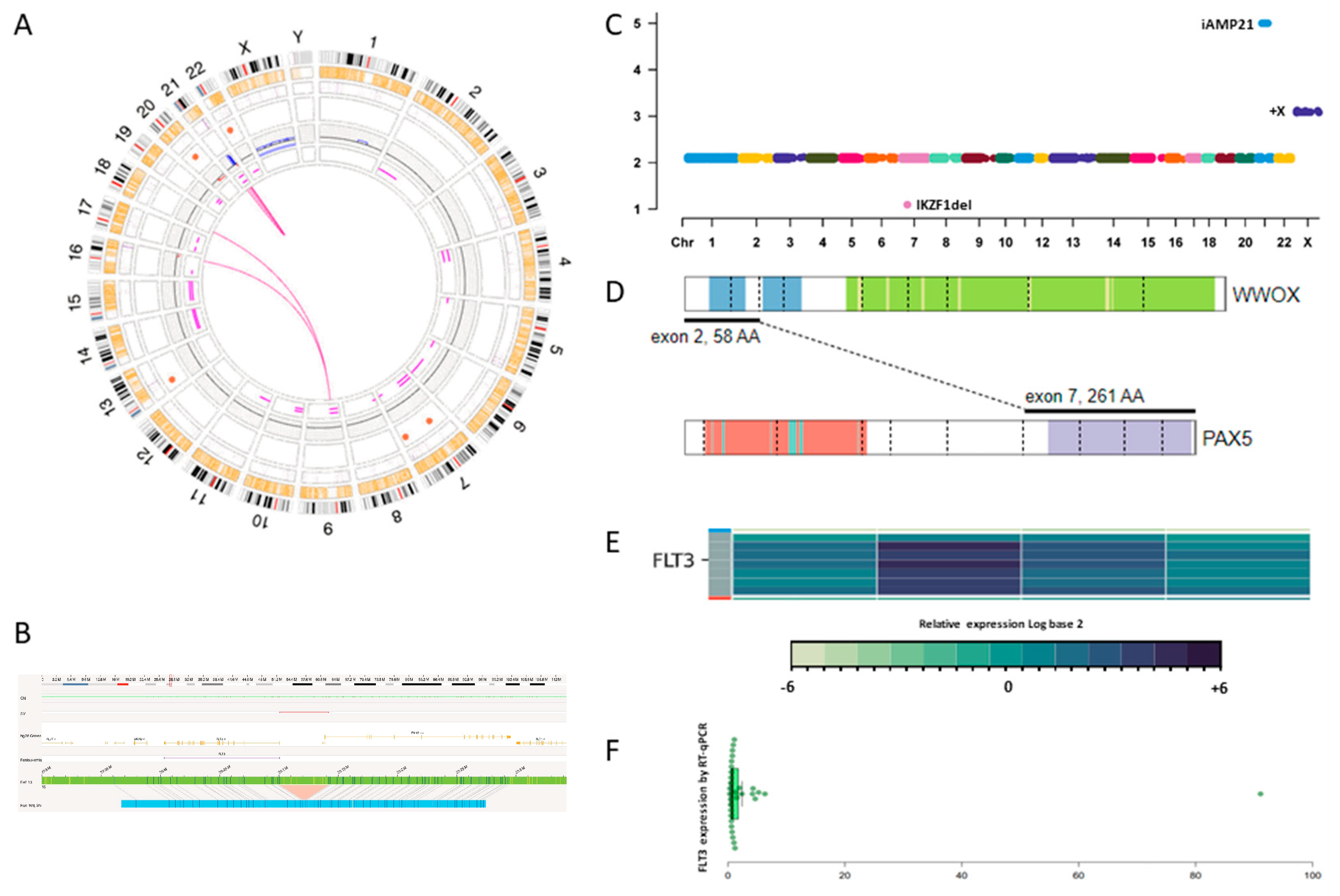
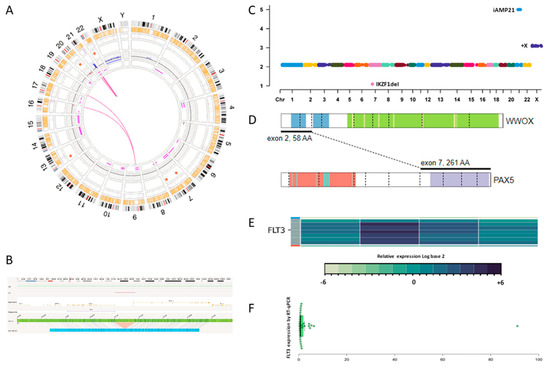
Next-generation sequencing (NGS; Allseq [6] and PanHeme (ArcherDx, Inc., Boulder, CO, USA)) revealed additional pathogenic variants: NRAS p.Gly12Ser (VAF 10.2%), FLT3 p.Ile836_Met837insSer (VAF 5.8%), FLT3 overexpression, and the WWOX::PAX5 fusion. The latter two alterations were further confirmed using RT-PCR (Figure 1; Supplementary Materials).
Figure 1.
Alterations identified using OGM and NGS. (A) Circos plot showing chromoplexy between chromosomes 9, 16, and 18; chromothripsis of chromosome 21; deletions on chromosomes 7, 13, 20, and 22; and trisomy of X. An ALL-directed filter was applied to show clinically relevant variants in this disease. (B) 13q12.2 deletion juxtaposing FLT3 and PAN3. (C) CNVs identified by NGS (Allseq) and MLPA (P335 and P327). (D) Schematic representation of the WWOX::PAX5 fusion identified using NGS (Archer PanHeme). (E) Relative expression of FLT3 quantified using NGS; the second column shows patient’s expression, while the first, third, and fourth columns belong to healthy controls. (F) Relative expression (>90-fold) of FLT3 compared to 30 healthy controls quantified using RT-qPCR.
Treatment was initiated according to the SEHOP-PETHEMA 2013 protocol, comprising prednisone (60 mg/m2/day), triple intrathecal (methotrexate 12 mg, hydrocortisone 20 mg and cytarabine 30 mg), vincristine (1.5 mg/m2/day), daunorubicin (1.5 mg/m2/day), and asparaginase (10,000 U/m2/day). Minimal residual disease (MRD) was positive at day +15 (68%), reassigning the patient to the high-risk group. Currently, 3 months after diagnosis, the patient remains in complete remission.
3. Discussion
Chromosome 21 alterations are observed in ~60% of pediatric B-ALL, with certain constitutional alterations, such as Down syndrome or Robertsonian translocations (i.e., rob(15;21)(q10;q10)c), showing an up to ~2700-fold increased risk of developing iAMP21-ALL compared with the general population [5,7]. The presence of r(21)c is also likely to increase the risk of developing leukemia [8]. However, the incidence of this rare abnormality remains uncertain, making it difficult to estimate its impact on leukemogenesis. The presented case further supports the potential relationship between r(21)c and the development of ALL.
iAMP21 is predominantly observed in older children or adolescents, as reported by Harrison et al. [9]. This contrasts with the median age for other childhood ALL subtypes, which generally occur between 2 and 5 years. Nevertheless, it is important to note that early onset of ALL is more common in children with chromosome 21 abnormalities [10]. Notably, in this case, the development of ALL also occurred significantly earlier than previously reported in iAMP21-ALL, likely due to the presence of r(21)c.
Overall, these results support the association between r(21)c and the development of iAMP21-ALL. However, further research involving large cohorts and functional experiments are needed to demonstrate a causative relationship and the molecular underlying mechanism.
iAMP21 is typically defined as a primary oncogenic driver, often accompanied by secondary events. The most frequent concomitant alterations are those affecting the RAS pathway, as observed in the present case. However, the co-occurrence of gene fusions is exceptionally rare. Only a few cases with the coexistence of ETV6::RUNX1, P2RY8::CRLF2, and IGH::MYC have been reported, predominantly at subclonal levels [11].
To the best of our knowledge, cases of iAMP21 with concomitant PAX5 fusions are scarce. PAX5 fusions occur in approximately 2.5% of pediatric B-ALL patients and typically result in chimeric genes encoding proteins that retain the DNA-binding paired box domain (exons 1–4) of PAX5. These chimeric proteins act as dominant-negative inhibitors, interfering with the activities of wild-type PAX5 [12]. In contrast to the previously described fusions, we have identified the novel WWOX::PAX5 transcript, which lacks the paired box DNA-binding domain. The WWOX gene (WW domain-containing oxidoreductase) is located in the fragile region FRA16D on chromosome 16q23.3–24.1, an area prone to genetic rearrangements in different types of cancer. Fusions involving this gene seem to disrupt its tumor suppressor function, contributing to oncogenesis [13]. Further studies are needed to elucidate the functional role of the WWOX::PAX5 fusion in leukemogenesis and its clinical impact.
High levels of FLT3 have been reported in various ALL subtypes, including high hyperdiploidy and KMT2A-r or ZNF384-r ALL. Recently, Yang et al. [14] reported that 13q12.2 deletions lead to FLT3 overexpression in two cases of iAMP21-ALL. Our study corroborates these findings, strongly suggesting that 13q12.2 deletions play a significant role in leukemogenesis and may be particularly enriched in iAMP21-ALL. Interestingly, while FLT3 mutations are sufficient to induce gene overexpression, their concurrence with 13q12.2 deletions results in a significantly higher expression that may contribute to the aggressive nature of iAMP21-ALL. Randomized studies with FLT3 inhibitors have already demonstrated clinical benefits in infant KMT2A-r ALL [15]. More recently, preclinical studies have shown how FLT3 and RAS signaling inhibitors could offer improved treatment options for pediatric iAMP21-ALL patients [16]. These therapeutic approaches could, in general, improve the survival of ALL patients, as the RAS pathway is mutated in over 25% of cases and associated with reduced outcomes and therapy resistance. Therefore, investigating the efficacy of FLT3 and RAS pathway inhibitors in these patients, who often require intensive treatment due to their high-risk status, could potentially improve outcomes. Such targeted therapies may offer a more effective and less toxic alternative to conventional treatments, highlighting the importance of personalized medicine in high-risk ALL subtypes.
4. Conclusions
We report an atypical B-ALL patient with a unique molecular profile in a background of r(21)c. These findings suggest that r(21)c may induce chromosomal instability on chromosome 21, triggering chromothripsis and leading to iAMP21-ALL. This case provides valuable insights to unravel the complex interplay between germline and somatic genetic alterations in leukemia. Moreover, it underscores the need for thorough genetic evaluation and multidisciplinary management in patients with syndromic presentation, particularly when rare genetic events may contribute to hematologic malignancies.
Supplementary Materials
The following supporting information can be downloaded at: https://www.mdpi.com/article/10.3390/ijms26010357/s1.
Author Contributions
Conceptualization, E.B., E.S. and M.L.; laboratory work, J.V.G., G.A., S.d.l.H., A.M., C.O. and G.A.; clinical data recollection, M.d.C., Á.R., M.E.V., V.D., P.P. and J.C.; results discussion, J.V.G., E.B., E.S., C.F., J.M.F. and M.L. All authors have read and agreed to the published version of the manuscript.
Funding
The author(s) declare financial support was received for the research, authorship, and/or publication of this article. This work was supported by a grant from the Scientific Foundation of the Spanish Association Against Cancer to J.V.G. (PRDVA246268GIL), funded by Generalidad Valenciana, Conselleria de Innovación, Universidades, Ciencia y Sociedad Digital (grant numbers GV/2021/105 and CIGE/2022/083), as well as the Spanish Ministry of Science and Innovation, grant number PID2021-126138OB-I00.
Institutional Review Board Statement
The study was conducted in accordance with the Declaration of Helsinki and approved by the Ethics Committee of Instituto de Investigación Sanitaria la Fe (2021-045-1 on 22 December 2021) for studies involving humans.
Informed Consent Statement
Informed consent was obtained from the subject involved in the study.
Data Availability Statement
Data are available under reasonable request to llop_margar@gva.es or barragan_eva@gva.es.
Acknowledgments
We wish to thank the patient, family members, and staff from all the clinical units involved in this study.
Conflicts of Interest
The authors declare no conflicts of interest.
References
- Gao, Q.; Ryan, S.L.; Iacobucci, I.; Ghate, P.S.; Cranston, R.E.; Schwab, C.; Elsayed, A.H.; Shi, L.; Pounds, S.; Pei, D.; et al. The genomic landscape of acute lymphoblastic leukemia with intrachromosomal amplification of chromosome 21. Blood 2023, 142, 711–723. [Google Scholar] [CrossRef] [PubMed]
- Gu, J.; Reynolds, A.; Fang, L.; DeGraffenreid, C.; Sterns, K.; Patel, K.P.; Medeiros, L.J.; Lin, P.; Lu, X. Coexistence of iAMP21 and ETV6-RUNX1 fusion in an adolescent with B cell acute lymphoblastic leukemia: Literature review of six additional cases. Mol. Cytogenet. 2016, 9, 84. [Google Scholar] [CrossRef] [PubMed]
- Moorman, A.V.; Ensor, H.M.; Richards, S.M.; Chilton, L.; Schwab, C.; Kinsey, S.E.; Vora, A.; Mitchell, C.D.; Harrison, C.J. Prognostic effect of chromosomal abnormalities in childhood B-cell precursor acute lymphoblastic leukaemia: Results from the UK Medical Research Council ALL97/99 randomised trial. Lancet Oncol. 2010, 11, 429–438. [Google Scholar] [CrossRef] [PubMed]
- Moorman, A.V.; Richards, S.M.; Robinson, H.M.; Strefford, J.C.; Gibson, B.E.; Kinsey, S.E.; Eden, T.O.; Vora, A.J.; Mitchell, C.D.; Harrison, C.J.; et al. Prognosis of children with acute lymphoblastic leukemia (ALL) and intrachromosomal amplification of chromosome 21 (iAMP21). Blood 2007, 109, 2327–2330. [Google Scholar] [CrossRef] [PubMed]
- Li, Y.; Schwab, C.; Ryan, S.L.; Papaemmanuil, E.; Robinson, H.M.; Jacobs, P.; Moorman, A.V.; Dyer, S.; Borrow, J.; Griffiths, M.; et al. Constitutional and somatic rearrangement of chromosome 21 in acute lymphoblastic leukaemia. Nature 2014, 508, 98–102. [Google Scholar] [CrossRef] [PubMed]
- Gil, J.V.; Such, E.; Sargas, C.; Simarro, J.; Miralles, A.; Pérez, G.; de Juan, I.; Palanca, S.; Avetisyan, G.; Santiago, M.; et al. Design and validation of a custom next-generation sequencing panel in pediatric acute lymphoblastic leukemia. Int. J. Mol. Sci. 2023, 24, 4440. [Google Scholar] [CrossRef] [PubMed]
- Michels, N.; Hormann, F.M.; Boeree, A.; Sonneveld, E.; Moorman, A.V.; Escherich, G.; Sutton, R.; Beverloo, H.B.; Pieters, R.; Zwaan, C.M.; et al. Targeted treatment options for paediatric B-cell precursor acute lymphoblastic leukaemia patients with constitutional or somatic chromosome 21 alterations. EJC Paediatr. Oncol. 2024, 3, 100140. [Google Scholar] [CrossRef]
- Harrison, C.J.; Schwab, C. Constitutional abnormalities of chromosome 21 predispose to iAMP21-acute lymphoblastic leukaemia. Eur. J. Med. Genet. 2016, 59, 162–165. [Google Scholar] [CrossRef] [PubMed]
- Harrison, C.J.; Moorman, A.V.; Schwab, C.; Carroll, A.J.; Raetz, E.A.; Devidas, M.; Strehl, S.; Nebral, K.; Harbott, J.; Teigler-Schlegel, A.; et al. An international study of intrachromosomal amplification of chromosome 21 (iAMP21): Cytogenetic characterization and outcome. Leukemia 2014, 28, 1015–1021. [Google Scholar] [CrossRef] [PubMed]
- Hormann, F.M.; Mooij, E.J.; van de Mheen, M.; Beverloo, H.B.; den Boer, M.L.; Boer, J.M. The impact of an additional copy of chromosome 21 in B-cell precursor acute lymphoblastic leukemia. Genes Chromosomes Cancer 2024, 63, e23217. [Google Scholar] [CrossRef] [PubMed]
- Ryan, S.L.; Peden, J.F.; Kingsbury, Z.; Schwab, C.J.; James, T.; Polonen, P.; Mijuskovic, M.; Becq, J.; Yim, R.; Cranston, R.E.; et al. Whole genome sequencing provides comprehensive genetic testing in childhood B-cell acute lymphoblastic leukaemia. Leukemia 2023, 37, 518–528. [Google Scholar] [CrossRef] [PubMed]
- Jia, Z.; Gu, Z. PAX5 alterations in B-cell acute lymphoblastic leukemia. Front. Oncol. 2022, 12, 1023606. [Google Scholar] [CrossRef]
- Taouis, K.; Driouch, K.; Lidereau, R.; Lallemand, F. Molecular functions of WWOX potentially involved in cancer development. Cells 2021, 10, 1051. [Google Scholar] [CrossRef] [PubMed]
- Yang, M.; Safavi, S.; Woodward, E.L.; Duployez, N.; Olsson-Arvidsson, L.; Ungerbäck, J.; Sigvardsson, M.; Zaliova, M.; Zuna, J.; Fioretos, T.; et al. 13q12.2 deletions in acute lymphoblastic leukemia lead to upregulation of FLT3 through enhancer hijacking. Blood 2020, 136, 946–956. [Google Scholar] [CrossRef] [PubMed]
- Brown, P.A.; Kairalla, J.A.; Hilden, J.M.; Dreyer, Z.E.; Carroll, A.J.; Heerema, N.A.; Wang, C.; Devidas, M.; Gore, L.; Salzer, W.L.; et al. FLT3 inhibitor lestaurtinib plus chemotherapy for newly diagnosed KMT2A-rearranged infant acute lymphoblastic leukemia: Children’s Oncology Group trial AALL0631. Leukemia 2021, 35, 1279–1290. [Google Scholar] [CrossRef]
- Ostergaard, A.; Hormann, F.M.; Van Den Broek, S.; Boeree, A.; Van De Ven, C.; Escherich, G.; Sonneveld, E.; Boer, J.M.; Den Boer, M.L. Secondary Lesions and Sensitivity to Signaling Inhibitors of Pediatric iAMP21 B-Cell Precursor Acute Lymphoblastic Leukemia. Blood 2023, 142 (Suppl. S1), 1613. [Google Scholar] [CrossRef]
Disclaimer/Publisher’s Note: The statements, opinions and data contained in all publications are solely those of the individual author(s) and contributor(s) and not of MDPI and/or the editor(s). MDPI and/or the editor(s) disclaim responsibility for any injury to people or property resulting from any ideas, methods, instructions or products referred to in the content. |
© 2025 by the authors. Licensee MDPI, Basel, Switzerland. This article is an open access article distributed under the terms and conditions of the Creative Commons Attribution (CC BY) license (https://creativecommons.org/licenses/by/4.0/).
