Abamectin Causes Neurotoxicity in Zebrafish Embryos
Abstract
1. Introduction
2. Results
2.1. Abamectin Causes Developmental Toxicity in Zebrafish Embryos
2.2. Abamectin Damages Neurodevelopment in Zebrafish Embryos
2.3. Abamectin Undermines the Behavior Ability of Zebrafish Larvae
2.4. Abamectin Inhibits the Expression of Neurodevelopment-Related Genes
2.5. Abamectin Activates Oxidative Stress of Zebrafish Embryos
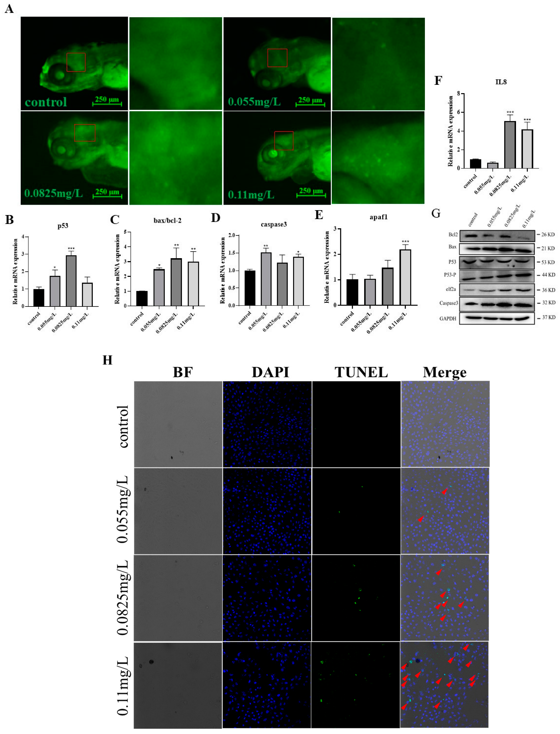
2.6. Abamectin-Induced Oxidative Stress Increases Apoptotic Cells in the Brain Area
3. Discussion
4. Materials and Methods
4.1. Reagents and Zebrafish Strains
4.2. Abamectin Exposure and Morphological Observation of Zebrafish Embryos
4.3. Total RNA Extraction and Quantitative RT-PCR
4.4. Hematoxylin Eosin (HE) Stain
4.5. Behavioral Analysis and Detection of AChE and ATPase Activity
4.6. Oxidative Stress Analysis
4.7. Acridine Orange (AO) Staining
4.8. Immunoblotting
4.9. TUNEL Staining
4.10. Statistical Analysis
5. Conclusions
Supplementary Materials
Author Contributions
Funding
Institutional Review Board Statement
Informed Consent Statement
Data Availability Statement
Conflicts of Interest
References
- Akoto, O.; Azuure, A.A.; Adotey, K.D. Pesticide residues in water, sediment and fish from Tono Reservoir and their health risk implications. Springerplus 2016, 5, 1849. [Google Scholar] [CrossRef] [PubMed]
- Liang, L.; Li, J.; Jin, L.; Yan, K.; Pan, Y.; Shang, Q. Identification of inducible CYP3 and CYP4 genes associated with abamectin tolerance in the fat body and Malpighian tubules of Spodoptera litura. Pestic. Biochem. Physiol. 2024, 198, 105751. [Google Scholar] [CrossRef]
- Dionisio, A.C.; Rath, S. Abamectin in soils: Analytical methods, kinetics, sorption and dissipation. Chemosphere 2016, 151, 17–29. [Google Scholar] [CrossRef]
- Li, S.; Yang, B.; Tan, G.Y.; Ouyang, L.M.; Qiu, S.; Wang, W.; Xiang, W.; Zhang, L. Polyketide pesticides from actinomycetes. Curr. Opin. Biotechnol. 2021, 69, 299–307. [Google Scholar] [CrossRef] [PubMed]
- Kolar, L.; Flajs, V.C.; Kuzner, J.; Marc, I.; Pogacnik, M.; Bidovec, A.; van Gestel, C.A.; Erzen, N.K. Time profile of abamectin and doramectin excretion and degradation in sheep faeces. Environ. Pollut. 2006, 144, 197–202. [Google Scholar] [CrossRef] [PubMed]
- Erzen, N.K.; Kolar, L.; Flajs, V.C.; Kuzner, J.; Marc, I.; Pogacnik, M. Degradation of abamectin and doramectin on sheep grazed pasture. Ecotoxicology 2005, 14, 627–635. [Google Scholar] [CrossRef]
- Cerkvenik-Flajs, V.; Grabnar, I.; Kozuh Erzen, N.; Marc, I.; Antonić, J.; Vergles-Rataj, A.; Kuzner, J.; Pogacnik, M. Kinetics of abamectin disposition in blood plasma and milk of lactating dairy sheep and suckling lambs. J. Agric. Food Chem. 2007, 55, 9733–9738. [Google Scholar] [CrossRef]
- Jing, X.; Zhang, W.; Xie, J.; Wang, W.; Lu, T.; Dong, Q.; Yang, H. Monitoring and risk assessment of pesticide residue in plant-soil-groundwater systxem about medlar planting in Golmud. Environ. Sci. Pollut. Res. Int. 2021, 28, 26413–26426. [Google Scholar] [CrossRef]
- Hamedi, N.; Fathipour, Y.; Saber, M. Sublethal effects of abamectin on the biological performance of the predatory mite, Phytoseius plumifer (Acari: Phytoseiidae). Exp. Appl. Acarol. 2011, 53, 29–40. [Google Scholar] [CrossRef]
- Jensen, J.; Diao, X.; Scott-fordsmand, J.J. Sub-lethal toxicity of the antiparasitic abamectin on earthworms and the application of neutral red retention time as a biomarker. Chemosphere 2007, 68, 744–750. [Google Scholar] [CrossRef] [PubMed]
- Chen, L.J.; Sun, B.H.; Qu, J.P.; Xu, S.; Li, S. Abamectin induced inflammation damage in king pigeon brain. Chemosphere 2013, 93, 2528–2534. [Google Scholar] [CrossRef]
- Chalmers, A.E.; Miller, T.A.; Olsen, R.W. The actions of abamectin on crayfish nerve and muscle. Eur. J. Pharmacol. 1986, 129, 371–374. [Google Scholar] [CrossRef]
- Feng, H.; Zhou, P.; Liu, F.; Zhang, W.; Yang, H.; Li, X.; Dong, J. Abamectin causes toxicity to the carp respiratory system by triggering oxidative stress, inflammation, and apoptosis and inhibiting autophagy. Environ. Sci. Pollut. Res. Int. 2023, 30, 55200–55213. [Google Scholar] [CrossRef] [PubMed]
- Zhang, T.; Dong, Z.; Liu, F.; Pan, E.; He, N.; Ma, F.; Wang, G.; Wang, Y.; Dong, J. Avermectin induces carp neurotoxicity by mediating blood-brain barrier dysfunction, oxidative stress, inflammation, and apoptosis through PI3K/Akt and NF-κB pathways. Ecotoxicol. Environ. Saf. 2022, 243, 113961. [Google Scholar] [CrossRef]
- Vajargah, M.F.; Mohsenpour, R.; Yalsuyi, A.M.; Galangash, M.M.; Faggio, C. Evaluation of histopathological effect of roach (Rutilus rutilus caspicus) in exposure to sub-lethal concentrations of abamectin. Water Air Soil. Pollut. 2021, 232, 188. [Google Scholar] [CrossRef]
- Horzmann, K.A.; Freeman, J.L. Making waves: New developments in toxicology with the zebrafish. Toxicol. Sci. 2018, 163, 5–12. [Google Scholar] [CrossRef]
- Dou, W.; Xia, W.K.; Niu, J.Z.; Wang, J.J. Abamectin treatment affects glutamate decarboxylase expression and induces higher GABA levels in the citrus red mite, Panonychus citri. Exp. Appl. Acarol. 2017, 72, 229–244. [Google Scholar] [CrossRef] [PubMed]
- Bai, Q.; Garver, J.A.; Hukriede, N.A.; Burton, E.A. Generation of a transgenic zebrafish model of tauopathy using a novel promoter element derived from the zebrafish eno2 gene. Nucleic Acids Res. 2007, 35, 6501–6516. [Google Scholar] [CrossRef] [PubMed]
- Bai, Q.; Wei, X.; Burton, E.A. Expression of a 12-kb promoter element derived from the zebrafish enolase-2 gene in the zebrafish visual system. Neurosci. Lett. 2009, 449, 252–257. [Google Scholar] [CrossRef] [PubMed][Green Version]
- Barreiros, M.O.; Barbosa, F.G.; Dantas, D.O.; Santos, D.M.L.D.; Ribeiro, S.; Santos, G.C.O.; Barros, A.K. Zebrafish automatic monitoring system for conditioning and behavioral analysis. Sci. Rep. 2021, 11, 9330. [Google Scholar] [CrossRef]
- Wang, C.; Lu, G.; Cui, J. Responses of AChE and GST activities to insecticide coexposure in Carassius auratus. Environ. Toxicol. 2012, 27, 50–57. [Google Scholar] [CrossRef]
- Cheng, B.; Jiang, F.; Su, M.; Zhou, L.; Zhang, H.; Cao, Z.; Liao, X.; Xiong, G.; Xiao, J.; Liu, F.; et al. Effects of lincomycin hydrochloride on the neurotoxicity of zebrafish. Ecotoxicol. Environ. Saf. 2020, 201, 110725. [Google Scholar] [CrossRef] [PubMed]
- Santos, K.P.E.D.; Ferreira Silva, I.; Mano-Sousa, B.J.; Duarte-Almeida, J.M.; Castro, W.V.; Azambuja Ribeiro, R.I.M.; Santos, H.B.; Thomé, R.G. Abamectin promotes behavior changes and liver injury in zebrafish. Chemosphere 2023, 311 Pt 1, 136941. [Google Scholar] [CrossRef] [PubMed]
- Castanha Zanoli, J.C.; Maioli, M.A.; Medeiros, H.C.; Mingatto, F.E. Abamectin affects the bioenergetics of liver mitochondria: A potential mechanism of hepatotoxicity. Toxicol. In Vitro 2012, 26, 51–56. [Google Scholar] [CrossRef] [PubMed]
- Zhao, J.C.; Zhang, L.X.; Zhang, Y.; Shen, Y.F. The differential regulation of Gap43 gene in the neuronal differentiation of P19 cells. J. Cell. Physiol. 2012, 227, 2645–2653. [Google Scholar] [CrossRef]
- MacDonald, R.B.; Pollack, J.N.; Debiais-Thibaud, M.; Heude, E.; Talbot, J.C.; Ekker, M. The ascl1a and dlx genes have a regulatory role in the development of GABAergic interneurons in the zebrafish diencephalon. Dev. Biol. 2013, 381, 276–285. [Google Scholar] [CrossRef] [PubMed][Green Version]
- Xu, X.; Zhang, D.D.; Kong, P.; Gao, Y.K.; Huang, X.F.; Song, Y.; Zhang, W.D.; Guo, R.J.; Li, C.L.; Chen, B.W.; et al. Sox10 escalates vascular inflammation by mediating vascular smooth muscle cell transdifferentiation and pyroptosis in neointimal hyperplasia. Cell Rep. 2023, 42, 112869. [Google Scholar] [CrossRef]
- Pozo, P.; Hoopengardner, B. Identification and characterization of two novel RNA editing sites in grin1b transcripts of embryonic Danio rerio. Neural Plast. 2012, 2012, 173728. [Google Scholar] [CrossRef]
- Yan, W.; Li, L.; Li, G.; Zhao, S. Microcystin-LR induces changes in the GABA neurotransmitter system of zebrafish. Aquat. Toxicol. 2017, 188, 170–176. [Google Scholar] [CrossRef] [PubMed]
- Wengrovitz, A.; Ivantsova, E.; Crespo, N.; Patel, M.; Souders, C.L., 2nd; Martyniuk, C.J. Differential effects of dopamine receptor agonists ropinirole and quinpirole on locomotor and anxiolytic behaviors in larval zebrafish (Danio rerio): A role for the GABAergic and glutamate system? Neurotoxicol. Teratol. 2023, 98, 107183. [Google Scholar] [CrossRef] [PubMed]
- Mahler, J.; Driever, W. Expression of the zebrafish intermediate neurofilament Nestin in the developing nervous system and in neural proliferation zones at postembryonic stages. BMC Dev. Biol. 2007, 7, 89. [Google Scholar] [CrossRef] [PubMed]
- Nadeem, M.S.; Hosawi, S.; Alshehri, S.; Ghoneim, M.M.; Imam, S.S.; Murtaza, B.N.; Kazmi, I. Symptomatic, Genetic, and Mechanistic Overlaps between Autism and Alzheimer’s Disease. Biomolecules 2021, 11, 1635. [Google Scholar] [CrossRef] [PubMed]
- Gan, L.; Zhao, J.; Yao, P.; Christopher, T.A.; Lopez, B.; Lau, W.B.; Koch, W.; Gao, E.; Ma, X.; Wang, Y. Adipocyte-derived small extracellular vesicles exacerbate diabetic ischemic heart injury by promoting oxidative stress and mitochondrial-mediated cardiomyocyte apoptosis. Redox biology 2024, 79, 103443. [Google Scholar] [CrossRef] [PubMed]
- Huang, X.; Liu, Y.; Liu, Z.; Zhao, Z.; Dupont, S.; Wu, F.; Huang, W.; Chen, J.; Hu, M.; Lu, W.; et al. Impact of zinc oxide nanoparticles and ocean acidification on antioxidant responses of Mytilus coruscus. Chemosphere 2018, 196, 182–195. [Google Scholar] [CrossRef] [PubMed]
- Troudi, A.; Ben Amara, I.; Samet, A.M.; Zeghal, N. Oxidative stress induced by 2,4-phenoxyacetic acid in liver of female rats and their progeny: Biochemical and histopathological studies. Environ. Toxicol. 2012, 27, 137–145. [Google Scholar] [CrossRef] [PubMed]
- Ahmadi-Motamayel, F.; Hendi, S.S.; Goodarzi, M.T. Evaluation of salivary lipid peroxidation end product level in dental caries. Infect. Disord. Drug Targets 2020, 20, 65–68. [Google Scholar] [CrossRef]
- Wang, W.; Zhou, C.; Ma, Z.; Zeng, L.; Wang, H.; Cheng, X.; Zhang, C.; Xue, Y.; Yuan, Y.; Li, J.; et al. Co-exposure to polystyrene nanoplastics and triclosan induces synergistic cytotoxicity in human KGN granulosa cells by promoting reactive oxygen species accumulation. Ecotoxicol. Environ. Saf. 2024, 273, 116121. [Google Scholar] [CrossRef] [PubMed]
- Naseem, M.; Chaudhry, A.N.; Jilani, G.; Alam, T.; Naz, F.; Ullah, R.; Zahoor, M.; Zaman, S.; Sohail. Exopolysaccharide-producing bacterial cultures of Bacillus cereus and Pseudomonas aeruginosa in soil augment water retention and maize growth. Heliyon 2024, 10, e26104. [Google Scholar] [CrossRef]
- Hong, Y.; Huang, Y.; Yang, X.; Zhang, J.; Li, L.; Huang, Q.; Huang, Z. Abamectin at environmentally-realistic concentrations cause oxidative stress and genotoxic damage in juvenile fish (Schizothorax prenanti). Aquat. Toxicol. 2020, 225, 105528. [Google Scholar] [CrossRef]
- Wang, Y.; Liu, X.; Jing, H.; Ren, H.; Xu, S.; Guo, M. Trimethyltin induces apoptosis and necroptosis of mouse liver by oxidative stress through YAP phosphorylation. Ecotoxicol. Environ. Saf. 2022, 248, 114327. [Google Scholar] [CrossRef] [PubMed]
- Xiong, Y.; Wang, C.; Dong, M.; Li, M.; Hu, C.; Xu, X. Chlorphoxim induces neurotoxicity in zebrafish embryo through activation of oxidative stress. Environ. Toxicol. 2023, 38, 566–578. [Google Scholar] [CrossRef]
- Szurek, E.A.; Eroglu, A. Comparison and avoidance of toxicity of penetrating cryoprotectants. PLoS ONE 2011, 6, e27604. [Google Scholar] [CrossRef] [PubMed]
- Huang, Q.; Sun, Y.; Huang, W.; Zhang, F.; He, H.; He, Y.; Huang, F. FTO Positively Regulates Odontoblastic Differentiation via SMOC2 in Human Stem Cells from the Apical Papilla under Inflammatory Microenvironment. Int. J. Mol. Sci. 2024, 25, 4045. [Google Scholar] [CrossRef]
- Liu, L.; Wu, F.Y.; Zhu, C.Y.; Zou, H.Y.; Kong, R.Q.; Ma, Y.K.; Su, D.; Song, G.Q.; Zhang, Y.; Liu, K.C. Involvement of dopamine signaling pathway in neurodevelopmental toxicity induced by isoniazid in zebrafish. Chemosphere 2021, 265, 129109. [Google Scholar] [CrossRef] [PubMed]






| Target Genes | Prime Sequences (5′-3′) | Accession Numbers |
|---|---|---|
| β-actin-F | AGCACGGTATTGTGACTAACTG | AF057040.1 |
| β-actin-R | TCGAACATGATCTGTGTCATC | |
| Bax-F | TCGAACATGATCTGTGTCATC | AF231015.1 |
| Bax-R | TATGGCTGGGGTCACTTTTCTC | |
| Bcl2-F | TGGCGTCCCAGGTAGATAAT | AY695820.1 |
| Bcl2-R | ACCGTACATCTCCACGAAGG | |
| p53-F | CCCGGATGGAGATAACTTG | U60804.1 |
| p53-R | CACAGTTGTCCATTCAGCAC | |
| casepase3-F | GAGACCGCTGCCCATCACTAG | NM_131877.3 |
| casepase3-R | ATCCTTTCACGACCATCT | |
| IL-8-F | TTTCAGCCTTCATGCTTCT | HF674400.1 |
| IL-8-R | AGTCACCTTCAGTCCGAGTA | |
| apaf1-F | CCCTCTGTCCAGGCGATTC | AF251502.1 |
| apaf1-R | GCCAGCCATGCCAAATACA | |
| sox10-F | GAACGGGTACGACTGGACG | AF402677.1 |
| sox10-R | AATGCGATTGGCTGTGGC | |
| nestin-F | AGAAGGTCGGTCAACTCG | XM_001919887.7 |
| nestin-R | GGTCTGGGATGCTGGTAG | |
| gap43-F | ACGCCTCCACAGAAACAC | NM_131341.1 |
| gap43-R | GCTGCGGCTCCTTCACTT | |
| abat-F | CTGATAGTGAAGTGGAGGCA | NM_201498.2 |
| abat-R | TGAAGAAGTCTGGTGAGGC | |
| gad1b-F | GACCCAAACACGGCTAAT | NM_194419.1 |
| gad1b-R | TGAGGATCTCCACCACTTC | |
| glsa-F | CCCAGCGGTCTTCGTTTC | NM_001045044.1 |
| glsa-R | CTGCGTTGCTTACACCTTGC | |
| gria2b-F | TTTCCTGGTCAGTCGTTT | NM_001045044.1 |
| gria2b-R | GCCAAGTTAGCCGTGTAG | |
| grin1b-F | ACGAGCCCAGTACATAGAG | NM_001144131.1 |
| grin1b-R | ACATAGCGGAGGATAAGG |
Disclaimer/Publisher’s Note: The statements, opinions and data contained in all publications are solely those of the individual author(s) and contributor(s) and not of MDPI and/or the editor(s). MDPI and/or the editor(s) disclaim responsibility for any injury to people or property resulting from any ideas, methods, instructions or products referred to in the content. |
© 2025 by the authors. Licensee MDPI, Basel, Switzerland. This article is an open access article distributed under the terms and conditions of the Creative Commons Attribution (CC BY) license (https://creativecommons.org/licenses/by/4.0/).
Share and Cite
Zhang, H.; Liu, Y.; Huang, Y.; Zhao, K.; Yu, T.; Wu, Y.; Yin, Z.; Li, M.; Li, D.; Fan, L.; et al. Abamectin Causes Neurotoxicity in Zebrafish Embryos. Int. J. Mol. Sci. 2025, 26, 349. https://doi.org/10.3390/ijms26010349
Zhang H, Liu Y, Huang Y, Zhao K, Yu T, Wu Y, Yin Z, Li M, Li D, Fan L, et al. Abamectin Causes Neurotoxicity in Zebrafish Embryos. International Journal of Molecular Sciences. 2025; 26(1):349. https://doi.org/10.3390/ijms26010349
Chicago/Turabian StyleZhang, Hongying, Yulong Liu, Yukun Huang, Kaiwen Zhao, Tingting Yu, Youjuan Wu, Zijia Yin, Meifeng Li, Dongming Li, Lihua Fan, and et al. 2025. "Abamectin Causes Neurotoxicity in Zebrafish Embryos" International Journal of Molecular Sciences 26, no. 1: 349. https://doi.org/10.3390/ijms26010349
APA StyleZhang, H., Liu, Y., Huang, Y., Zhao, K., Yu, T., Wu, Y., Yin, Z., Li, M., Li, D., Fan, L., Xu, X., Hu, C., & Wang, S. (2025). Abamectin Causes Neurotoxicity in Zebrafish Embryos. International Journal of Molecular Sciences, 26(1), 349. https://doi.org/10.3390/ijms26010349

