Transcriptomics and Proteomics Analysis of the Liver of RAD52 Knockout Mice
Abstract
1. Introduction
2. Results
2.1. RAD52 Knockout Causes Differential Gene Expression in the Transcriptome of the Liver
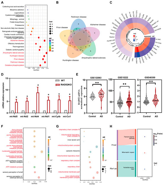
2.2. Mitochondrial Genes Were Overexpressed in the Transcriptomics Analysis of the Liver of RAD52KO Mice
2.3. RAD52 Knockout Causes Differential Protein Expression and Affects the Expression of Nucleotide Metabolism in the Proteome of the Liver
2.4. The Expression Levels of Cul4b and Rad23a Protein Increase in the Proteome of RAD52KO Mice
2.5. Bhmt1b Is Overexpressed in the Transcriptomics and Proteomics Analysis of RAD52 Knockout Mice
3. Discussion
4. Materials and Method
4.1. RAD52−/− Knockout Mice
4.2. Whole-Genome Sequencing
4.3. Transcriptomic Sequencing
4.4. Data-Independent Acquisition (DIA)
4.5. Quantitative Real-Time PCR (RT-qPCR)
4.6. Western Blot
4.7. Statistical Analysis
Author Contributions
Funding
Institutional Review Board Statement
Data Availability Statement
Acknowledgments
Conflicts of Interest
References
- Game, J.C.; Mortimer, R.K. A genetic study of X-ray sensitive mutants in yeast. Mutat. Res. 1974, 24, 281–292. [Google Scholar] [CrossRef]
- De Tullio, L.; Kaniecki, K.; Kwon, Y.; Crickard, J.B.; Sung, P.; Greene, E.C. Yeast Srs2 Helicase Promotes Redistribution of Single-Stranded DNA-Bound RPA and Rad52 in Homologous Recombination Regulation. Cell Rep. 2017, 21, 570–577. [Google Scholar] [CrossRef]
- Krogh, B.O.; Symington, L.S. Recombination proteins in yeast. Annu. Rev. Genet. 2004, 38, 233–271. [Google Scholar] [CrossRef] [PubMed]
- Deveryshetty, J.; Chadda, R.; Mattice, J.R.; Karunakaran, S.; Rau, M.J.; Basore, K.; Pokhrel, N.; Englander, N.; Fitzpatrick, J.A.J.; Bothner, B.; et al. Yeast Rad52 is a homodecamer and possesses BRCA2-like bipartite Rad51 binding modes. Nat. Commun. 2023, 14, 6215. [Google Scholar] [CrossRef] [PubMed]
- Itriago, H.; Marufee Islam, Z.; Cohn, M. Characterization of the RAD52 Gene in the Budding Yeast Naumovozyma castellii. Genes 2023, 14, 1908. [Google Scholar] [CrossRef]
- Dornfeld, K.J.; Livingston, D.M. Plasmid recombination in a rad52 mutant of Saccharomyces cerevisiae. Genetics 1992, 131, 261–276. [Google Scholar] [CrossRef] [PubMed]
- Rijkers, T.; Van Den Ouweland, J.; Morolli, B.; Rolink, A.G.; Baarends, W.M.; Van Sloun, P.P.; Lohman, P.H.; Pastink, A. Targeted inactivation of mouse RAD52 reduces homologous recombination but not resistance to ionizing radiation. Mol. Cell. Biol. 1998, 18, 6423–6429. [Google Scholar] [CrossRef] [PubMed]
- Yamaguchi-Iwai, Y.; Sonoda, E.; Buerstedde, J.M.; Bezzubova, O.; Morrison, C.; Takata, M.; Shinohara, A.; Takeda, S. Homologous recombination, but not DNA repair, is reduced in vertebrate cells deficient in RAD52. Mol. Cell. Biol. 1998, 18, 6430–6435. [Google Scholar] [CrossRef]
- Davó-Martínez, C.; Helfricht, A.; Ribeiro-Silva, C.; Raams, A.; Tresini, M.; Uruci, S.; van Cappellen, W.A.; Taneja, N.; Demmers, J.A.A.; Pines, A.; et al. Different SWI/SNF complexes coordinately promote R-loop- and RAD52-dependent transcription-coupled homologous recombination. Nucleic Acids Res. 2023, 51, 9055–9074. [Google Scholar] [CrossRef] [PubMed]
- Mazina, O.M.; Keskin, H.; Hanamshet, K.; Storici, F.; Mazin, A.V. Rad52 Inverse Strand Exchange Drives RNA-Templated DNA Double-Strand Break Repair. Mol. Cell 2017, 67, 19–29.e13. [Google Scholar] [CrossRef]
- Singleton, M.R.; Wentzell, L.M.; Liu, Y.; West, S.C.; Wigley, D.B. Structure of the single-strand annealing domain of human RAD52 protein. Proc. Natl. Acad. Sci. USA 2002, 99, 13492–13497. [Google Scholar] [CrossRef]
- Sugiyama, T.; Kantake, N.; Wu, Y.; Kowalczykowski, S.C. Rad52-mediated DNA annealing after Rad51-mediated DNA strand exchange promotes second ssDNA capture. EMBO J. 2006, 25, 5539–5548. [Google Scholar] [CrossRef] [PubMed]
- Sotiriou, S.K.; Kamileri, I.; Lugli, N.; Evangelou, K.; Da-Ré, C.; Huber, F.; Padayachy, L.; Tardy, S.; Nicati, N.L.; Barriot, S.; et al. Mammalian RAD52 Functions in Break-Induced Replication Repair of Collapsed DNA Replication Forks. Mol. Cell 2016, 64, 1127–1134. [Google Scholar] [CrossRef]
- Toma, M.; Sullivan-Reed, K.; Śliwiński, T.; Skorski, T. RAD52 as a Potential Target for Synthetic Lethality-Based Anticancer Therapies. Cancers 2019, 11, 1561. [Google Scholar] [CrossRef] [PubMed]
- Gottifredi, V.; Wiesmüller, L. Current Understanding of RAD52 Functions: Fundamental and Therapeutic Insights. Cancers 2020, 12, 705. [Google Scholar] [CrossRef] [PubMed]
- Blasiak, J. Single-Strand Annealing in Cancer. Int. J. Mol. Sci. 2021, 22, 2167. [Google Scholar] [CrossRef] [PubMed]
- Ghosh, S.; Krishna, M. Role of Rad52 in fractionated irradiation induced signaling in A549 lung adenocarcinoma cells. Mutat. Res. 2012, 729, 61–72. [Google Scholar] [CrossRef] [PubMed]
- Zan, H.; Tat, C.; Qiu, Z.; Taylor, J.R.; Guerrero, J.A.; Shen, T.; Casali, P. Rad52 competes with Ku70/Ku86 for binding to S-region DSB ends to modulate antibody class-switch DNA recombination. Nat. Commun. 2017, 8, 14244. [Google Scholar] [CrossRef]
- Xu, Y.; Zhou, H.; Post, G.; Zan, H.; Casali, P. Rad52 mediates class-switch DNA recombination to IgD. Nat. Commun. 2022, 13, 980. [Google Scholar] [CrossRef]
- Gregg, S.Q.; Gutiérrez, V.; Robinson, A.R.; Woodell, T.; Nakao, A.; Ross, M.A.; Michalopoulos, G.K.; Rigatti, L.; Rothermel, C.E.; Kamileri, I.; et al. A mouse model of accelerated liver aging caused by a defect in DNA repair. Hepatology 2012, 55, 609–621. [Google Scholar] [CrossRef]
- Belicova, L.; Van Hul, N.; Andersson, E.R. Understanding liver repair through space and time. Nat. Genet. 2024, 56, 740–742. [Google Scholar] [CrossRef] [PubMed]
- Hill, R.J.; Bona, N.; Smink, J.; Webb, H.K.; Crisp, A.; Garaycoechea, J.I.; Crossan, G.P. p53 regulates diverse tissue-specific outcomes to endogenous DNA damage in mice. Nat. Commun. 2024, 15, 2518. [Google Scholar] [CrossRef]
- Gaire, B.P.; Koronyo, Y.; Fuchs, D.T.; Shi, H.; Rentsendorj, A.; Danziger, R.; Vit, J.P.; Mirzaei, N.; Doustar, J.; Sheyn, J.; et al. Alzheimer’s disease pathophysiology in the Retina. Prog. Retin. Eye Res. 2024, 101, 101273. [Google Scholar] [CrossRef]
- Biswal, L.; Sahu, V.K.; Sardoiwala, M.N.; Karmakar, S.; Choudhury, S.R. Antibody conjugated targeted nanotherapy epigenetically inhibits calpain-mediated mitochondrial dysfunction to attenuate Parkinson’s disease. Carbohydr. Polym. 2024, 346, 122575. [Google Scholar] [CrossRef] [PubMed]
- Epifane-de-Assunção, M.C.; Bispo, A.G.; Ribeiro-Dos-Santos, Â.; Cavalcante, G.C. Molecular Alterations in Core Subunits of Mitochondrial Complex I and Their Relation to Parkinson’s Disease. Mol. Neurobiol. 2024. [Google Scholar] [CrossRef] [PubMed]
- Liu, J.; Liang, Y.; Meng, Q.; Chen, J.; Ma, J.; Zhu, H.; Cai, L.; Song, N.; Ding, J.; Fan, Y.; et al. Antagonism of β-arrestins in IL-4-driven microglia reactivity via the Samd4/mTOR/OXPHOS axis in Parkinson’s disease. Sci. Adv. 2024, 10, eadn4845. [Google Scholar] [CrossRef]
- Yin, K.F.; Chen, T.; Gu, X.J.; Jiang, Z.; Su, W.M.; Duan, Q.Q.; Wen, X.J.; Cao, B.; Li, J.R.; Chi, L.Y.; et al. Identification of Potential Causal Genes for Neurodegenerative Diseases by Mitochondria-Related Genome-Wide Mendelian Randomization. Mol. Neurobiol. 2024. [Google Scholar] [CrossRef] [PubMed]
- McKay, E.C.; Beck, J.S.; Khoo, S.K.; Dykema, K.J.; Cottingham, S.L.; Winn, M.E.; Paulson, H.L.; Lieberman, A.P.; Counts, S.E. Peri-Infarct Upregulation of the Oxytocin Receptor in Vascular Dementia. J. Neuropathol. Exp. Neurol. 2019, 78, 436–452. [Google Scholar] [CrossRef]
- Webster, J.A.; Gibbs, J.R.; Clarke, J.; Ray, M.; Zhang, W.; Holmans, P.; Rohrer, K.; Zhao, A.; Marlowe, L.; Kaleem, M.; et al. Genetic control of human brain transcript expression in Alzheimer disease. Am. J. Hum. Genet. 2009, 84, 445–458. [Google Scholar] [CrossRef]
- Berchtold, N.C.; Cribbs, D.H.; Coleman, P.D.; Rogers, J.; Head, E.; Kim, R.; Beach, T.; Miller, C.; Troncoso, J.; Trojanowski, J.Q.; et al. Gene expression changes in the course of normal brain aging are sexually dimorphic. Proc. Natl. Acad. Sci. USA 2008, 105, 15605–15610. [Google Scholar] [CrossRef] [PubMed]
- Janicka, S.; Kühn, K.; Le Ret, M.; Bonnard, G.; Imbault, P.; Augustyniak, H.; Gualberto, J.M. A RAD52-like single-stranded DNA binding protein affects mitochondrial DNA repair by recombination. Plant J. Cell Mol. Biol. 2012, 72, 423–435. [Google Scholar] [CrossRef]
- Stein, A.; Kalifa, L.; Sia, E.A. Members of the RAD52 Epistasis Group Contribute to Mitochondrial Homologous Recombination and Double-Strand Break Repair in Saccharomyces cerevisiae. PLoS Genet. 2015, 11, e1005664. [Google Scholar] [CrossRef]
- Asimakidou, E.; Saipuljumri, E.N.; Lo, C.H.; Zeng, J. Role of metabolic dysfunction and inflammation along the liver–brain axis in animal models with obesity-induced neurodegeneration. Neural Regen. Res. 2025, 20, 1069–1076. [Google Scholar] [CrossRef] [PubMed]
- Adamson, A.W.; Ding, Y.C.; Mendez-Dorantes, C.; Bailis, A.M.; Stark, J.M.; Neuhausen, S.L. The RAD52 S346X variant reduces risk of developing breast cancer in carriers of pathogenic germline BRCA2 mutations. Mol. Oncol. 2020, 14, 1124–1133. [Google Scholar] [CrossRef] [PubMed]
- Feng, Z.; Scott, S.P.; Bussen, W.; Sharma, G.G.; Guo, G.; Pandita, T.K.; Powell, S.N. Rad52 inactivation is synthetically lethal with BRCA2 deficiency. Proc. Natl. Acad. Sci. USA 2011, 108, 686–691. [Google Scholar] [CrossRef] [PubMed]
- Huang, F.; Goyal, N.; Sullivan, K.; Hanamshet, K.; Patel, M.; Mazina, O.M.; Wang, C.X.; An, W.F.; Spoonamore, J.; Metkar, S.; et al. Targeting BRCA1- and BRCA2-deficient cells with RAD52 small molecule inhibitors. Nucleic Acids Res. 2016, 44, 4189–4199. [Google Scholar] [CrossRef]
- Biswas, K.; Sharan, S.K. RAD52 S346X variant reduces breast cancer risk in BRCA2 mutation carriers. Mol. Oncol. 2020, 14, 1121–1123. [Google Scholar] [CrossRef] [PubMed]
- Livak, K.J.; Schmittgen, T.D. Analysis of relative gene expression data using real-time quantitative PCR and the 2(-Delta Delta C(T)) Method. Methods 2001, 25, 402–408. [Google Scholar] [CrossRef] [PubMed]




| Primer Name | Forward Sequences (5′–3′) | Reverse Sequences (5′–3′) |
|---|---|---|
| PCR-1 | GTGTGGCTGATGCGTCACAGAT | TGTCTCACGGTTGCCTGCTATT |
| PCR-2 | CATTGCTCTTACCCAGTAGGGTCAG | CGACTTTCTCCTGGAGGAGTTCTGA |
| Gene Name | Forward Sequences (5′-3′) | Reverse Sequences (5′-3′) |
|---|---|---|
| RAD52 | GGTCCAGAGTACATTAGCAGC | ATGGAGTGTGCCCAGCCATT |
| mt-Nd5 | GCTTATCCTCACCTCAGCCA | TGCTTGTAGGGCTGCAGTAT |
| mt-Nd2 | CACGATCAACTGAAGCAGCA | TTGAGTACGATGGCCAGGAG |
| mt-Nd1 | AGGATGAGCCTCAAACTCCA | GGTCAGGCTGGCAGAAGTAA |
| mt-Cytb | TTCATGTCGGACGAGGCTTA | TCCTCATGGAAGGACGTAGC |
| mt-Co1 | CTGACTTGCAACCCTACACG | AGCAAACACTGCTCCCATTG |
| Ercc2 | TCGCAAGGCTGTTGTGGTCTTC | CTTGATCCTGAGCACGGTCTTCTG |
| Rad23b | ACTTCCACTCCTGCCTCCACTG | GGTGTCTGGGCTGGCTTTTCTG |
| Ddb1 | AGAGAAGGAGGAGCAGATGGATGG | GTTAGGCACTCAGCAATGGAGGTC |
| Cul4b | AACAGCAGCAGTAGCAGCAGTAAC | CAAGGCAGAAGGACGAGGTTGAAG |
| Cul4a | GCGGCTGCCTGACAACTACAC | CTGATGGATGTGCTGCTCTGGATG |
| Rad23a | AGGTTGGTGCCATAGGTGAGGAG | GCCCAGTGCCTTCAGCCTTTC |
| Rpa3 | AGTATATCGACCGGCCCGTGTG | ATTTCCTCGTCAAGTGGCTCCATC |
| Rpa1 | TGATGGGTTGAACACGCTTTCCTC | GATGAACTTGTGGACCTGGCAGAC |
| Bdh2 | AGGCGGCTGTGATCGGTCTC | GTGCCTCTTTGGGATTGTCTCTGG |
| Bhmt1b | AAGCATCTGGTAAGCCCGTAGC | GCAGCCTCCAAACCCTCCTTC |
| mt-Nd4 | GGGAACCAAACTGAACGCCTAAAC | GGCAATTAGCAGTGGAATAGAACCG |
| Ppp1ccb | TCAGGTGGTTGAAGATGGCTATGAG | GACAGGTCTCGTGGCGTTGG |
| Ctnna2 | AACCTGATGAATGCTGTTGTCCTC | GCTGCTGTTCCATAGACCTTCTG |
| Tulp3 | ACCTGATCGAGCTGCACAACAAG | ACGGATGCCTGGGTGACTCTG |
| Golim4 | GGTGGTCTTCGGCTTCCTCTATG | CCTGGTGCTGCTGGTACTTGAG |
| Retn | ACTTCAACTCCCTGTTTCCAAATGC | GGCTGCTGTCCAGTCTATCCTTG |
| β-actin | GTGACGTTGACATCCGTAAAGA | GCCGGACTCATCGTACTCC |
Disclaimer/Publisher’s Note: The statements, opinions and data contained in all publications are solely those of the individual author(s) and contributor(s) and not of MDPI and/or the editor(s). MDPI and/or the editor(s) disclaim responsibility for any injury to people or property resulting from any ideas, methods, instructions or products referred to in the content. |
© 2025 by the authors. Licensee MDPI, Basel, Switzerland. This article is an open access article distributed under the terms and conditions of the Creative Commons Attribution (CC BY) license (https://creativecommons.org/licenses/by/4.0/).
Share and Cite
Song, Y.; Yang, L.; Han, Y.; Li, W.; Wei, T.; Gao, Y.; Hu, Q.; Li, H.; Sun, Y. Transcriptomics and Proteomics Analysis of the Liver of RAD52 Knockout Mice. Int. J. Mol. Sci. 2025, 26, 339. https://doi.org/10.3390/ijms26010339
Song Y, Yang L, Han Y, Li W, Wei T, Gao Y, Hu Q, Li H, Sun Y. Transcriptomics and Proteomics Analysis of the Liver of RAD52 Knockout Mice. International Journal of Molecular Sciences. 2025; 26(1):339. https://doi.org/10.3390/ijms26010339
Chicago/Turabian StyleSong, Yingjie, Lan Yang, Yao Han, Wenjun Li, Tong Wei, Yamin Gao, Qiang Hu, Hao Li, and Yansong Sun. 2025. "Transcriptomics and Proteomics Analysis of the Liver of RAD52 Knockout Mice" International Journal of Molecular Sciences 26, no. 1: 339. https://doi.org/10.3390/ijms26010339
APA StyleSong, Y., Yang, L., Han, Y., Li, W., Wei, T., Gao, Y., Hu, Q., Li, H., & Sun, Y. (2025). Transcriptomics and Proteomics Analysis of the Liver of RAD52 Knockout Mice. International Journal of Molecular Sciences, 26(1), 339. https://doi.org/10.3390/ijms26010339

