Integrated Local and Systemic Communication Factors Regulate Nascent Hematopoietic Progenitor Escape During Developmental Hematopoiesis
Abstract
1. Introduction
2. Results
2.1. Single Cell Analyses Identify Cells and Interactions That Support Hematopoiesis in the AGM Microenvironment
2.2. Interactions with Stromal Cells and Extracellular Matrix Impact EHT
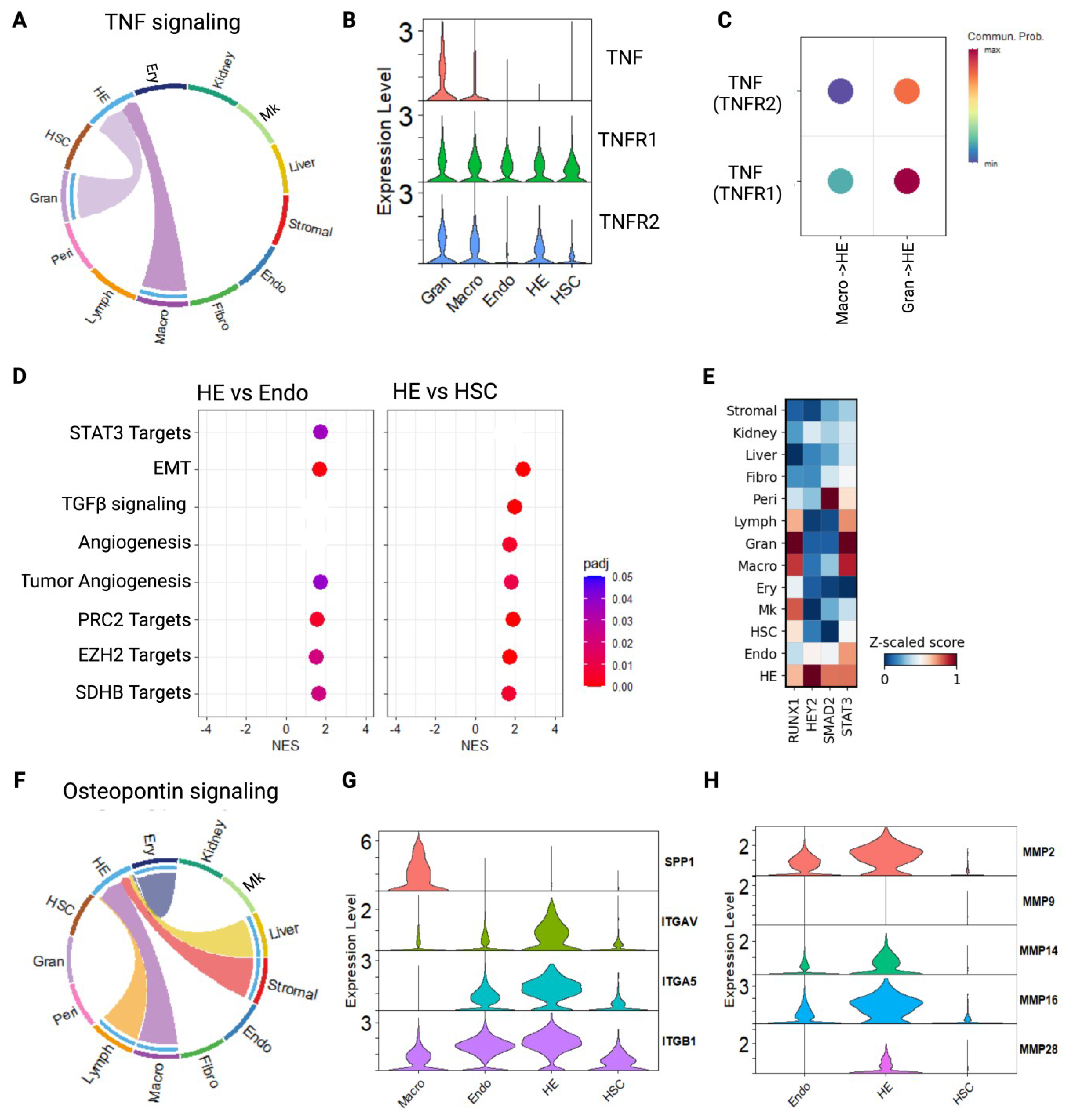
2.3. Inflammatory Signaling from Preformed Circulating Hematopoietic Cells Can Direct HSC Release
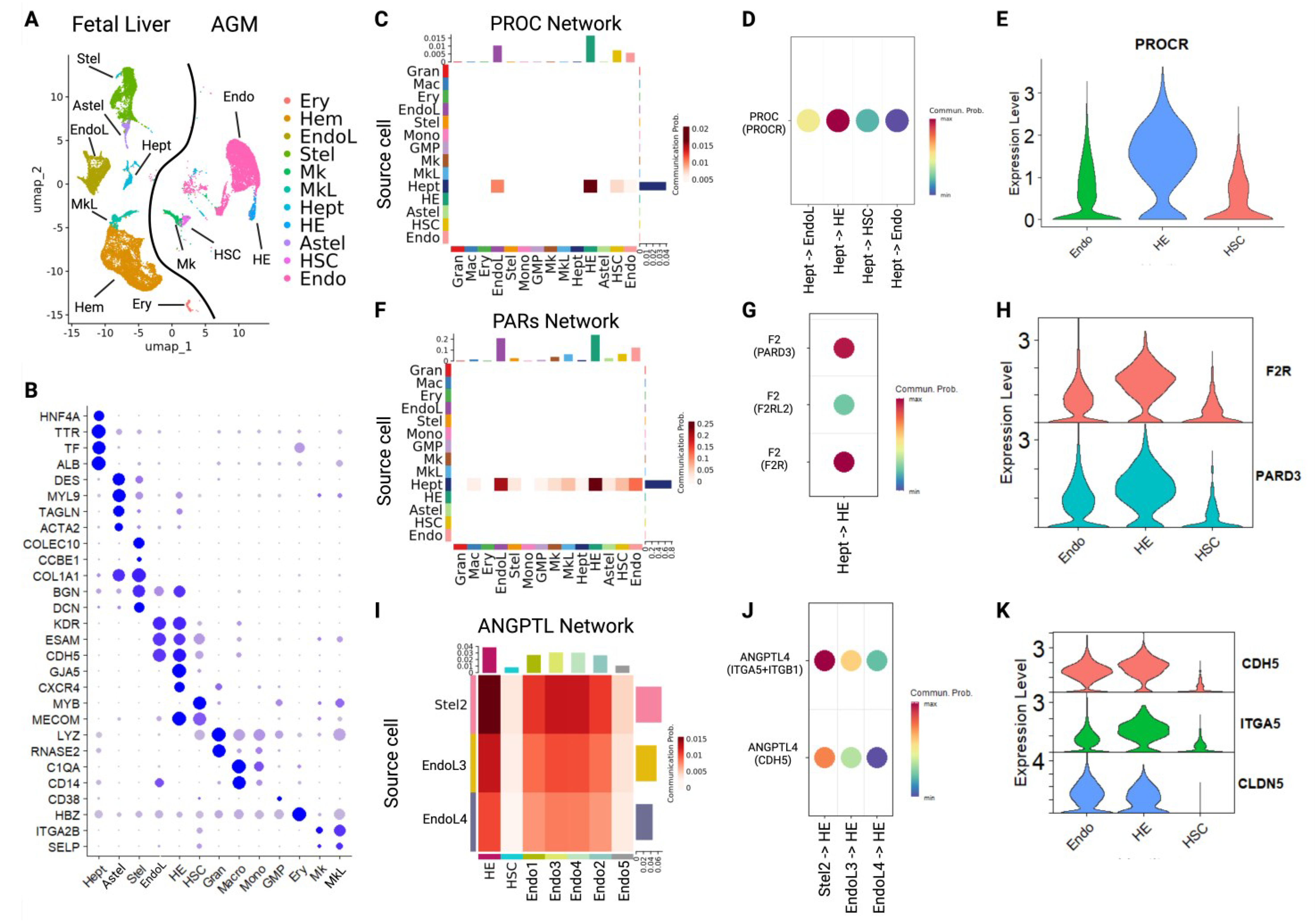
2.4. Systemic Analysis Identifies Fetal Liver-Derived Support for HSC Formation and Release
3. Discussion
4. Materials and Methods
4.1. Data Collection and Processing
4.2. Cell Interaction Analysis
4.3. Gene Set Enrichment Analysis
4.4. Transcription Factor Activity
4.5. Code Availability
5. Conclusions
Supplementary Materials
Author Contributions
Funding
Data Availability Statement
Conflicts of Interest
References
- Dzierzak, E.; Speck, N.A. Of Lineage and Legacy: The Development of Mammalian Hematopoietic Stem Cells. Nat. Immunol. 2008, 9, 129–136. [Google Scholar] [CrossRef] [PubMed]
- Espín-Palazón, R.; Stachura, D.L.; Campbell, C.A.; García-Moreno, D.; Del Cid, N.; Kim, A.D.; Candel, S.; Meseguer, J.; Mulero, V.; Traver, D. Proinflammatory Signaling Regulates Hematopoietic Stem Cell Emergence. Cell 2014, 159, 1070–1085. [Google Scholar] [CrossRef] [PubMed]
- Gonzalez Galofre, Z.N.; Kilpatrick, A.M.; Marques, M.; Sá da Bandeira, D.; Ventura, T.; Gomez Salazar, M.; Bouilleau, L.; Marc, Y.; Barbosa, A.B.; Rossi, F.; et al. Runx1+ Vascular Smooth Muscle Cells Are Essential for Hematopoietic Stem and Progenitor Cell Development in Vivo. Nat. Commun. 2024, 15, 1653. [Google Scholar] [CrossRef] [PubMed]
- Calvanese, V.; Capellera-Garcia, S.; Ma, F.; Fares, I.; Liebscher, S.; Ng, E.S.; Ekstrand, S.; Aguadé-Gorgorió, J.; Vavilina, A.; Lefaudeux, D.; et al. Mapping Human Haematopoietic Stem Cells from Haemogenic Endothelium to Birth. Nature 2022, 604, 534–540. [Google Scholar] [CrossRef]
- Ottersbach, K. Endothelial-to-Haematopoietic Transition: An Update on the Process of Making Blood. Biochem. Soc. Trans. 2019, 47, 591–601. [Google Scholar] [CrossRef]
- Wu, Y.; Hirschi, K.K. Regulation of Hemogenic Endothelial Cell Development and Function. Annu. Rev. Physiol. 2021, 83, 17–37. [Google Scholar] [CrossRef]
- Calvanese, V.; Mikkola, H.K.A. The Genesis of Human Hematopoietic Stem Cells. Blood 2023, 142, 519–532. [Google Scholar] [CrossRef]
- Gritz, E.; Hirschi, K.K. Specification and Function of Hemogenic Endothelium during Embryogenesis. Cell. Mol. Life Sci. 2016, 73, 1547–1567. [Google Scholar] [CrossRef]
- Huang, R.-L.; Teo, Z.; Chong, H.C.; Zhu, P.; Tan, M.J.; Tan, C.K.; Lam, C.R.I.; Sng, M.K.; Leong, D.T.W.; Tan, S.M.; et al. ANGPTL4 Modulates Vascular Junction Integrity by Integrin Signaling and Disruption of Intercellular VE-Cadherin and Claudin-5 Clusters. Blood 2011, 118, 3990–4002. [Google Scholar] [CrossRef]
- Hadland, B.; Varnum-Finney, B.; Dozono, S.; Dignum, T.; Nourigat-McKay, C.; Heck, A.M.; Ishida, T.; Jackson, D.L.; Itkin, T.; Butler, J.M.; et al. Engineering a Niche Supporting Hematopoietic Stem Cell Development Using Integrated Single-Cell Transcriptomics. Nat. Commun. 2022, 13, 1584. [Google Scholar] [CrossRef]
- Li, Z.; Mariani, S.A.; Rodriguez-Seoane, C.; He, W.; Ning, X.; Liu, B.; Vink, C.S.; Dzierzak, E. A Role for Macrophages in Hematopoiesis in the Embryonic Head. Blood 2019, 134, 1929–1940. [Google Scholar] [CrossRef] [PubMed]
- Cheng, X.; Barakat, R.; Pavani, G.; Usha, M.K.; Calderon, R.; Snella, E.; Gorden, A.; Zhang, Y.; Gadue, P.; French, D.L.; et al. Nod1-Dependent NF-KB Activation Initiates Hematopoietic Stem Cell Specification in Response to Small Rho GTPases. Nat. Commun. 2023, 14, 7668. [Google Scholar] [CrossRef] [PubMed]
- Wilken, M.B.; Fonar, G.; Qiu, R.; Bennett, L.; Tober, J.; Nations, C.; Pavani, G.; Tsao, V.; Garifallou, J.; Petit, C.; et al. Tropomyosin 1 Deficiency Facilitates Cell State Transitions and Enhances Hemogenic Endothelial Cell Specification during Hematopoiesis. Stem Cell Rep. 2024, 19, 1264–1276. [Google Scholar] [CrossRef] [PubMed]
- Qu, K.; Mo, S.; Huang, J.; Liu, S.; Zhang, S.; Shen, J.; Yen, K. SPI1-KLF1/LYL1 Axis Regulates Lineage Commitment during Endothelial-to-Hematopoietic Transition from Human Pluripotent Stem Cells. iScience 2024, 27, 110409. [Google Scholar] [CrossRef] [PubMed]
- Feng, C.; Tie, R.; Xin, S.; Chen, Y.; Li, S.; Chen, Y.; Hu, X.; Zhou, Y.; Liu, Y.; Hu, Y.; et al. Systematic Single-Cell Analysis Reveals Dynamic Control of Transposable Element Activity Orchestrating the Endothelial-to-Hematopoietic Transition. BMC Biol. 2024, 22, 143. [Google Scholar] [CrossRef]
- Fowler, J.L.; Zheng, S.L.; Nguyen, A.; Chen, A.; Xiong, X.; Chai, T.; Chen, J.Y.; Karigane, D.; Banuelos, A.M.; Niizuma, K.; et al. Lineage-Tracing Hematopoietic Stem Cell Origins in Vivo to Efficiently Make Human HLF+ HOXA+ Hematopoietic Progenitors from Pluripotent Stem Cells. Dev. Cell 2024, 59, 1110–1131.e22. [Google Scholar] [CrossRef]
- Ng, E.S.; Sarila, G.; Li, J.Y.; Edirisinghe, H.S.; Saxena, R.; Sun, S.; Bruveris, F.F.; Labonne, T.; Sleebs, N.; Maytum, A.; et al. Long-Term Engrafting Multilineage Hematopoietic Cells Differentiated from Human Induced Pluripotent Stem Cells. Nat. Biotechnol. 2024, 1–14. [Google Scholar] [CrossRef]
- Hao, Y.; Stuart, T.; Kowalski, M.H.; Choudhary, S.; Hoffman, P.; Hartman, A.; Srivastava, A.; Molla, G.; Madad, S.; Fernandez-Granda, C.; et al. Dictionary Learning for Integrative, Multimodal and Scalable Single-Cell Analysis. Nat. Biotechnol. 2023, 42, 293–304. [Google Scholar] [CrossRef]
- Aran, D.; Looney, A.P.; Liu, L.; Wu, E.; Fong, V.; Hsu, A.; Chak, S.; Naikawadi, R.P.; Wolters, P.J.; Abate, A.R.; et al. Reference-Based Analysis of Lung Single-Cell Sequencing Reveals a Transitional Profibrotic Macrophage. Nat. Immunol. 2019, 20, 163–172. [Google Scholar] [CrossRef]
- Jin, S.; Guerrero-Juarez, C.F.; Zhang, L.; Chang, I.; Ramos, R.; Kuan, C.-H.; Myung, P.; Plikus, M.V.; Nie, Q. Inference and Analysis of Cell-Cell Communication Using CellChat. Nat. Commun. 2021, 12, 1088. [Google Scholar] [CrossRef]
- Butko, E.; Pouget, C.; Traver, D. Complex Regulation of HSC Emergence by the Notch Signaling Pathway. Dev. Biol. 2016, 409, 129–138. [Google Scholar] [CrossRef] [PubMed]
- Monteiro, R.; Pinheiro, P.; Joseph, N.; Peterkin, T.; Koth, J.; Repapi, E.; Bonkhofer, F.; Kirmizitas, A.; Patient, R. Transforming Growth Factor β Drives Hemogenic Endothelium Programming and the Transition to Hematopoietic Stem Cells. Dev. Cell 2016, 38, 358–370. [Google Scholar] [CrossRef] [PubMed]
- Howell, E.D.; Yzaguirre, A.D.; Gao, P.; Lis, R.; He, B.; Lakadamyali, M.; Rafii, S.; Tan, K.; Speck, N.A. Efficient Hemogenic Endothelial Cell Specification by RUNX1 Is Dependent on Baseline Chromatin Accessibility of RUNX1-Regulated TGFβ Target Genes. Genes Dev. 2021, 35, 1475–1489. [Google Scholar] [CrossRef]
- Dignum, T.; Varnum-Finney, B.; Srivatsan, S.R.; Dozono, S.; Waltner, O.; Heck, A.M.; Ishida, T.; Nourigat-McKay, C.; Jackson, D.L.; Rafii, S.; et al. Multipotent Progenitors and Hematopoietic Stem Cells Arise Independently from Hemogenic Endothelium in the Mouse Embryo. Cell Rep. 2021, 36, 109675. [Google Scholar] [CrossRef]
- Cui, H.; Wang, Y.; Huang, H.; Yu, W.; Bai, M.; Zhang, L.; Bryan, B.A.; Wang, Y.; Luo, J.; Li, D.; et al. GPR126 Protein Regulates Developmental and Pathological Angiogenesis through Modulation of VEGFR2 Receptor Signaling. J. Biol. Chem. 2014, 289, 34871–34885. [Google Scholar] [CrossRef]
- Kang, H.J.; Mesquitta, W.T.; Jung, H.S.; Moskvin, O.V.; Thomson, J.A.; Slukvin, I.I. GATA2 Is Dispensable for Specification of Hemogenic Endothelium but Promotes Endothelial-to-Hematopoietic Transition. Stem Cell Rep. 2018, 11, 197–211. [Google Scholar] [CrossRef]
- Aumailley, M. The Laminin Family. Cell Adhes. Migr. 2013, 7, 48–55. [Google Scholar] [CrossRef]
- MacEwan, D.J. TNF Receptor Subtype Signalling: Differences and Cellular Consequences. Cell Signal 2002, 14, 477–492. [Google Scholar] [CrossRef]
- Azare, J.; Leslie, K.; Al-Ahmadie, H.; Gerald, W.; Weinreb, P.H.; Violette, S.M.; Bromberg, J. Constitutively Activated Stat3 Induces Tumorigenesis and Enhances Cell Motility of Prostate Epithelial Cells through Integrin Β6. Mol. Cell Biol. 2007, 27, 4444–4453. [Google Scholar] [CrossRef]
- Wang, L.; Astone, M.; Alam, S.K.; Zhu, Z.; Pei, W.; Frank, D.A.; Burgess, S.M.; Hoeppner, L.H. Suppressing STAT3 Activity Protects the Endothelial Barrier from VEGF-Mediated Vascular Permeability. DMM Dis. Models Mech. 2021, 14, dmm049029. [Google Scholar] [CrossRef]
- Xu, C.; Sun, L.; Jiang, C.; Zhou, H.; Gu, L.; Liu, Y.; Xu, Q. SPP1, Analyzed by Bioinformatics Methods, Promotes the Metastasis in Colorectal Cancer by Activating EMT Pathway. Biomed. Pharmacother. 2017, 91, 1167–1177. [Google Scholar] [CrossRef] [PubMed]
- Zhao, H.; Chen, Q.; Alam, A.; Cui, J.; Suen, K.C.; Soo, A.P.; Eguchi, S.; Gu, J.; Ma, D. The Role of Osteopontin in the Progression of Solid Organ Tumour. Cell Death Dis. 2018, 9, 1–15. [Google Scholar] [CrossRef] [PubMed]
- Romacho, T.; Valencia, I.; Ramos-González, M.; Vallejo, S.; López-Esteban, M.; Lorenzo, O.; Cannata, P.; Romero, A.; San Hipólito-Luengo, A.; Gómez-Cerezo, J.F.; et al. Visfatin/ENampt Induces Endothelial Dysfunction in Vivo: A Role for Toll-Like Receptor 4 and NLRP3 Inflammasome. Sci. Rep. 2020, 10, 5386. [Google Scholar] [CrossRef] [PubMed]
- Theodore, L.N.; Hagedorn, E.J.; Cortes, M.; Natsuhara, K.; Liu, S.Y.; Perlin, J.R.; Yang, S.; Daily, M.L.; Zon, L.I.; North, T.E. Distinct Roles for Matrix Metalloproteinases 2 and 9 in Embryonic Hematopoietic Stem Cell Emergence, Migration, and Niche Colonization. Stem Cell Rep. 2017, 8, 1226–1241. [Google Scholar] [CrossRef]
- Broxmeyer, H.E. Chemokines in Hematopoiesis. Curr. Opin. Hematol. 2008, 15, 49–58. [Google Scholar] [CrossRef]
- Bixel, M.G.; Kusumbe, A.P.; Ramasamy, S.K.; Sivaraj, K.K.; Butz, S.; Vestweber, D.; Adams, R.H. Flow Dynamics and HSPC Homing in Bone Marrow Microvessels. Cell Rep. 2017, 18, 1804–1816. [Google Scholar] [CrossRef]
- Stehlik, C.; Kroismayr, R.; Dorfleutner, A.; Binder, B.R.; Lipp, J. VIGR—A Novel Inducible Adhesion Family G-Protein Coupled Receptor in Endothelial Cells. FEBS Lett. 2004, 569, 149–155. [Google Scholar] [CrossRef]
- MacParland, S.A.; Liu, J.C.; Ma, X.-Z.; Innes, B.T.; Bartczak, A.M.; Gage, B.K.; Manuel, J.; Khuu, N.; Echeverri, J.; Linares, I.; et al. Single Cell RNA Sequencing of Human Liver Reveals Distinct Intrahepatic Macrophage Populations. Nat. Commun. 2018, 9, 4383. [Google Scholar] [CrossRef]
- Giadone, R.M.; Liberti, D.C.; Matte, T.M.; Rosarda, J.D.; Torres-Arancivia, C.; Ghosh, S.; Diedrich, J.K.; Pankow, S.; Skvir, N.; Jean, J.C.; et al. Expression of Amyloidogenic Transthyretin Drives Hepatic Proteostasis Remodeling in an Induced Pluripotent Stem Cell Model of Systemic Amyloid Disease. Stem Cell Rep. 2020, 15, 515–528. [Google Scholar] [CrossRef]
- Wang, D.; Liu, C.; Wang, J.; Jia, Y.; Hu, X.; Jiang, H.; Shao, Z.; Zeng, Y.A. Protein C Receptor Stimulates Multiple Signaling Pathways in Breast Cancer Cells. J. Biol. Chem. 2018, 293, 1413–1424. [Google Scholar] [CrossRef]
- Wojtukiewicz, M.Z.; Hempel, D.; Sierko, E.; Tucker, S.C.; Honn, K.V. Endothelial Protein C Receptor (EPCR), Protease Activated Receptor-1 (PAR-1) and Their Interplay in Cancer Growth and Metastatic Dissemination. Cancers 2019, 11, 51. [Google Scholar] [CrossRef] [PubMed]
- Balazs, A.B.; Fabian, A.J.; Esmon, C.T.; Mulligan, R.C. Endothelial Protein C Receptor (CD201) Explicitly Identifies Hematopoietic Stem Cells in Murine Bone Marrow. Blood 2006, 107, 2317–2321. [Google Scholar] [CrossRef] [PubMed]
- Iwasaki, H.; Arai, F.; Kubota, Y.; Dahl, M.; Suda, T. Endothelial Protein C Receptor–Expressing Hematopoietic Stem Cells Reside in the Perisinusoidal Niche in Fetal Liver. Blood 2010, 116, 544–553. [Google Scholar] [CrossRef]
- Lin, D.S.; Trumpp, A. Differential Expression of Endothelial Protein C Receptor (EPCR) in Hematopoietic Stem and Multipotent Progenitor Cells in Young and Old Mice. Cells Dev. 2023, 174, 203843. [Google Scholar] [CrossRef]
- Dragoni, S.; Papageorgiou, A.; Araiz, C.; Greenwood, J.; Turowski, P. Endothelial Protease Activated Receptor 1 (PAR1) Signalling Is Required for Lymphocyte Transmigration across Brain Microvascular Endothelial Cells. Cells 2020, 9, 2723. [Google Scholar] [CrossRef]
- Gao, X.; Xu, C.; Asada, N.; Frenette, P.S. The Hematopoietic Stem Cell Niche: From Embryo to Adult. Development 2018, 145, dev139691. [Google Scholar] [CrossRef]
- Vanuytsel, K.; Villacorta-Martin, C.; Lindstrom-Vautrin, J.; Wang, Z.; Garcia-Beltran, W.F.; Vrbanac, V.; Parsons, D.; Lam, E.C.; Matte, T.M.; Dowrey, T.W.; et al. Multi-Modal Profiling of Human Fetal Liver Hematopoietic Stem Cells Reveals the Molecular Signature of Engraftment. Nat. Commun. 2022, 13, 1103. [Google Scholar] [CrossRef]
- Lewis, K.; Yoshimoto, M.; Takebe, T. Fetal Liver Hematopoiesis: From Development to Delivery. Stem Cell Res. Ther. 2021, 12, 139. [Google Scholar] [CrossRef]
- Comazzetto, S.; Shen, B.; Morrison, S.J. Niches That Regulate Stem Cells and Hematopoiesis in Adult Bone Marrow. Dev. Cell 2021, 56, 1848–1860. [Google Scholar] [CrossRef]
- Miller, R.J.; Banisadr, G.; Bhattacharyya, B.J. CXCR4 Signaling in the Regulation of Stem Cell Migration and Development. J. Neuroimmunol. 2008, 198, 31–38. [Google Scholar] [CrossRef]
- Kim, J.; Mori, T.; Chen, S.L.; Amersi, F.F.; Martinez, S.R.; Kuo, C.; Turner, R.R.; Ye, X.; Bilchik, A.J.; Morton, D.L.; et al. Chemokine Receptor CXCR4 Expression in Patients with Melanoma and Colorectal Cancer Liver Metastases and the Association With Disease Outcome. Ann. Surg. 2006, 244, 113–120. [Google Scholar] [CrossRef] [PubMed]
- Jan, H.-J.; Lee, C.-C.; Shih, Y.-L.; Hueng, D.-Y.; Ma, H.-I.; Lai, J.-H.; Wei, H.-W.; Lee, H.-M. Osteopontin Regulates Human Glioma Cell Invasiveness and Tumor Growth in Mice. Neuro Oncol. 2010, 12, 58–70. [Google Scholar] [CrossRef] [PubMed]
- Yzaguirre, A.D.; Howell, E.D.; Li, Y.; Liu, Z.; Speck, N.A. Runx1 Is Sufficient for Blood Cell Formation from Non-Hemogenic Endothelial Cells in Vivo Only during Early Embryogenesis. Development 2018, 145, dev158162. [Google Scholar] [CrossRef] [PubMed]
- Fang, Z.; Tian, Y.; Sui, C.; Guo, Y.; Hu, X.; Lai, Y.; Liao, Z.; Li, J.; Feng, G.; Jin, L.; et al. Single-Cell Transcriptomics of Proliferative Phase Endometrium: Systems Analysis of Cell–Cell Communication Network Using CellChat. Front. Cell Dev. Biol. 2022, 10, 919731. [Google Scholar] [CrossRef]




Disclaimer/Publisher’s Note: The statements, opinions and data contained in all publications are solely those of the individual author(s) and contributor(s) and not of MDPI and/or the editor(s). MDPI and/or the editor(s) disclaim responsibility for any injury to people or property resulting from any ideas, methods, instructions or products referred to in the content. |
© 2024 by the authors. Licensee MDPI, Basel, Switzerland. This article is an open access article distributed under the terms and conditions of the Creative Commons Attribution (CC BY) license (https://creativecommons.org/licenses/by/4.0/).
Share and Cite
Shalaby, C.; Garifallou, J.; Thom, C.S. Integrated Local and Systemic Communication Factors Regulate Nascent Hematopoietic Progenitor Escape During Developmental Hematopoiesis. Int. J. Mol. Sci. 2025, 26, 301. https://doi.org/10.3390/ijms26010301
Shalaby C, Garifallou J, Thom CS. Integrated Local and Systemic Communication Factors Regulate Nascent Hematopoietic Progenitor Escape During Developmental Hematopoiesis. International Journal of Molecular Sciences. 2025; 26(1):301. https://doi.org/10.3390/ijms26010301
Chicago/Turabian StyleShalaby, Carson, James Garifallou, and Christopher S. Thom. 2025. "Integrated Local and Systemic Communication Factors Regulate Nascent Hematopoietic Progenitor Escape During Developmental Hematopoiesis" International Journal of Molecular Sciences 26, no. 1: 301. https://doi.org/10.3390/ijms26010301
APA StyleShalaby, C., Garifallou, J., & Thom, C. S. (2025). Integrated Local and Systemic Communication Factors Regulate Nascent Hematopoietic Progenitor Escape During Developmental Hematopoiesis. International Journal of Molecular Sciences, 26(1), 301. https://doi.org/10.3390/ijms26010301

