Elucidation of Factors Affecting the Age-Dependent Cancer Occurrence Rates
Abstract
1. Introduction
- Roles played by growth signals in cancer cell cycle progression;
- Hints about the cancer cell cycle program, which is clearly different from the normal cell cycle program of human cells;
- Roles played by viral infection in cancer development;
- Gender disparity for the vast majority of cancer types;
- Roles played by sex hormones in the development of cancer types having early peak ages in the occurrence rate distributions.
2. Results
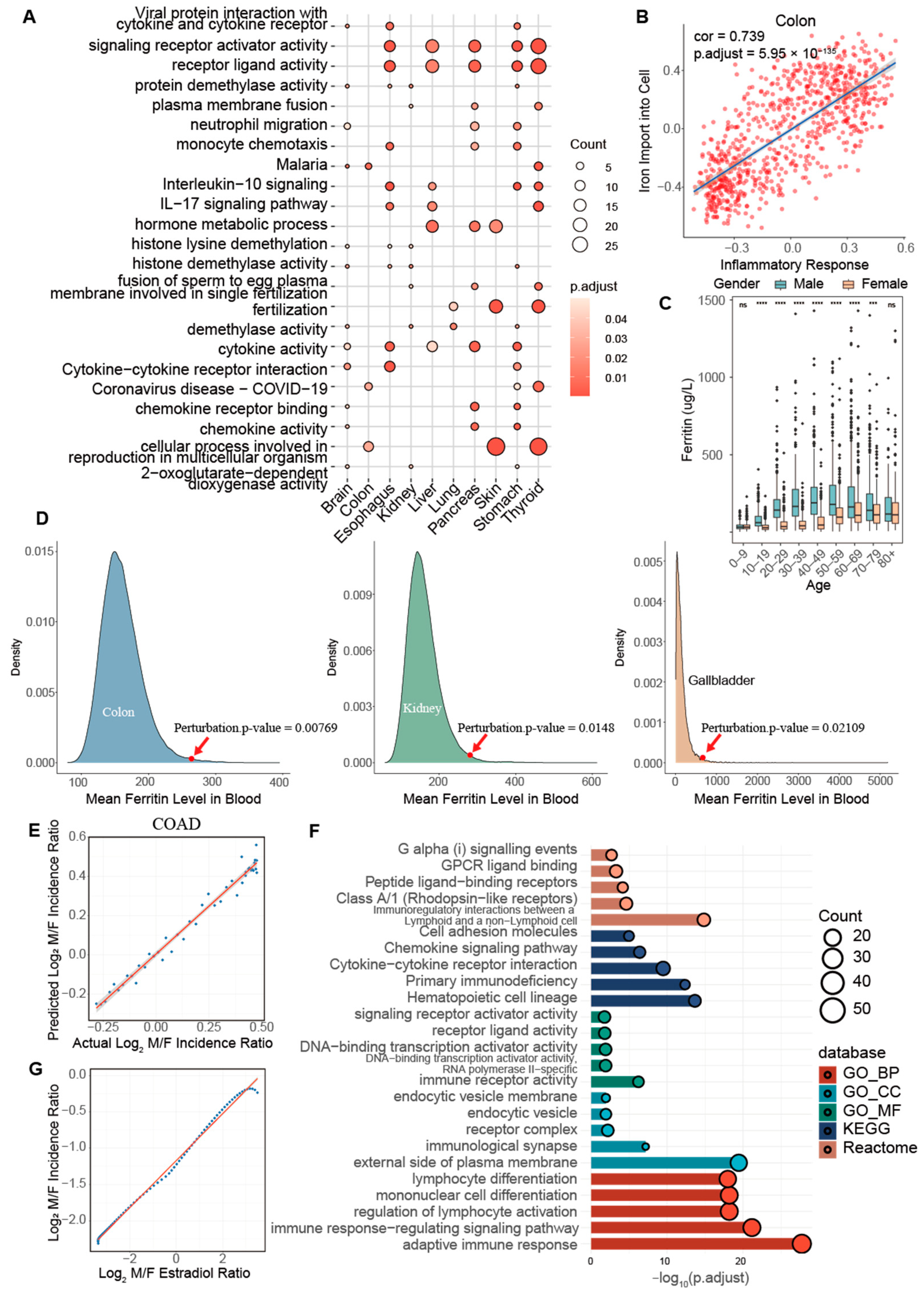
2.1. The Landscape of Age-Dependent Occurrence Rates of 23 Cancer Types
2.2. Cancers with Unimodal ADOR Distributions
2.3. Roles Played by Growth Signals in Cancer Cell Proliferation
2.4. Cancers with Bimodal Occurrence Rate Distributions
2.5. Understanding Gender Disparity in Cancer Occurrence Rates
2.6. Role of Sex Hormones in Cancers with the Early Cancer Occurrence Rate Peaks
3. Discussion
4. Materials and Methods
4.1. Data Collection
4.2. Identification of Differentially Expressed Genes (DEGs)
4.3. Enrichment Analyses
4.4. Calculation of Gene Set Scores Using GSVA
4.5. Regression Models for Age-Dependent Cancer Occurrence Rates
4.6. Estimating the Age-Dependent Cancer Risk Level in an Organ
4.7. Estimating the Age-Dependent Levels of Growth Signals Needed by a Cancer (Sub)Type
4.8. Regression Analyses for Cancer Occurrence Rate Against Cancer Risk and Growth Signals
4.9. Identification of Co-Expressed Clusters Among Cell Cycle Genes in Cancer
4.10. Regression Analyses for Each Co-Expressed Cluster of Cell Cycle Genes
4.11. Viral Infection Rate in the Cancer Tissue Samples and the Background Population
4.12. Pathway-Based Analyses of Gender Differences in Normal Tissues
4.13. Estimating Iron Accumulation in Blood
4.14. Perturbation Analysis
4.15. Quantitative Analyses of Different Age-Dependent Cancer Occurrence Rates Between Genders
4.16. Functional Analyses of Cancer Types with Early vs. Late Peak Ages
5. Conclusions
Supplementary Materials
Author Contributions
Funding
Institutional Review Board Statement
Informed Consent Statement
Data Availability Statement
Acknowledgments
Conflicts of Interest
References
- Doll, K.M.; Rademaker, A.; Sosa, J.A. Practical Guide to Surgical Data Sets: Surveillance, Epidemiology, and End Results (SEER) Database. JAMA Surg. 2018, 153, 588–589. [Google Scholar] [CrossRef]
- Park, H.S.; Lloyd, S.; Decker, R.H.; Wilson, L.D.; Yu, J.B. Overview of the Surveillance, Epidemiology, and End Results database: Evolution, data variables, and quality assurance. Curr. Probl. Cancer 2012, 36, 183–190. [Google Scholar] [CrossRef] [PubMed]
- Hoadley, K.A.; Yau, C.; Hinoue, T.; Wolf, D.M.; Lazar, A.J.; Drill, E.; Shen, R.; Taylor, A.M.; Cherniack, A.D.; Thorsson, V.; et al. Cell-of-Origin Patterns Dominate the Molecular Classification of 10,000 Tumors from 33 Types of Cancer. Cell 2018, 173, 291–304 e296. [Google Scholar] [CrossRef]
- Takeshima, H.; Ushijima, T. Accumulation of genetic and epigenetic alterations in normal cells and cancer risk. NPJ Precis. Oncol. 2019, 3, 7. [Google Scholar] [CrossRef] [PubMed]
- Derks, L.L.M.; van Boxtel, R. Stem cell mutations, associated cancer risk, and consequences for regenerative medicine. Cell Stem Cell 2023, 30, 1421–1433. [Google Scholar] [CrossRef] [PubMed]
- Laconi, E.; Marongiu, F.; DeGregori, J. Cancer as a disease of old age: Changing mutational and microenvironmental landscapes. Br. J. Cancer 2020, 122, 943–952. [Google Scholar] [CrossRef]
- de Magalhaes, J.P. How ageing processes influence cancer. Nat. Rev. Cancer 2013, 13, 357–365. [Google Scholar] [CrossRef] [PubMed]
- Barbe-Tuana, F.; Funchal, G.; Schmitz, C.R.R.; Maurmann, R.M.; Bauer, M.E. The interplay between immunosenescence and age-related diseases. Semin. Immunopathol. 2020, 42, 545–557. [Google Scholar] [CrossRef]
- Palmer, S.; Albergante, L.; Blackburn, C.C.; Newman, T.J. Thymic involution and rising disease incidence with age. Proc. Natl. Acad. Sci. USA 2018, 115, 1883–1888. [Google Scholar] [CrossRef]
- Guerville, F.; Bourdel-Marchasson, I.; Dechanet-Merville, J.; Pellegrin, I.; Soubeyran, P.; Appay, V.; Lemoine, M. Does Inflammation Contribute to Cancer Incidence and Mortality during Aging? A Conceptual Review. Cancers 2022, 14, 1622. [Google Scholar] [CrossRef] [PubMed]
- Leonardi, G.C.; Accardi, G.; Monastero, R.; Nicoletti, F.; Libra, M. Ageing: From inflammation to cancer. Immun. Ageing 2018, 15, 1. [Google Scholar] [CrossRef] [PubMed]
- Ledford, H. Why cancer risk declines sharply in old age. Nature 2024, 631, 261–262. [Google Scholar] [CrossRef] [PubMed]
- Zhuang, X.; Wang, Q.; Joost, S.; Ferrena, A.; Humphreys, D.T.; Li, Z.; Blum, M.; Krause, K.; Ding, S.; Landais, Y.; et al. Ageing limits stemness and tumorigenesis by reprogramming iron homeostasis. Nature 2025, 637, 184–194. [Google Scholar] [CrossRef] [PubMed]
- Qiu, S.; An, Z.; Tan, R.; He, P.A.; Jing, J.; Li, H.; Wu, S.; Xu, Y. Understanding the unimodal distributions of cancer occurrence rates: It takes two factors for a cancer to occur. Brief. Bioinform. 2021, 22, bbaa349. [Google Scholar] [CrossRef]
- Tomasetti, C.; Vogelstein, B. Cancer etiology. Variation in cancer risk among tissues can be explained by the number of stem cell divisions. Science 2015, 347, 78–81. [Google Scholar] [CrossRef]
- Yuen, H.F.; McCrudden, C.M.; Grills, C.; Zhang, S.D.; Huang, Y.H.; Chan, K.K.; Chan, Y.P.; Wong, M.L.; Law, S.; Srivastava, G.; et al. Combinatorial use of bone morphogenetic protein 6, noggin and SOST significantly predicts cancer progression. Cancer Sci. 2012, 103, 1145–1154. [Google Scholar] [CrossRef]
- Hu, M.; Cui, F.; Liu, F.; Wang, J.; Wei, X.; Li, Y. BMP signaling pathways affect differently migration and invasion of esophageal squamous cancer cells. Int. J. Oncol. 2017, 50, 193–202. [Google Scholar] [CrossRef]
- Yamabuki, T.; Daigo, Y.; Kato, T.; Hayama, S.; Tsunoda, T.; Miyamoto, M.; Ito, T.; Fujita, M.; Hosokawa, M.; Kondo, S.; et al. Genome-wide gene expression profile analysis of esophageal squamous cell carcinomas. Int. J. Oncol. 2006, 28, 1375–1384. [Google Scholar] [CrossRef][Green Version]
- Yoshida, K.; Kuniyasu, H.; Yasui, W.; Kitadai, Y.; Toge, T.; Tahara, E. Expression of growth factors and their receptors in human esophageal carcinomas: Regulation of expression by epidermal growth factor and transforming growth factor alpha. J. Cancer Res. Clin. Oncol. 1993, 119, 401–407. [Google Scholar] [CrossRef] [PubMed]
- Iihara, K.; Shiozaki, H.; Tahara, H.; Kobayashi, K.; Inoue, M.; Tamura, S.; Miyata, M.; Oka, H.; Doki, Y.; Mori, T. Prognostic significance of transforming growth factor-alpha in human esophageal carcinoma. Implication for the autocrine proliferation. Cancer 1993, 71, 2902–2909. [Google Scholar] [CrossRef]
- Sun, S.P.; Jin, Y.N.; Yang, H.P.; Wei, Y.; Dong, Z. Serum transforming growth factor-beta1 level reflects disease status in patients with esophageal carcinoma after radiotherapy. World J. Gastroenterol. 2007, 13, 5267–5272. [Google Scholar] [CrossRef] [PubMed]
- Luo, J.; Chen, X.Q.; Li, P. The Role of TGF-beta and Its Receptors in Gastrointestinal Cancers. Transl. Oncol. 2019, 12, 475–484. [Google Scholar] [CrossRef] [PubMed]
- Gholamin, M.; Moaven, O.; Memar, B.; Farshchian, M.; Naseh, H.; Malekzadeh, R.; Sotoudeh, M.; Rajabi-Mashhadi, M.T.; Forghani, M.N.; Farrokhi, F.; et al. Overexpression and interactions of interleukin-10, transforming growth factor beta, and vascular endothelial growth factor in esophageal squamous cell carcinoma. World J. Surg. 2009, 33, 1439–1445. [Google Scholar] [CrossRef]
- Marino, F.E.; Risbridger, G.; Gold, E. The inhibin/activin signalling pathway in human gonadal and adrenal cancers. Mol. Hum. Reprod. 2014, 20, 1223–1237. [Google Scholar] [CrossRef]
- Kang, M.H.; Kim, J.S.; Seo, J.E.; Oh, S.C.; Yoo, Y.A. BMP2 accelerates the motility and invasiveness of gastric cancer cells via activation of the phosphatidylinositol 3-kinase (PI3K)/Akt pathway. Exp. Cell Res. 2010, 316, 24–37. [Google Scholar] [CrossRef] [PubMed]
- Langenfeld, E.M.; Langenfeld, J. Bone morphogenetic protein-2 stimulates angiogenesis in developing tumors. Mol. Cancer Res. 2004, 2, 141–149. [Google Scholar] [CrossRef] [PubMed]
- Katsuno, Y.; Hanyu, A.; Kanda, H.; Ishikawa, Y.; Akiyama, F.; Iwase, T.; Ogata, E.; Ehata, S.; Miyazono, K.; Imamura, T. Bone morphogenetic protein signaling enhances invasion and bone metastasis of breast cancer cells through Smad pathway. Oncogene 2008, 27, 6322–6333. [Google Scholar] [CrossRef] [PubMed]
- Skovrlj, B.; Koehler, S.M.; Anderson, P.A.; Qureshi, S.A.; Hecht, A.C.; Iatridis, J.C.; Cho, S.K. Association Between BMP-2 and Carcinogenicity. Spine (Phila. Pa. 1976) 2015, 40, 1862–1871. [Google Scholar] [CrossRef]
- Cui, M.; Chang, Y.; Du, W.; Liu, S.; Qi, J.; Luo, R.; Luo, S. Upregulation of lncRNA-ATB by Transforming Growth Factor beta1 (TGF-beta1) Promotes Migration and Invasion of Papillary Thyroid Carcinoma Cells. Med. Sci. Monit. 2018, 24, 5152–5158. [Google Scholar] [CrossRef]
- Zhong, J.; Liu, C.; Zhang, Q.H.; Chen, L.; Shen, Y.Y.; Chen, Y.J.; Zeng, X.; Zu, X.Y.; Cao, R.X. TGF-beta1 induces HMGA1 expression: The role of HMGA1 in thyroid cancer proliferation and invasion. Int. J. Oncol. 2017, 50, 1567–1578. [Google Scholar] [CrossRef]
- Derwahl, M.; Nicula, D. Estrogen and its role in thyroid cancer. Endocr. Relat. Cancer 2014, 21, T273–T283. [Google Scholar] [CrossRef]
- Zhang, L.; Zhou, M.; Gao, X.; Xie, Y.; Xiao, J.; Liu, T.; Zeng, X. Estrogen-related genes for thyroid cancer prognosis, immune infiltration, staging, and drug sensitivity. BMC Cancer 2023, 23, 1048. [Google Scholar] [CrossRef] [PubMed]
- Pabla, B.; Bissonnette, M.; Konda, V.J. Colon cancer and the epidermal growth factor receptor: Current treatment paradigms, the importance of diet, and the role of chemoprevention. World J. Clin. Oncol. 2015, 6, 133–141. [Google Scholar] [CrossRef] [PubMed]
- Chava, S.; Bugide, S.; Zhang, X.; Gupta, R.; Wajapeyee, N. Betacellulin promotes tumor development and EGFR mutant lung cancer growth by stimulating the EGFR pathway and suppressing apoptosis. iScience 2022, 25, 104211. [Google Scholar] [CrossRef] [PubMed]
- Jiramongkolchai, P.; Owens, P.; Hong, C.C. Emerging roles of the bone morphogenetic protein pathway in cancer: Potential therapeutic target for kinase inhibition. Biochem. Soc. Trans. 2016, 44, 1117–1134. [Google Scholar] [CrossRef]
- Shen, W.; Tao, G.Q.; Zhang, Y.; Cai, B.; Sun, J.; Tian, Z.Q. TGF-beta in pancreatic cancer initiation and progression: Two sides of the same coin. Cell Biosci. 2017, 7, 39. [Google Scholar] [CrossRef]
- Wu, Q.; Hou, X.; Xia, J.; Qian, X.; Miele, L.; Sarkar, F.H.; Wang, Z. Emerging roles of PDGF-D in EMT progression during tumorigenesis. Cancer Treat. Rev. 2013, 39, 640–646. [Google Scholar] [CrossRef]
- Wang, Z.; Ahmad, A.; Li, Y.; Kong, D.; Azmi, A.S.; Banerjee, S.; Sarkar, F.H. Emerging roles of PDGF-D signaling pathway in tumor development and progression. Biochim. Biophys. Acta 2010, 1806, 122–130. [Google Scholar] [CrossRef] [PubMed]
- Wang, J.; Xiang, H.; Lu, Y.; Wu, T. Role and clinical significance of TGF-beta1 and TGF-betaR1 in malignant tumors (Review). Int. J. Mol. Med. 2021, 47, 55. [Google Scholar] [CrossRef]
- Tan, R.; Zhou, Y.; An, Z.; Xu, Y. Cancer Is A Survival Process under Persistent Microenvironmental and Cellular Stresses. Genom. Proteom. Bioinform. 2023, 21, 1260–1265. [Google Scholar] [CrossRef] [PubMed]
- Sun, H.; Zhang, C.; Cao, S.; Sheng, T.; Dong, N.; Xu, Y. Fenton reactions drive nucleotide and ATP syntheses in cancer. J. Mol. Cell Biol. 2018, 10, 448–459. [Google Scholar] [CrossRef] [PubMed]
- Sun, H.; Zhou, Y.; Skaro, M.F.; Wu, Y.; Qu, Z.; Mao, F.; Zhao, S.; Xu, Y. Metabolic Reprogramming in Cancer Is Induced to Increase Proton Production. Cancer Res. 2020, 80, 1143–1155. [Google Scholar] [CrossRef] [PubMed]
- Waks, A.G.; Winer, E.P. Breast Cancer Treatment: A Review. JAMA 2019, 321, 288–300. [Google Scholar] [CrossRef]
- Denmeade, S.R.; Isaacs, J.T. A history of prostate cancer treatment. Nat. Rev. Cancer 2002, 2, 389–396. [Google Scholar] [CrossRef] [PubMed]
- Fujita, K.; Nonomura, N. Role of Androgen Receptor in Prostate Cancer: A Review. World J. Mens. Health 2019, 37, 288–295. [Google Scholar] [CrossRef] [PubMed]
- Crawford, E.D.; Heidenreich, A.; Lawrentschuk, N.; Tombal, B.; Pompeo, A.C.L.; Mendoza-Valdes, A.; Miller, K.; Debruyne, F.M.J.; Klotz, L. Androgen-targeted therapy in men with prostate cancer: Evolving practice and future considerations. Prostate Cancer Prostatic Dis. 2019, 22, 24–38. [Google Scholar] [CrossRef] [PubMed]
- Stanaway, J.D.; Flaxman, A.D.; Naghavi, M.; Fitzmaurice, C.; Vos, T.; Abubakar, I.; Abu-Raddad, L.J.; Assadi, R.; Bhala, N.; Cowie, B.; et al. The global burden of viral hepatitis from 1990 to 2013: Findings from the Global Burden of Disease Study 2013. Lancet 2016, 388, 1081–1088. [Google Scholar] [CrossRef] [PubMed]
- Manns, M.P.; Buti, M.; Gane, E.; Pawlotsky, J.M.; Razavi, H.; Terrault, N.; Younossi, Z. Hepatitis C virus infection. Nat. Rev. Dis. Primers 2017, 3, 17006. [Google Scholar] [CrossRef]
- Yao, J.; Liu, X. lncRNA PITPNA-AS1 promotes cell proliferation and metastasis in hepatocellular carcinoma by upregulating PDGFD. Aging 2023, 15, 4071–4083. [Google Scholar] [CrossRef] [PubMed]
- Zheng, J.; Guo, Z.; Wen, Z.; Chen, H. ZNF561 antisense RNA 1 contributes to angiogenesis in hepatocellular carcinoma through upregulation of platelet-derived growth Factor-D. Chin. J. Physiol. 2022, 65, 258–265. [Google Scholar] [CrossRef]
- Crosbie, E.J.; Einstein, M.H.; Franceschi, S.; Kitchener, H.C. Human papillomavirus and cervical cancer. Lancet 2013, 382, 889–899. [Google Scholar] [CrossRef]
- Bhatla, N.; Aoki, D.; Sharma, D.N.; Sankaranarayanan, R. Cancer of the cervix uteri: 2021 update. Int. J. Gynaecol. Obstet. 2021, 155 (Suppl. S1), 28–44. [Google Scholar] [CrossRef] [PubMed]
- Keen, J.C.; Moore, H.M. The Genotype-Tissue Expression (GTEx) Project: Linking Clinical Data with Molecular Analysis to Advance Personalized Medicine. J. Pers. Med. 2015, 5, 22–29. [Google Scholar] [CrossRef] [PubMed]
- Turner, M.D.; Nedjai, B.; Hurst, T.; Pennington, D.J. Cytokines and chemokines: At the crossroads of cell signalling and inflammatory disease. Biochim. Biophys. Acta 2014, 1843, 2563–2582. [Google Scholar] [CrossRef]
- O'Shea, J.J.; Murray, P.J. Cytokine signaling modules in inflammatory responses. Immunity 2008, 28, 477–487. [Google Scholar] [CrossRef]
- Jin, W.; Dong, C. IL-17 cytokines in immunity and inflammation. Emerg. Microbes Infect. 2013, 2, e60. [Google Scholar] [CrossRef] [PubMed]
- Shahrara, S.; Pickens, S.R.; Mandelin, A.M., 2nd; Karpus, W.J.; Huang, Q.; Kolls, J.K.; Pope, R.M. IL-17-mediated monocyte migration occurs partially through CC chemokine ligand 2/monocyte chemoattractant protein-1 induction. J. Immunol. 2010, 184, 4479–4487. [Google Scholar] [CrossRef] [PubMed]
- McGeachy, M.J.; Cua, D.J.; Gaffen, S.L. The IL-17 Family of Cytokines in Health and Disease. Immunity 2019, 50, 892–906. [Google Scholar] [CrossRef]
- Soehnlein, O.; Steffens, S.; Hidalgo, A.; Weber, C. Neutrophils as protagonists and targets in chronic inflammation. Nat. Rev. Immunol. 2017, 17, 248–261. [Google Scholar] [CrossRef] [PubMed]
- Hanahan, D. Hallmarks of Cancer: New Dimensions. Cancer Discov. 2022, 12, 31–46. [Google Scholar] [CrossRef] [PubMed]
- Hanahan, D.; Weinberg, R.A. Hallmarks of cancer: The next generation. Cell 2011, 144, 646–674. [Google Scholar] [CrossRef]
- Wessling-Resnick, M. Iron homeostasis and the inflammatory response. Annu. Rev. Nutr. 2010, 30, 105–122. [Google Scholar] [CrossRef] [PubMed]
- Reuter, S.; Gupta, S.C.; Chaturvedi, M.M.; Aggarwal, B.B. Oxidative stress, inflammation, and cancer: How are they linked? Free Radic. Biol. Med. 2010, 49, 1603–1616. [Google Scholar] [CrossRef]
- Juan, C.A.; Perez de la Lastra, J.M.; Plou, F.J.; Perez-Lebena, E. The Chemistry of Reactive Oxygen Species (ROS) Revisited: Outlining Their Role in Biological Macromolecules (DNA, Lipids and Proteins) and Induced Pathologies. Int. J. Mol. Sci. 2021, 22, 4642. [Google Scholar] [CrossRef] [PubMed]
- Torti, S.V.; Manz, D.H.; Paul, B.T.; Blanchette-Farra, N.; Torti, F.M. Iron and Cancer. Annu. Rev. Nutr. 2018, 38, 97–125. [Google Scholar] [CrossRef] [PubMed]
- Vargas-Uricoechea, H. Molecular Mechanisms in Autoimmune Thyroid Disease. Cells 2023, 12, 918. [Google Scholar] [CrossRef]
- Mammen, J.S.R.; Cappola, A.R. Autoimmune Thyroid Disease in Women. JAMA 2021, 325, 2392–2393. [Google Scholar] [CrossRef] [PubMed]
- Henderson, V.W. Progesterone and human cognition. Climacteric 2018, 21, 333–340. [Google Scholar] [CrossRef]
- Horstman, A.M.; Dillon, E.L.; Urban, R.J.; Sheffield-Moore, M. The role of androgens and estrogens on healthy aging and longevity. J. Gerontol. A Biol. Sci. Med. Sci. 2012, 67, 1140–1152. [Google Scholar] [CrossRef]
- Li, Z.; Wei, H.; Li, S.; Wu, P.; Mao, X. The Role of Progesterone Receptors in Breast Cancer. Drug Des. Devel Ther. 2022, 16, 305–314. [Google Scholar] [CrossRef]
- Ding, S.; Madu, C.O.; Lu, Y. The Impact of Hormonal Imbalances Associated with Obesity on the Incidence of Endometrial Cancer in Postmenopausal Women. J. Cancer 2020, 11, 5456–5465. [Google Scholar] [CrossRef]
- Nakagawa, H.; Ueda, T.; Ito, S.; Shiraishi, T.; Taniguchi, H.; Kayukawa, N.; Nakanishi, H.; Ushijima, S.; Kanazawa, M.; Nakamura, T.; et al. Androgen suppresses testicular cancer cell growth in vitro and in vivo. Oncotarget 2016, 7, 35224–35232. [Google Scholar] [CrossRef]
- Witsch, E.; Sela, M.; Yarden, Y. Roles for growth factors in cancer progression. Physiology 2010, 25, 85–101. [Google Scholar] [CrossRef] [PubMed]
- Desai, S.; Guddati, A.K. Bimodal Age Distribution in Cancer Incidence. World J. Oncol. 2022, 13, 329–336. [Google Scholar] [CrossRef] [PubMed]
- Liu, P.; Xie, S.H.; Hu, S.; Cheng, X.; Gao, T.; Zhang, C.; Song, Z. Age-specific sex difference in the incidence of hepatocellular carcinoma in the United States. Oncotarget 2017, 8, 68131–68137. [Google Scholar] [CrossRef]
- Torti, S.V.; Torti, F.M. Iron and cancer: More ore to be mined. Nat. Rev. Cancer 2013, 13, 342–355. [Google Scholar] [CrossRef] [PubMed]
- Zhao, H.; Wu, L.; Yan, G.; Chen, Y.; Zhou, M.; Wu, Y.; Li, Y. Inflammation and tumor progression: Signaling pathways and targeted intervention. Signal Transduct. Target. Ther. 2021, 6, 263. [Google Scholar] [CrossRef]
- Kaji, K.; Hashiba, A.; Uotani, C.; Yamaguchi, Y.; Ueno, T.; Ohno, K.; Takabatake, I.; Wakabayashi, T.; Doyama, H.; Ninomiya, I.; et al. Grading of Atrophic Gastritis is Useful for Risk Stratification in Endoscopic Screening for Gastric Cancer. Am. J. Gastroenterol. 2019, 114, 71–79. [Google Scholar] [CrossRef] [PubMed]
- Chrisofos, M.; Papatsoris, A.G.; Lazaris, A.; Deliveliotis, C. Precursor lesions of prostate cancer. Crit. Rev. Clin. Lab. Sci. 2007, 44, 243–270. [Google Scholar] [CrossRef] [PubMed]
- Sfanos, K.S.; Yegnasubramanian, S.; Nelson, W.G.; De Marzo, A.M. The inflammatory microenvironment and microbiome in prostate cancer development. Nat. Rev. Urol. 2018, 15, 11–24. [Google Scholar] [CrossRef]
- Wierman, M.E.; Basson, R.; Davis, S.R.; Khosla, S.; Miller, K.K.; Rosner, W.; Santoro, N. Androgen therapy in women: An Endocrine Society Clinical Practice guideline. J. Clin. Endocrinol. Metab. 2006, 91, 3697–3710. [Google Scholar] [CrossRef]
- Mareti, E.; Vatopoulou, A.; Spyropoulou, G.A.; Papanastasiou, A.; Pratilas, G.C.; Liberis, A.; Hatzipantelis, E.; Dinas, K. Breast Disorders in Adolescence: A Review of the Literature. Breast Care 2021, 16, 149–155. [Google Scholar] [CrossRef]
- Oliver, T.; Mead, G. Testicular cancer. Curr. Opin. Oncol. 1993, 5, 559–567. [Google Scholar] [CrossRef][Green Version]
- Ferraina, F.; Fogliati, A.; Scotti, M.A.; Romano, F.; Garancini, M.; Ciulli, C. Lobar and Segmental Atrophy of the Liver: Differential Diagnoses and Treatments. Livers 2024, 4, 320–332. [Google Scholar] [CrossRef]
- Singh, V.K.; Yadav, D.; Garg, P.K. Diagnosis and Management of Chronic Pancreatitis: A Review. JAMA 2019, 322, 2422–2434. [Google Scholar] [CrossRef] [PubMed]
- Gommlich, A.; Raschke, F.; Petr, J.; Seidlitz, A.; Jentsch, C.; Platzek, I.; van den Hoff, J.; Kotzerke, J.; Beuthien-Baumann, B.; Baumann, M.; et al. Overestimation of grey matter atrophy in glioblastoma patients following radio(chemo)therapy. MAGMA 2022, 35, 145–152. [Google Scholar] [CrossRef]
- Sastre-Garriga, J.; Pareto, D.; Battaglini, M.; Rocca, M.A.; Ciccarelli, O.; Enzinger, C.; Wuerfel, J.; Sormani, M.P.; Barkhof, F.; Yousry, T.A.; et al. MAGNIMS consensus recommendations on the use of brain and spinal cord atrophy measures in clinical practice. Nat. Rev. Neurol. 2020, 16, 171–182. [Google Scholar] [CrossRef] [PubMed]
- Zhou, Y.; Chang, W.; Lu, X.; Wang, J.; Zhang, C.; Xu, Y. Acid-base Homeostasis and Implications to the Phenotypic Behaviors of Cancer. Genom. Proteom. Bioinform. 2023, 21, 1133–1148. [Google Scholar] [CrossRef]
- Goldman, M.J.; Craft, B.; Hastie, M.; Repecka, K.; McDade, F.; Kamath, A.; Banerjee, A.; Luo, Y.; Rogers, D.; Brooks, A.N.; et al. Visualizing and interpreting cancer genomics data via the Xena platform. Nat. Biotechnol. 2020, 38, 675–678. [Google Scholar] [CrossRef] [PubMed]
- Consortium, G.T. The Genotype-Tissue Expression (GTEx) project. Nat. Genet. 2013, 45, 580–585. [Google Scholar] [CrossRef]
- Love, M.I.; Huber, W.; Anders, S. Moderated estimation of fold change and dispersion for RNA-seq data with DESeq2. Genome Biol. 2014, 15, 550. [Google Scholar] [CrossRef] [PubMed]
- Yu, G.; Wang, L.G.; Han, Y.; He, Q.Y. clusterProfiler: An R package for comparing biological themes among gene clusters. OMICS 2012, 16, 284–287. [Google Scholar] [CrossRef]
- Hanzelmann, S.; Castelo, R.; Guinney, J. GSVA: Gene set variation analysis for microarray and RNA-seq data. BMC Bioinform. 2013, 14, 7. [Google Scholar] [CrossRef]
- Grant, G.D.; Brooks, L., 3rd; Zhang, X.; Mahoney, J.M.; Martyanov, V.; Wood, T.A.; Sherlock, G.; Cheng, C.; Whitfield, M.L. Identification of cell cycle-regulated genes periodically expressed in U2OS cells and their regulation by FOXM1 and E2F transcription factors. Mol. Biol. Cell 2013, 24, 3634–3650. [Google Scholar] [CrossRef] [PubMed]
- UniProt, C. UniProt: The Universal Protein Knowledgebase in 2023. Nucleic Acids Res 2023, 51, D523–D531. [Google Scholar] [CrossRef]
- UniProt, C. UniProt: The universal protein knowledgebase in 2021. Nucleic Acids Res 2021, 49, D480–D489. [Google Scholar] [CrossRef]
- Efremova, M.; Vento-Tormo, M.; Teichmann, S.A.; Vento-Tormo, R. CellPhoneDB: Inferring cell-cell communication from combined expression of multi-subunit ligand-receptor complexes. Nat. Protoc. 2020, 15, 1484–1506. [Google Scholar] [CrossRef] [PubMed]
- Shao, X.; Liao, J.; Li, C.; Lu, X.; Cheng, J.; Fan, X. CellTalkDB: A manually curated database of ligand-receptor interactions in humans and mice. Brief. Bioinform. 2021, 22, bbaa269. [Google Scholar] [CrossRef] [PubMed]
- Uhlen, M.; Fagerberg, L.; Hallstrom, B.M.; Lindskog, C.; Oksvold, P.; Mardinoglu, A.; Sivertsson, A.; Kampf, C.; Sjostedt, E.; Asplund, A.; et al. Proteomics. Tissue-based map of the human proteome. Science 2015, 347, 1260419. [Google Scholar] [CrossRef] [PubMed]
- National Health and Nutrition Examination Survey (NHANES). Available online: https://www.cdc.gov/nchs/nhanes-participants/?CDC_AAref_Val (accessed on 7 September 2023).
- Lumley, T. Leaps: Regression Subset Selection. Available online: https://cran.r-project.org/web/packages/leaps/index.html (accessed on 15 July 2023).
- Wilkerson, M.D.; Hayes, D.N. ConsensusClusterPlus: A class discovery tool with confidence assessments and item tracking. Bioinformatics 2010, 26, 1572–1573. [Google Scholar] [CrossRef]
- Monti, S.; Tamayo, P.; Mesirov, J.; Golub, T. Consensus Clustering: A Resampling-Based Method for Class Discovery and Visualization of Gene Expression Microarray Data. Mach. Learn. 2003, 52, 91–118. [Google Scholar] [CrossRef]
- Miller, A. Subset Selection in Regression; Chapman and Hall/CRC: Boca Raton, FL, USA, 2002. [Google Scholar]
- Boomsma, A. Book review of R.H. Lindeman, P.F. Merenda & R.Z. Gold (1980). Introduction to bivariate and multivariate analysis. Ver. Voor Stat. Bull. 1981, 14, 11. [Google Scholar]
- Grömping, U. Relative Importance for Linear Regression in R: The Package relaimpo. J. Stat. Softw. 2006, 17, 1–27. [Google Scholar] [CrossRef]
- Breiman, L. Random Forests. Mach. Learn. 2001, 45, 5–32. [Google Scholar] [CrossRef]
- Cancer Genome Atlas Research Network; Ally, A.; Balasundaram, M.; Carlsen, R.; Chuah, E.; Clarke, A.; Dhalla, N.; Holt, R.A.; Jones, S.J.M.; Lee, D.; et al. Comprehensive and Integrative Genomic Characterization of Hepatocellular Carcinoma. Cell 2017, 169, 1327–1341.e1323. [Google Scholar] [CrossRef]
- Tang, K.W.; Alaei-Mahabadi, B.; Samuelsson, T.; Lindh, M.; Larsson, E. The landscape of viral expression and host gene fusion and adaptation in human cancer. Nat. Commun. 2013, 4, 2513. [Google Scholar] [CrossRef] [PubMed]
- Subramanian, A.; Tamayo, P.; Mootha, V.K.; Mukherjee, S.; Ebert, B.L.; Gillette, M.A.; Paulovich, A.; Pomeroy, S.L.; Golub, T.R.; Lander, E.S.; et al. Gene set enrichment analysis: A knowledge-based approach for interpreting genome-wide expression profiles. Proc. Natl. Acad. Sci. USA 2005, 102, 15545–15550. [Google Scholar] [CrossRef]






| TCGA Cancer Type | Cancer Site in SEER |
|---|---|
| Bladder urothelial carcinoma (BLCA) | Urinary bladder |
| Breast invasive carcinoma (BRCA) | Breast |
| Cervical squamous cell carcinoma and endocervical adenocarcinoma (CESC) | Cervix uteri |
| Cholangiocarcinoma (CHOL) | Intrahepatic bile duct |
| Colon adenocarcinoma (COAD) | Colon excluding rectum |
| Esophageal carcinoma (ESCA) | Esophagus |
| Glioblastoma (GBM) | Glioblastoma |
| Kidney chromophobe (KICH) | Kidney |
| Kidney renal clear cell carcinoma (KIRC) | Kidney |
| Kidney renal papillary cell carcinoma (KIRP) | Kidney |
| Liver hepatocellular carcinoma (LIHC) | Liver |
| Lung adenocarcinoma (LUAD) | Adenocarcinoma of the lung and bronchus |
| Lung squamous cell carcinoma (LUSC) | Squamous cell carcinoma of the lung and bronchus |
| Mesothelioma (MESO) | Mesothelioma |
| Ovarian serous cystadenocarcinoma (OV) | Ovary |
| Pancreatic adenocarcinoma (PAAD) | Pancreas |
| Prostate adenocarcinoma (PRAD) | Prostate |
| Rectum adenocarcinoma (READ) | Rectum |
| Skin cutaneous melanoma (SKCM) | Melanoma of skin |
| Stomach adenocarcinoma (STAD) | Stomach |
| Testicular germ cell tumors (TGCT) | Testis |
| Thyroid carcinoma (THCA) | Thyroid |
| Uterine corpus endometrial carcinoma (UCEC) | Corpus uteri |
| Cancer | Accuracy Level of the Model ) | Predicted Growth Signals | References in Support of the Prediction |
|---|---|---|---|
| ESCA | 0.9979 | BMP6, TGFα, TGFβ1 | [16,17,18,19,20,21,22,23] |
| TGCT | 0.9956 | BMP2, INHBC | [24,25,26,27,28] |
| THCA | 0.9905 | E2, TGFβ1 | [29,30,31] |
| COAD | 0.9955 | BTC | [33] |
| LUAD | 0.9784 | BMP6, BTC | [34,35] |
| PAAD | 0.9996 | PDGFD, TGFβ1 | [36,37,38] |
| SKCM | 0.9884 | TGFβ1 | [39] |
| Cancer | Tissue Type in GTEx | #Samples in GTEx | #Male Samples in GTEx | #Female Samples in GTEx | Cancers with Gender Difference |
|---|---|---|---|---|---|
| BLCA | Bladder | 21 | 14 | 7 | - |
| BRCA | Breast | 168 | - | 168 | - |
| CESC | Cervix uteri | 19 | - | 19 | - |
| CHOL | - | - | - | - | - |
| COAD, READ | Colon | 779 | 499 | 280 | √ |
| ESCA | Esophagus | 555 | 363 | 192 | √ |
| GBM | Brain | 464 | 334 | 130 | √ |
| KICH, KIRC, KIRP | Kidney | 85 | 66 | 19 | √ |
| LIHC | Liver | 226 | 161 | 65 | √ |
| LUAD, LUSC | Lung | 578 | 395 | 183 | √ |
| MESO | - | - | - | - | - |
| OV | Ovary | 180 | - | 180 | - |
| PAAD | Pancreas | 328 | 207 | 121 | √ |
| PRAD | Prostate | 245 | 245 | - | - |
| SKCM | Skin | 1305 | 878 | 427 | √ |
| STAD | Stomach | 359 | 227 | 132 | √ |
| TGCT | Testis | 361 | 361 | - | - |
| THCA | Thyroid | 653 | 434 | 219 | √ |
| UCEC | Uterus | 142 | - | 142 | - |
Disclaimer/Publisher’s Note: The statements, opinions and data contained in all publications are solely those of the individual author(s) and contributor(s) and not of MDPI and/or the editor(s). MDPI and/or the editor(s) disclaim responsibility for any injury to people or property resulting from any ideas, methods, instructions or products referred to in the content. |
© 2024 by the authors. Licensee MDPI, Basel, Switzerland. This article is an open access article distributed under the terms and conditions of the Creative Commons Attribution (CC BY) license (https://creativecommons.org/licenses/by/4.0/).
Share and Cite
Xiao, J.; Cao, Y.; Li, X.; Xu, L.; Wang, Z.; Huang, Z.; Mu, X.; Qu, Y.; Xu, Y. Elucidation of Factors Affecting the Age-Dependent Cancer Occurrence Rates. Int. J. Mol. Sci. 2025, 26, 275. https://doi.org/10.3390/ijms26010275
Xiao J, Cao Y, Li X, Xu L, Wang Z, Huang Z, Mu X, Qu Y, Xu Y. Elucidation of Factors Affecting the Age-Dependent Cancer Occurrence Rates. International Journal of Molecular Sciences. 2025; 26(1):275. https://doi.org/10.3390/ijms26010275
Chicago/Turabian StyleXiao, Jun, Yangkun Cao, Xuan Li, Long Xu, Zhihang Wang, Zhenyu Huang, Xuechen Mu, Yinwei Qu, and Ying Xu. 2025. "Elucidation of Factors Affecting the Age-Dependent Cancer Occurrence Rates" International Journal of Molecular Sciences 26, no. 1: 275. https://doi.org/10.3390/ijms26010275
APA StyleXiao, J., Cao, Y., Li, X., Xu, L., Wang, Z., Huang, Z., Mu, X., Qu, Y., & Xu, Y. (2025). Elucidation of Factors Affecting the Age-Dependent Cancer Occurrence Rates. International Journal of Molecular Sciences, 26(1), 275. https://doi.org/10.3390/ijms26010275

