Identification and Characterization of Key Genes for Nitrogen Utilization from Saccharum spontaneum Sub-Genome in Modern Sugarcane Cultivar
Abstract
1. Introduction
2. Results
2.1. High-Quality Transcriptome Assembly of ROC22 Was Obtained Based on the Combined Genome
2.2. The Sub-Genome of S. spontaneum Is Responsible for the High NUE of ROC22
2.3. The Hub Modules and Genes Involved in High NUE of Cultivar ROC22
2.4. Identification of ScNRT2.3 from the High NUE Sugarcane Cultivar ROC22
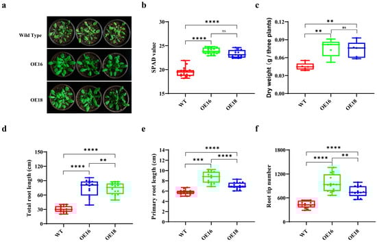
2.5. Heterogeneous Over-Expression of ScNRT2.3 Could Enhance the Growth of Arabidopsis Under Low Nitrate Conditions
2.6. ScNRT2.3 Involved in the Response of Sugarcane to LN Stress Through Interaction with ScNAR2.1 Protein
3. Discussion
4. Materials and Methods
4.1. Plant Materials, Culture Conditions and Nitrogen Treatment
4.2. Data Processing, Reads Alignment, Transcripts Assembly and Expression Level Analysis
4.3. Weight Gene Co-Expression Network Analysis
4.4. Gene Cloning and Bioinformatics Analysis of the Hub Gene ScNRT2.3
4.5. Subcellular Location of ScNRT2.3
4.6. Over-Expression of the ScNRT2.3 in Arabidopsis
4.7. Yeast Two-Hybrid (Y2H) Assay
4.8. Bimolecular Fluorescence Complementation (BiFC) Assays
4.9. Co-Immunoprecipitation (CoIP) Assay
5. Conclusions
Supplementary Materials
Author Contributions
Funding
Institutional Review Board Statement
Informed Consent Statement
Data Availability Statement
Acknowledgments
Conflicts of Interest
References
- Yang, Y.; Gao, S.; Jiang, Y.; Lin, Z.; Luo, J.; Li, M.; Guo, J.; Su, Y.; Xu, L.; Que, Y. The physiological and agronomic responses to nitrogen dosage in different sugarcane varieties. Front. Plant Sci. 2019, 10, 406. [Google Scholar] [CrossRef] [PubMed]
 - Anas, M.; Verma, K.K.; Riaz, M.; Qiang, L.; Liao, F.; Liu, Y.; Li, Y. Physio-morphological and biochemical mechanism of nitrogen use efficiency in sugarcane (Saccharum spp.) genotypes under different growth stages and nitrogen levels. J. Plant Interact. 2021, 16, 332–343. [Google Scholar] [CrossRef]
 - Liu, Y.; Duan, X.; Zhao, X.; Ding, W.; Wang, Y.; Xiong, Y. Diverse nitrogen signals activate convergent ROP2-TOR signaling in Arabidopsis. Dev. Cell. 2021, 56, 1283–1295.e1285. [Google Scholar] [CrossRef] [PubMed]
 - Ishikawa, S.; Ando, S.; Sakaigaichi, T.; Terajima, Y.; Matsuoka, M. Effects of high nitrogen application on the dry matter yield, nitrogen content and nitrate-N concentration of sugarcane. Soil Sci. Plant Nutr. 2009, 55, 485–495. [Google Scholar] [CrossRef]
 - Lu, G.; Liu, P.; Wu, Q.; Zhang, S.; Zhao, P.; Zhang, Y.; Que, Y. Sugarcane breeding: A fantastic past and promising future driven by technology and methods. Front. Plant Sci. 2024, 15, 1375934. [Google Scholar] [CrossRef]
 - Li, Y.; Yang, L. Sugarcane agriculture and sugar industry in China. Sugar Tech. 2015, 17, 1–8. [Google Scholar] [CrossRef]
 - Guo, J.; Liu, X.; Zhang, Y.; Shen, J.; Han, W.; Zhang, W.; Christie, P.; Goulding, K.; Vitousek, P.; Zhang, F. Significant acidification in major Chinese croplands. Science 2010, 327, 1008–1010. [Google Scholar] [CrossRef]
 - Jiang, Z.; Li, Y.; Wei, G.; Liao, Q.; Su, T.; Meng, Y.; Zhang, H.; Lu, C. Effect of long-term vinasse application on physico-chemical properties of sugarcane field soils. Sugar Tech. 2012, 14, 412–417. [Google Scholar] [CrossRef]
 - Robinson, N.; Brackin, R.; Vinall, K.; Soper, F.; Holst, J.; Gamage, H.; Paungfoo-Lonhienne, C.; Rennenberg, H.; Lakshmanan, P.; Schmidt, S. Nitrate paradigm does not hold up for sugarcane. PLoS ONE 2011, 6, e19045. [Google Scholar] [CrossRef]
 - Guo, Y.; Chen, Y.; Searchinger, T.D.; Zhou, M.; Pan, D.; Yang, J.; Wu, L.; Cui, Z.; Zhang, W.; Zhang, F. Air quality, nitrogen use efficiency and food security in China are improved by cost-effective agricultural nitrogen management. Nat. Food. 2020, 1, 648–658. [Google Scholar] [CrossRef]
 - Liu, Y.; Hu, B.; Chu, C. Toward improving nitrogen use efficiency in rice: Utilization, coordination, and availability. Curr. Opin. Plant Biol. 2023, 71, 102327. [Google Scholar] [CrossRef] [PubMed]
 - Xu, G.; Fan, X.; Miller, A.J. Plant nitrogen assimilation and use efficiency. Annu. Rev. Plant Biol. 2012, 63, 153–182. [Google Scholar] [CrossRef]
 - Wang, Y.; Cheng, Y.; Chen, K.; Tsay, Y. Nitrate transport, signaling, and use efficiency. Annu. Rev. Plant Biol. 2018, 69, 85–122. [Google Scholar] [CrossRef] [PubMed]
 - Zhang, F.; Wang, L.; Bai, P.; Wei, K.; Zhang, Y.; Ruan, L.; Wu, L.; Cheng, H. Identification of regulatory networks and hub genes controlling nitrogen uptake in tea plants [Camellia sinensis (L.) O. Kuntze]. J. Agric. Food Chem. 2020, 68, 2445–2456. [Google Scholar] [CrossRef] [PubMed]
 - Neeraja, C.N.; Barbadikar, K.M.; Krishnakanth, T.; Bej, S.; Rao, I.S.; Srikanth, B.; Rao, D.S.; Subrahmanyam, D.; Rao, P.R.; Voleti, S.R. Down regulation of transcripts involved in selective metabolic pathways as an acclimation strategy in nitrogen use efficient genotypes of rice under low nitrogen. Biotech 2021, 11, 80. [Google Scholar] [CrossRef]
 - Wang, Y.; Xu, J.; Ge, M.; Ning, L.; Hu, M.; Zhao, H. High-resolution profile of transcriptomes reveals a role of alternative splicing for modulating response to nitrogen in maize. BMC Genom. 2020, 21, 353. [Google Scholar] [CrossRef]
 - Piperidis, N.; D’Hont, A. Sugarcane genome architecture decrypted with chromosome-specific oligo probes. Plant J. 2020, 103, 2039–2051. [Google Scholar] [CrossRef]
 - Zhang, J.; Zhang, X.; Tang, H.; Zhang, Q.; Hua, X.; Ma, X.; Zhu, F.; Jones, T.; Zhu, X.; Bowers, J.; et al. Allele-defined genome of the autopolyploid sugarcane Saccharum spontaneum L. Nat. Genet. 2018, 50, 1565–1573. [Google Scholar] [CrossRef]
 - Healey, A.L.; Garsmeur, O.; Lovell, J.T.; Shengquiang, S.; Sreedasyam, A.; Jenkins, J.; Plott, C.B.; Piperidis, N.; Pompidor, N.; Llaca, V.; et al. The complex polyploid genome architecture of sugarcane. Nature 2024, 628, 804–810. [Google Scholar] [CrossRef]
 - Nascimento, L.C.; Yanagui, K.; Jose, J.; Camargo, E.L.O.; Grassi, M.C.B.; Cunha, C.P.; Bressiani, J.A.; Carvalho, G.M.A.; Carvalho, C.R.; Prado, P.F.; et al. Unraveling the complex genome of Saccharum spontaneum using polyploid gene assembler. DNA Res. 2019, 26, 205–216. [Google Scholar] [CrossRef]
 - Zhang, Q.; Qi, Y.; Pan, H.; Wang, G.; Hua, X.; Wang, Y.; Lin, L.; Li, Z.; Li, Y.; Ma, P.; et al. Genomic insights into the recent chromosome reduction and polyploidization of complex autopolyploid sugarcane S. spontaneum. Nat. Genet. 2021, 54, 885–896. [Google Scholar] [CrossRef] [PubMed]
 - Chen, S.; Feng, X.; Zhang, Z.; Hua, X.; Zhang, Q.; Chen, C.; Li, J.; Liu, X.; Weng, C.; Chen, B.; et al. ScDB: A comprehensive database dedicated to Saccharum, facilitating functional genomics and molecular biology studies in sugarcane. Plant Biotechnol. J. 2024, 22, 3386–3388. [Google Scholar] [CrossRef] [PubMed]
 - Souza, G.M.; Van, S.M.A.; Lembke, C.G.; Lee, H.; Margarido, G.R.A.; Hotta, C.T.; Gaiarsa, J.W.; Diniz, A.L.; Oliveira, M.D.M.; Ferreira, S.D.S.; et al. Assembly of the 373k gene space of the polyploid sugarcane genome reveals reservoirs of functional diversity in the world’s leading biomass crop. GigaScience 2019, 8, giz129. [Google Scholar] [CrossRef] [PubMed]
 - Shearman, J.R.; Pootakham, W.; Sonthirod, C.; Naktang, C.; Yoocha, T.; Sangsrakru, D.; Jomchai, N.; Tongsima, S.; Piriyapongsa, J.; Ngamphiw, C.; et al. A draft chromosome-scale genome assembly of a commercial sugarcane. Sci. Rep. 2022, 12, 20474. [Google Scholar] [CrossRef]
 - Bao, Y.; Zhang, Q.; Huang, J.; Zhang, S.; Yao, W.; Yu, Z.; Deng, Z.; Yu, J.; Kong, W.; Yu, X.; et al. A chromosomal-scale genome assembly of modern cultivated hybrid sugarcane provides insights into origination and evolution. Nat. Commun. 2024, 15, 3041. [Google Scholar] [CrossRef]
 - Wang, K.; Cheng, H.; Han, J.; Esh, A.; Liu, J.; Zhang, Y.; Wang, B. A comprehensive molecular cytogenetic analysis of the genome architecture in modern sugarcane cultivars. Chromosome Res. 2022, 30, 29–41. [Google Scholar] [CrossRef]
 - Yang, Y.; Gao, S.; Su, Y.; Lin, Z.; Guo, J.; Li, M.; Wang, Z.; Que, Y.; Xu, L. Transcripts and low nitrogen tolerance: Regulatory and metabolic pathways in sugarcane under low nitrogen stress. Environ. Exp. Bot. 2019, 163, 97–111. [Google Scholar] [CrossRef]
 - Zhao, J.; Li, S.; Xu, Y.; Ahmad, N.; Kuang, B.; Feng, M.; Wei, N.; Yang, X. The subgenome Saccharum spontaneum contributes to sugar accumulation in sugarcane as revealed by full-length transcriptomic analysis. J. Adv. Res. 2023, 54, 1–13. [Google Scholar] [CrossRef]
 - Li, Q.; Ding, G.; Yang, N.; White, P.J.; Ye, X.; Cai, H.; Lu, J.; Shi, L.; Xu, F. Comparative genome and transcriptome analysis unravels key factors of nitrogen use efficiency in Brassica napus L. Plant Cell Environ. 2019, 43, 712–731. [Google Scholar] [CrossRef]
 - daSilva, J.A. The importance of the wild cane Saccharum spontaneum for bioenergy genetic breeding. Sugar Tech. 2017, 19, 229–240. [Google Scholar] [CrossRef]
 - Islam, S.; Zhang, J.; Zhao, Y.; She, M.; Ma, W. Genetic regulation of the traits contributing to wheat nitrogen use efficiency. Plant Sci. 2021, 303, 110759. [Google Scholar] [CrossRef] [PubMed]
 - Zhang, J.; Yu, H.; Li, J. De novo domestication: Retrace the history of agriculture to design future crops. Curr. Opin. Biotechnol. 2023, 81, 102946. [Google Scholar] [CrossRef] [PubMed]
 - Adu, B.G.; Argete, A.Y.S.; Egawa, S.; Nagano, A.J.; Shimizu, A.; Ohmori, Y.; Fujiwara, T. A Koshihikari X Oryza rufipogon introgression line with a high capacity to take up nitrogen to maintain growth and panicle development under low nitrogen conditions. Plant Cell Physiol. 2022, 63, 1215–1229. [Google Scholar] [CrossRef] [PubMed]
 - Jiang, Q.; Hua, X.; Shi, H.; Liu, J.; Yuan, Y.; Li, Z.; Li, S.; Zhou, M.; Yin, C.; Dou, M.; et al. Transcriptome dynamics provides insights into divergences of the photosynthesis pathway between Saccharum officinarum and Saccharum spontaneum. Plant J. 2023, 113, 1278–1294. [Google Scholar] [CrossRef]
 - Xu, C.; Liu, X.; Burner, D.M.; Abbas, Z.; Pan, Y.; Elgamal, I.S.; Lu, X.; Su, H. Phenotypic and molecular characterization of a core collection of Saccharum spontaneum L. in China. Sugar Tech. 2019, 22, 76–88. [Google Scholar] [CrossRef]
 - Govindaraj, P.; Mahadevaswamy, H.K. Collection, characterization and diversity analysis of new wild sugarcane germplasm collected from western ghats: A rich biodiversity spot in India. Sugar Tech. 2021, 23, 484–498. [Google Scholar] [CrossRef]
 - Govindaraj, P.; Swamy, H.K.M. Expedition for the collection and conservation of saline and waterlogging tolerant sugarcane wild germplasm from west Bengal and Assam. Sugar Tech. 2021, 23, 1268–1283. [Google Scholar] [CrossRef]
 - Langfelder, P.; Horvath, S. WGCNA: An R package for weighted correlation network analysis. BMC Bioinform. 2008, 9, 559. [Google Scholar] [CrossRef]
 - Mauceri, A.; Abenavoli, M.R.; Toppino, L.; Panda, S.; Mercati, F.; Aci, M.M.; Aharoni, A.; Sunseri, F.; Rotino, G.L.; Lupini, A.; et al. Transcriptomics reveal new insights into molecular regulation of nitrogen use efficiency in Solanum melongena. J. Exp. Bot. 2021, 72, 4237–4253. [Google Scholar] [CrossRef]
 - Li, W.; Wang, Y.; Okamoto, M.; Crawford, N.M.; Siddiqi, M.Y.; Glass, A.D.M. Dissection of the AtNRT2.1:AtNRT2.2 inducible high-affinity nitrate transporter gene cluster. Plant Physiol. 2007, 143, 425–433. [Google Scholar] [CrossRef]
 - Kiba, T.; Feria-Bourrellier, A.B.; Lafouge, F.; Lezhneva, L.; Boutet-Mercey, S.; Orsel, M.; Bréhaut, V.; Miller, A.; Daniel-Vedele, F.; Sakakibara, H.; et al. The Arabidopsis nitrate Transporter NRT2.4 plays a double role in roots and shoots of nitrogen-starved plants. Plant Cell 2012, 24, 245–258. [Google Scholar] [CrossRef] [PubMed]
 - Kotur, Z.; Mackenzie, N.; Ramesh, S.; Tyerman, S.D.; Kaiser, B.N.; Glass, A.D.M. Nitrate transport capacity of the Arabidopsis thaliana NRT2 family members and their interactions with AtNAR2.1. New Phytol. 2012, 194, 724–731. [Google Scholar] [CrossRef] [PubMed]
 - Lezhneva, L.; Kiba, T.; Feria-Bourrellier, A.B.; Lafouge, F.; Boutet-Mercey, S.; Zoufan, P.; Sakakibara, H.; Daniel-Vedele, F.; Krapp, A. The Arabidopsis nitrate transporter NRT2.5 plays a role in nitrate acquisition and remobilization in nitrogen-starved plants. Plant J. 2014, 80, 230–241. [Google Scholar] [CrossRef] [PubMed]
 - Yan, M.; Fan, X.; Feng, H.; Miller, A.J.; Shen, Q.; Xu, G. Rice OsNAR2.1 interacts with OsNRT2.1, OsNRT2.2 and OsNRT2.3a nitrate transporters to provide uptake over high and low concentration ranges. Plant Cell Environ. 2011, 34, 1360–1372. [Google Scholar] [CrossRef]
 - Lee, S.; Marmagne, A.; Park, J.; Fabien, C.; Yim, Y.; Kim, S.J.; Kim, T.H.; Lim, P.O.; Masclaux-Daubresse, C.; Nam, H.G. Concurrent activation of OsAMT1;2 and OsGOGAT1 in rice leads to enhanced nitrogen use efficiency under nitrogen limitation. Plant J. 2020, 103, 7–20. [Google Scholar] [CrossRef]
 - Yuan, L.; Loqué, D.; Kojima, S.; Rauch, S.; Ishiyama, K.; Inoue, E.; Takahashi, H.; Wirén, N. The organization of high-affinity ammonium uptake in Arabidopsis roots depends on the spatial arrangement and biochemical properties of AMT1-type transporters. Plant Cell. 2007, 19, 2636–2652. [Google Scholar] [CrossRef]
 - Krapp, A. Plant nitrogen assimilation and its regulation: A complex puzzle with missing pieces. Curr. Opin. Plant Biol. 2015, 25, 115–122. [Google Scholar] [CrossRef]
 - Feng, H.; Yan, M.; Fan, X.; Li, B.; Shen, Q.; Miller, A.J.; Xu, G. Spatial expression and regulation of rice high-affinity nitrate transporters by nitrogen and carbon status. J. Exp. Bot. 2011, 62, 2319–2332. [Google Scholar] [CrossRef]
 - Fan, X.; Tang, Z.; Tan, Y.; Zhang, Y.; Luo, B.; Yang, M.; Lian, X.; Shen, Q.; Miller, A.J.; Xu, G. Overexpression of a pH-sensitive nitrate transporter in rice increases crop yields. Proc. Natl. Acad. Sci. USA 2016, 113, 7118–7123. [Google Scholar] [CrossRef]
 - Tang, Z.; Fan, X.; Li, Q.; Feng, H.; Miller, A.J.; Shen, Q.; Xu, G. Knockdown of a rice stelar nitrate transporter alters long-distance translocation but not root influx. Plant Physiol. 2012, 160, 2052–2063. [Google Scholar] [CrossRef]
 - Chen, J.; Liu, X.; Liu, S.; Fan, X.; Zhao, L.; Song, M.; Fan, X.; Xu, G. Co-overexpression of OsNAR2.1 and OsNRT2.3a increased agronomic nitrogen use efficiency in transgenic rice plants. Front. Plant Sci. 2020, 11, 1245. [Google Scholar] [CrossRef] [PubMed]
 - Rogato, A.; Valkov, V.T.; Chiurazzi, M. LjNRT2.3 plays a hierarchical role in the control of high affinity transport system for root nitrate acquisition in Lotus japonicus. Front. Plant Sci. 2022, 13, 1042513. [Google Scholar] [CrossRef] [PubMed]
 - Li, W.; He, X.; Chen, Y.; Jing, Y.; Shen, C.; Yang, J.; Teng, W.; Zhao, X.; Hu, W.; Hu, M.; et al. A wheat transcription factor positively sets seed vigour by regulating the grain nitrate signal. New Phytol. 2019, 225, 1667–1680. [Google Scholar] [CrossRef] [PubMed]
 - Alfatih, A.; Wu, J.; Zhang, Z.; Xia, J.; Jan, S.; Yu, L.; Xiang, C.; Gifford, M. Rice NIN-LIKE PROTEIN 1 rapidly responds to nitrogen deficiency and improves yield and nitrogen use efficiency. J. Exp. Bot. 2020, 71, 6032–6042. [Google Scholar] [CrossRef]
 - Chen, S. Ultrafast one-pass FASTQ data preprocessing, quality control, and deduplication using fastp. iMeta 2023, 2, e107. [Google Scholar] [CrossRef]
 - Kim, D.; Paggi, J.M.; Park, C.; Bennett, C.; Salzberg, S.L. Graph-based genome alignment and genotyping with HISAT2 and HISAT-genotype. Nat. Biotechnol. 2019, 37, 907–915. [Google Scholar] [CrossRef]
 - Pertea, M.; Pertea, G.M.; Antonescu, C.M.; Chang, T.; Mendell, J.T.; Salzberg, S.L. StringTie enables improved reconstruction of a transcriptome from RNA-seq reads. Nat. Biotechnol. 2015, 33, 290–295. [Google Scholar] [CrossRef]
 - Pertea, G.; Pertea, M. GFF Utilities: GffRead and GffCompare. F1000Research 2020, 9, 304. [Google Scholar] [CrossRef]
 - Li, B.; Dewey, C.N. RSEM: Accurate transcript quantification from RNA-Seq data with or without a reference genome. BMC Bioinform. 2011, 12, 323. [Google Scholar] [CrossRef]
 - Love, M.I.; Huber, W.; Anders, S. Moderated estimation of fold change and dispersion for RNA-seq data with DESeq2. Genome Biol. 2014, 15, 550. [Google Scholar] [CrossRef]
 - Benjamini, Y.; Hochberg, Y. Controlling the false discovery rate: A practical and powerful approach to multiple testing. J. R. Stat. Soc. Ser. B Methodol. 1995, 57, 289–300. [Google Scholar] [CrossRef]
 - Klopfenstein, D.V.; Zhang, L.; Pedersen, B.S.; Ramírez, F.; Warwick, V.A.; Naldi, A.; Mungall, C.J.; Yunes, J.M.; Botvinnik, O.; Weigel, M. GOATOOLS: A python library for gene ontology analyses. Sci. Rep. 2018, 8, 10872. [Google Scholar] [CrossRef] [PubMed]
 - Ren, Y.; Yu, G.; Shi, C.; Liu, L.; Guo, Q.; Han, C.; Zhang, D.; Zhang, L.; Liu, B.; Gao, H.; et al. Majorbio Cloud: A one-stop, comprehensive bioinformatic platform for multiomics analyses. IMeta 2022, 1, e12. [Google Scholar] [CrossRef] [PubMed]
 - Shannon, P.; Markiel, A.; Ozier, O.; Baliga, N.S.; Wang, J.; Ramage, D.; Amin, N.; Schwikowski, B.; Ideker, T. Cytoscape: A software environment for integrated models of biomolecular interaction networks. Genome Res. 2003, 13, 2498–2504. [Google Scholar] [CrossRef]
 - Kumar, S.; Stecher, G.; Tamura, K. MEGA7: Molecular evolutionary genetics analysis version 7.0 for bigger datasets. Mol. Biol. Evol. 2016, 33, 1870–1874. [Google Scholar] [CrossRef]
 - Ling, H.; Fu, X.; Huang, N.; Zhong, Z.; Su, W.; Lin, W.; Cui, H.; Que, Y. A sugarcane smut fungus effector simulates the host endogenous elicitor peptide to suppress plant immunity. New Phytol. 2021, 233, 919–933. [Google Scholar] [CrossRef]
 - Zhang, X.; Henriques, R.; Lin, S.; Niu, Q.; Chua, N. Agrobacterium-mediated transformation of Arabidopsis thaliana using the floral dip method. Nat. Protoc. 2006, 1, 641–646. [Google Scholar] [CrossRef]
 - Wang, D.; Wang, W.; Zang, S.; Qin, L.; Liang, Y.; Lin, P.; Su, Y.; Que, Y. Sugarcane transcription factor ScWRKY4 negatively regulates resistance to pathogen infection through the JA signaling pathway. Crop J. 2024, 12, 164–176. [Google Scholar] [CrossRef]
 






| Module | Gene ID | Gene Name | Function Annotation | 
|---|---|---|---|
| Magenta | Npp.03A023360.1 | NRT2.3 | High-affinity nitrate transporter 2.3 [Oryza sativa] | 
| Npp.03C026850.1 | NRT2.3 | High-affinity nitrate transporter 2.3 [O. sativa] | |
| Npp.04B020920.1 | AMT1;2 | Ammonium transporter 1 member 2 [O. sativa] | |
| Npp.04C017360.1 | NAR2.1 | High-affinity nitrate transporter-activating protein 2.1 [O. sativa] | |
| Npp.04C019010.1 | AMT1;1 | Ammonium transporter 1 member 2 [O. sativa] | |
| Npp.06A013790.1 | GDH2 | Glutamate dehydrogenase 2 [O. sativa] | |
| Npp.06C017840.1 | GDH2 | Glutamate dehydrogenase 2 [O. sativa] | |
| Npp.08A005010.1 | AMT1;2 | Ammonium transporter 1 member 2 [O. sativa] | 
Disclaimer/Publisher’s Note: The statements, opinions and data contained in all publications are solely those of the individual author(s) and contributor(s) and not of MDPI and/or the editor(s). MDPI and/or the editor(s) disclaim responsibility for any injury to people or property resulting from any ideas, methods, instructions or products referred to in the content.  | 
© 2024 by the authors. Licensee MDPI, Basel, Switzerland. This article is an open access article distributed under the terms and conditions of the Creative Commons Attribution (CC BY) license (https://creativecommons.org/licenses/by/4.0/).
Share and Cite
Hui, Q.; Song, T.; Yang, D.; Wu, Q.; Guo, J.; Que, Y.; Xu, L. Identification and Characterization of Key Genes for Nitrogen Utilization from Saccharum spontaneum Sub-Genome in Modern Sugarcane Cultivar. Int. J. Mol. Sci. 2025, 26, 226. https://doi.org/10.3390/ijms26010226
Hui Q, Song T, Yang D, Wu Q, Guo J, Que Y, Xu L. Identification and Characterization of Key Genes for Nitrogen Utilization from Saccharum spontaneum Sub-Genome in Modern Sugarcane Cultivar. International Journal of Molecular Sciences. 2025; 26(1):226. https://doi.org/10.3390/ijms26010226
Chicago/Turabian StyleHui, Qianlong, Ting Song, Dantong Yang, Qibin Wu, Jinlong Guo, Youxiong Que, and Liping Xu. 2025. "Identification and Characterization of Key Genes for Nitrogen Utilization from Saccharum spontaneum Sub-Genome in Modern Sugarcane Cultivar" International Journal of Molecular Sciences 26, no. 1: 226. https://doi.org/10.3390/ijms26010226
APA StyleHui, Q., Song, T., Yang, D., Wu, Q., Guo, J., Que, Y., & Xu, L. (2025). Identification and Characterization of Key Genes for Nitrogen Utilization from Saccharum spontaneum Sub-Genome in Modern Sugarcane Cultivar. International Journal of Molecular Sciences, 26(1), 226. https://doi.org/10.3390/ijms26010226
        
