Characterization of Mesenchymal and Neural Stem Cells Response to Bipolar Microsecond Electric Pulses Stimulation
Abstract
1. Introduction
2. Results
2.1. Lack of Effect of µsPEFs on Cell Growth, Cell Cycle, and Apoptosis 24 Hours After the Stimulation
2.2. Gene Expression
2.2.1. µsPEFs Affect Immediate Early Genes (IEGs) Expression
2.2.2. Different Effects of µsPEFs on Genes Involved in Proliferation, Cell Cycle, and Apoptosis
2.2.3. Genes Involved in Stemness Are Affected by µsPEFs
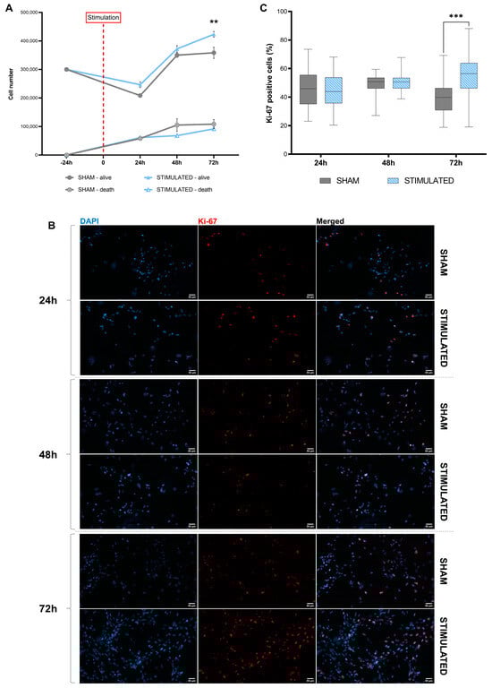
2.3. µsPEFs Have Different Effects on Cell Growth
3. Discussion
4. Materials and Methods
4.1. Cell Culture
4.2. Exposure System and Stimulation
4.3. Cell Growth Analysis
4.4. Flow-Cytometric Analysis of Cell Cycle
4.5. Western Blotting for Apoptosis Evaluation
4.6. Gene Expression Analysis
4.7. Immunofluorescence Assay
4.8. Statistical Analysis
5. Conclusions
Supplementary Materials
Author Contributions
Funding
Institutional Review Board Statement
Data Availability Statement
Conflicts of Interest
Abbreviations
| Abbreviations | Meaning |
| µsPEFs | microsecond electric pulses |
| CIPF | Centro Investigación Príncipe Felipe |
| CNRS | Centre National de la Recherche Scientifique |
| DMEM | Dulbecco’s modified Eagles medium |
| EGR1 | Early Growth Response 1 |
| ESCs | Embryonic Stem Cells |
| FOS | Fos Proto-Oncogene |
| IEGs | immediate early genes |
| iNSCs | induced neural stem cells |
| iPSCs | induced pluripotent stem cells |
| MSCs | mesenchymal stem cells |
| MTA | Material Transfer Agreement |
| PDMS | polydimethylsiloxane |
| PEF | Pulsed electric field |
| PI | propidium iodide |
| POU5F1 | POU Class 5 Homebox 1 |
| RT | room temperature |
| SEM | standard error of the mean |
| SOX2 | SRY-Box Transcription Factor 2 |
| TMP | transmembrane potential |
References
- Assinck, P.; Duncan, G.J.; Hilton, B.J.; Plemel, J.R.; Tetzlaff, W. Cell Transplantation Therapy for Spinal Cord Injury. Nat. Neurosci. 2017, 20, 637–647. [Google Scholar] [CrossRef] [PubMed]
- Ceto, S.; Sekiguchi, K.J.; Takashima, Y.; Nimmerjahn, A.; Tuszynski, M.H. Neural Stem Cell Grafts Form Extensive Synaptic Networks That Integrate with Host Circuits after Spinal Cord Injury. Cell Stem Cell 2020, 27, 430–440.e5. [Google Scholar] [CrossRef] [PubMed]
- Curtis, E.; Martin, J.R.; Gabel, B.; Sidhu, N.; Rzesiewicz, T.K.; Mandeville, R.; Van Gorp, S.; Leerink, M.; Tadokoro, T.; Marsala, S.; et al. A First-in-Human, Phase I Study of Neural Stem Cell Transplantation for Chronic Spinal Cord Injury. Cell Stem Cell 2018, 22, 941–950.e6. [Google Scholar] [CrossRef] [PubMed]
- Panda, A.K.; Basu, B. Regenerative Bioelectronics: A Strategic Roadmap for Precision Medicine. Biomaterials 2023, 301, 122271. [Google Scholar] [CrossRef]
- Zhu, R.; Sun, Z.; Li, C.; Ramakrishna, S.; Chiu, K.; He, L. Electrical Stimulation Affects Neural Stem Cell Fate and Function in Vitro. Exp. Neurol. 2019, 319, 112963. [Google Scholar] [CrossRef]
- Jaiswal, J.; Dhayal, M. Rapid Neurogenic Differentiation of Human Mesenchymal Stem Cells through Electrochemical Stimulation. Bioelectrochemistry 2023, 153, 108468. [Google Scholar] [CrossRef]
- Love, M.R.; Palee, S.; Chattipakorn, S.C.; Chattipakorn, N. Effects of Electrical Stimulation on Cell Proliferation and Apoptosis. J. Cell. Physiol. 2018, 233, 1860–1876. [Google Scholar] [CrossRef]
- Garrudo, F.F.F.; Linhardt, R.J.; Ferreira, F.C.; Morgado, J. Designing Electrical Stimulation Platforms for Neural Cell Cultivation Using Poly(Aniline): Camphorsulfonic Acid. Polymers 2023, 15, 2674. [Google Scholar] [CrossRef]
- Katoh, K. Effects of Electrical Stimulation of the Cell: Wound Healing, Cell Proliferation, Apoptosis, and Signal Transduction. Med. Sci. 2023, 11, 11. [Google Scholar] [CrossRef]
- Joshi, R.P.; Schoenbach, K.H. Bioelectric Effects of Intense Ultrashort Pulses. Crit. Rev. Biomed. Eng. 2010, 38, 255–304. [Google Scholar] [CrossRef]
- Hanna, H.; Denzi, A.; Liberti, M.; André, F.M.; Mir, L.M. Electropermeabilization of Inner and Outer Cell Membranes with Microsecond Pulsed Electric Fields: Quantitative Study with Calcium Ions. Sci. Rep. 2017, 7, 13079. [Google Scholar] [CrossRef] [PubMed]
- Consales, C.; Merla, C.; Benassi, B.; Garcia-Sanchez, T.; Muscat, A.; André, F.M.; Marino, C.; Mir, L.M. Biological Effects of Ultrashort Electric Pulses in a Neuroblastoma Cell Line: The Energy Density Role. Int. J. Radiat. Biol. 2022, 98, 109–121. [Google Scholar] [CrossRef] [PubMed]
- Rao, X.; Chen, S.; Alfadhl, Y.; Chen, X.; Sun, L.; Yu, L.; Zhou, J. Pulse Width and Intensity Effects of Pulsed Electric Fields on Cancerous and Normal Skin Cells. Sci. Rep. 2022, 12, 18039. [Google Scholar] [CrossRef] [PubMed]
- Ohnishi, N.; Fujiwara, Y.; Kamezaki, T.; Katsuki, S. Variations of Intracellular Ca2+ Mobilization Initiated by Nanosecond and Microsecond Electrical Pulses in HeLa Cells. IEEE Trans. Biomed Eng. 2019, 66, 2259–2268. [Google Scholar] [CrossRef]
- Berridge, M.J.; Bootman, M.D.; Roderick, H.L. Calcium Signalling: Dynamics, Homeostasis and Remodelling. Nat. Rev. Mol. Cell. Biol. 2003, 4, 517–529. [Google Scholar] [CrossRef]
- Toth, A.B.; Shum, A.K.; Prakriya, M. Regulation of Neurogenesis by Calcium Signaling. Cell Calcium 2016, 59, 124–134. [Google Scholar] [CrossRef]
- Dayanithi, G.; Verkhratsky, A. Calcium Signalling in Stem Cells: Molecular Physiology and Multiple Roles. Cell Calcium 2016, 59, 55–56. [Google Scholar] [CrossRef]
- Fukuoka, M.; Kang, W.; Horiike, S.; Yamada, M.; Miyado, K. Calcium Oscillations and Mitochondrial Enzymes in Stem Cells. Regen. Ther. 2024, 26, 811–818. [Google Scholar] [CrossRef]
- Voelker, J.; Voelker, C.; Engert, J.; Goemann, N.; Hagen, R.; Rak, K. Spontaneous Calcium Oscillations through Differentiation: A Calcium Imaging Analysis of Rat Cochlear Nucleus Neural Stem Cells. Cells 2021, 10, 2802. [Google Scholar] [CrossRef]
- Ye, B.; Ye, B. Ca2+ Oscillations and Its Transporters in Mesenchymal Stem Cells. Physiol. Res. 2010, 59, 323–329. [Google Scholar] [CrossRef]
- Ruzgys, P.; Novickij, V.; Novickij, J.; Šatkauskas, S. Nanosecond Range Electric Pulse Application as a Non-Viral Gene Delivery Method: Proof of Concept. Sci. Rep. 2018, 8, 15502. [Google Scholar] [CrossRef] [PubMed]
- Qian, K.; Zhong, Z. Research Frontiers of Electroporation-Based Applications in Cancer Treatment: A Bibliometric Analysis. Biomed. Eng. Biomed. Tech. 2023, 68, 445–456. [Google Scholar] [CrossRef] [PubMed]
- Bahrami, S.; Drabløs, F. Gene Regulation in the Immediate-Early Response Process. Adv. Biol. Regul. 2016, 62, 37–49. [Google Scholar] [CrossRef]
- Wang, Q.; Liu, H.; Wang, Q.; Zhou, F.; Liu, Y.; Zhang, Y.; Ding, H.; Yuan, M.; Li, F.; Chen, Y. Involvement of C-Fos in Cell Proliferation, Migration, and Invasion in Osteosarcoma Cells Accompanied by Altered Expression of Wnt2 and Fzd9. PLoS ONE 2017, 12, e0180558. [Google Scholar] [CrossRef]
- Cesana, M.; Tufano, G.; Panariello, F.; Zampelli, N.; Ambrosio, S.; De Cegli, R.; Mutarelli, M.; Vaccaro, L.; Ziller, M.J.; Cacchiarelli, D.; et al. EGR1 Drives Cell Proliferation by Directly Stimulating TFEB Transcription in Response to Starvation. PLoS Biol. 2023, 21, e3002034. [Google Scholar] [CrossRef]
- Wang, B.; Guo, H.; Yu, H.; Chen, Y.; Xu, H.; Zhao, G. The Role of the Transcription Factor EGR1 in Cancer. Front. Oncol. 2021, 11, 642547. [Google Scholar] [CrossRef]
- Okuno, H. Regulation and Function of Immediate-Early Genes in the Brain: Beyond Neuronal Activity Markers. Neurosci. Res. 2011, 69, 175–186. [Google Scholar] [CrossRef]
- Minatohara, K.; Akiyoshi, M.; Okuno, H. Role of Immediate-Early Genes in Synaptic Plasticity and Neuronal Ensembles Underlying the Memory Trace. Front. Mol. Neurosci. 2016, 8, 78. [Google Scholar] [CrossRef]
- Velazquez, F.N.; Caputto, B.L.; Boussin, F.D. C-Fos Importance for Brain Development. Aging 2015, 7, 1028–1029. [Google Scholar] [CrossRef]
- Bakhmet, E.I.; Tomilin, A.N. Key Features of the POU Transcription Factor Oct4 from an Evolutionary Perspective. Cell. Mol. Life Sci. 2021, 78, 7339–7353. [Google Scholar] [CrossRef]
- Sun, X.; Kaufman, P.D. Ki-67: More than a Proliferation Marker. Chromosoma 2018, 127, 175–186. [Google Scholar] [CrossRef] [PubMed]
- Jiang, P.; Rushing, S.N.; Kong, C.; Fu, J.; Kuo-Ti Lieu, D.; Chan, C.W.; Deng, W.; Li, R.A. Electrophysiological Properties of Human Induced Pluripotent Stem Cells. Am. J. Physiol. Cell Physiol. 2010, 298, 486–495. [Google Scholar] [CrossRef] [PubMed]
- Wang, K.; Xue, T.; Tsang, S.; Van Huizen, R.; Wong, C.W.; Lai, K.W.; Ye, Z.; Cheng, L.; Au, K.W.; Zhang, J.; et al. Electrophysiological Properties of Pluripotent Human and Mouse Embryonic Stem Cells. Stem Cells 2005, 23, 1526–1534. [Google Scholar] [CrossRef]
- Heubach, J.F.; Graf, E.M.; Leutheuser, J.; Bock, M.; Balana, B.; Zahanich, I.; Christ, T.; Boxberger, S.; Wettwer, E.; Ravens, U. Electrophysiological Properties of Human Mesenchymal Stem Cells. J. Physiol. 2004, 554, 659–672. [Google Scholar] [CrossRef]
- Edlich, F. BCL-2 Proteins and Apoptosis: Recent Insights and Unknowns. Biochem. Biophys. Res. Commun. 2018, 500, 26–34. [Google Scholar] [CrossRef]
- Eftekhari, B.S.; Song, D.; Janmey, P.A. Electrical Stimulation of Human Mesenchymal Stem Cells on Conductive Substrates Promotes Neural Priming. Macromol. Biosci. 2023, 23, e2300149. [Google Scholar] [CrossRef]
- Wang, S.; Guan, S.; Sun, C.; Liu, H.; Liu, T.; Ma, X. Electrical Stimulation Enhances the Neuronal Differentiation of Neural Stem Cells in Three-Dimensional Conductive Scaffolds through the Voltage-Gated Calcium Ion Channel. Brain Res. 2023, 1798, 148163. [Google Scholar] [CrossRef]
- Liu, Q.; Telezhkin, V.; Jiang, W.; Gu, Y.; Wang, Y.; Hong, W.; Tian, W.; Yarova, P.; Zhang, G.; Lee, S.M.-y.; et al. Electric Field Stimulation Boosts Neuronal Differentiation of Neural Stem Cells for Spinal Cord Injury Treatment via PI3K/Akt/GSK-3β/β-Catenin Activation. Cell Biosci. 2023, 13, 4. [Google Scholar] [CrossRef]
- Karatum, O.; Han, M.; Erdogan, E.T.; Karamursel, S.; Nizamoglu, S. Physical Mechanisms of Emerging Neuromodulation Modalities. J. Neural Eng. 2023, 20, 031001. [Google Scholar] [CrossRef]
- Brosenitsch, T.A.; Katz, D.M. Physiological Patterns of Electrical Stimulation Can Induce Neuronal Gene Expression by Activating N-Type Calcium Channels. J. Neurosci. 2001, 21, 2571–2579. [Google Scholar] [CrossRef]
- Pall, M.L. Electromagnetic Fields Act via Activation of Voltage-Gated Calcium Channels to Produce Beneficial or Adverse Effects. J. Cell. Mol. Med. 2013, 17, 958–965. [Google Scholar] [CrossRef] [PubMed]
- Alshawaf, A.J.; Alnassar, S.A.; Al-Mohanna, F.A. The Interplay of Intracellular Calcium and Zinc Ions in Response to Electric Field Stimulation in Primary Rat Cortical Neurons in Vitro. Front. Cell. Neurosci. 2023, 17, 1118335. [Google Scholar] [CrossRef] [PubMed]
- Pathak, M.M.; Nourse, J.L.; Tran, T.; Hwe, J.; Arulmoli, J.; Le, D.T.T.; Bernardis, E.; Flanagan, L.A.; Tombola, F. Stretch-Activated Ion Channel Piezo1 Directs Lineage Choice in Human Neural Stem Cells. Proc. Natl. Acad. Sci. USA 2014, 111, 16148–16153. [Google Scholar] [CrossRef] [PubMed]
- Park, K.S.; Jung, K.H.; Kim, S.H.; Kim, K.S.; Choi, M.R.; Kim, Y.; Chai, Y.G. Functional Expression of Ion Channels in Mesenchymal Stem Cells Derived from Umbilical Cord Vein. Stem Cells 2007, 25, 2044–2052. [Google Scholar] [CrossRef] [PubMed]
- Rueden, C.T.; Schindelin, J.; Hiner, M.C.; DeZonia, B.E.; Walter, A.E.; Arena, E.T.; Eliceiri, K.W. ImageJ2: ImageJ for the next Generation of Scientific Image Data. BMC Bioinform. 2017, 18, 529. [Google Scholar] [CrossRef]
- Levin, M.; Pezzulo, G.; Finkelstein, J.M. Endogenous Bioelectric Signaling Networks: Exploiting Voltage Gradients for Control of Growth and Form. Annu. Rev. Biomed. Eng. 2017, 19, 353–387. [Google Scholar] [CrossRef]
- Mir, L.M. Electroporation-Based Gene Therapy: Recent Evolution in the Mechanism Description and Technology Developments. Methods Mol. Biol. 2014, 1121, 3–23. [Google Scholar] [CrossRef]
- Ke, Q.; Li, C.; Wu, M.; Ge, L.; Yao, C.; Yao, C.; Mi, Y. Electrofusion by a Bipolar Pulsed Electric Field: Increased Cell Fusion Efficiency for Monoclonal Antibody Production. Bioelectrochemistry 2019, 127, 171–179. [Google Scholar] [CrossRef]
- Jeong, S.H.; Lee, H.B.; Lee, D.U. Effects of Pulsed Electric Field on Meat Tenderization and Microbial Decontamination: A Review. Food Sci. Anim. Resour. 2024, 44, 239–254. [Google Scholar] [CrossRef]
- Feng, Y.; Yang, T.; Zhang, Y.; Zhang, A.; Gai, L.; Niu, D. Potential Applications of Pulsed Electric Field in the Fermented Wine Industry. Front. Nutr. 2022, 9, 1048632. [Google Scholar] [CrossRef]
- Landström, F.J.; Landström, F.; Ivarsson, M.; Koskela Von Sydow, A.; Magnuson, A.; Von Beckerath, M.; Möller, C. Electrochemotherapy-Evidence for Cell-Type Selectivity In Vitro. Anticancer Res. 2015, 35, 5813–5820. [Google Scholar]













| Gene Name | Sequence |
|---|---|
| EGR1 | Forward 5′-CAGCAGCCTTCGCTAACC-3′ |
| Reverse 5′-CCACTGGGCAAGCGTAA-3′ | |
| FOS | Forward 5′-TACTACCACTCACCCGCAGACT-3′ |
| Reverse 5′-GAATGAAGTTGGCACTGGAGAC-3′ | |
| CCND1 | Forward 5′-TGTGCATCTACACCGACAACT-3′ |
| Reverse 5′-CACAGAGGGCAACGAAGGT-3′ | |
| CCNE1 | Forward 5′-TGTGTCCTGGATGTTGACTGCC-3′ |
| Reverse 5′-CTCTATGTCGCACCACTGATACC-3′ | |
| E2F1 | Forward 5′-GGACCTGGAAACTGACCATCAG-3′ |
| Reverse 5′-CAGTGAGGTCTCATAGCGTGAC-3′ | |
| BAX | Forward 5′-TCAGGATGCGTCCACCAAGAAG-3′ |
| Reverse 5′-TGTGTCCACGGCGGCAATCATC-3′ | |
| BCL2 | Forward 5′-ATCGCCCTGTGGATGACTGAGT-3′ |
| Reverse 5′-GCCAGGAGAAATCAAACAGAGGC-3′ | |
| MKI67 | Forward 5′-GAGGTGTGCAGAAAATCCAAA-3′ |
| Reverse 5′-CTGTCCCTATGACTTCTGGTTGT-3′ | |
| MYC | Forward 5′-CCTACCCTCTCAACGACAGC-3′ |
| Reverse 5′-CTCTGACCTTTTGCCAGGAG-3′ | |
| POU5F1 | Forward 5′-CCTGAAGCAGAAGAGGATCACC-3′ |
| Reverse 5′-AAAGCGGCAGATGGTCGTTTGG-3′ | |
| SOX2 | Forward 5′-GAGCTTTGCAGGAAGTTTGC-3′ |
| Reverse 5′-GCAAGAAGCCTCTCCTTGAA-3′ | |
| GAPDH | Forward 5′-GAGGGATCTCGCTCCTGGA-3′ |
| Reverse 5′-GCACCGTCAAGGCTGAGAAC-3′ |
Disclaimer/Publisher’s Note: The statements, opinions and data contained in all publications are solely those of the individual author(s) and contributor(s) and not of MDPI and/or the editor(s). MDPI and/or the editor(s) disclaim responsibility for any injury to people or property resulting from any ideas, methods, instructions or products referred to in the content. |
© 2024 by the authors. Licensee MDPI, Basel, Switzerland. This article is an open access article distributed under the terms and conditions of the Creative Commons Attribution (CC BY) license (https://creativecommons.org/licenses/by/4.0/).
Share and Cite
Innamorati, G.; Sanchez-Petidier, M.; Bergafora, G.; Codazzi, C.; Palma, V.; Camera, F.; Merla, C.; André, F.M.; Pedraza, M.; Moreno Manzano, V.; et al. Characterization of Mesenchymal and Neural Stem Cells Response to Bipolar Microsecond Electric Pulses Stimulation. Int. J. Mol. Sci. 2025, 26, 147. https://doi.org/10.3390/ijms26010147
Innamorati G, Sanchez-Petidier M, Bergafora G, Codazzi C, Palma V, Camera F, Merla C, André FM, Pedraza M, Moreno Manzano V, et al. Characterization of Mesenchymal and Neural Stem Cells Response to Bipolar Microsecond Electric Pulses Stimulation. International Journal of Molecular Sciences. 2025; 26(1):147. https://doi.org/10.3390/ijms26010147
Chicago/Turabian StyleInnamorati, Giorgia, Marina Sanchez-Petidier, Giulia Bergafora, Camilla Codazzi, Valentina Palma, Francesca Camera, Caterina Merla, Franck M. André, Maria Pedraza, Victoria Moreno Manzano, and et al. 2025. "Characterization of Mesenchymal and Neural Stem Cells Response to Bipolar Microsecond Electric Pulses Stimulation" International Journal of Molecular Sciences 26, no. 1: 147. https://doi.org/10.3390/ijms26010147
APA StyleInnamorati, G., Sanchez-Petidier, M., Bergafora, G., Codazzi, C., Palma, V., Camera, F., Merla, C., André, F. M., Pedraza, M., Moreno Manzano, V., Caramazza, L., Colella, M., Marracino, P., Balucani, M., Apollonio, F., Liberti, M., & Consales, C. (2025). Characterization of Mesenchymal and Neural Stem Cells Response to Bipolar Microsecond Electric Pulses Stimulation. International Journal of Molecular Sciences, 26(1), 147. https://doi.org/10.3390/ijms26010147

