Differential Colonization and Mucus Ultrastructure Visualization in Bovine Ileal and Rectal Organoid-Derived Monolayers Exposed to Enterohemorrhagic Escherichia coli
Abstract
1. Introduction
2. Results
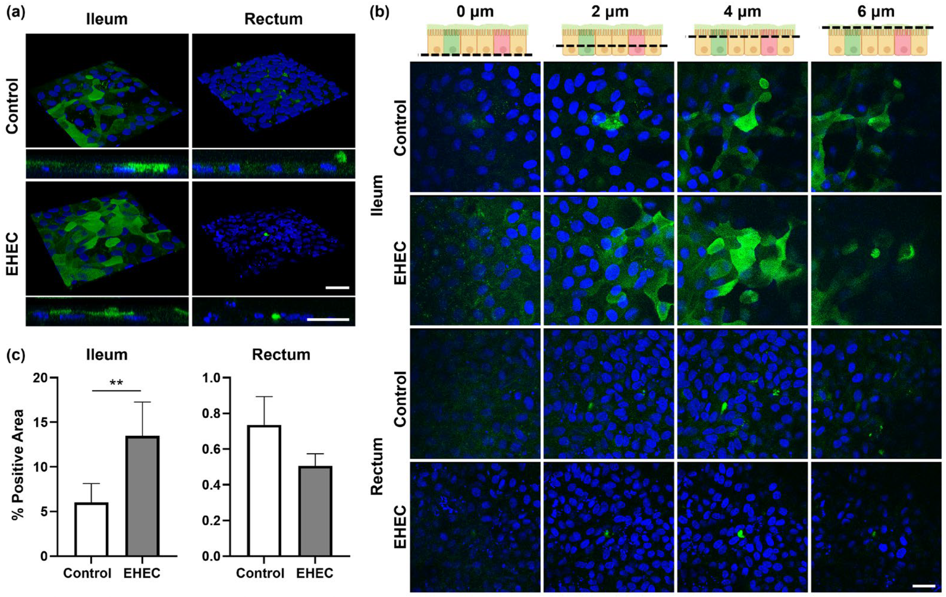
2.1. EHEC Demonstrated Preferential Colonization to Adult Bovine Rectal Organoid-Derived Monolayers over Ileal Counterparts
2.2. EHEC-Induced Actin Filament Remodeling Was More Dramatic in Rectal Monolayers than in Ileal Monolayers
2.3. Mucus Covering Area on the Apical Surface of Ileal Monolayers Significantly Increased Following Infection with EHEC
2.4. Mucus Ultrastructure Is Better Visualized with Modified Fixation Protocol under SEM
3. Discussion
4. Materials and Methods
4.1. Crypt Isolation and Organoid Culture from Adult Bovine Ileal and Rectal Tissue
4.2. Organoid-Derived Monolayer Culture
4.3. Evaluation of Epithelial Barrier Integrity
4.4. EHEC Culture and Monolayer Infection
4.5. Electron Microscopy
4.6. RT-qPCR
4.7. Immunocytochemistry
4.8. Statistical Analyses
5. Conclusions
Supplementary Materials
Author Contributions
Funding
Institutional Review Board Statement
Informed Consent Statement
Data Availability Statement
Acknowledgments
Conflicts of Interest
References
- Kieckens, E.; Rybarczyk, J.; Cox, E.; Vanrompay, D. Antibacterial and immunomodulatory activities of bovine lactoferrin against Escherichia coli O157:H7 infections in cattle. BioMetals 2018, 31, 321–330. [Google Scholar] [CrossRef] [PubMed]
- In, J.; Foulke-Abel, J.; Zachos, N.C.; Hansen, A.-M.; Kaper, J.B.; Bernstein, H.D.; Halushka, M.; Blutt, S.; Estes, M.K.; Donowitz, M.; et al. Enterohemorrhagic Escherichia coli Reduces Mucus and Intermicrovillar Bridges in Human Stem Cell-Derived Colonoids. Cell. Mol. Gastroenterol. Hepatol. 2015, 2, 48–62.e3. [Google Scholar] [CrossRef] [PubMed]
- Tesfay, M.A. Emerging Risk evaluation of Enterohaemorrhagic Escherichia coli on Public Health. Int. J. Emerg. Trends Sci. Technol. 2016, 4, 4753–4759. [Google Scholar] [CrossRef]
- Naylor, S.W.; Low, J.C.; Besser, T.E.; Mahajan, A.; Gunn, G.J.; Pearce, M.C.; McKendrick, I.J.; Smith, D.G.E.; Gally, D.L. Lymphoid Follicle-Dense Mucosa at the Terminal Rectum Is the Principal Site of Colonization of Enterohemorrhagic Escherichia coli O157:H7 in the Bovine Host. Infect. Immun. 2003, 71, 1505–1512. [Google Scholar] [CrossRef]
- Moxley, R.A.; Smith, D.R. Attaching-effacing Escherichia coli Infections in Cattle. Vet. Clin. Food Anim. Pract. 2010, 26, 29–56. [Google Scholar] [CrossRef]
- Phillips, A.D.; Navabpour, S.; Hicks, S.; Dougan, G.; Wallis, T.; Frankel, G. Enterohaemorrhagic Escherichia coli O157:H7 target Peyer’s patches in humans and cause attaching/effacing lesions in both human and bovine intestine. Gut 2000, 47, 377–381. [Google Scholar] [CrossRef]
- Vlisidou, I.; Lyte, M.; van Diemen, P.M.; Hawes, P.; Monaghan, P.; Wallis, T.S.; Stevens, M.P. The Neuroendocrine Stress Hormone Norepinephrine Augments Escherichia coli O157:H7-Induced Enteritis and Adherence in a Bovine Ligated Ileal Loop Model of Infection. Infect. Immun. 2004, 72, 5446–5451. [Google Scholar] [CrossRef]
- A Moxley, R.; Francis, D.H. Natural and experimental infection with an attaching and effacing strain of Escherichia coli in calves. Infect. Immun. 1986, 53, 339–346. [Google Scholar] [CrossRef] [PubMed]
- Larzábal, M.; Da Silva, W.M.; Multani, A.; Vagnoni, L.E.; Moore, D.P.; Marin, M.S.; Riviere, N.A.; Delgado, F.O.; Vilte, D.A.; Victorica, M.R.; et al. Early immune innate hallmarks and microbiome changes across the gut during Escherichia coli O157: H7 infection in cattle. Sci. Rep. 2020, 10, 21535. [Google Scholar] [CrossRef]
- Nart, P.; Naylor, S.W.; Huntley, J.F.; McKendrick, I.J.; Gally, D.L.; Low, J.C. Responses of Cattle to Gastrointestinal Colonization by Escherichia coli O157:H7. Infect. Immun. 2008, 76, 5366–5372. [Google Scholar] [CrossRef][Green Version]
- Walle, K.V.; Vanrompay, D.; Cox, E. Bovine innate and adaptive immune responses against Escherichia coli O157:H7 and vaccination strategies to reduce faecal shedding in ruminants. Vet. Immunol. Immunopathol. 2013, 152, 109–120. [Google Scholar] [CrossRef] [PubMed]
- Golan, L.; Gonen, E.; Yagel, S.; Rosenshine, I.; Shpigel, N.Y. Enterohemorrhagic Escherichia coli induce attaching and effacing lesions and hemorrhagic colitis in human and bovine intestinal xenograft models. Dis. Models Mech. 2011, 4, 86–94. [Google Scholar] [CrossRef] [PubMed]
- Nickerson, K.P.; Llanos-Chea, A.; Ingano, L.; Serena, G.; Miranda-Ribera, A.; Perlman, M.; Lima, R.; Sztein, M.B.; Fasano, A.; Senger, S.; et al. A Versatile Human Intestinal Organoid-Derived Epithelial Monolayer Model for the Study of Enteric Pathogens. Microbiol. Spectr. 2021, 9, e0000321. [Google Scholar] [CrossRef] [PubMed]
- Liu, L.; Saitz-Rojas, W.; Smith, R.; Gonyar, L.; In, J.G.; Kovbasnjuk, O.; Zachos, N.C.; Donowitz, M.; Nataro, J.P.; Ruiz-Perez, F. Mucus layer modeling of human colonoids during infection with enteroaggragative E. coli. Sci. Rep. 2020, 10, 10533. [Google Scholar] [CrossRef] [PubMed]
- Sicard, J.-F.; Le Bihan, G.; Vogeleer, P.; Jacques, M.; Harel, J. Interactions of Intestinal Bacteria with Components of the Intestinal Mucus. Front. Cell. Infect. Microbiol. 2017, 7, 387. [Google Scholar] [CrossRef] [PubMed]
- Krupa, L.; Bajka, B.; Staroń, R.; Dupont, D.; Singh, H.; Gutkowski, K.; Macierzanka, A. Comparing the permeability of human and porcine small intestinal mucus for particle transport studies. Sci. Rep. 2020, 10, 20290. [Google Scholar] [CrossRef]
- Ledesma, M.A.; Ochoa, S.A.; Cruz, A.; Rocha-Ramírez, L.M.; Mas-Oliva, J.; Eslava, C.A.; Girón, J.A.; Xicohtencatl-Cortes, J. The Hemorrhagic Coli Pilus (HCP) of Escherichia coli O157:H7 Is an Inducer of Proinflammatory Cytokine Secretion in Intestinal Epithelial Cells. PLoS ONE 2010, 5, e12127. [Google Scholar] [CrossRef] [PubMed]
- Sanchez-Villamil, J.; Tapia-Pastrana, G.; Navarro-Garcia, F. Pathogenic Lifestyles of E. coli Pathotypes in a Standardized Epithelial Cell Model Influence Inflammatory Signaling Pathways and Cytokines Secretion. Front. Cell. Infect. Microbiol. 2016, 6, 120. [Google Scholar] [CrossRef]
- Tovaglieri, A.; Sontheimer-Phelps, A.; Geirnaert, A.; Prantil-Baun, R.; Camacho, D.M.; Chou, D.B.; Jalili-Firoozinezhad, S.; de Wouters, T.; Kasendra, M.; Super, M.; et al. Species-specific enhancement of enterohemorrhagic E. coli pathogenesis mediated by microbiome metabolites. Microbiome 2019, 7, 43. [Google Scholar] [CrossRef]
- Lacroix-Lamandé, S.; Bernardi, O.; Pezier, T.; Barilleau, E.; Burlaud-Gaillard, J.; Gagneux, A.; Velge, P.; Wiedemann, A. Differential Salmonella Typhimurium intracellular replication and host cell responses in caecal and ileal organoids derived from chicken. Vet. Res. 2023, 54, 63. [Google Scholar] [CrossRef]
- VanDussen, K.L.; Marinshaw, J.M.; Shaikh, N.; Miyoshi, H.; Moon, C.; Tarr, P.I.; Ciorba, M.A.; Stappenbeck, T.S. Development of an enhanced human gastrointestinal epithelial culture system to facilitate patient-based assays. Gut 2015, 64, 911–920. [Google Scholar] [CrossRef]
- Roxas, J.L.; Koutsouris, A.; Bellmeyer, A.; Tesfay, S.; Royan, S.; Falzari, K.; Harris, A.; Cheng, H.; Rhee, K.J.; Hecht, G. Enterohemorrhagic E. coli alters murine intestinal epithelial tight junction protein expression and barrier function in a Shiga toxin independent manner. Lab. Investig. 2010, 90, 1152–1168. [Google Scholar] [CrossRef]
- Lange, M.E.; Uwiera, R.R.E.; Inglis, G.D. Enteric Escherichia coli O157:H7 in Cattle, and the Use of Mice as a Model to Elucidate Key Aspects of the Host-Pathogen-Microbiota Interaction: A Review. Front. Vet. Sci. 2022, 9, 937866. [Google Scholar] [CrossRef]
- Varum, F.J.; Veiga, F.; Sousa, J.S.; Basit, A.W. Mucus thickness in the gastrointestinal tract of laboratory animals. J. Pharm. Pharmacol. 2011, 64, 218–227. [Google Scholar] [CrossRef]
- Barker, N.; van de Wetering, M.; Clevers, H. The intestinal stem cell. Genes Dev. 2008, 22, 1856–1864. [Google Scholar] [CrossRef]
- Melhem, H.; Regan-Komito, D.; Niess, J.H. Mucins Dynamics in Physiological and Pathological Conditions. Int. J. Mol. Sci. 2021, 22, 13642. [Google Scholar] [CrossRef]
- Hews, C.L.; Tran, S.-L.; Wegmann, U.; Brett, B.; Walsham, A.D.; Kavanaugh, D.; Ward, N.J.; Juge, N.; Schüller, S. The StcE metalloprotease of enterohaemorrhagic Escherichia coli reduces the inner mucus layer and promotes adherence to human colonic epitheliumex vivo. Cell. Microbiol. 2017, 19, e12717. [Google Scholar] [CrossRef]
- Xue, Y.; Zhang, H.; Wang, H.; Hu, J.; Du, M.; Zhu, M.-J. Host Inflammatory Response Inhibits Escherichia coli O157:H7 Adhesion to Gut Epithelium through Augmentation of Mucin Expression. Infect. Immun. 2014, 82, 1921–1930. [Google Scholar] [CrossRef]
- An, R.; Robbins, D.; Rey, F.E.; Thibeault, S.L. Vocal fold mucus layer: Comparison of histological protocols for visualization in mice. Laryngoscope Investig. Otolaryngol. 2022, 7, 444–453. [Google Scholar] [CrossRef]
- Hasegawa, Y.; Welch, J.L.M.; Rossetti, B.J.; Borisy, G.G. Preservation of three-dimensional spatial structure in the gut microbiome. PLoS ONE 2017, 12, e0188257. [Google Scholar] [CrossRef] [PubMed]
- Johansson, M.E.V.; Hansson, G.C. Preservation of Mucus in Histological Sections, Immunostaining of Mucins in Fixed Tissue, and Localization of Bacteria with FISH. In Mucins: Methods and Protocols; McGuckin, M.A., Thornton, D.J., Eds.; Humana Press: Totowa, NJ, USA, 2012; pp. 229–235. [Google Scholar] [CrossRef]
- Röhe, I.; Hüttner, F.J.; Plendl, J.; Drewes, B.; Zentek, J. Comparison of different histological protocols for the preservation and quantification of the intestinal mucus layer in pigs. Eur. J. Histochem. 2018, 62, 62–69. [Google Scholar] [CrossRef]
- Sato, T.; Stange, D.E.; Ferrante, M.; Vries, R.G.J.; Van Es, J.H.; Van Den Brink, S.; Van Houdt, W.J.; Pronk, A.; Van Gorp, J.; Siersema, P.D.; et al. Long-term Expansion of Epithelial Organoids from Human Colon, Adenoma, Adenocarcinoma, and Barrett’s Epithelium. Gastroenterology 2011, 141, 1762–1772. [Google Scholar] [CrossRef]
- Min, S.; Than, N.; Shin, Y.C.; Hu, G.; Shin, W.; Ambrosini, Y.M.; Kim, H.J. Live probiotic bacteria administered in a pathomimetic Leaky Gut Chip ameliorate impaired epithelial barrier and mucosal inflammation. Sci. Rep. 2022, 12, 22641. [Google Scholar] [CrossRef]
- Kim, H.J.; Li, H.; Collins, J.J.; Ingber, D.E. Contributions of microbiome and mechanical deformation to intestinal bacterial overgrowth and inflammation in a human gut-on-a-chip. Proc. Natl. Acad. Sci. USA 2015, 113, E7–E15. [Google Scholar] [CrossRef]
- Kawasaki, M.; Dykstra, G.D.; McConnel, C.S.; Burbick, C.R.; Ambrosini, Y.M. Adult Bovine-Derived Small and Large Intestinal Organoids: In Vitro Development and Maintenance. J. Tissue Eng. Regen. Med. 2023, 2023, 3095002. [Google Scholar] [CrossRef]
- Kawasaki, M.; Ambrosini, Y.M. Accessible luminal interface of bovine rectal organoids generated from cryopreserved biopsy tissues. PLoS ONE 2024, 19, e0301079. [Google Scholar] [CrossRef]
- Ambrosini, Y.M.; Park, Y.; Jergens, A.E.; Shin, W.; Min, S.; Atherly, T.; Borcherding, D.C.; Jang, J.; Allenspach, K.; Mochel, J.P.; et al. Recapitulation of the accessible interface of biopsy-derived canine intestinal organoids to study epithelial-luminal interactions. PLoS ONE 2020, 15, e0231423. [Google Scholar] [CrossRef]
- Srinivasan, B.; Kolli, A.R.; Esch, M.B.; Abaci, H.E.; Shuler, M.L.; Hickman, J.J. TEER Measurement Techniques for In Vitro Barrier Model Systems. J. Lab. Autom. 2015, 20, 107–126. [Google Scholar] [CrossRef]
- Strengert, M.; Knaus, U.G. Analysis of Epithelial Barrier Integrity in Polarized Lung Epithelial Cells. In Permeability Barrier; Humana Press: Totowa, NJ, USA, 2011; Volume 763, ISBN 9781617791901. [Google Scholar]
- Charavaryamath, C.; Fries, P.; Gomis, S.; Bell, C.; Doig, K.; Guan, L.L.; Potter, A.; Napper, S.; Griebel, P.J. Mucosal changes in a long-term bovine intestinal segment model following removal of ingesta and microflora. Gut Microbes 2011, 2, 134–144. [Google Scholar] [CrossRef]
- Koch, F.; Thom, U.; Albrecht, E.; Weikard, R.; Nolte, W.; Kuhla, B.; Kuehn, C. Heat stress directly impairs gut integrity and recruits distinct immune cell populations into the bovine intestine. Proc. Natl. Acad. Sci. USA 2019, 116, 10333–10338. [Google Scholar] [CrossRef]
- Shakya, R.; Jiménez-Meléndez, A.; Robertson, L.J.; Myrmel, M. Bovine Enteroids as an In Vitro Model for Infection with Bovine Coronavirus. Viruses 2023, 15, 635. [Google Scholar] [CrossRef]
- Lee, B.-R.; Yang, H.; Lee, S.-I.; Haq, I.; Ock, S.-A.; Wi, H.; Lee, H.-C.; Lee, P.; Yoo, J.-G. Robust Three-Dimensional (3D) Expansion of Bovine Intestinal Organoids: An In Vitro Model as a Potential Alternative to an In Vivo System. Animals 2021, 11, 2115. [Google Scholar] [CrossRef]
- Khare, S.; Nunes, J.S.; Figueiredo, J.F.; Lawhon, S.D.; Rossetti, C.A.; Gull, T.; Rice-Ficht, A.C.; Adams, L.G. Early Phase Morphological Lesions and Transcriptional Responses of Bovine Ileum Infected with Mycobacterium avium subsp. paratuberculosis. Vet. Pathol. 2009, 46, 717–728. [Google Scholar] [CrossRef]





| Gene | Gene Name | Forward | Reverse | Reference | 
|---|---|---|---|---|
| ACTB | β-actin | CTAGGCACCAGGGCGTAATG | CCACACGGAGCTCGTTGTAG | [41] | 
| CLDN1 | Claudin 1 | TTCGACTCCTTGCTGAATCTG | GGCTATTAGTCCCAGCAGGATG | [42] | 
| F-actin | F-actin | AATCAGAGGCCAAGGGAACT | TGCAGGATGAGCTTGTTGTC | [44] | 
| GAPDH | Glyceraldehyde-3-phosphate dehydrogenase | ATCTCGCTCCTGGAAGATG | TCGGAGTGAACGGATTCG | [43] | 
| IL-6 | Interleukin 6 | ACCCCAGGCAGACTACTTCT | GCAAATCGCCTGATTGAACCC | [42] | 
| IL-8 | Interleukin 8 | TGCTTTTTTGTTTTCGGTTTTTG | AACAGGCACTCGGGAATCCT | [45] | 
| MUC2 | Mucin 2 | TTCGACGGGAGGAAGTACAC | TTCACCGTCTGCTCATTCAG | [43] | 
| OCLN | Occludin | CCTTTTGAAAGTCCACCTCCTTAT | TGTCATTGCTTGGTGTGTAGT | [42] | 
| RPL0 | Ribosomal protein L0 | CAACCCTGAAGTGCTTGACAT | AGGCAGATGGATCAGCCA | [42] | 
| TJP1 | Tight junction protein 1 | AGAAAGATGTTTATCGTCGCATCGT | ATTCCTTCTCATATTCAAAATGGGTTCTGA | [42] | 
| TJP2 | Tight junction protein 2 | TGCTCCATTCATTTGCGGTTC | GGCCTCTTGACCACAATGG | [42] | 
| TNF-a | Tumor necrosis factor alpha | AGAGGGAAGAGCAGTCCCCAG | TTCACACCGTTGGCCATGAG | [42] | 
| Disclaimer/Publisher’s Note: The statements, opinions and data contained in all publications are solely those of the individual author(s) and contributor(s) and not of MDPI and/or the editor(s). MDPI and/or the editor(s) disclaim responsibility for any injury to people or property resulting from any ideas, methods, instructions or products referred to in the content. | 
© 2024 by the authors. Licensee MDPI, Basel, Switzerland. This article is an open access article distributed under the terms and conditions of the Creative Commons Attribution (CC BY) license (https://creativecommons.org/licenses/by/4.0/).
Share and Cite
Kawasaki, M.; Ambrosini, Y.M. Differential Colonization and Mucus Ultrastructure Visualization in Bovine Ileal and Rectal Organoid-Derived Monolayers Exposed to Enterohemorrhagic Escherichia coli. Int. J. Mol. Sci. 2024, 25, 4914. https://doi.org/10.3390/ijms25094914
Kawasaki M, Ambrosini YM. Differential Colonization and Mucus Ultrastructure Visualization in Bovine Ileal and Rectal Organoid-Derived Monolayers Exposed to Enterohemorrhagic Escherichia coli. International Journal of Molecular Sciences. 2024; 25(9):4914. https://doi.org/10.3390/ijms25094914
Chicago/Turabian StyleKawasaki, Minae, and Yoko M. Ambrosini. 2024. "Differential Colonization and Mucus Ultrastructure Visualization in Bovine Ileal and Rectal Organoid-Derived Monolayers Exposed to Enterohemorrhagic Escherichia coli" International Journal of Molecular Sciences 25, no. 9: 4914. https://doi.org/10.3390/ijms25094914
APA StyleKawasaki, M., & Ambrosini, Y. M. (2024). Differential Colonization and Mucus Ultrastructure Visualization in Bovine Ileal and Rectal Organoid-Derived Monolayers Exposed to Enterohemorrhagic Escherichia coli. International Journal of Molecular Sciences, 25(9), 4914. https://doi.org/10.3390/ijms25094914
 
        

 
       