Physiological Measurements and Transcriptomics Reveal the Fitness Costs of Monochamus saltuarius to Bursaphelenchus xylophilus
Abstract
1. Introduction
2. Results
2.1. Statistics on the Number of PWNs Carried by M. saltuarius
2.2. Effects of the PWN on the Development and Starvation Resistance of M. saltuarius
2.3. The PWN Caused a Transcriptomic Shift in the Different Developmental Stages in M. saltuarius
2.4. Predictive Functional Analysis of the Transcriptome under PWN Treatment
2.5. Development and Immune Response of M. saltuarius under PWN Treatment
2.6. PWN Induced Fatty Acid Metabolism in M. saltuarius
2.7. Verification of Selected DEGs via RT-qPCR
3. Discussion
3.1. Effects of the PWN on the Development and Immune Fitness of M. saltuarius
3.2. Activating Fatty Acid Metabolism to Resist the PWN
4. Materials and Methods
4.1. PWN Inoculation and Sample Collection
4.2. Assays with the Number of PWNs Carried by M. saltuarius
4.3. Development and Starvation Resistance Assays
4.4. Ecdysone and JH Measurement
4.5. RNA Extraction and Transcriptome Sequencing
4.6. Transcriptome Evaluation and Gene Expression Analysis
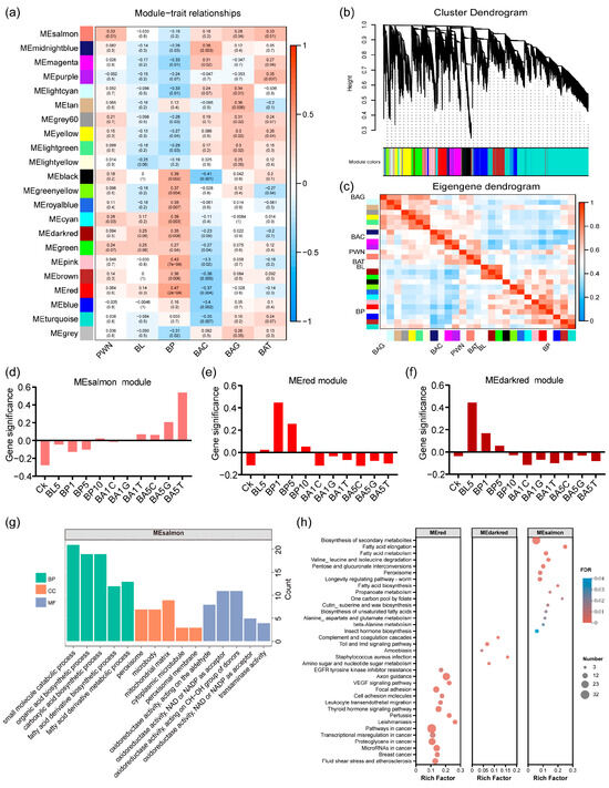
4.7. Weighted Gene Co-Expression Network Analysis
4.8. Real-Time Quantitative PCR Analysis
4.9. Statistical Analysis
5. Conclusions
Supplementary Materials
Author Contributions
Funding
Institutional Review Board Statement
Informed Consent Statement
Data Availability Statement
Acknowledgments
Conflicts of Interest
References
- Futai, K. Pine wood nematode, Bursaphelenchus xylophilus. Annu. Rev. Phytopathol. 2013, 51, 61–83. [Google Scholar] [CrossRef] [PubMed]
 - Mamiya, Y. Pathology of the pine wilt disease caused by Bursaphelenchus xylophilus. Annu. Rev. Phytopathol. 1983, 21, 201–220. [Google Scholar] [CrossRef] [PubMed]
 - Zhao, B.G.; Futai, K.; Sutherland, J.R.; Takeuchi, Y. Pine Wilt Disease; Springer: Tokyo, Japan, 2008. [Google Scholar]
 - Yi, C.K.; Byun, B.H.; Park, J.D.; Yang, S.; Chang, K.H. First finding of the pine wood nematode, Bursaphelenchus xylophilus (Steiner et Buhrer) Nickle and its insect vector in Korea. Res. Rep. For. Res. Inst. 1989, 38, 141–149. (In Korean) [Google Scholar]
 - Abelleira, A.; Picoaga, A.; Mansilla, J.P.; Aguin, O. Detection of Bursaphelenchus Xylophilus, causal agent of pine wilt disease on Pinus pinaster in Northwestern Spain. Plant Dis. 2011, 95, 776. [Google Scholar] [CrossRef] [PubMed]
 - Mota, M.M.; Braasch, H.; Bravo, M.A.; Penas, A.C.; Burgermeister, W.; Metge, K.; Sousa, E. First report of Bursaphelenchus xylophilus in Portugal and in Europe. Nematology 1999, 1, 727–734. [Google Scholar] [CrossRef]
 - Ye, J.R. Epidemic status of pine wilt disease in China and its prevention and control techniques and counter measures. Sci. Silvae Sin. 2019, 55, 1–10. (In Chinese) [Google Scholar]
 - Zheng, Y.N.; Liu, P.X.; Shi, Y. Difference analysis on pine wilt disease between Liaoning Province of northeastern China and other epidemic areas in China. J. Beijing For. Univ. 2021, 43, 155–160. (In Chinese) [Google Scholar]
 - Yu, H.Y.; Wu, H. A new host plant and a new vector of pine wood nematode were found in Liaoning Province. For. Pest Dis. 2018, 37, 61. (In Chinese) [Google Scholar]
 - Jiang, S.W.; Wu, H.; Li, D.B.; Luo, Z.Q.; He, S.; Song, Y.S. Analysis on disaster characteristics of pine wood nematode in Northeast China. For. Pest. Dis. 2022, 41, 9–15. (In Chinese) [Google Scholar]
 - Li, M.; Li, H.; Sheng, R.C.; Sun, H.; Sun, S.H.; Chen, F.M. The first record of Monochamus saltuarius (Coleoptera; Cerambycidae) as vector of Bursaphelenchus xylophilus and its new potential hosts in China. Insects 2020, 11, 636. [Google Scholar] [CrossRef]
 - Yu, H.Y.; Wu, H.; Zhang, X.D.; Wang, L.M.; Zhang, X.F.; Song, Y.S. Preliminary study on Larix spp. infected by Bursaphelenchus xylophilus in natural environment. For. Pest. Dis. 2019, 38, 7–10. (In Chinese) [Google Scholar]
 - Xu, Q.W.; Zhang, X.J.; Li, J.X.; Ren, J.R.; Ren, L.L.; Luo, Y.Q. Pine wilt disease in Northeast and Northwest China: A comprehensive risk review. Forests 2023, 14, 174. [Google Scholar] [CrossRef]
 - Akbulut, S.; Stamps, W.T. Insect vectors of the pinewood nematode: A review of the biology and ecology of Monochamus species. For. Pathol. 2012, 42, 89–99. [Google Scholar] [CrossRef]
 - Zhang, J.J.; Zhang, R.Z.; Chen, J.Y. Species and their dispersal ability of Monochamus as vectors to transmit Bursaphelenchus xylophilus. J. Zhejiang For. Univ. 2007, 24, 350–356. (In Chinese) [Google Scholar]
 - Athias, B.F. From phoresy to parasitism: The example of mites and nematodes. Res. Rev. Parasitol. 1993, 53, 73–79. [Google Scholar]
 - Gupta, S.; Borges, R.M. Density-dependent fitness effects stabilize parasitic hitchhiking within a mutualism. Funct. Ecol. 2019, 33, 2304–2315. [Google Scholar] [CrossRef]
 - Seeman, O.D.; Walter, D.E. Phoresy and Mites: More than just a free ride. Annu. Rev. Entomol. 2023, 68, 69–88. [Google Scholar] [CrossRef] [PubMed]
 - Hodgkin, L.K.; Elgar, M.A.; Symonds, M.R.E. Positive and negative effects of phoretic mites on the reproductive output of an invasive bark beetle. Aust. J. Zool. 2010, 58, 198. [Google Scholar] [CrossRef]
 - Kim, D.S.; Lee, S.M.; Huh, H.S.; Park, N.C.; Park, C.G. Escape of pine wood nematode, Bursaphelenchus xylophilus, through feeding and oviposition behavior of Monochamus alternatus and M. saltuarius (Coleoptera: Cerambycidae) adults. Korean J. Appl. Entomol. 2009, 48, 527–533. (In Korean) [Google Scholar] [CrossRef]
 - Akbulut, S.; Linit, M.J. Flight performance of Monochamus carolinensis (Coleoptera: Cerambycidae) with respect to nematode phoresis and beetle characteristics. Environ. Entomol. 1999, 28, 1014–1020. [Google Scholar] [CrossRef]
 - Akbulut, S.; Linit, M.J. Reproductive potential of Monochamus carolinensis (Coleoptera: Cerambycidae) with respect to pinewood nematode phoresis. Environ. Entomol. 1999, 28, 407–411. [Google Scholar] [CrossRef]
 - Zhao, L.L.; Zhang, X.X.; Wei, Y.N.; Zhou, J.; Zhang, W.; Qin, P.J.; Chinta, S.; Kong, X.; Liu, Y.; Yu, H.; et al. Ascarosides coordinate the dispersal of a plant-parasitic nematode with the metamorphosis of its vector beetle. Nat. Commun. 2016, 7, 12341. [Google Scholar] [CrossRef] [PubMed]
 - Tang, X.; Zhou, J.; Koski, T.M.; Liu, S.Y.; Zhao, L.L.; Sun, J.H. Hypoxia-induced tracheal elasticity in vector beetle facilitates the loading of pinewood nematode. Elife 2023, 12, e84621. [Google Scholar] [CrossRef] [PubMed]
 - Wang, Z.M.; Pi, Z.Q.; Hou, B. Monochamus alternatus found in Jilin Province. For. Pest Dis. 2006, 03, 35. (In Chinese) [Google Scholar]
 - Zhou, J.; Zhao, L.L.; Yu, H.Y.; Wang, Y.H.; Zhang, W.; Hu, S.N.; Zou, Z.; Sun, J.H. Immune tolerance of vector beetle to its partner plant parasitic nematode modulated by its insect parasitic nematode. FASEB J. 2018, 32, 4862–4877. [Google Scholar] [CrossRef] [PubMed]
 - Ning, J.; Zhang, B.; Tian, H.K.; Liu, X.L.; Yang, B.Y.; Zhao, L.L. Comparative analysis of microRNA profile in Monochamus alternatus in the presence or absence of the pinewood nematode, Bursaphelenchus xylophilus. J. Biosaf. 2018, 27, 20–30. (In Chinese) [Google Scholar]
 - Sato, H.; Guan, W.B. Experiment on the transmission ability of pine wood nematodes by Monochamus saltuarius. Foreign For. 1991, 000, 22–23. [Google Scholar]
 - Kobayashi, F.; Yamane, A.; Ikeda, T. The Japanese pine sawyer beetle as the vector of pine wilt disease. Annu. Rev. Entomol. 1984, 29, 115–135. [Google Scholar] [CrossRef]
 - Fan, L.C.; Shi, Y.; Jiang, S.W.; Zheng, Y.N. Study on the species of Longicorn carrying pine wood nematode in Liaoning Province. For. Res. 2021, 34, 174–181. (In Chinese) [Google Scholar]
 - Chai, X.M.; Zhang, D.H.; Zhang, G.X.; Luo, J.P.; Zhou, G.X. The number of pine wood nematodes carried by adult Monochamus alternatus. J. Northeast. For. Univ. 2000, 28, 99–101. (In Chinese) [Google Scholar]
 - Yan, S.; Xiong, X.F.; Chu, Y.N.; Li, Z.; Wu, P.X.; Yang, Q.P.; Cui, W.N.; Xu, J.T.; Xu, L.X.; Zhang, Q.W.; et al. Effects of predator-induced stress from Harmonia axyridis on the development and stress protein gene expression of Helicoverpa armigera. Sci. Agric. Sin. 2017, 50, 4118–4128. (In Chinese) [Google Scholar]
 - Vonesh, J.R.; Warkentin, K.M. Opposite shifts in size at metamorphosis in response to larval and metamorph predators. Ecology 2006, 87, 556–562. [Google Scholar] [CrossRef]
 - Hechtel, L.J.; Juliano, S.A. Effects of a predator on prey metamorphosis: Plastic responses by prey or selective mortality? Ecology 1997, 78, 838–851. [Google Scholar] [CrossRef]
 - Zhang, C.; Wickham, J.D.; Zhao, L.L.; Sun, J.H. A new bacteria-free strategy induced by MaGal2 facilitates pinewood nematode escape immune response from its vector beetle. Insect Sci. 2021, 28, 1087–1102. [Google Scholar] [CrossRef]
 - Wang, Q. Biogeography of Monochamus Guer. Sci. Silvae Sin. 1988, 24, 297–304. (In Chinese) [Google Scholar]
 - Dutrillaux, A.M.; Dutrillaux, B. Chromosome evolution of some Palaearctic and Nearctic species of Monochamus (Coleoptera: Cerambycidae: Lamiinae). Ann. Société Entomol. Fr. 2014, 50, 213–218. [Google Scholar] [CrossRef]
 - Cooper, D.; Eleftherianos, I. Parasitic nematode immunomodulatory strategies: Recent advances and perspectives. Pathogens 2016, 5, 58. [Google Scholar] [CrossRef]
 - Devi, G. Insect defense system and immunosuppression strategies of entomopathogenic nematodes—An overview. Int. J. Environ. Agric. Biotechnol. 2021, 6, 069–077. [Google Scholar] [CrossRef]
 - Castillo, J.C.; Reynolds, S.E.; Eleftherianos, I. Insect immune responses to nematode parasites. Trends Parasitol. 2011, 27, 537–547. [Google Scholar] [CrossRef] [PubMed]
 - Lemaitre, B.; Hoffmann, J. The host defense of Drosophila melanogaster. Annu. Rev. Immunol. 2007, 25, 697–743. [Google Scholar] [CrossRef] [PubMed]
 - Wang, Y.; Zhang, R.N.; Chen, X.; Gu, R.C.; Su, R.; Zhong, Y.J.; Yang, W.Y. Advances in molecular mechanisms of 20-hydroxyecdyone regulating innate immunity in insects. Acta Entomol. Sin. 2018, 61, 1328–1339. (In Chinese) [Google Scholar]
 - Han, P.F.; Han, J.; Fan, J.Q.; Zhang, M.; Ma, E.; Li, S.; Fan, R.J.; Zhang, J.Z. 20-hydroxyecdysone activates PGRP-SA mediated immune response in Locusta migratoria. Dev. Comp. Immunol. 2017, 72, 128–139. [Google Scholar] [CrossRef] [PubMed]
 - Flatt, T.; Heyland, A.; Rus, F.; Porpiglia, E.; Sherlock, C.; Yamamoto, R.; Garbuzov, A.; Palli, S.R.; Tatar, M.; Silverman, N.; et al. Hormonal regulation of the humoral innate immune response in Drosophila melanogaster. J. Exp. Biol. 2008, 211, 2712–2724. [Google Scholar] [CrossRef] [PubMed]
 - Horn, C.J.; Luong, L.T. Proximity to parasites reduces host fitness independent of infection in a Drosophila–Macrocheles system. Parasitology 2018, 145, 1564–1569. [Google Scholar] [CrossRef] [PubMed]
 - Benoit, J.B.; Bose, J.; Bailey, S.T.; Polak, M. Interactions with ectoparasitic mites induce host metabolic and immune responses in flies at the expense of reproduction-associated factors. Parasitology 2020, 147, 1196–1205. [Google Scholar] [CrossRef]
 - Singh, D.; Son, S.Y.; Lee, C.H. Perplexing metabolomes in fungal-insect trophic interactions: A terra incognita of mycobiocontrol mechanisms. Front. Microbiol. 2016, 7, 1678. [Google Scholar] [CrossRef] [PubMed]
 - Ning, J.; Gu, X.T.; Zhou, J.; Zhang, H.X.; Sun, J.H.; Zhao, L.L. Palmitoleic acid as a coordinating molecule between the invasive pinewood nematode and its newly associated fungi. ISME J. 2023, 17, 1862–1871. [Google Scholar] [CrossRef] [PubMed]
 - Sato, M.; Ota, R.; Kobayashi, S.; Yamakawa-Kobayashi, K.; Miura, T.; Ido, A.; Ohhara, Y. Bioproduction of n-3 polyunsaturated fatty acids by nematode fatty acid desaturases and elongase in Drosophila melanogaster. Transgenic Res. 2023, 32, 411–421. [Google Scholar] [CrossRef] [PubMed]
 - Lei, G.; Zhou, H.; Chen, Y.; Vasseur, L.; Gurr, G.M.; You, M.; You, S. A very long-chain fatty acid enzyme gene, PxHacd2 affects the temperature adaptability of a cosmopolitan insect by altering epidermal permeability. Sci. Total Environ. 2023, 891, 164372. [Google Scholar] [CrossRef]
 - Chung, H.; Carroll, S.B. Wax, sex and the origin of species: Dual roles of insect cuticular hydrocarbons in adaptation and mating. Bioessays 2015, 37, 822–830. [Google Scholar] [CrossRef]
 - Jaspers, M.H.; Pflanz, R.; Riedel, D.; Kawelke, S.; Feussner, I.; Schuh, R. The fatty acyl-CoA reductase waterproof mediates airway clearance in Drosophila. Dev. Biol. 2014, 385, 23–31. [Google Scholar] [CrossRef]
 - Li, D.T.; Chen, X.; Wang, X.Q.; Zhang, C.X. FAR gene enables the brown planthopper to walk and jump on water in paddy field. Sci. China Life Sci. 2019, 62, 1521–1531. [Google Scholar] [CrossRef]
 - Li, D.T.; Chen, X.; Wang, X.Q.; Moussian, B.; Zhang, C.X. The fatty acid elongase gene family in the brown planthopper, Nilaparvata lugens. Insect Biochem. Mol. Biol. 2019, 108, 32–43. [Google Scholar] [CrossRef]
 - Zhou, X.; Ling, X.; Guo, H.; Zhu-Salzman, K.; Ge, F.; Sun, Y. Serratia symbiotica enhances fatty acid metabolism of pea aphid to promote host development. Int. J. Mol. Sci. 2021, 22, 5951. [Google Scholar] [CrossRef]
 - Troy, S.; Anderson, W.A.; Spielman, A. Lipid content of maturing ovaries of Aedes aegypti mosquitoes. Comp. Biochem. Physiol. B 1975, 50, 457–461. [Google Scholar] [CrossRef]
 - Ziegler, R.; Vanantwerpen, R. Lipid uptake by insect oocytes. Insect Biochem. Mol. 2006, 36, 264–272. [Google Scholar] [CrossRef]
 - Li, J.X.; Fu, N.N.; Ren, L.L.; Luo, Y.Q. Identification and validation of reference genes for gene expression analysis in Monochamus saltuarius under Bursaphelenchus xylophilus treatment. Front. Physiol. 2022, 13, 882792. [Google Scholar] [CrossRef]
 - Ozawa, S.; Maehara, N.; Aikawa, T.; Yanagisawa, K.; Nakamura, K. Occurrence of two species of Bursaphelenchus (Nematoda: Aphelenchoididae) in the reproductive organs of Monochamus saltuarius (Coleoptera: Cerambycidae). Nematology 2020, 23, 485–494. [Google Scholar] [CrossRef]
 - Yuan, Y. The Species Identification of Cerambycid Beetles and Nematodes Carried by Them in Forest Stand Invaded by Pine Wood Nematode in Some Parts of China. Master’s Thesis, Beijing Forestry University, Beijing, China, 2021. [Google Scholar]
 - Manjit, S.D. Ane’s Encyclopedic Dictionary of General & Applied Entomology; Springer: New Delhi, India, 2008. [Google Scholar]
 - Fu, N.N.; Li, J.X.; Ren, L.L.; Li, X.F.; Wang, M.; Li, F.Q.; Zong, S.X.; Luo, Y.Q. Chromosome-level genome assembly of Monochamus saltuarius reveals its adaptation and interaction mechanism with pine wood nematode. Int. J. Biol. Macromol. 2022, 222, 325–336. [Google Scholar] [CrossRef]
 - Mortazavi, A.; Williams, B.A.; McCue, K.; Schaeffer, L.; Wold, B. Mapping and quantifying mammalian transcriptomes by RNA-Seq. Nat. Methods 2008, 5, 621–628. [Google Scholar] [CrossRef]
 - Benjamini, Y.; Hochberg, Y. Controlling the false discovery rate: A practical and powerful approach to multiple testing. J. R. Stat. Society. Ser. B Methodol. 1995, 57, 289–300. [Google Scholar] [CrossRef]
 - Marini, F.; Binder, H. pcaExplorer: An R/Bioconductor package for interacting with RNA-seq principal components. BMC Bioinform. 2019, 20, 331. [Google Scholar] [CrossRef]
 - Langfelder, P.; Horvath, S. WGCNA: An R package for weighted correlation network analysis. BMC Bioinform. 2008, 9, 559. [Google Scholar] [CrossRef]
 - Shannon, P.; Markiel, A.; Ozier, O.; Baliga, N.S.; Wang, J.T.; Ramage, D.; Amin, N.; Schwikowski, B.; Ideker, T. Cytoscape: A software environment for integrated models of biomolecular interaction networks. Genome Res. 2003, 13, 2498–2504. [Google Scholar] [CrossRef]
 - Livak, K.J.; Schmittgen, T.D. Analysis of relative gene expression data using real-time quantitative PCR and the 2(-Delta Delta C(T)) Method. Methods 2013, 25, 402–408. [Google Scholar] [CrossRef]
 - Liu, J.J.; Zhang, D.Z.; Zhang, Y.B.; Zhou, H.; Chen, P.L.; Yuan, Y.H.; Zhao, L.B.; Feng, B. Dynamic and comparative transcriptome analyses reveal key factors contributing to cadmium tolerance in Broomcorn Millet. Int. J. Mol. Sci. 2022, 23, 6148. [Google Scholar] [CrossRef]
 






| Treatment | Total | Pupation | Eclosion | Adult Abnormality | Pupation | Eclosion | Adult Abnormality | 
|---|---|---|---|---|---|---|---|
| Number | Number | Number | Number | Rate (%) | Rate (%) | Rate (%) | |
| PWN | 282 | 238 | 196 | 22 | 84.39 ± 0.03 a | 82.57 ± 0.03 a | 11.23 ± 0.094 a | 
| Control | 282 | 223 | 187 | 12 | 79.08 ± 0.02 a | 83.87 ± 0.02 a | 6.40 ± 0.014 b | 
Disclaimer/Publisher’s Note: The statements, opinions and data contained in all publications are solely those of the individual author(s) and contributor(s) and not of MDPI and/or the editor(s). MDPI and/or the editor(s) disclaim responsibility for any injury to people or property resulting from any ideas, methods, instructions or products referred to in the content.  | 
© 2024 by the authors. Licensee MDPI, Basel, Switzerland. This article is an open access article distributed under the terms and conditions of the Creative Commons Attribution (CC BY) license (https://creativecommons.org/licenses/by/4.0/).
Share and Cite
Li, J.; Fu, N.; Ge, S.; Ren, L.; Luo, Y. Physiological Measurements and Transcriptomics Reveal the Fitness Costs of Monochamus saltuarius to Bursaphelenchus xylophilus. Int. J. Mol. Sci. 2024, 25, 4906. https://doi.org/10.3390/ijms25094906
Li J, Fu N, Ge S, Ren L, Luo Y. Physiological Measurements and Transcriptomics Reveal the Fitness Costs of Monochamus saltuarius to Bursaphelenchus xylophilus. International Journal of Molecular Sciences. 2024; 25(9):4906. https://doi.org/10.3390/ijms25094906
Chicago/Turabian StyleLi, Jiaxing, Ningning Fu, Sixun Ge, Lili Ren, and Youqing Luo. 2024. "Physiological Measurements and Transcriptomics Reveal the Fitness Costs of Monochamus saltuarius to Bursaphelenchus xylophilus" International Journal of Molecular Sciences 25, no. 9: 4906. https://doi.org/10.3390/ijms25094906
APA StyleLi, J., Fu, N., Ge, S., Ren, L., & Luo, Y. (2024). Physiological Measurements and Transcriptomics Reveal the Fitness Costs of Monochamus saltuarius to Bursaphelenchus xylophilus. International Journal of Molecular Sciences, 25(9), 4906. https://doi.org/10.3390/ijms25094906
        
