Unveiling the Genetic Mechanism of Meat Color in Pigs through GWAS, Multi-Tissue, and Single-Cell Transcriptome Signatures Exploration
Abstract
1. Introduction
2. Results and Discussion
2.1. Estimates of Heritability and Genetic Correlations
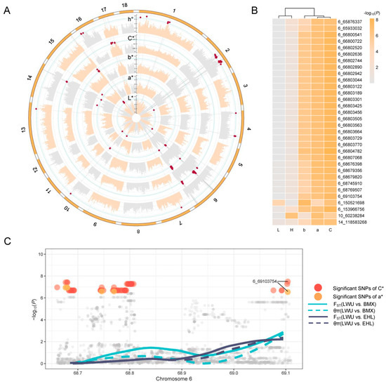
2.2. GWAS and Selection Signatures for Meat Color Traits
2.3. TWAS for Meat Color Traits
2.4. Single-Cell Enrichment for Meat Color Traits
3. Materials and Methods
3.1. Samples and Data
3.2. Statistical Analysis
3.3. SNP Annotations
3.4. Transcriptome-Wide Association Study
3.5. Polygenic Signals on Individual Cells
4. Conclusions
Supplementary Materials
Author Contributions
Funding
Institutional Review Board Statement
Informed Consent Statement
Data Availability Statement
Acknowledgments
Conflicts of Interest
References
- Hughes, J.M.; Clarke, F.M.; Purslow, P.P.; Warner, R.D. Meat Color Is Determined Not Only by Chromatic Heme Pigments but Also by the Physical Structure and Achromatic Light Scattering Properties of the Muscle. Compr. Rev. Food Sci. Food Saf. 2020, 19, 44–63. [Google Scholar] [CrossRef]
- Ruedt, C.; Gibis, M.; Weiss, J. Meat Color and Iridescence: Origin, Analysis, and Approaches to Modulation. Compr. Rev. Food Sci. Food Saf. 2023, 22, 3366–3394. [Google Scholar] [CrossRef] [PubMed]
- Esfandyari, H.; Thekkoot, D.; Kemp, R.; Plastow, G.; Dekkers, J. Genetic Parameters and Purebred-Crossbred Genetic Correlations for Growth, Meat Quality, and Carcass Traits in Pigs. J. Anim. Sci. 2020, 98, skaa379. [Google Scholar] [CrossRef] [PubMed]
- Lee, J.-H.; Song, K.-D.; Lee, H.-K.; Cho, K.-H.; Park, H.-C.; Park, K.-D. Genetic Parameters of Reproductive and Meat Quality Traits in Korean Berkshire Pigs. Asian-Australas. J. Anim. Sci. 2015, 28, 1388–1393. [Google Scholar] [CrossRef][Green Version]
- Zha, C.; Liu, K.; Wu, J.; Li, P.; Hou, L.; Liu, H.; Huang, R.; Wu, W. Combining Genome-Wide Association Study Based on Low-Coverage Whole Genome Sequencing and Transcriptome Analysis to Reveal the Key Candidate Genes Affecting Meat Color in Pigs. Anim. Genet. 2023, 54, 295–306. [Google Scholar] [CrossRef]
- Hao, X.; Liang, A.; Plastow, G.; Zhang, C.; Wang, Z.; Liu, J.; Salzano, A.; Gasparrini, B.; Campanile, G.; Zhang, S.; et al. An Integrative Genomic Prediction Approach for Predicting Buffalo Milk Traits by Incorporating Related Cattle QTLs. Genes 2022, 13, 1430. [Google Scholar] [CrossRef] [PubMed]
- Zhang, Z.; Liu, J.; Ding, X.; Bijma, P.; de Koning, D.-J.; Zhang, Q. Best Linear Unbiased Prediction of Genomic Breeding Values Using a Trait-Specific Marker-Derived Relationship Matrix. PLoS ONE 2010, 5, e12648. [Google Scholar] [CrossRef]
- Teng, J.; Huang, S.; Chen, Z.; Gao, N.; Ye, S.; Diao, S.; Ding, X.; Yuan, X.; Zhang, H.; Li, J.; et al. Optimizing Genomic Prediction Model given Causal Genes in a Dairy Cattle Population. J. Dairy Sci. 2020, 103, 10299–10310. [Google Scholar] [CrossRef]
- Fang, L.; Sahana, G.; Ma, P.; Su, G.; Yu, Y.; Zhang, S.; Lund, M.S.; Sørensen, P. Use of Biological Priors Enhances Understanding of Genetic Architecture and Genomic Prediction of Complex Traits within and between Dairy Cattle Breeds. BMC Genom. 2017, 18, 604. [Google Scholar] [CrossRef] [PubMed]
- Hu, Z.L.; Park, C.A.; Reecy, J.M. Bringing the Animal QTLdb and CorrDB into the Future: Meeting New Challenges and Providing Updated Services. Nucleic Acids Res. 2022, 50, D956–D961. [Google Scholar] [CrossRef]
- Dauben, C.M.; Pröll-Cornelissen, M.J.; Heuß, E.M.; Appel, A.K.; Henne, H.; Roth, K.; Schellander, K.; Tholen, E.; Große-Brinkhaus, C. Genome-Wide Associations for Immune Traits in Two Maternal Pig Lines. BMC Genom. 2021, 22, 717. [Google Scholar] [CrossRef] [PubMed]
- Yan, G.; Liu, X.; Xiao, S.; Xin, W.; Xu, W.; Li, Y.; Huang, T.; Qin, J.; Xie, L.; Ma, J.; et al. An Imputed Whole-Genome Sequence-Based GWAS Approach Pinpoints Causal Mutations for Complex Traits in a Specific Swine Population. Sci. China Life Sci. 2022, 65, 781–794. [Google Scholar] [CrossRef] [PubMed]
- Wu, P.; Wang, K.; Zhou, J.; Chen, D.; Jiang, A.; Jiang, Y.; Zhu, L.; Qiu, X.; Li, X.; Tang, G. A Combined GWAS Approach Reveals Key Loci for Socially-Affected Traits in Yorkshire Pigs. Commun. Biol. 2021, 4, 891. [Google Scholar] [CrossRef]
- Wang, H.; Wang, X.; Li, M.; Sun, H.; Chen, Q.; Yan, D.; Dong, X.; Pan, Y.; Lu, S. Genome-Wide Association Study of Growth Traits in a Four-Way Crossbred Pig Population. Genes 2022, 13, 1990. [Google Scholar] [CrossRef] [PubMed]
- Wang, X.; Wang, L.; Shi, L.; Zhang, P.; Li, Y.; Li, M.; Tian, J.; Wang, L.; Zhao, F. GWAS of Reproductive Traits in Large White Pigs on Chip and Imputed Whole-Genome Sequencing Data. Int. J. Mol. Sci. 2022, 23, 13338. [Google Scholar] [CrossRef] [PubMed]
- Wu, P.; Wang, K.; Zhou, J.; Chen, D.; Yang, X.; Jiang, A.; Shen, L.; Zhang, S.; Xiao, W.; Jiang, Y.; et al. Whole-Genome Sequencing Association Analysis Reveals the Genetic Architecture of Meat Quality Traits in Chinese Qingyu Pigs. Genome 2020, 63, 503–515. [Google Scholar] [CrossRef] [PubMed]
- Li, H.; Xu, C.; Meng, F.; Yao, Z.; Fan, Z.; Yang, Y.; Meng, X.; Zhan, Y.; Sun, Y.; Ma, F.; et al. Genome-Wide Association Studies for Flesh Color and Intramuscular Fat in (Duroc × Landrace × Large White) Crossbred Commercial Pigs. Genes 2022, 13, 2131. [Google Scholar] [CrossRef] [PubMed]
- Liu, H.; Hou, L.; Zhou, W.; Wang, B.; Han, P.; Gao, C.; Niu, P.; Zhang, Z.; Li, Q.; Huang, R.; et al. Genome-Wide Association Study and FST Analysis Reveal Four Quantitative Trait Loci and Six Candidate Genes for Meat Color in Pigs. Front. Genet. 2022, 13, 768710. [Google Scholar] [CrossRef] [PubMed]
- Gao, G.; Gao, N.; Li, S.; Kuang, W.; Zhu, L.; Jiang, W.; Yu, W.; Guo, J.; Li, Z.; Yang, C.; et al. Genome-Wide Association Study of Meat Quality Traits in a Three-Way Crossbred Commercial Pig Population. Front. Genet. 2021, 12, 614087. [Google Scholar] [CrossRef]
- Zhuang, Z.; Wu, J.; Xu, C.; Ruan, D.; Qiu, Y.; Zhou, S.; Ding, R.; Quan, J.; Yang, M.; Zheng, E.; et al. The Genetic Architecture of Meat Quality Traits in a Crossbred Commercial Pig Population. Foods 2022, 11, 3143. [Google Scholar] [CrossRef]
- de Leeuw, C.; Werme, J.; Savage, J.E.; Peyrot, W.J.; Posthuma, D. On the Interpretation of Transcriptome-Wide Association Studies. PLoS Genet. 2023, 19, e1010921. [Google Scholar] [CrossRef] [PubMed]
- Finucane, H.K.; Reshef, Y.A.; Anttila, V.; Slowikowski, K.; Gusev, A.; Byrnes, A.; Gazal, S.; Loh, P.-R.; Lareau, C.; Shoresh, N.; et al. Heritability Enrichment of Specifically Expressed Genes Identifies Disease-Relevant Tissues and Cell Types. Nat. Genet. 2018, 50, 621–629. [Google Scholar] [CrossRef] [PubMed]
- Regev, A.; Teichmann, S.A.; Lander, E.S.; Amit, I.; Benoist, C.; Birney, E.; Bodenmiller, B.; Campbell, P.; Carninci, P.; Clatworthy, M.; et al. The Human Cell Atlas. Elife 2017, 6, e27041. [Google Scholar] [CrossRef] [PubMed]
- Calderon, D.; Bhaskar, A.; Knowles, D.A.; Golan, D.; Raj, T.; Fu, A.Q.; Pritchard, J.K. Inferring Relevant Cell Types for Complex Traits by Using Single-Cell Gene Expression. Am. J. Hum. Genet. 2017, 101, 686–699. [Google Scholar] [CrossRef]
- Bryois, J.; Skene, N.G.; Hansen, T.F.; Kogelman, L.J.A.; Watson, H.J.; Liu, Z.; Eating Disorders Working Group of the Psychiatric Genomics Consortium; International Headache Genetics Consortium; 23andMe Research Team; Brueggeman, L.; et al. Genetic Identification of Cell Types Underlying Brain Complex Traits Yields Insights into the Etiology of Parkinson’s Disease. Nat. Genet. 2020, 52, 482–493. [Google Scholar] [CrossRef]
- Zhang, M.J.; Hou, K.; Dey, K.K.; Sakaue, S.; Jagadeesh, K.A.; Weinand, K.; Taychameekiatchai, A.; Rao, P.; Pisco, A.O.; Zou, J.; et al. Polygenic Enrichment Distinguishes Disease Associations of Individual Cells in Single-Cell RNA-Seq Data. Nat. Genet. 2022, 54, 1572–1580. [Google Scholar] [CrossRef] [PubMed]
- Cabling, M.M.; Kang, H.S.; Lopez, B.M.; Jang, M.; Kim, H.S.; Nam, K.C.; Choi, J.G.; Seo, K.S. Estimation of Genetic Associations between Production and Meat Quality Traits in Duroc Pigs. Asian-Australas. J. Anim. Sci. 2015, 28, 1061–1065. [Google Scholar] [CrossRef] [PubMed]
- Sevillano, C.A.; Vandenplas, J.; Bastiaansen, J.W.M.; Bergsma, R.; Calus, M.P.L. Genomic Evaluation for a Three-Way Crossbreeding System Considering Breed-of-Origin of Alleles. Genet. Sel. Evol. 2017, 49, 75. [Google Scholar] [CrossRef] [PubMed]
- Hidalgo, A.M.; Bastiaansen, J.W.M.; Lopes, M.S.; Harlizius, B.; Groenen, M.A.M.; de Koning, D.-J. Accuracy of Predicted Genomic Breeding Values in Purebred and Crossbred Pigs. G3 Genes Genomes Genet. 2015, 5, 1575–1583. [Google Scholar] [CrossRef]
- Ramanathan, R.; Suman, S.P.; Faustman, C. Biomolecular Interactions Governing Fresh Meat Color in Post-Mortem Skeletal Muscle: A Review. J. Agric. Food Chem. 2020, 68, 12779–12787. [Google Scholar] [CrossRef]
- Lee, B.; Kim, J.-Y.; Choi, Y.-M. Associations of Apoptotic and Anti-Apoptotic Factors with Beef Quality, Histochemical Characteristics, and Palatability of Hanwoo Longissimus Thoracis Muscle. Animals 2022, 12, 467. [Google Scholar] [CrossRef] [PubMed]
- Lee, B.; Kim, J.Y.; Choi, Y.M. Effects of Serum Aspartate Aminotransferase Activity on Levels of Serum Ca2+, Ca2+ Channel Genes, Apoptotic Factors, and Meat Quality Characteristics of Chicken Pectoralis Major Muscle. Poult. Sci. 2022, 101, 102214. [Google Scholar] [CrossRef]
- Uemoto, Y.; Ichinoseki, K.; Matsumoto, T.; Oka, N.; Takamori, H.; Kadowaki, H.; Kojima-Shibata, C.; Suzuki, E.; Okamura, T.; Aso, H.; et al. Genome-Wide Association Studies for Production, Respiratory Disease, and Immune-Related Traits in Landrace Pigs. Sci. Rep. 2021, 11, 15823. [Google Scholar] [CrossRef] [PubMed]
- Jové-Juncà, T.; Crespo-Piazuelo, D.; González-Rodríguez, O.; Pascual, M.; Hernández-Banqué, C.; Reixach, J.; Quintanilla, R.; Ballester, M. Genomic Architecture of Carcass and Pork Traits and Their Association with Immune Capacity. Animal 2024, 18, 101043. [Google Scholar] [CrossRef]
- Huang, Y.; Zhou, L.; Zhang, J.; Liu, X.; Zhang, Y.; Cai, L.; Zhang, W.; Cui, L.; Yang, J.; Ji, J.; et al. A Large-Scale Comparison of Meat Quality and Intramuscular Fatty Acid Composition among Three Chinese Indigenous Pig Breeds. Meat Sci. 2020, 168, 108182. [Google Scholar] [CrossRef]
- Zhang, Y.; Tian, X.; Jiao, Y.; Wang, Y.; Dong, J.; Yang, N.; Yang, Q.; Qu, W.; Wang, W. Free Iron Rather than Heme Iron Mainly Induces Oxidation of Lipids and Proteins in Meat Cooking. Food Chem. 2022, 382, 132345. [Google Scholar] [CrossRef]
- Zhang, J.K.; Ding, M.J.; Liu, H.; Shi, J.H.; Wang, Z.H.; Wen, P.H.; Zhang, Y.; Yan, B.; Guo, D.F.; Zhang, X.D.; et al. Regulator of G-Protein Signaling 14 Protects the Liver from Ischemia-Reperfusion Injury by Suppressing TGF-β-Activated Kinase 1 Activation. Hepatology 2022, 75, 338–352. [Google Scholar] [CrossRef]
- Wang, J.; Guo, Y.; He, Y.; Qin, Y.; Li, X.; Yang, L.; Liu, K.; Xiao, L. Hepatic Regulator of G Protein Signaling 14 Ameliorates NAFLD through Activating CAMP-AMPK Signaling by Targeting Giα1/3. Mol. Metab. Mol. Metab. 2024, 80, 101882. [Google Scholar] [CrossRef] [PubMed]
- Bekhit, A.E.D.A.; Hopkins, D.L.; Fahri, F.T.; Ponnampalam, E.N. Oxidative Processes in Muscle Systems and Fresh Meat: Sources, Markers, and Remedies. Compr. Rev. Food Sci. Food Saf. 2013, 12, 565–597. [Google Scholar] [CrossRef]
- Ijaz, M.; Jaspal, M.H.; Akram, M.U.; Badar, I.H.; Yar, M.K.; Suleman, R.; Manzoor, A.; Farooq, M.; Ali, S.; Hussain, Z.; et al. Effect of Animal Age, Postmortem Calcium Chloride Marination, and Storage Time on Meat Quality Characteristics of M. longissimus thoracis et lumborum of Buffalo Bulls. Foods 2022, 13, 3193. [Google Scholar] [CrossRef]
- Ventanas, S.; Ventanas, J.; Jurado, A.; Estévez, M. Quality Traits in Muscle Biceps Femoris and Back-Fat from Purebred Iberian and Reciprocal Iberian×Duroc Crossbred Pigs. Meat Sci. 2006, 73, 651–659. [Google Scholar] [CrossRef] [PubMed]
- Chang, C.C.; Chow, C.C.; Tellier, L.C.; Vattikuti, S.; Purcell, S.M.; Lee, J.J. Second-Generation PLINK: Rising to the Challenge of Larger and Richer Datasets. Gigascience 2015, 4, 7. [Google Scholar] [CrossRef] [PubMed]
- Teng, J.; Gao, Y.; Yin, H.; Bai, Z.; Liu, S.; Zeng, H.; PigGTEx Consortium; Bai, L.; Cai, Z.; Zhao, B.; et al. A Compendium of Genetic Regulatory Effects across Pig Tissues. Nat. Genet. 2024, 56, 112–123. [Google Scholar] [CrossRef] [PubMed]
- Browning, B.L.; Tian, X.; Zhou, Y.; Browning, S.R. Fast Two-Stage Phasing of Large-Scale Sequence Data. Am. J. Hum. Genet. 2021, 108, 1880–1890. [Google Scholar] [CrossRef] [PubMed]
- Browning, B.L.; Zhou, Y.; Browning, S.R. A One-Penny Imputed Genome from Next-Generation Reference Panels. Am. J. Hum. Genet. 2018, 103, 338–348. [Google Scholar] [CrossRef]
- Yin, L.; Zhang, H.; Tang, Z.; Yin, D.; Fu, Y.; Yuan, X.; Li, X.; Liu, X.; Zhao, S. HIBLUP: An Integration of Statistical Models on the BLUP Framework for Efficient Genetic Evaluation Using Big Genomic Data. Nucleic Acids Res. 2023, 51, 3501–3512. [Google Scholar] [CrossRef] [PubMed]
- Zhou, X.; Stephens, M. Genome-Wide Efficient Mixed-Model Analysis for Association Studies. Nat. Genet. 2012, 44, 821–824. [Google Scholar] [CrossRef]
- VanRaden, P.M. Efficient Methods to Compute Genomic Predictions. J. Dairy Sci. 2008, 91, 4414–4423. [Google Scholar] [CrossRef]
- Fonseca, P.A.S.; Suárez-Vega, A.; Marras, G.; Cánovas, Á. GALLO: An R Package for Genomic Annotation and Integration of Multiple Data Sources in Livestock for Positional Candidate Loci. Gigascience 2020, 9, giaa149. [Google Scholar] [CrossRef]
- Wang, Z.; Zhang, Z.; Chen, Z.; Sun, J.; Cao, C.; Wu, F.; Xu, Z.; Zhao, W.; Sun, H.; Guo, L.; et al. PHARP: A Pig Haplotype Reference Panel for Genotype Imputation. Sci. Rep. 2022, 12, 12645. [Google Scholar] [CrossRef]
- Weir, B.S.; Cockerham, C.C. ESTIMATING F-STATISTICS FOR THE ANALYSIS OF POPULATION STRUCTURE. Evolution 1984, 38, 1358–1370. [Google Scholar] [CrossRef] [PubMed]
- Huang, D.W.; Sherman, B.T.; Lempicki, R.A. Systematic and Integrative Analysis of Large Gene Lists Using DAVID Bioinformatics Resources. Nat. Protoc. 2009, 4, 44–57. [Google Scholar] [CrossRef] [PubMed]
- Sherman, B.T.; Hao, M.; Qiu, J.; Jiao, X.; Baseler, M.W.; Lane, H.C.; Imamichi, T.; Chang, W. DAVID: A Web Server for Functional Enrichment Analysis and Functional Annotation of Gene Lists (2021 Update). Nucleic Acids Res. 2022, 50, W216–W221. [Google Scholar] [CrossRef] [PubMed]
- Gusev, A.; Ko, A.; Shi, H.; Bhatia, G.; Chung, W.; Penninx, B.W.J.H.; Jansen, R.; de Geus, E.J.C.; Boomsma, D.I.; Wright, F.A.; et al. Integrative Approaches for Large-Scale Transcriptome-Wide Association Studies. Nat. Genet. 2016, 48, 245–252. [Google Scholar] [CrossRef] [PubMed]
- Zhang, Z.; Chen, Z.; Teng, J.; Liu, S.; Lin, Q.; Gao, Y.; FarmGTEx Consortium, T.; Li, B.; Liu, G.; Zhang, Z.; et al. FarmGTEx TWAS-Server: An Interactive Web Server for Customized TWAS Analysis in Both Human and Farm Animals. bioRxiv 2023. [Google Scholar] [CrossRef]
- Wang, F.; Ding, P.; Liang, X.; Ding, X.; Brandt, C.B.; Sjöstedt, E.; Zhu, J.; Bolund, S.; Zhang, L.; de Rooij, L.P.M.H.; et al. Endothelial Cell Heterogeneity and Microglia Regulons Revealed by a Pig Cell Landscape at Single-Cell Level. Nat. Commun. 2022, 13, 3620. [Google Scholar] [CrossRef]
- Wolf, F.A.; Angerer, P.; Theis, F.J. SCANPY: Large-Scale Single-Cell Gene Expression Data Analysis. Genome Biol. 2018, 19, 15. [Google Scholar] [CrossRef]




| Correlation | L* | a* | b* | C* | h° |
|---|---|---|---|---|---|
| L* | 0.04 | 0.59 | 0.47 | 0.31 | |
| a* | −0.19 (0.15) | 0.75 | 0.95 | −0.81 | |
| b* | 0.35 (0.41) | 0.09 (0.49) | 0.91 | −0.30 | |
| C* | −0.39 (0.55) | 0.75 (0.22) | 0.73 (0.23) | −0.63 | |
| h° | 0.58 (0.25) | −0.85 (0.12) | 0.42 (0.36) | −0.30 (0.38) |
| Trait | Chr | SNP | Position | MAF | Beta | p-Value |
|---|---|---|---|---|---|---|
| L* | 3 | 3_6002588 | 6,002,588 | 0.02 | −4.15 | 2.58 × 10−7 |
| 6 | 6_2992189 | 2,992,189 | 0.43 | −0.94 | 2.74 × 10−7 | |
| 9 | 9_122912114 | 122,912,114 | 0.04 | −2.53 | 9.35 × 10−8 | |
| 11 | 11_6188381 | 6,188,381 | 0.01 | 4.17 | 2.81 × 10−7 | |
| 15 | 15_135164457 | 135,164,457 | 0.10 | −1.96 | 5.52 × 10−8 | |
| 15 | 15_135250924 | 135,250,924 | 0.10 | −1.86 | 9.75 × 10−8 | |
| a* | 6 | 6_65876337 | 65,876,337 | 0.08 | 1.12 | 1.85 × 10−7 |
| 6 | 6_66804782 | 66,804,782 | 0.05 | 1.57 | 9.92 × 10−8 | |
| 6 | 6_68676398 | 68,676,398 | 0.05 | 1.49 | 1.14 × 10−7 | |
| 6 | 6_69103754 | 69,103,754 | 0.05 | 1.50 | 2.91 × 10−7 | |
| 6 | 6_153966756 | 153,966,756 | 0.42 | −0.63 | 2.55 × 10−7 | |
| 10 | 10_60238284 | 60,238,284 | 0.08 | 1.07 | 1.24 × 10−7 | |
| 14 | 14_48805995 | 48,805,995 | 0.44 | −0.67 | 4.83 × 10−8 | |
| 14 | 14_118583268 | 118,583,268 | 0.16 | 0.97 | 2.92 × 10−7 | |
| 15 | 15_6662644 | 6,662,644 | 0.08 | 1.21 | 3.82 × 10−8 | |
| b* | 6 | 6_66804782 | 66,804,782 | 0.05 | 0.98 | 2.67 × 10−7 |
| 6 | 6_150521698 | 150,521,698 | 0.15 | 0.66 | 3.11 × 10−8 | |
| 6 | 6_155031955 | 155,031,955 | 0.12 | 0.70 | 1.30 × 10−8 | |
| 6 | 6_155302633 | 155,302,633 | 0.12 | 0.67 | 4.40 × 10−8 | |
| 15 | 15_130829530 | 130,829,530 | 0.14 | −0.85 | 1.74 × 10−8 | |
| 15 | 15_134038873 | 134,038,873 | 0.11 | 0.67 | 1.24 × 10−7 | |
| C* | 6 | 6_66800541 | 66,800,541 | 0.05 | 1.65 | 2.21 × 10−8 |
| 6 | 6_153966756 | 153,966,756 | 0.42 | −0.72 | 1.48 × 10−8 | |
| 14 | 14_118583268 | 118,583,268 | 0.16 | 1.03 | 2.32 × 10−7 | |
| 14 | 14_119428840 | 119,428,840 | 0.12 | 1.15 | 2.82 × 10−7 | |
| 14 | 14_120357132 | 120,357,132 | 0.12 | 1.18 | 1.38 × 10−7 | |
| 17 | 17_16141992 | 16,141,992 | 0.02 | 2.40 | 8.41 × 10−8 | |
| 17 | 17_23084166 | 23,084,166 | 0.02 | 2.43 | 9.99 × 10−8 | |
| 17 | 17_34758105 | 34,758,105 | 0.06 | −1.46 | 1.92 × 10−7 | |
| h° | 1 | 1_6615079 | 6,615,079 | 0.05 | −0.10 | 1.39 × 10−7 |
| 1 | 1_32736620 | 32,736,620 | 0.39 | 0.05 | 3.30 × 10−8 | |
| 1 | 1_125247464 | 125,247,464 | 0.40 | −0.06 | 7.99 × 10−8 | |
| 1 | 1_131796623 | 131,796,623 | 0.03 | 0.13 | 6.24 × 10−8 | |
| 2 | 2_71469230 | 71,469,230 | 0.05 | 0.10 | 6.97 × 10−8 | |
| 2 | 2_83698362 | 83,698,362 | 0.47 | −0.05 | 8.05 × 10−8 | |
| 2 | 2_106827384 | 106,827,384 | 0.06 | −0.09 | 3.47 × 10−8 | |
| 2 | 2_112653547 | 112,653,547 | 0.09 | −0.09 | 2.35 × 10−8 | |
| 4 | 4_9073628 | 9,073,628 | 0.02 | −0.14 | 3.00 × 10−7 | |
| 4 | 4_106967798 | 106,967,798 | 0.11 | −0.08 | 8.98 × 10−8 | |
| 7 | 7_24660161 | 24,660,161 | 0.22 | −0.05 | 2.22 × 10−7 |
| Group | Term/Pathway | FDR |
|---|---|---|
| Group 1 | Bone mineralization (GO:0030282) | 2.21 × 10−4 |
| Signal transduction (GO:0007165) | 2.71 × 10−4 | |
| Protein localization (GO:0008104) | 3.12 × 10−4 | |
| Regulation of exocytosis (GO:0017157) | 3.70 × 10−3 | |
| Cuticle development (GO:0042335) | 2.50 × 10−3 | |
| Pentose and glucuronate interconversions (ssc00040) | 9.33 × 10−6 | |
| Steroid hormone biosynthesis (ssc00140) | 8.12 × 10−5 | |
| Thyroid hormone synthesis (ssc04918) | 9.33 × 10−5 | |
| Ascorbate and aldarate metabolism (ssc00053) | 2.12 × 10−3 | |
| Group 2 | Anterior neural tube closure (GO:0061713) | 7.14 × 10−4 |
| Bicellular tight junction assembly (GO:0070830) | 8.12 × 10−4 | |
| Regulation of protein stability (GO:0031647) | 1.14 × 10−4 | |
| Pentose and glucuronate interconversions (ssc00040) | 2.91 × 10−5 | |
| Bile secretion (ssc04976) | 1.12 × 10−5 | |
| Ascorbate and aldarate metabolism (ssc00053) | 2.23 × 10−5 | |
| Steroid hormone biosynthesis (ssc00140) | 2.91 × 10−4 | |
| Porphyrin metabolism (ssc00860) | 7.56 × 10−3 | |
| Retinol metabolism (ssc00830) | 8.14 × 10−3 | |
| Metabolic pathways (ssc01100) | 1.23 × 10−2 | |
| Biosynthesis of cofactors (ssc01240) | 2.37 × 10−2 |
Disclaimer/Publisher’s Note: The statements, opinions and data contained in all publications are solely those of the individual author(s) and contributor(s) and not of MDPI and/or the editor(s). MDPI and/or the editor(s) disclaim responsibility for any injury to people or property resulting from any ideas, methods, instructions or products referred to in the content. |
© 2024 by the authors. Licensee MDPI, Basel, Switzerland. This article is an open access article distributed under the terms and conditions of the Creative Commons Attribution (CC BY) license (https://creativecommons.org/licenses/by/4.0/).
Share and Cite
Liu, C.; Chen, Z.; Zhang, Z.; Wang, Z.; Guo, X.; Pan, Y.; Wang, Q. Unveiling the Genetic Mechanism of Meat Color in Pigs through GWAS, Multi-Tissue, and Single-Cell Transcriptome Signatures Exploration. Int. J. Mol. Sci. 2024, 25, 3682. https://doi.org/10.3390/ijms25073682
Liu C, Chen Z, Zhang Z, Wang Z, Guo X, Pan Y, Wang Q. Unveiling the Genetic Mechanism of Meat Color in Pigs through GWAS, Multi-Tissue, and Single-Cell Transcriptome Signatures Exploration. International Journal of Molecular Sciences. 2024; 25(7):3682. https://doi.org/10.3390/ijms25073682
Chicago/Turabian StyleLiu, Cheng, Zitao Chen, Zhe Zhang, Zhen Wang, Xiaoling Guo, Yuchun Pan, and Qishan Wang. 2024. "Unveiling the Genetic Mechanism of Meat Color in Pigs through GWAS, Multi-Tissue, and Single-Cell Transcriptome Signatures Exploration" International Journal of Molecular Sciences 25, no. 7: 3682. https://doi.org/10.3390/ijms25073682
APA StyleLiu, C., Chen, Z., Zhang, Z., Wang, Z., Guo, X., Pan, Y., & Wang, Q. (2024). Unveiling the Genetic Mechanism of Meat Color in Pigs through GWAS, Multi-Tissue, and Single-Cell Transcriptome Signatures Exploration. International Journal of Molecular Sciences, 25(7), 3682. https://doi.org/10.3390/ijms25073682

