Metabolome and Transcriptome Analysis Revealed the Pivotal Role of Exogenous Melatonin in Enhancing Salt Tolerance in Vitis vinifera L.
Abstract
1. Introduction
2. Results
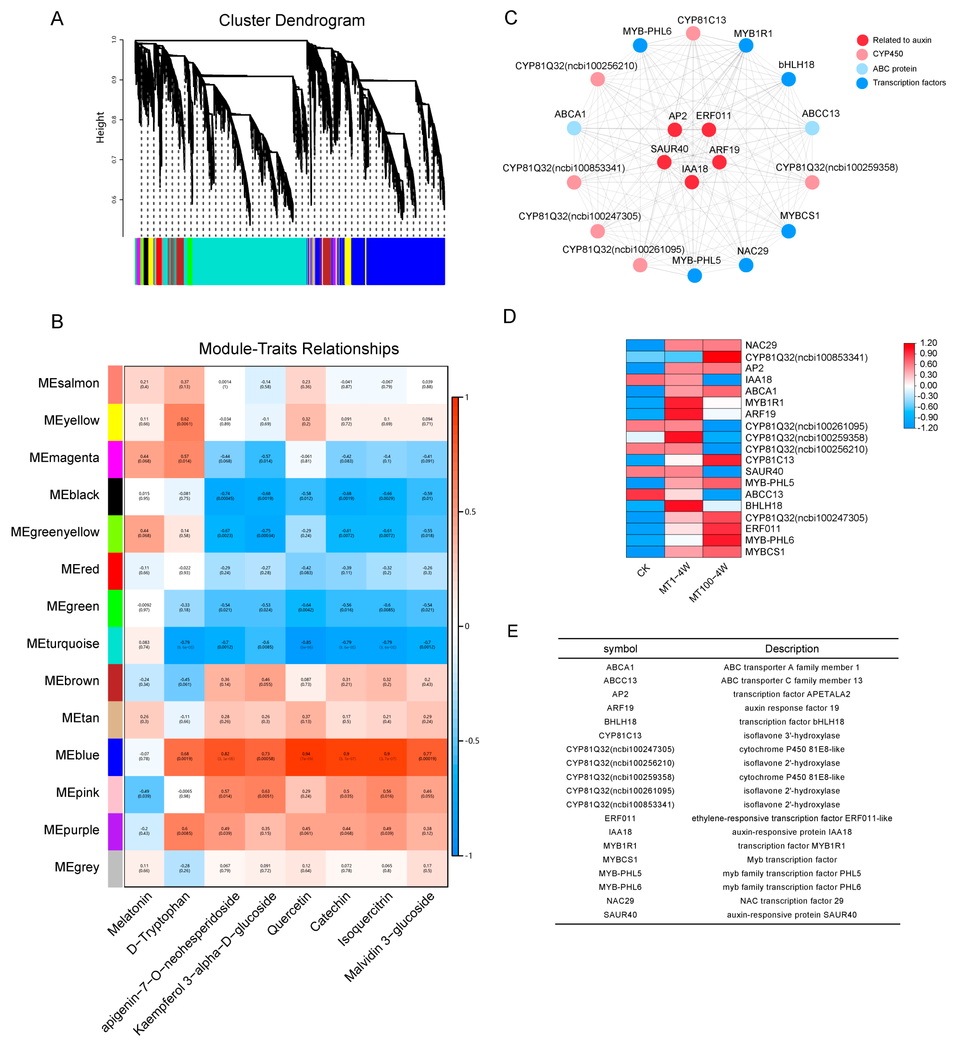
2.1. The Analysis of Metabolites and Transcript Levels under Melatonin Treatment
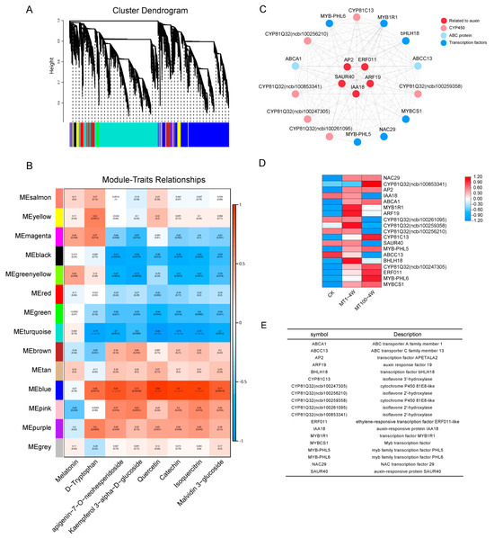
2.2. The Correlation Network under Melatonin Treatment
2.3. Effects of Melatonin Treatment upon Salt Stress of ‘Gamay Fréaux’ Grape Cell Cultures
2.3.1. Phenotypic Observations
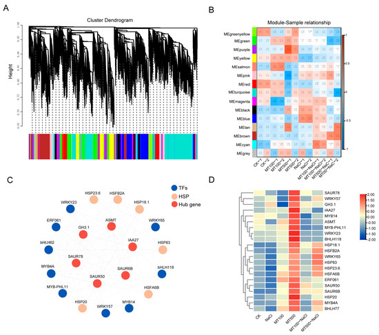
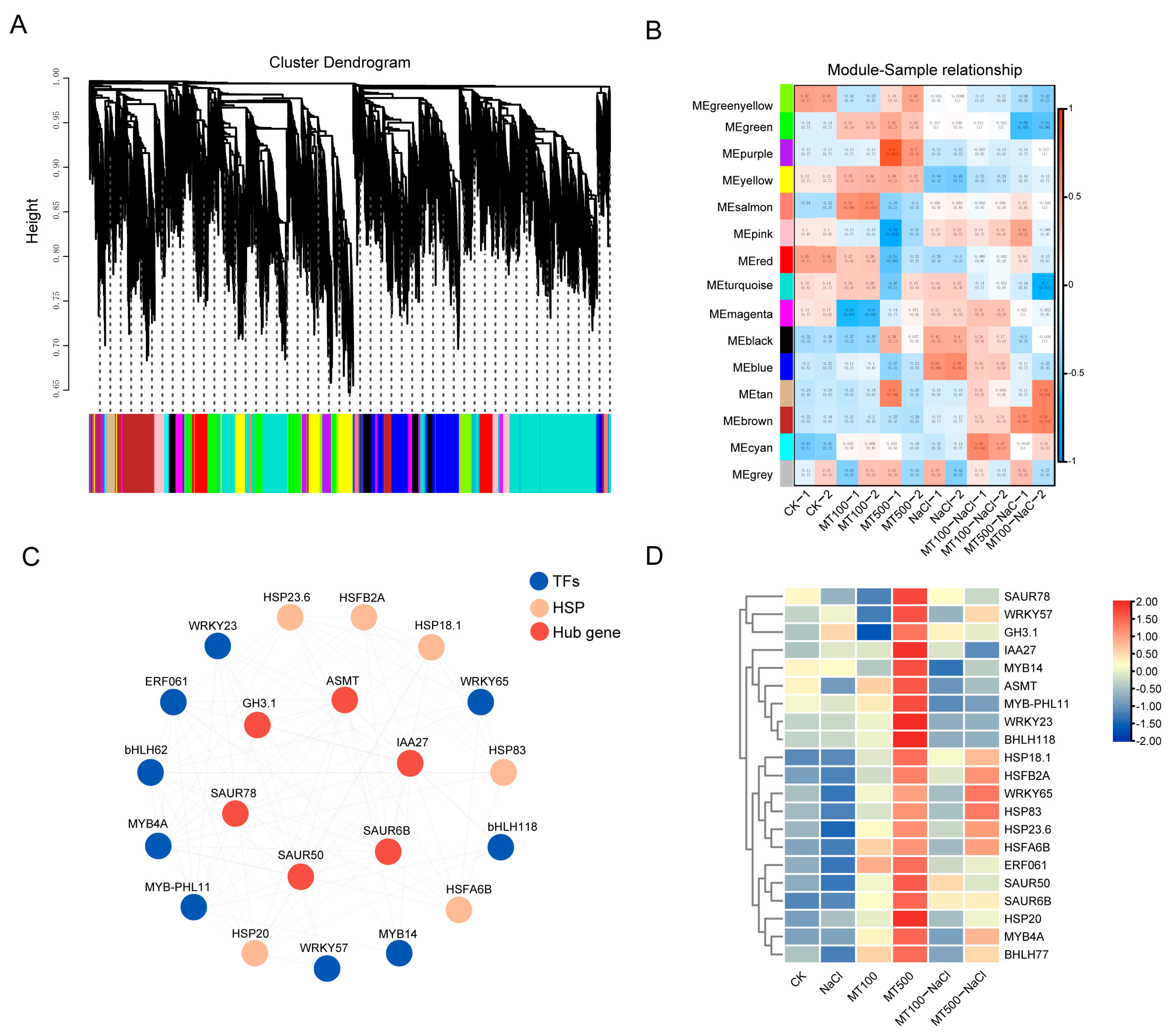
2.3.2. The Transcriptomic Analysis
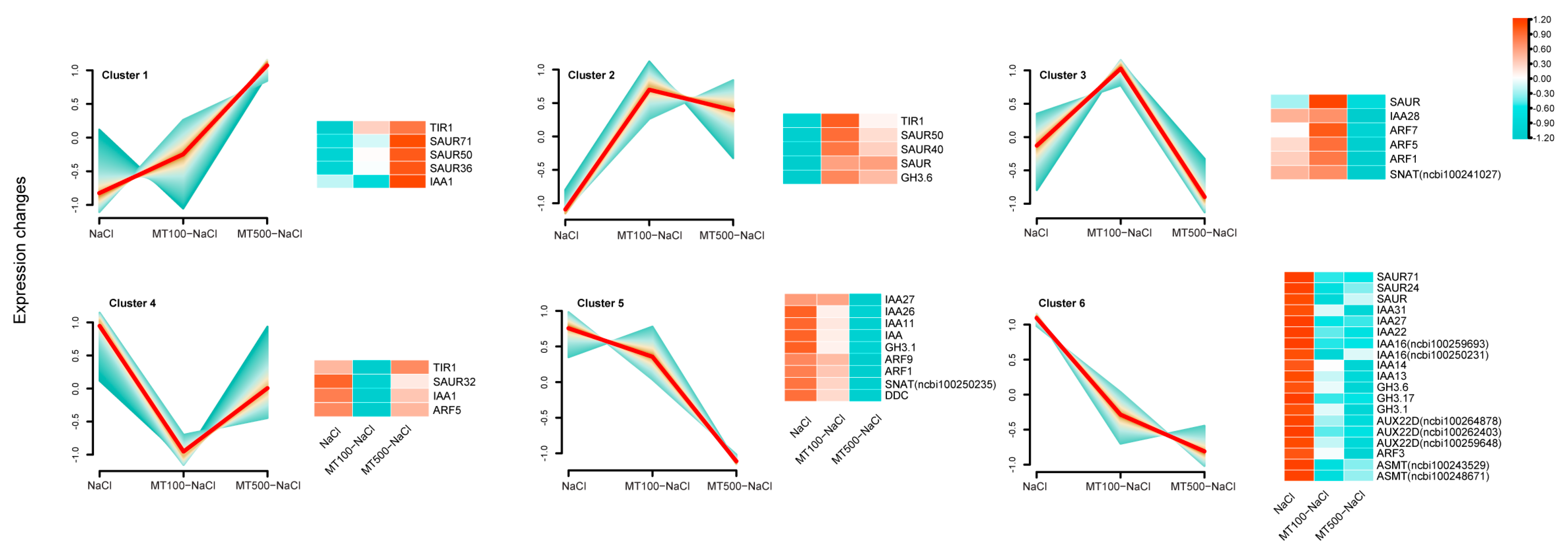
2.3.3. The Correlation Network Analysis
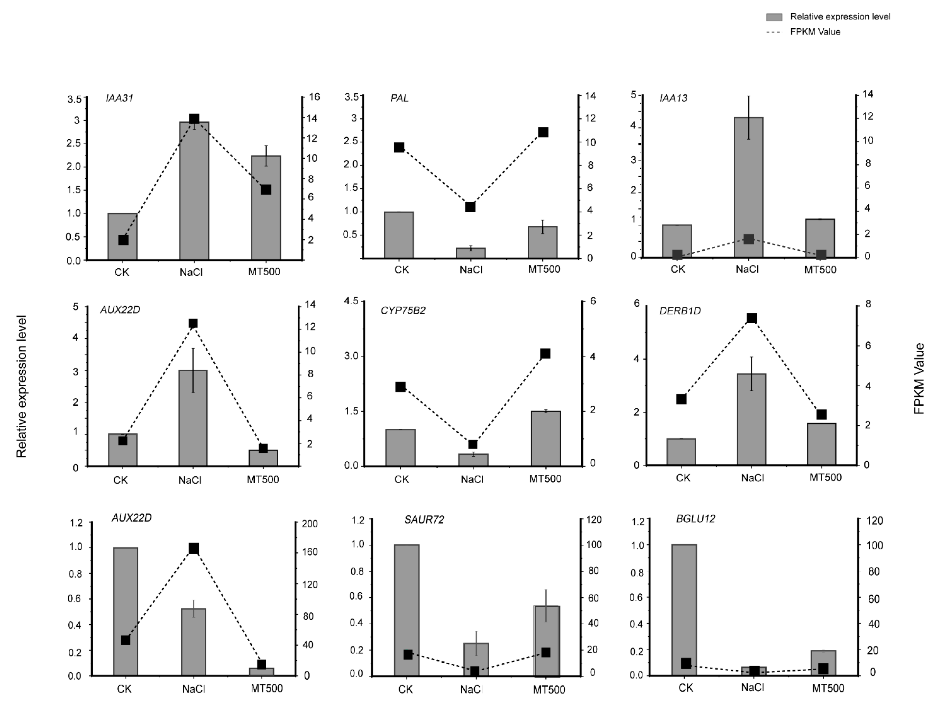
2.4. qPCR Validation
3. Discussion
4. Materials and Methods
4.1. Plant Materials
4.2. Sample Treatment and Collection
4.3. RNA Extraction, Library Construction, and Sequencing
4.4. Transcriptome Analysis
4.5. Quantitative PCR (qPCR) Assay
4.6. Statistical Analyses
5. Conclusions
Supplementary Materials
Author Contributions
Funding
Data Availability Statement
Conflicts of Interest
References
- Kong, J.; Wu, J.; Guan, L.; Hilbert, G.; Delrot, S.; Fan, P.; Liang, Z.; Wu, B.; Matus, J.T.; Gomès, E.; et al. Metabolite Analysis Reveals Distinct Spatio-Temporal Accumulation of Anthocyanins in Two Teinturier Variants of Cv. ‘Gamay’ Grapevines (Vitis Vinifera L.). Planta 2021, 253, 84. [Google Scholar] [CrossRef]
- Manishankar, P.; Wang, N.; Köster, P.; Alatar, A.A.; Kudla, J. Calcium Signaling during Salt Stress and in the Regulation of Ion Homeostasis. J. Exp. Bot. 2018, 69, 4215–4226. [Google Scholar] [CrossRef]
- Mishra, N.S.; Tuteja, R.; Tuteja, N. Signaling through MAP Kinase Networks in Plants. Arch. Biochem. Biophys. 2006, 452, 55–68. [Google Scholar] [CrossRef]
- Liang, W.; Cui, W.; Ma, X.; Wang, G.; Huang, Z. Function of Wheat Ta-UnP Gene in Enhancing Salt Tolerance in Transgenic Arabidopsis and Rice. Biochem. Biophys. Res. Commun. 2014, 450, 794–801. [Google Scholar] [CrossRef]
- Liu, Y.-Y.; Shi, W.-S.; Liu, Y.; Gao, X.-M.; Hu, B.; Sun, H.-R.; Li, X.-Y.; Yang, Y.; Li, X.-F.; Liu, Z.-B.; et al. MdPP2C24/37, Protein Phosphatase Type 2Cs from Apple, Interact with MdPYL2/12 to Negatively Regulate ABA Signaling in Transgenic Arabidopsis. Int. J. Mol. Sci. 2022, 23, 14375. [Google Scholar] [CrossRef]
- Yang, Z.; Li, J.-L.; Liu, L.-N.; Xie, Q.; Sui, N. Photosynthetic Regulation Under Salt Stress and Salt-Tolerance Mechanism of Sweet Sorghum. Front. Plant Sci. 2020, 10, 1722. [Google Scholar] [CrossRef]
- Zhao, S.; Zhang, Q.; Liu, M.; Zhou, H.; Ma, C.; Wang, P. Regulation of Plant Responses to Salt Stress. Int. J. Mol. Sci. 2021, 22, 4609. [Google Scholar] [CrossRef]
- Wei, W.; Li, Q.-T.; Chu, Y.-N.; Reiter, R.J.; Yu, X.-M.; Zhu, D.-H.; Zhang, W.-K.; Ma, B.; Lin, Q.; Zhang, J.-S.; et al. Melatonin Enhances Plant Growth and Abiotic Stress Tolerance in Soybean Plants. J. Exp. Bot. 2015, 66, 695–707. [Google Scholar] [CrossRef]
- Song, Z.; Yang, Q.; Dong, B.; Li, N.; Wang, M.; Du, T.; Liu, N.; Niu, L.; Jin, H.; Meng, D.; et al. Melatonin Enhances Stress Tolerance in Pigeon Pea by Promoting Flavonoid Enrichment, Particularly Luteolin in Response to Salt Stress. J. Exp. Bot. 2022, 73, 5992–6008. [Google Scholar] [CrossRef]
- Tan, D.-X.; Manchester, L.C.; Esteban-Zubero, E.; Zhou, Z.; Reiter, R.J. Melatonin as a Potent and Inducible Endogenous Antioxidant: Synthesis and Metabolism. Molecules 2015, 20, 18886–18906. [Google Scholar] [CrossRef]
- Back, K.; Tan, D.-X.; Reiter, R.J. Melatonin Biosynthesis in Plants: Multiple Pathways Catalyze Tryptophan to Melatonin in the Cytoplasm or Chloroplasts. J. Pineal Res. 2016, 61, 426–437. [Google Scholar] [CrossRef]
- Sun, C.; Liu, L.; Wang, L.; Li, B.; Jin, C.; Lin, X. Melatonin: A Master Regulator of Plant Development and Stress Responses. J. Integr. Plant Biol. 2021, 63, 126–145. [Google Scholar] [CrossRef] [PubMed]
- Sharif, R.; Xie, C.; Zhang, H.; Arnao, M.B.; Ali, M.; Ali, Q.; Muhammad, I.; Shalmani, A.; Nawaz, M.A.; Chen, P.; et al. Melatonin and Its Effects on Plant Systems. Molecules 2018, 23, 2352. [Google Scholar] [CrossRef] [PubMed]
- Pelagio-Flores, R.; Muñoz-Parra, E.; Ortiz-Castro, R.; López-Bucio, J. Melatonin Regulates Arabidopsis Root System Architecture Likely Acting Independently of Auxin Signaling. J. Pineal Res. 2012, 53, 279–288. [Google Scholar] [CrossRef] [PubMed]
- Chen, J.; Li, H.; Yang, K.; Wang, Y.; Yang, L.; Hu, L.; Liu, R.; Shi, Z. Melatonin Facilitates Lateral Root Development by Coordinating PAO-Derived Hydrogen Peroxide and Rboh-Derived Superoxide Radical. Free Radic. Biol. Med. 2019, 143, 534–544. [Google Scholar] [CrossRef] [PubMed]
- Zhang, H.-J.; Zhang, N.; Yang, R.-C.; Wang, L.; Sun, Q.-Q.; Li, D.-B.; Cao, Y.-Y.; Weeda, S.; Zhao, B.; Ren, S.; et al. Melatonin Promotes Seed Germination under High Salinity by Regulating Antioxidant Systems, ABA and GA4 Interaction in Cucumber (Cucumis Sativus L.). J. Pineal Res. 2014, 57, 269–279. [Google Scholar] [CrossRef] [PubMed]
- Arnao, M.B.; Hernández-Ruiz, J. Melatonin and Its Relationship to Plant Hormones. Ann. Bot. 2018, 121, 195–207. [Google Scholar] [CrossRef] [PubMed]
- Arnao, M.B.; Hernández-Ruiz, J. Protective Effect of Melatonin against Chlorophyll Degradation during the Senescence of Barley Leaves. J. Pineal Res. 2009, 46, 58–63. [Google Scholar] [CrossRef]
- Altaf, M.A.; Shu, H.; Hao, Y.; Mumtaz, M.A.; Lu, X.; Wang, Z. Melatonin Affects the Photosynthetic Performance of Pepper (Capsicum Annuum L.) Seedlings under Cold Stress. Antioxidants 2022, 11, 2414. [Google Scholar] [CrossRef]
- Chang, Q.; Zhang, L.; Chen, S.; Gong, M.; Liu, L.; Hou, X.; Mi, Y.; Wang, X.; Wang, J.; Zhang, Y.; et al. Exogenous Melatonin Enhances the Yield and Secondary Metabolite Contents of Prunella Vulgaris by Modulating Antioxidant System, Root Architecture and Photosynthetic Capacity. Plants 2023, 12, 1129. [Google Scholar] [CrossRef]
- Arnao, M.B.; Hernández-Ruiz, J. Melatonin in Flowering, Fruit Set and Fruit Ripening. Plant Reprod. 2020, 33, 77–87. [Google Scholar] [CrossRef]
- Zhao, M.; Li, J.; Shi, X.; Sanaullah Malik, M.; Quan, Y.; Guo, D.; Wang, L.; Wang, S. Effects of Exogenous Plant Regulators on Growth and Development of “Kyoho” Grape under Salt Alkali Stress. Front. Plant Sci. 2023, 14, 1274684. [Google Scholar] [CrossRef]
- Yin, X.; Hu, Y.; Zhao, Y.; Meng, L.; Zhang, X.; Liu, H.; Wang, L.; Cui, G. Effects of Exogenous Nitric Oxide on Wild Barley (Hordeum Brevisubulatum) under Salt Stress. Biotechnol. Biotechnol. Equip. 2021, 35, 2015–2026. [Google Scholar] [CrossRef]
- Napieraj, N.; Reda, M.G.; Janicka, M.G. The Role of NO in Plant Response to Salt Stress: Interactions with Polyamines. Funct. Plant Biol. 2020, 47, 865–879. [Google Scholar] [CrossRef] [PubMed]
- Liu, J.; Wu, Y.; Dong, G.; Zhu, G.; Zhou, G. Progress of Research on the Physiology and Molecular Regulation of Sorghum Growth under Salt Stress by Gibberellin. Int. J. Mol. Sci. 2023, 24, 6777. [Google Scholar] [CrossRef] [PubMed]
- Liu, Z.; Ma, C.; Hou, L.; Wu, X.; Wang, D.; Zhang, L.; Liu, P. Exogenous SA Affects Rice Seed Germination under Salt Stress by Regulating Na+/K+ Balance and Endogenous GAs and ABA Homeostasis. Int. J. Mol. Sci. 2022, 23, 3293. [Google Scholar] [CrossRef] [PubMed]
- Korkmaz, A.; Düver, E.; Szafranska, K.; Karaca, A.; Köklü Ardiç, S.; Yakupoglu, G. Feasibility of Using Melatonin Content in Pepper (Capsicum Annuum) Seeds as a Physiological Marker of Chilling Stress Tolerance. Funct. Plant Biol. 2022, 49, 832–843. [Google Scholar] [CrossRef] [PubMed]
- Rahman, M.M.; Ibrahim, M.; Muktadir, M.A.; Sadeque, A.; Abdel Latef, A.A.H.; Ashrafuzzaman, M. Rice: Role and Responses Under Abiotic Stress. In Sustainable Remedies for Abiotic Stress in Cereals; Abdel Latef, A.A.H., Ed.; Springer Nature: Singapore, 2022; pp. 125–147. ISBN 978-981-19512-1-3. [Google Scholar]
- Cao, Q.; Li, G.; Cui, Z.; Yang, F.; Jiang, X.; Diallo, L.; Kong, F. Seed Priming with Melatonin Improves the Seed Germination of Waxy Maize under Chilling Stress via Promoting the Antioxidant System and Starch Metabolism. Sci. Rep. 2019, 9, 15044. [Google Scholar] [CrossRef] [PubMed]
- Bai, Y.; Xiao, S.; Zhang, Z.; Zhang, Y.; Sun, H.; Zhang, K.; Wang, X.; Bai, Z.; Li, C.; Liu, L. Melatonin Improves the Germination Rate of Cotton Seeds under Drought Stress by Opening Pores in the Seed Coat. PeerJ 2020, 8, e9450. [Google Scholar] [CrossRef] [PubMed]
- Ren, J.; Yang, X.; Ma, C.; Wang, Y.; Zhao, J. Melatonin Enhances Drought Stress Tolerance in Maize through Coordinated Regulation of Carbon and Nitrogen Assimilation. Plant Physiol. Biochem. 2021, 167, 958–969. [Google Scholar] [CrossRef]
- Song, Z.; Wang, P.; Chen, X.; Peng, Y.; Cai, B.; Song, J.; Yin, G.; Jia, S.; Zhang, H. Melatonin Alleviates Cadmium Toxicity and Abiotic Stress by Promoting Glandular Trichome Development and Antioxidant Capacity in Nicotiana Tabacum. Ecotoxicol. Environ. Saf. 2022, 236, 113437. [Google Scholar] [CrossRef] [PubMed]
- Shen, J.; Chen, D.; Zhang, X.; Song, L.; Dong, J.; Xu, Q.; Hu, M.; Cheng, Y.; Shen, F.; Wang, W. Mitigation of Salt Stress Response in Upland Cotton (Gossypium Hirsutum) by Exogenous Melatonin. J. Plant Res. 2021, 134, 857–871. [Google Scholar] [CrossRef] [PubMed]
- Jiang, D.; Lu, B.; Liu, L.; Duan, W.; Meng, Y.; Li, J.; Zhang, K.; Sun, H.; Zhang, Y.; Dong, H.; et al. Exogenous Melatonin Improves the Salt Tolerance of Cotton by Removing Active Oxygen and Protecting Photosynthetic Organs. BMC Plant Biol. 2021, 21, 331. [Google Scholar] [CrossRef] [PubMed]
- Li, J.; Yang, Y.; Sun, K.; Chen, Y.; Chen, X.; Li, X. Exogenous Melatonin Enhances Cold, Salt and Drought Stress Tolerance by Improving Antioxidant Defense in Tea Plant (Camellia Sinensis L.). Molecules 2019, 24, 1826. [Google Scholar] [CrossRef] [PubMed]
- Li, J.; Liu, Y.; Zhang, M.; Xu, H.; Ning, K.; Wang, B.; Chen, M. Melatonin Increases Growth and Salt Tolerance of Limonium Bicolor by Improving Photosynthetic and Antioxidant Capacity. BMC Plant Biol. 2022, 22, 16. [Google Scholar] [CrossRef] [PubMed]
- Wei, J.; Liang, J.; Liu, D.; Liu, Y.; Liu, G.; Wei, S. Melatonin-Induced Physiology and Transcriptome Changes in Banana Seedlings under Salt Stress Conditions. Front. Plant Sci. 2022, 13, 938262. [Google Scholar] [CrossRef] [PubMed]
- Nambara, E.; Van Wees, S.C.M. Plant Hormone Functions and Interactions in Biological Systems. Plant J. 2021, 105, 287–289. [Google Scholar] [CrossRef]
- Ribba, T.; Garrido-Vargas, F.; O’Brien, J.A. Auxin-Mediated Responses under Salt Stress: From Developmental Regulation to Biotechnological Applications. J. Exp. Bot. 2020, 71, 3843–3853. [Google Scholar] [CrossRef]
- Jain, M.; Khurana, J.P. Transcript Profiling Reveals Diverse Roles of Auxin-Responsive Genes during Reproductive Development and Abiotic Stress in Rice. FEBS J. 2009, 276, 3148–3162. [Google Scholar] [CrossRef]
- Song, Y.; Wang, L.; Xiong, L. Comprehensive Expression Profiling Analysis of OsIAA Gene Family in Developmental Processes and in Response to Phytohormone and Stress Treatments. Planta 2009, 229, 577–591. [Google Scholar] [CrossRef]
- Li, W.; Dang, C.; Ye, Y.; Wang, Z.; Hu, B.; Zhang, F.; Zhang, Y.; Qian, X.; Shi, J.; Guo, Y.; et al. Overexpression of Grapevine VvIAA18 Gene Enhanced Salt Tolerance in Tobacco. Int. J. Mol. Sci. 2020, 21, 1323. [Google Scholar] [CrossRef]
- Wang, S.; Bai, Y.; Shen, C.; Wu, Y.; Zhang, S.; Jiang, D.; Guilfoyle, T.J.; Chen, M.; Qi, Y. Auxin-Related Gene Families in Abiotic Stress Response in Sorghum Bicolor. Funct. Integr. Genomics 2010, 10, 533–546. [Google Scholar] [CrossRef]
- Jing, H.; Wilkinson, E.G.; Sageman-Furnas, K.; Strader, L.C. Auxin and Abiotic Stress Responses. J. Exp. Bot. 2023, 74, 7000–7014. [Google Scholar] [CrossRef]
- Wang, F.; Niu, H.; Xin, D.; Long, Y.; Wang, G.; Liu, Z.; Li, G.; Zhang, F.; Qi, M.; Ye, Y.; et al. OsIAA18, an Aux/IAA Transcription Factor Gene, Is Involved in Salt and Drought Tolerance in Rice. Front. Plant Sci. 2021, 12, 738660. [Google Scholar] [CrossRef]
- Ke, Q.; Wang, Z.; Ji, C.Y.; Jeong, J.C.; Lee, H.-S.; Li, H.; Xu, B.; Deng, X.; Kwak, S.-S. Transgenic Poplar Expressing Arabidopsis YUCCA6 Exhibits Auxin-Overproduction Phenotypes and Increased Tolerance to Abiotic Stress. Plant Physiol. Biochem. 2015, 94, 19–27. [Google Scholar] [CrossRef]
- Kim, J.I.; Baek, D.; Park, H.C.; Chun, H.J.; Oh, D.-H.; Lee, M.K.; Cha, J.-Y.; Kim, W.-Y.; Kim, M.C.; Chung, W.S.; et al. Overexpression of Arabidopsis YUCCA6 in Potato Results in High-Auxin Developmental Phenotypes and Enhanced Resistance to Water Deficit. Mol. Plant 2013, 6, 337–349. [Google Scholar] [CrossRef]
- Sakata, T.; Oshino, T.; Miura, S.; Tomabechi, M.; Tsunaga, Y.; Higashitani, N.; Miyazawa, Y.; Takahashi, H.; Watanabe, M.; Higashitani, A. Auxins Reverse Plant Male Sterility Caused by High Temperatures. Proc. Natl. Acad. Sci. USA 2010, 107, 8569–8574. [Google Scholar] [CrossRef] [PubMed]
- Arnao, M.B.; Hernández-Ruiz, J. Functions of Melatonin in Plants: A Review. J. Pineal Res. 2015, 59, 133–150. [Google Scholar] [CrossRef]
- Zhang, Y.; Fan, Y.; Rui, C.; Zhang, H.; Xu, N.; Dai, M.; Chen, X.; Lu, X.; Wang, D.; Wang, J.; et al. Melatonin Improves Cotton Salt Tolerance by Regulating ROS Scavenging System and Ca2+ Signal Transduction. Front. Plant Sci. 2021, 12, 693690. [Google Scholar] [CrossRef] [PubMed]
- Arnao, M.B.; Hernández-Ruiz, J. Melatonin Against Environmental Plant Stressors: A Review. Curr. Protein Pept. Sci. 2021, 22, 413–429. [Google Scholar] [CrossRef] [PubMed]










Disclaimer/Publisher’s Note: The statements, opinions and data contained in all publications are solely those of the individual author(s) and contributor(s) and not of MDPI and/or the editor(s). MDPI and/or the editor(s) disclaim responsibility for any injury to people or property resulting from any ideas, methods, instructions or products referred to in the content. |
© 2024 by the authors. Licensee MDPI, Basel, Switzerland. This article is an open access article distributed under the terms and conditions of the Creative Commons Attribution (CC BY) license (https://creativecommons.org/licenses/by/4.0/).
Share and Cite
Zhang, Q.; Gao, R.; Wu, D.; Wang, X.; Liu, Y.; Gao, Y.; Guan, L. Metabolome and Transcriptome Analysis Revealed the Pivotal Role of Exogenous Melatonin in Enhancing Salt Tolerance in Vitis vinifera L. Int. J. Mol. Sci. 2024, 25, 3651. https://doi.org/10.3390/ijms25073651
Zhang Q, Gao R, Wu D, Wang X, Liu Y, Gao Y, Guan L. Metabolome and Transcriptome Analysis Revealed the Pivotal Role of Exogenous Melatonin in Enhancing Salt Tolerance in Vitis vinifera L. International Journal of Molecular Sciences. 2024; 25(7):3651. https://doi.org/10.3390/ijms25073651
Chicago/Turabian StyleZhang, Qiunan, Ruiqi Gao, Di Wu, Xiao Wang, Yang Liu, Yanqiang Gao, and Le Guan. 2024. "Metabolome and Transcriptome Analysis Revealed the Pivotal Role of Exogenous Melatonin in Enhancing Salt Tolerance in Vitis vinifera L." International Journal of Molecular Sciences 25, no. 7: 3651. https://doi.org/10.3390/ijms25073651
APA StyleZhang, Q., Gao, R., Wu, D., Wang, X., Liu, Y., Gao, Y., & Guan, L. (2024). Metabolome and Transcriptome Analysis Revealed the Pivotal Role of Exogenous Melatonin in Enhancing Salt Tolerance in Vitis vinifera L. International Journal of Molecular Sciences, 25(7), 3651. https://doi.org/10.3390/ijms25073651
