A1CF Binding to the p65 Interaction Site on NKRF Decreased IFN-β Expression and p65 Phosphorylation (Ser536) in Renal Carcinoma Cells
Abstract
1. Introduction
2. Results
2.1. A1CF Interacts with NKRF Independent of RNA and DNA
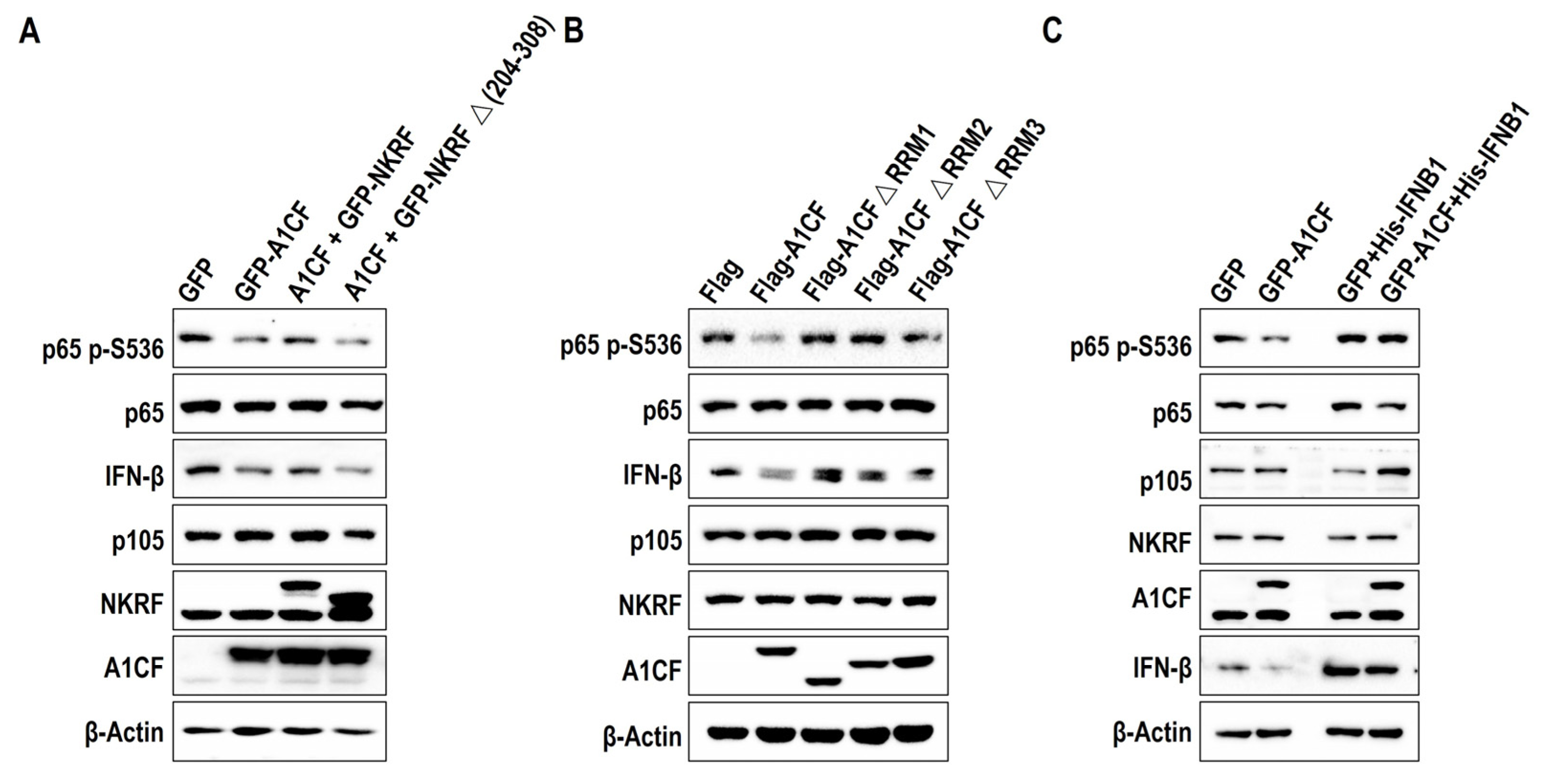
2.2. RRM Domains of A1CF Bind to NKRF and Competitively Inhibit the Interaction between NKRF and p65
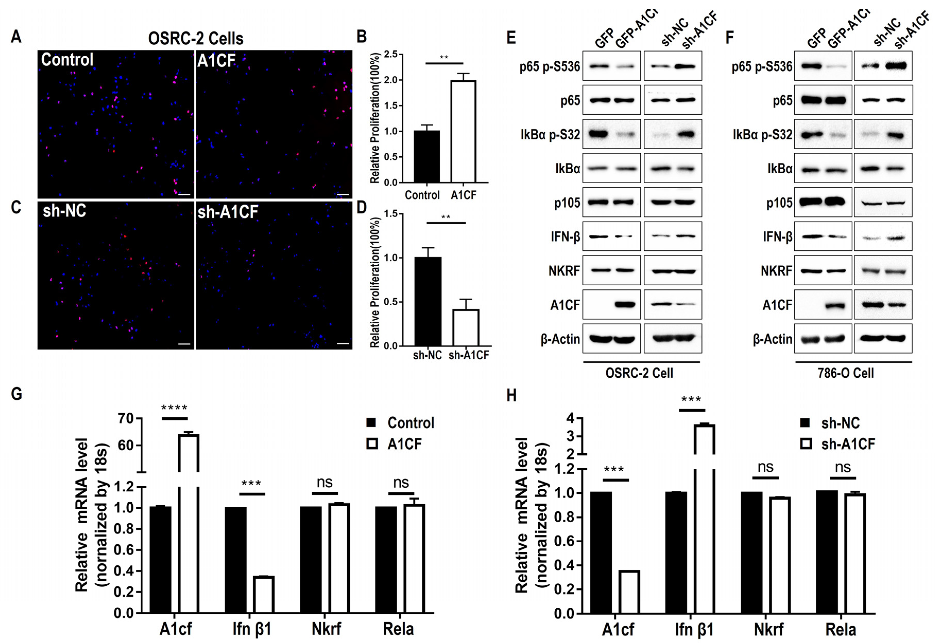
2.3. A1CF Promotes the Proliferation of Renal Cancer Cells and Decreases the Phosphorylation of p65 (S536) and IFN-β Expression
2.4. A1CF Inactivates NF-κB by Inhibiting p65, Phosphorylated-p65, and IFN-β Accumulation in the Nucleus
2.5. A1CF-NKRF Interaction Modulates the Anchorage-Independent Growth through p65 and IFN-β in Renal Carcinoma Cells
2.6. Oncogenic Promoting Characteristics of A1CF in a Xenografted Mouse Model and Renal Tumor Tissues
3. Discussion
4. Materials and Methods
4.1. Antibodies
4.2. DNA Constructs and Mutagenesis
4.3. Cell Culture, Transfection, Lentivirus Infection, and Stable Cell Lines
4.4. Immunoprecipitation and Immunoblotting Analysis
4.5. Immunofluorescence
4.6. RNA Extraction and q-PCR
4.7. 5-Ethynyl-2′-deoxyuridine (EdU) Assays
4.8. 3-(4,5-Dimethylthiazol-2-yl)-2,5-diphenyltetrazolium (MTT) Assays
4.9. Cell Apoptosis Assays
4.10. Nucleus and Plasma Protein Extraction
4.11. Soft Agar Assay
4.12. Tumorigenicity in Nude Mice
4.13. Immunohistochemistry
4.14. Statistical Analysis
Supplementary Materials
Author Contributions
Funding
Institutional Review Board Statement
Informed Consent Statement
Data Availability Statement
Conflicts of Interest
References
- Lellek, H.; Kirsten, R.; Diehl, I.; Apostel, F.; Buck, F.; Greeve, J. Purification and molecular cloning of a novel essential component of the apolipoprotein B mRNA editing enzyme-complex. J. Biol. Chem. 2000, 275, 19848–19856. [Google Scholar] [CrossRef] [PubMed]
- Mehta, A.; Kinter, M.T.; Sherman, N.E.; Driscoll, D.M. Molecular cloning of apobec-1 complementation factor, a novel RNA-binding protein involved in the editing of apolipoprotein B mRNA. Mol. Cell Biol. 2000, 20, 1846–1854. [Google Scholar] [CrossRef]
- Blanc, V.; Kennedy, S.; Davidson, N.O. A novel nuclear localization signal in the auxiliary domain of apobec-1 complementation factor regulates nucleocytoplasmic import and shuttling. J. Biol. Chem. 2003, 278, 41198–41204. [Google Scholar] [CrossRef] [PubMed]
- Hu, W.J.; Begum, N.A.; Mondal, S.; Stanlie, A.; Honjo, T. Identification of DNA cleavage- and recombination-specific hnRNP cofactors for activation-induced cytidine deaminase. Proc. Natl. Acad. Sci. USA 2015, 112, 5791–5796. [Google Scholar] [CrossRef] [PubMed]
- Mehta, A.; Driscoll, D.M. A Sequence-Specific RNA-Binding Protein Complements Apobec-1 to Edit Apolipoprotein B mRNA. Mol. Cell Biol. 1998, 18, 4426–4432. [Google Scholar] [CrossRef]
- Fossat, N.; Tourle, K.; Radziewic, T.; Barratt, K.; Liebhold, D.; Studdert, J.B.; Power, M.; Jones, V.; Loebel, D.A.F.; Tam, P.P.L. C to U RNA editing mediated by APOBEC1 requires RNA-binding protein RBM47. EMBO Rep. 2014, 15, 903–910. [Google Scholar] [CrossRef]
- Blanc, V.; Xie, Y.; Kennedy, S.; Riordan, J.D.; Rubin, D.C.; Madison, B.B.; Mills, J.C.; Nadeau, J.H.; Davidson, N.O. Apobec1 complementation factor (A1CF) and RBM47 interact in tissue-specific regulation of C to U RNA editing in mouse intestine and liver. RNA 2019, 25, 70–81. [Google Scholar] [CrossRef]
- Nikolaou, K.C.; Vatandaslar, H.; Meyer, C.; Schmid, M.W.; Tuschl, T.; Stoffel, M. The RNA-Binding Protein A1CF Regulates Hepatic Fructose and Glycerol Metabolism via Alternative RNA Splicing. Cell Rep. 2019, 29, 283–300. [Google Scholar] [CrossRef]
- Blanc, V.; Henderson, J.O.; Newberry, E.P.; Kennedy, S.; Luo, J.Y.; Davidson, N.O. Targeted deletion of the murine apobec-1 complementation factor gene results in embryonic lethality. Mol. Cell Biol. 2005, 25, 7260–7269. [Google Scholar] [CrossRef]
- Snyder, E.M.; McCarty, C.; Mehalow, A.; Svenson, K.L.; Murray, S.A.; Korstanje, R.; Braun, R.E. APOBEC1 complementation factor (A1CF) is dispensable for C-to-U RNA editing in vivo. RNA 2017, 23, 457–465. [Google Scholar] [CrossRef]
- Dür, S.; Krause, K.; Pluntke, N.; Greeve, J. Gene structure and expression of the mouse APOBEC-1 complementation factor: Multiple transcriptional initiation sites and a spliced variant with a premature stop translation codon. BBA-Gene Struct. Expr. 2004, 1680, 11–23. [Google Scholar] [CrossRef] [PubMed]
- Pattaro, C.; Teumer, A.; Gorski, M.; Chu, A.Y.; Li, M.; Mijatovic, V.; Garnaas, M.; Tin, A.; Sorice, R.; Li, Y.; et al. Genetic associations at 53 loci highlight cell types and biological pathways relevant for kidney function. Nat. Commun. 2016, 7, 10023. [Google Scholar] [CrossRef]
- Huang, L.Y.; Wang, H.L.; Zhou, Y.R.; Ni, D.S.; Hu, Y.X.; Long, Y.S.; Liu, J.N.; Peng, R.; Zhou, L.; Liu, Z.C.; et al. Apobec-1 Complementation Factor (A1CF) Inhibits Epithelial-Mesenchymal Transition and Migration of Normal Rat Kidney Proximal Tubular Epithelial Cells. Int. J. Mol. Sci. 2016, 17, 197. [Google Scholar] [CrossRef] [PubMed]
- Blanc, V.; Sessa, K.J.; Kennedy, S.; Luo, J.Y.; Davidson, N.O. Apobec-1 Complementation Factor Modulates Liver Regeneration by Post-transcriptional Regulation of Interleukin-6 mRNA Stability. J. Biol. Chem. 2010, 285, 19184–19192. [Google Scholar] [CrossRef] [PubMed]
- Galloway, C.A.; Ashton, J.; Sparks, J.D.; Mooney, R.A.; Smith, H.C. Metabolic regulation of APOBEC-1 Complementation Factor trafficking in mouse models of obesity and its positive correlation with the expression of ApoB protein in hepatocytes. BBA-Mol. Basis Dis. 2010, 1802, 976–985. [Google Scholar] [CrossRef]
- Chester, A.; Somasekaram, A.; Tzimina, M.; Jarmuz, A.; Gisbourne, J.; O’Keefe, R.; Scott, J.; Navaratnam, N. The apolipoprotein B mRNA editing complex performs a multifunctional cycle and suppresses nonsense-mediated decay. EMBO J. 2003, 22, 3971–3982. [Google Scholar] [CrossRef]
- Yan, X.; Li, Q.Y.; Ni, D.S.; Xie, Y.J.; He, Q.L.; Wan, Q.Y.; Liu, Y.M.; Lyu, Z.S.; Mao, Z.M.; Zhou, Q. Apobec-1 complementation factor regulates cell migration and apoptosis through Dickkopf1 by acting on its 3 untranslated region in MCF7 cells. Tumor Biol. 2017, 39, 1010428317706218. [Google Scholar] [CrossRef]
- Zhou, L.; Hao, J.; Yuan, Y.; Peng, R.; Wang, H.L.; Ni, D.S.; Gu, Y.P.; Huang, L.Y.; Mao, Z.M.; Lyu, Z.S.; et al. EIYMNVPV Motif is Essential for A1CF Nucleus Localization and A1CF (-8aa) Promotes Proliferation of MDA-MB-231 Cells via Up-Regulation of IL-6. Int. J. Mol. Sci. 2016, 17, 811. [Google Scholar] [CrossRef]
- Nourbakhsh, M.; Hauser, H. Constitutive silencing of IFN-β promoter is mediated by NRF (NF-κB-repressing factor), a nuclear inhibitor of NF-κB. EMBO J. 1999, 18, 6415–6425. [Google Scholar] [CrossRef]
- Feng, X.S.; Guo, Z.; Nourbakhsh, M.; Hauser, H.; Ganster, R.; Shao, L.; Geller, D.A. Identification of a negative response element in the human inducible nitric-oxide synthase (hiNOS) promoter: The role of NF-κB-repressing factor (NRF) in basal repression of the hiNOS gene. Proc. Natl. Acad. Sci. USA 2002, 99, 14212–14217. [Google Scholar] [CrossRef]
- Hayden, M.S.; Ghosh, S. Signaling to NF-κB. Gene Dev. 2004, 18, 2195–2224. [Google Scholar] [CrossRef]
- Lawrence, T. The Nuclear Factor NF-κB Pathway in Inflammation. CSH Perspect. Biol. 2009, 1, a001651. [Google Scholar]
- Schmitz, M.L.; Baeuerle, P.A. The p65 subunit is responsible for the strong transcription activating potential of NF-kappa B. EMBO J. 1991, 10, 3805–3817. [Google Scholar] [CrossRef] [PubMed]
- Huang, B.; Yang, X.D.; Lamb, A.; Chen, L.F. Posttranslational modifications of NF-κB: Another layer of regulation for NF-κB signaling pathway. Cell Signal 2010, 22, 1282–1290. [Google Scholar] [CrossRef] [PubMed]
- Hayden, M.S.; Ghosh, S. Shared principles in NF-κB signaling. Cell 2008, 132, 344–362. [Google Scholar] [CrossRef] [PubMed]
- Baud, V.; Karin, M. Is NF-kappaB a good target for cancer therapy? Hopes and pitfalls. Nat. Rev. Drug Discov. 2009, 8, 33–40. [Google Scholar] [CrossRef] [PubMed]
- Kucharczak, J.; Simmons, M.J.; Fan, Y.; Gélinas, C. To be, or not to be: NF-kappaB is the answer–role of Rel/NF-kappaB in the regulation of apoptosis. Oncogene 2003, 22, 8961–8982. [Google Scholar] [CrossRef] [PubMed]
- Ricca, A.; Biroccio, A.; Trisciuoglio, D.; Cippitelli, M.; Zupi, G.; Del Bufalo, D. relA over-expression reduces tumorigenicity and activates apoptosis in human cancer cells. Br. J. Cancer 2001, 85, 1914–1921. [Google Scholar] [CrossRef] [PubMed]
- Wang, P.; Qiu, W.; Dudgeon, C.; Liu, H.; Huang, C.; Zambetti, G.P.; Yu, J.; Zhang, L. PUMA is directly activated by NF-κB and contributes to TNF-α-induced apoptosis. Cell Death Differ. 2009, 16, 1192–1202. [Google Scholar] [CrossRef]
- Bu, Y.W.; Li, X.N.; He, Y.C.; Huang, C.F.; Shen, Y.; Cao, Y.; Huang, D.; Cai, C.A.; Wang, Y.H.; Wang, Z.Q.; et al. A phosphomimetic mutant of RelA/p65 at Ser536 induces apoptosis and senescence: An implication for tumor-suppressive role of Ser536 phosphorylation. Int. J. Cancer 2016, 138, 1186–1198. [Google Scholar] [CrossRef]
- Xu, X.; Lei, Y.M.; Chen, L.J.; Zhou, H.X.; Liu, H.L.; Jiang, J.; Yang, Y.D.; Wu, B. Phosphorylation of NF-κBp65 drives inflammation-mediated hepatocellular carcinogenesis and is a novel therapeutic target. J. Exp. Clin. Cancer Res. 2021, 40, 253. [Google Scholar] [CrossRef] [PubMed]
- Niedick, I.; Froese, N.; Oumard, A.; Mueller, P.P.; Nourbakhsh, M.; Hauser, H.; Köster, M. Nucleolar localization and mobility analysis of the NF-κB repressing factor NRF. J. Cell Sci. 2004, 117, 3447–3458. [Google Scholar] [CrossRef] [PubMed]
- Nourbakhsh, M.; Kalble, S.; Dorrie, A.; Hauser, H.; Resch, K.; Kracht, M. The NF-kappa b repressing factor is involved in basal repression and interleukin (IL)-1-induced activation of IL-8 transcription by binding to a conserved NF-kappa b-flanking sequence element. J. Biol. Chem. 2001, 276, 4501–4508. [Google Scholar] [CrossRef] [PubMed]
- Memet, I.; Doebele, C.; Sloan, K.E.; Bohnsack, M.T. The G-patch protein NF-κB-repressing factor mediates the recruitment of the exonuclease XRN2 and activation of the RNA helicase DHX15 in human ribosome biogenesis. Nucleic Acids Res. 2017, 45, 5359–5374. [Google Scholar] [CrossRef] [PubMed]
- Massoumi, R.; Chmielarska, K.; Hennecke, K.; Pfeifer, A.; Fässler, R. Cyld inhibits tumor cell proliferation by blocking Bcl-3-dependent NF-κB signaling. Cell 2006, 125, 665–677. [Google Scholar] [CrossRef] [PubMed]
- Guttridge, D.C.; Albanese, C.; Reuther, J.Y.; Pestell, R.G.; Baldwin, A.S. NF-κB controls cell growth and differentiation through transcriptional regulation of cyclin D1. Mol. Cell. Biol. 1999, 19, 5785–5799. [Google Scholar] [CrossRef]
- Hinz, M.; Arslan, S.C.; Scheidereit, C. It takes two to tango: IκBs, the multifunctional partners of NF-κB. Immunol. Rev. 2012, 246, 59–76. [Google Scholar] [CrossRef]
- Nourbakhsh, M.; Oumard, A.; Schwarzer, M.; Hauser, H. NRF, a nuclear inhibitor of NF-κB proteins silencing interferon-β promoter. Eur. Cytokine Netw. 2000, 11, 500–501. [Google Scholar]
- Chawla-Sarkar, M.; Leaman, D.W.; Borden, E.C. Preferential induction of apoptosis by interferon (IFN)-β compared with IFN-α2: Correlation with TRAIL/Apo2L induction in melanoma cell lines. Clin. Cancer Res. 2001, 7, 1821–1831. [Google Scholar]
- Li, Z.P.; Yang, Z.J.; Lapidus, R.G.; Liu, X.F.; Cullen, K.J.; Dan, H.C. IKK phosphorylation of NF-κB at serine 536 contributes to acquired cisplatin resistance in head and neck squamous cell cancer. Am. J. Cancer Res. 2015, 5, 3098–3110. [Google Scholar]
- Shin, S.I.; Freedman, V.H.; Risser, R.; Pollack, R. Tumorigenicity of virus-transformed cells in nude mice is correlated specifically with anchorage independent growth in vitro. Proc. Natl. Acad. Sci. USA 1975, 72, 4435–4439. [Google Scholar] [CrossRef]
- Cifone, M.A.; Fidler, I.J. Correlation of patterns of anchorage-independent growth with in vivo behavior of cells from a murine fibrosarcoma. Proc. Natl. Acad. Sci. USA 1980, 77, 1039–1043. [Google Scholar] [CrossRef]
- Cairns, P. Renal cell carcinoma. Cancer Biomark. 2011, 9, 461–473. [Google Scholar] [CrossRef]
- Siegel, R.L.; Miller, K.D.; Wagle, N.S.; Jemal, A. Cancer statistics, 2023. CA-Cancer J. Clin. 2023, 73, 17–48. [Google Scholar] [CrossRef]
- McDermott, D.F.; Regan, M.M.; Clark, J.I.; Flaherty, L.E.; Weiss, G.R.; Logan, T.F.; Kirkwood, J.M.; Gordon, M.S.; Sosman, J.A.; Ernstoff, M.S.; et al. Randomized phase III trial of high-dose interleukin-2 versus subcutaneous interleukin-2 and interferon in patients with metastatic renal cell carcinoma. J. Clin. Oncol. 2005, 23, 133–141. [Google Scholar] [CrossRef]
- Hu, S.L.; Chang, A.; Perazella, M.A.; Okusa, M.D.; Jaimes, E.A.; Weiss, R.H.; Nephrology, A.S. The Nephrologist’s Tumor: Basic Biology and Management of Renal Cell Carcinoma. J. Am. Soc. Nephrol. 2016, 27, 2227–2237. [Google Scholar] [CrossRef] [PubMed]
- Cho, D.C.; Cohen, M.B.; Panka, D.J.; Collins, M.; Ghebremichael, M.; Atkins, M.B.; Signoretti, S.; Mier, J.W. The Efficacy of the Novel Dual PI3-Kinase/mTOR Inhibitor NVP-BEZ235 Compared with Rapamycin in Renal Cell Carcinoma. Clin. Cancer Res. 2010, 16, 3628–3638. [Google Scholar] [CrossRef] [PubMed]
- McKay, R.R.; Bosse, D.; Choueiri, T.K. Evolving Systemic Treatment Landscape for Patients with Advanced Renal Cell Carcinoma. J. Clin. Oncol. 2018, 36, 3615–3623. [Google Scholar] [CrossRef] [PubMed]
- Wang, Y.F.; Suarez, E.R.; Kastrunes, G.; de Campos, N.S.P.; Abbas, R.; Pivetta, R.S.; Murugan, N.; Chalbatani, G.M.; D’Andrea, V.; Marasco, W.A. Evolution of cell therapy for renal cell carcinoma. Mol. Cancer 2024, 23, 8. [Google Scholar] [CrossRef] [PubMed]
- Lasorsa, F.; Rutigliano, M.; Milella, M.; Ferro, M.; Pandolfo, S.D.; Crocetto, F.; Autorino, R.; Battaglia, M.; Ditonno, P.; Lucarelli, G. Cancer Stem Cells in Renal Cell Carcinoma: Origins and Biomarkers. Int. J. Mol. Sci. 2023, 24, 13179. [Google Scholar] [CrossRef] [PubMed]
- Lasorsa, F.; Rutigliano, M.; Milella, M.; Ferro, M.; Pandolfo, S.D.; Crocetto, F.; Simone, S.; Gesualdo, L.; Battaglia, M.; Ditonno, P.; et al. Complement System and the Kidney: Its Role in Renal Diseases, Kidney Transplantation and Renal Cell Carcinoma. Int. J. Mol. Sci. 2023, 24, 16515. [Google Scholar] [CrossRef]
- Ravi, P.; Mantia, C.; Su, C.; Sorenson, K.; Elhag, D.; Rathi, N.; Bakouny, Z.; Agarwal, N.; Zakharia, Y.; Costello, B.A.; et al. Evaluation of the Safety and Efficacy of Immunotherapy Rechallenge in Patients with Renal Cell Carcinoma. JAMA Oncol. 2020, 6, 1606–1610. [Google Scholar] [CrossRef] [PubMed]
- Jin, J.; Xie, Y.H.; Zhang, J.S.; Wang, J.Q.; Dai, S.J.; He, W.F.; Li, S.Y.; Ashby, C.R.; Chen, Z.S.; He, Q. Sunitinib resistance in renal cell carcinoma: From molecular mechanisms to predictive biomarkers. Drug Resist. Update 2023, 67, 100929. [Google Scholar] [CrossRef] [PubMed]
- Maris, C.; Masse, J.; Chester, A.; Navaratnam, N.; Allain, F.H.T. NMR structure of the apoB mRNA stem-loop and its interaction with the C to U editing APOBEC1 complementary factor. RNA 2005, 11, 173–186. [Google Scholar] [CrossRef] [PubMed]
- Karin, M.; Cao, Y.X.; Greten, F.R.; Li, Z.W. NF-κB in cancer: From innocent bystander to major culprit. Nat. Rev. Cancer 2002, 2, 301–310. [Google Scholar] [CrossRef] [PubMed]
- Jacobs, M.D.; Harrison, S.C. Structure of an IkappaBalpha/NF-kappaB complex. Cell 1998, 95, 749–758. [Google Scholar] [CrossRef] [PubMed]
- Perkins, N.D. Post-translational modifications regulating the activity and function of the nuclear factor kappa B pathway. Oncogene 2006, 25, 6717–6730. [Google Scholar] [CrossRef] [PubMed]
- Sempere, M.C.; Fanjul, V.R.; Pérez, I.S.; Perona, R. The role of the NFκB signalling pathway in cancer. Clin. Transl. Oncol. 2008, 10, 143–147. [Google Scholar] [CrossRef] [PubMed]
- Zhang, J.; Wu, T.; Simon, J.; Takada, M.; Saito, R.; Fan, C.; Liu, X.D.; Jonasch, E.; Xie, L.; Chen, X.; et al. VHL substrate transcription factor ZHX2 as an oncogenic driver in clear cell renal cell carcinoma. Science 2018, 361, 290–295. [Google Scholar] [CrossRef]
- Baeuerle, P.A.; Baltimore, D. NF-kappa B: Ten years after. Cell 1996, 87, 13–20. [Google Scholar] [CrossRef]
- Chen, L.F.; Williams, S.A.; Mu, Y.J.; Nakano, H.; Duerr, J.M.; Buckbinder, L.; Greene, W.C. NF-κB RelA phosphorylation regulates RelA acetylation. Mol. Cell Biol. 2005, 25, 7966–7975. [Google Scholar] [CrossRef] [PubMed]
- Hoberg, J.E.; Popko, A.E.; Ramsey, C.S.; Mayo, M.W. IκB kinase α-mediated derepression of SMRT potentiates acetylation of RelA/p65 by p300. Mol. Cell. Biol. 2006, 26, 457–471. [Google Scholar] [CrossRef] [PubMed]
- Buss, H.; Dörrie, A.; Schmitz, M.L.; Hoffmann, E.; Resch, K.; Kracht, M. Constitutive and interleukin-1-inducible phosphorylation of p65 NF-κB at serine 536 is mediated by multiple protein kinases including IκB kinase (IKK)-α, IKKβ, IKKϵ, TRAF family member-associated (TANK)-binding kinase 1 (TBK1), and an unknown kinase and couples p65 to TATA-binding protein-associated factor II31-mediated interleukin-8 transcription. J. Biol. Chem. 2004, 279, 55633–55643. [Google Scholar] [PubMed]
- Bohuslav, J.; Chen, L.F.; Kwon, H.; Mu, Y.J.; Greene, W.C. p53 induces NF-κB activation by an IκB kinase-independent mechanism involving phosphorylation of p65 by ribosomal S6 kinase 1. J. Biol. Chem. 2004, 279, 26115–26125. [Google Scholar] [CrossRef] [PubMed]
- Patel, A.; Muñoz, A.; Halvorsen, K.; Rai, P. Creation and validation of a ligation-independent cloning (LIC) retroviral vector for stable gene transduction in mammalian cells. BMC Biotechnol. 2012, 12, 3. [Google Scholar] [CrossRef] [PubMed]
- Yang, W.W.; Xia, Y.; Ji, H.T.; Zheng, Y.H.; Liang, J.; Huang, W.H.; Gao, X.; Aldape, K.; Lu, Z.M. Nuclear PKM2 regulates β-catenin transactivation upon EGFR activation. Nature 2011, 480, 118–122. [Google Scholar] [CrossRef]
- Yang, W.W.; Zheng, Y.H.; Xia, Y.; Ji, H.T.; Chen, X.M.; Guo, F.; Lyssiotis, C.A.; Aldape, K.; Cantley, L.C.; Liu, Z.M. ERK1/2-dependent phosphorylation and nuclear translocation of PKM2 promotes the Warburg effect. Nat. Cell Biol. 2012, 14, 1295–1304. [Google Scholar] [CrossRef]
- Baldwin, A.S., Jr. The NF-kappa B and I kappa B proteins: New discoveries and insights. Annu. Rev. Immunol. 1996, 14, 649–683. [Google Scholar] [CrossRef]








Disclaimer/Publisher’s Note: The statements, opinions and data contained in all publications are solely those of the individual author(s) and contributor(s) and not of MDPI and/or the editor(s). MDPI and/or the editor(s) disclaim responsibility for any injury to people or property resulting from any ideas, methods, instructions or products referred to in the content. |
© 2024 by the authors. Licensee MDPI, Basel, Switzerland. This article is an open access article distributed under the terms and conditions of the Creative Commons Attribution (CC BY) license (https://creativecommons.org/licenses/by/4.0/).
Share and Cite
Liu, Y.; Yang, J.; Weng, D.; Xie, Y. A1CF Binding to the p65 Interaction Site on NKRF Decreased IFN-β Expression and p65 Phosphorylation (Ser536) in Renal Carcinoma Cells. Int. J. Mol. Sci. 2024, 25, 3576. https://doi.org/10.3390/ijms25073576
Liu Y, Yang J, Weng D, Xie Y. A1CF Binding to the p65 Interaction Site on NKRF Decreased IFN-β Expression and p65 Phosphorylation (Ser536) in Renal Carcinoma Cells. International Journal of Molecular Sciences. 2024; 25(7):3576. https://doi.org/10.3390/ijms25073576
Chicago/Turabian StyleLiu, Yamin, Jieru Yang, Dunchu Weng, and Yajun Xie. 2024. "A1CF Binding to the p65 Interaction Site on NKRF Decreased IFN-β Expression and p65 Phosphorylation (Ser536) in Renal Carcinoma Cells" International Journal of Molecular Sciences 25, no. 7: 3576. https://doi.org/10.3390/ijms25073576
APA StyleLiu, Y., Yang, J., Weng, D., & Xie, Y. (2024). A1CF Binding to the p65 Interaction Site on NKRF Decreased IFN-β Expression and p65 Phosphorylation (Ser536) in Renal Carcinoma Cells. International Journal of Molecular Sciences, 25(7), 3576. https://doi.org/10.3390/ijms25073576
