Identification and Expression Analysis of Putative Sugar Transporter Gene Family during Bulb Formation in Lilies
Abstract
1. Introduction
2. Results
2.1. Identification and Phylogenetic Analysis of the Sugar Transporters in Lilies
2.2. Analysis of Conserved Motifs and Domains of Lily Sugar Transporters
2.3. Cloning and Subcellular Localization Analysis of LohINT1 Gene
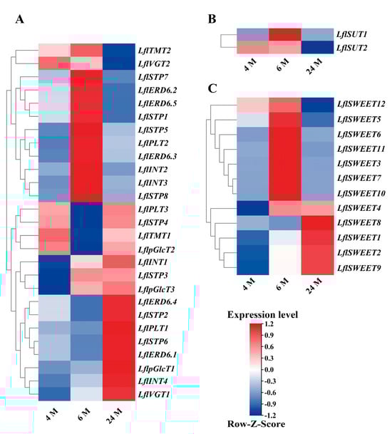
2.4. Expression Patterns of Sugar Transporter Genes at Different Stages of Lily Bulb Initiation and Development
2.5. Validation of Lily Sugar Transporter Genes Expression by qRT-PCR
3. Discussion
4. Materials and Methods
4.1. Plant Material and Culture Conditions
4.2. Identification of Sugar Transporters
4.3. Phylogenetic Analysis
4.4. Physicochemical Property Analysis and Prediction of Subcellular Localization
4.5. Conserved Domain Analysis and Motif Distribution Analysis
4.6. Cloning and Subcellular Localization Analysis of LohINT1 Gene
4.7. Expression Analysis of Lily Sugar Transporter Gene
4.8. Quantitative Real-Time PCR (qRT-PCR) Analysis
4.9. Statistical Analysis
5. Conclusions
Supplementary Materials
Author Contributions
Funding
Institutional Review Board Statement
Informed Consent Statement
Data Availability Statement
Conflicts of Interest
References
- Lastdrager, J.; Hanson, J.; Smeekens, S. Sugar signals and the control of plant growth and development. J. Exp. Bot. 2014, 65, 799–807. [Google Scholar] [CrossRef] [PubMed]
- O’Hara, L.E.; Paul, M.J.; Wingler, A. How do sugars regulate plant growth and development? New insight into the role of trehalose-6-phosphate. Mol. Plant 2013, 6, 261–274. [Google Scholar] [CrossRef] [PubMed]
- Rolland, F.; Baena-Gonzalez, E.; Sheen, J. Sugar sensing and signaling in plants: Conserved and novel mechanisms. Annu. Rev. Plant Biol. 2006, 57, 675–709. [Google Scholar] [CrossRef] [PubMed]
- Ludewig, F.; Fluegge, U.I. Role of metabolite transporters in source-sink carbon allocation. Front. Plant Sci. 2013, 4, 231. [Google Scholar] [CrossRef]
- Lemoine, R.; La Camera, S.; Atanassova, R.; Dedaldechamp, F.; Allario, T.; Pourtau, N.; Bonnemain, J.L.; Laloi, M.; Coutos-Thevenot, P.; Maurousset, L.; et al. Source-to-sink transport of sugar and regulation by environmental factors. Front. Plant Sci. 2013, 4, 272. [Google Scholar] [CrossRef]
- Reinders, A.; Sivitz, A.B.; Ward, J.M. Evolution of plant sucrose uptake transporters. Front. Plant Sci. 2012, 3, 20960. [Google Scholar] [CrossRef] [PubMed]
- Chen, L.Q.; Hou, B.H.; Lalonde, S.; Takanaga, H.; Hartung, M.L.; Qu, X.Q.; Guo, W.J.; Kim, J.G.; Underwood, W.; Chaudhuri, B.; et al. Sugar transporters for intercellular exchange and nutrition of pathogens. Nature 2010, 468, 527–532. [Google Scholar] [CrossRef]
- Doidy, J.; Grace, E.; Kuhn, C.; Simon-Plas, F.; Casieri, L.; Wipf, D. Sugar transporters in plants and in their interactions with fungi. Trends Plant Sci. 2012, 17, 413–422. [Google Scholar] [CrossRef]
- Reddy, V.S.; Shlykov, M.A.; Castillo, R.; Sun, E.I.; Saier, M.H. The major facilitator superfamily (MFS) revisited. FEBS J. 2012, 279, 2022–2035. [Google Scholar] [CrossRef]
- Reuscher, S.; Akiyama, M.; Yasuda, T.; Makino, H.; Aoki, K.; Shibata, D.; Shiratake, K. The sugar transporter inventory of tomato: Genome-wide identification and expression analysis. Plant Cell Physiol. 2014, 55, 1123–1141. [Google Scholar] [CrossRef]
- Buettner, M. The monosaccharide transporter(-like) gene family in Arabidopsis. FEBS Lett. 2007, 581, 2318–2324. [Google Scholar] [CrossRef] [PubMed]
- Wen, S.; Neuhaus, H.E.; Cheng, J.; Bie, Z. Contributions of sugar transporters to crop yield and fruit quality. J. Exp. Bot. 2022, 73, 2275–2289. [Google Scholar] [CrossRef]
- Wormit, A.; Trentmann, O.; Feifer, I.; Lohr, C.; Tjaden, J.; Meyer, S.; Schmidt, U.; Martinoia, E.; Neuhaus, H.E. Molecular identification and physiological characterization of a novel monosaccharide transporter from Arabidopsis involved in vacuolar sugar transport. Plant Cell 2006, 18, 3476–3490. [Google Scholar] [CrossRef] [PubMed]
- Buttner, M. The Arabidopsis sugar transporter (AtSTP) family: An update. Plant Biol. 2010, 12, 35–41. [Google Scholar] [CrossRef]
- Jiang, C.C.; Fang, Z.Z.; Zhou, D.R.; Lin, Y.J.; Ye, F.X. Identification and expression analysis of sugar transporter family genes in ‘Furongli’ (Prunus salicina) based on genome. Acta Hortic. Sin. 2022, 49, 252–264. [Google Scholar]
- Wu, P.; Zhang, Y.Y.; Zhao, S.P.; Li, L.J. Comprehensive analysis of evolutionary characterization and expression for monosaccharide transporter family genes in Nelumbo nucifera. Front. Ecol. Evol. 2021, 9, 537398. [Google Scholar] [CrossRef]
- Li, J.M.; Zheng, D.M.; Li, L.T.; Qiao, X.; Wei, S.W.; Bai, B.; Zhang, S.L.; Wu, J. Genome-wide function, evolutionary characterization and expression analysis of sugar transporter family genes in pear (Pyrus bretschneideri Rehd). Plant Cell Physiol. 2015, 56, 1721–1737. [Google Scholar] [CrossRef]
- Fang, T.; Peng, Y.; Rao, Y.; Li, S.H.; Zeng, L.H. Genome-wide identification and expression analysis of sugar transporter (ST) gene family in longan (Dimocarpus longan L.). Plants 2020, 9, 342. [Google Scholar] [CrossRef]
- Williams, L.E.; Lemoine, R.; Sauer, N. Sugar transporters in higher plants-a diversity of roles and complex regulation. Trends Plant Sci. 2000, 5, 283–290. [Google Scholar] [CrossRef]
- Kuehn, C.; Grof, C.P.L. Sucrose transporters of higher plants. Curr. Opin. Plant Biol. 2010, 13, 287–298. [Google Scholar] [CrossRef]
- Liesche, J. Sucrose transporters and plasmodesmal regulation in passive phloem loading. J. Integr. Plant Biol. 2017, 59, 311–321. [Google Scholar] [CrossRef]
- Arabidopsis Genome Initiative. Analysis of the genome sequence of the flowering plant Arabidopsis thaliana. Nature 2000, 408, 796–815. [Google Scholar] [CrossRef]
- Aoki, N.; Hirose, T.; Scofield, G.N.; Whitfeld, P.R.; Furbank, R.T. The sucrose transporter gene family in rice. Plant Cell Physiol. 2003, 44, 223–232. [Google Scholar] [CrossRef]
- Iftikhar, J.; Lyu, M.; Liu, Z.; Mehmood, N.; Munir, N.; Ahmed, M.A.A.; Batool, W.; Aslam, M.M.; Yuan, Y.; Wu, B. Sugar and hormone dynamics and the expression profiles of SUT/SUC and SWEET sugar transporters during flower development in Petunia axillaris. Plants 2020, 9, 1770. [Google Scholar] [CrossRef]
- Luo, X.; Cao, S.Y.; Li, H.X.; Zhao, D.G.; Zhang, F.H.; Chen, L.N.; Krishna, P.; Jing, D.; Tang, L.Y. Identification of SUT genes and their expression models during the development of seed in pomegranate. J. Fruit Sci. 2020, 37, 485–494. [Google Scholar]
- Wang, Y.Z.; Chen, Y.; Wei, Q.Z.; Wan, H.J.; Sun, C.B. Phylogenetic relationships of sucrose transporters (SUTs) in plants and genome-wide characterization of SUT genes in Orchidaceae reveal roles in floral organ development. PeerJ 2021, 9, e11961. [Google Scholar] [CrossRef] [PubMed]
- Chardon, F.; Bedu, M.; Calenge, F.; Klemens, P.A.W.; Spinner, L.; Clement, G.; Chietera, G.; Leran, S.; Ferrand, M.; Lacombe, B.; et al. Leaf fructose content is controlled by the vacuolar transporter SWEET17 in Arabidopsis. Curr. Biol. 2013, 23, 697–702. [Google Scholar] [CrossRef] [PubMed]
- Eom, J.S.; Chen, L.Q.; Sosso, D.; Julius, B.T.; Lin, I.W.; Qu, X.Q.; Braun, D.M.; Frommer, W.B. SWEETs, transporters for intracellular and intercellular sugar translocation. Curr. Opin. Plant Biol. 2015, 25, 53–62. [Google Scholar] [CrossRef] [PubMed]
- Klemens, P.A.W.; Patzke, K.; Deitmer, J.; Spinner, L.; Le Hir, R.; Bellini, C.; Bedu, M.; Chardon, F.; Krapp, A.; Neuhaus, H.E. Overexpression of the vacuolar sugar carrier AtSWEET16 modifies germination, growth, and stress tolerance in Arabidopsis. Plant Physiol. 2013, 163, 1338–1352. [Google Scholar] [CrossRef] [PubMed]
- Afoufa-Bastien, D.; Medici, A.; Jeauffre, J.; Coutos-Thevenot, P.; Lemoine, R.; Atanassova, R.; Laloi, M. The Vitis vinifera sugar transporter gene family: Phylogenetic overview and macroarray expression profiling. BMC Plant Biol. 2010, 10, 245. [Google Scholar] [CrossRef] [PubMed]
- Li, J.M.; Qin, M.F.; Qiao, X.; Cheng, Y.S.; Li, X.L.; Zhang, H.P.; Wu, J. A new insight into the evolution and functional divergence of SWEET transporters in chinese white pear (Pyrus bretschneideri). Plant Cell Physiol. 2017, 58, 839–850. [Google Scholar] [CrossRef]
- Xie, H.; Wang, D.; Qin, Y.; Ma, A.; Fu, J.; Qin, Y.; Hu, G.; Zhao, J. Genome-wide identification and expression analysis of SWEET gene family in Litchi chinensis reveal the involvement of LcSWEET2a/3b in early seed development. BMC Plant Biol. 2019, 19, 499. [Google Scholar] [CrossRef]
- Feng, J.; Wu, Z.; Wang, X.; Zhang, Y.; Teng, N. Analysis of pollen allergens in lily by transcriptome and proteome data. Int. J. Mol. Sci. 2019, 20, 5892. [Google Scholar] [CrossRef]
- Wu, Y.; Li, Y.; Ma, Y.D.; Zhang, L.; Ren, Z.M.; Xia, Y.P. Hormone and antioxidant responses of Lilium Oriental hybrids ‘Sorbonne’ bulblets to humic acid treatments in vitro. J. Hortic. Sci. Biotechnol. 2017, 92, 155–167. [Google Scholar] [CrossRef]
- Kumar, S.; Awasthi, V.; Kanwar, J.K. Influence of growth regulators and nitrogenous compounds on in vitro bulblet formation and growth in oriental lily. Hortic. Sci. 2007, 34, 77–83. [Google Scholar] [CrossRef]
- Li, Y.F.; Zhang, M.F.; Zhang, M.; Jia, G.X. Analysis of global gene expression profiles during the flowering initiation process of Lilium × formolongi. Plant Mol. Biol. 2017, 94, 361–379. [Google Scholar] [CrossRef] [PubMed]
- Langens-Gerrits, M.M.; De Klerk, G.J. Micropropagation of flower bulbs. Lily and narcissus. Methods Mol. Biol. 1999, 111, 141–147. [Google Scholar] [PubMed]
- Ren, Z.M.; Zhang, D.; Jiao, C.; Li, D.Q.; Wu, Y.; Wang, X.Y.; Gao, C.; Lin, Y.F.; Ruan, Y.L.; Xia, Y.P. Comparative transcriptome and metabolome analyses identified the mode of sucrose degradation as a metabolic marker for early vegetative propagation in bulbs of Lycoris. Plant J. 2022, 112, 115–134. [Google Scholar] [CrossRef] [PubMed]
- Du, F.; Wu, Y.; Zhang, L.; Li, X.W.; Zhao, X.Y.; Wang, W.H.; Gao, Z.S.; Xia, Y.P. De novo assembled transcriptome analysis and SSR marker development of a mixture of six tissues from Lilium Oriental Hybrid ‘Sorbonne’. Plant Mol. Biol. Report. 2015, 33, 281–293. [Google Scholar] [CrossRef]
- Wu, Y.; Ren, Z.; Gao, C.; Sun, M.; Li, S.; Min, R.; Wu, J.; Li, D.; Wang, X.; Wei, Y.; et al. Change in sucrose cleavage pattern and rapid starch accumulation govern lily shoot-to-bulblet transition in vitro. Front. Plant Sci. 2021, 11, 564713. [Google Scholar] [CrossRef]
- Sun, H.M.; Li, T.L.; Li, Y.F. Changes of carbohydrate and amylase in lily bulb during bulb development. Bull. Bot. Res. 2005, 25, 59–63. [Google Scholar]
- Ruan, Y.L. Sucrose metabolism: Gateway to diverse carbon use and sugar signaling. Annu. Rev. Plant Biol. 2014, 65, 33–67. [Google Scholar] [CrossRef] [PubMed]
- Geng, Y.Q.; Dong, X.C.; Zhang, C.M. Recent progress of sugar transporter in horticultural crops. Acta Hortic. Sin. 2021, 48, 676–688. [Google Scholar]
- Zeng, Z.; Lyu, T.; Jia, X.; Chen, Y.; Lyu, Y. Expression patterns of sugar transporter genes in the allocation of assimilates and abiotic stress in lily. Int. J. Mol. Sci. 2022, 23, 4319. [Google Scholar] [CrossRef] [PubMed]
- Gu, J.; Zeng, Z.; Wang, Y.; Lyu, Y. Transcriptome analysis of carbohydrate metabolism genes and molecular regulation of sucrose transport gene LoSUT on the flowering process of developing Oriental hybrid lily ‘Sorbonne’ bulb. Int. J. Mol. Sci. 2020, 21, 3092. [Google Scholar] [CrossRef] [PubMed]
- Watari, J.; Kobae, Y.; Yamaki, S.; Yamada, K.; Toyofuku, K.; Tabuchi, T.; Shiratake, K. Identification of sorbitol transporters expressed in the phloem of apple source leaves. Plant Cell Physiol. 2004, 45, 1032–1041. [Google Scholar] [CrossRef] [PubMed]
- Liu, H.T.; Ji, Y.; Liu, Y.; Tian, S.H.; Gao, Q.H.; Zou, X.H.; Yang, J.; Dong, C.; Tan, J.H.; Ni, D.A.; et al. The sugar transporter system of strawberry: Genome-wide identification and expression correlation with fruit soluble sugar-related traits in a Fragaria × ananassa germplasm collection. Hortic. Res. 2020, 7, 132. [Google Scholar] [CrossRef]
- Zhang, C.; Bian, Y.; Hou, S.; Li, X. Sugar transport played a more important role than sugar biosynthesis in fruit sugar accumulation during Chinese jujube domestication. Planta 2018, 248, 1187–1199. [Google Scholar] [CrossRef]
- Yuan, M.; Wang, S. Rice MtN3/Saliva/SWEET family genes and their homologs in cellular organisms. Mol. Plant 2013, 6, 665–674. [Google Scholar] [CrossRef]
- Chong, J.; Piron, M.C.; Meyer, S.; Merdinoglu, D.; Bertsch, C.; Mestre, P. The SWEET family of sugar transporters in grapevine: VvSWEET4 is involved in the interaction with Botrytis cinerea. J. Exp. Bot. 2014, 65, 6589–6601. [Google Scholar] [CrossRef] [PubMed]
- Huang, D.M.; Chen, Y.; Liu, X.; Ni, D.A.; Bai, L.; Qin, Q.P. Genome-wide identification and expression analysis of the SWEET gene family in daylily (Hemerocallis fulva) and functional analysis of HfSWEET17 in response to cold stress. BMC Plant Biol. 2022, 22, 211. [Google Scholar] [CrossRef]
- Miao, H.; Sun, P.; Liu, Q.; Miao, Y.; Liu, J.; Zhang, K.; Hu, W.; Zhang, J.; Wang, J.; Wang, Z.; et al. Genome-wide analyses of SWEET family proteins reveal involvement in fruit development and abiotic/biotic stress responses in banana. Sci. Rep. 2017, 7, 3536. [Google Scholar] [CrossRef] [PubMed]
- Hu, B.; Wu, H.; Huang, W.; Song, J.; Zhou, Y.; Lin, Y. SWEET gene family in Medicago truncatula: Genome-wide identification, expression and substrate specificity analysis. Plants 2019, 8, 338. [Google Scholar] [CrossRef] [PubMed]
- Wei, H.; Liu, J.; Zheng, J.; Zhou, R.; Cheng, Y.; Ruan, M.; Ye, Q.; Wang, R.; Yao, Z.; Zhou, G.; et al. Sugar transporter proteins in Capsicum: Identification, characterization, evolution and expression patterns. Biotechnol. Biotechnol. Equip. 2020, 34, 341–353. [Google Scholar] [CrossRef]
- Wu, Y.; Wen, J.; Xia, Y.; Zhang, L.; Du, H. Evolution and functional diversification of R2R3-MYB transcription factors in plants. Hortic. Res. 2022, 9, uhac058. [Google Scholar] [CrossRef] [PubMed]
- Yan, N. Structural advances for the major facilitator superfamily (MFS) transporters. Trends Biochem. Sci. 2013, 38, 151–159. [Google Scholar] [CrossRef]
- Hirai, T.; Heymann, J.A.W.; Shi, D.; Sarker, R.; Maloney, P.C.; Subramaniam, S. Three-dimensional structure of a bacterial oxalate transporter. Nat. Struct. Biol. 2002, 9, 597–600. [Google Scholar] [CrossRef]
- Nino-Gonzalez, M.; Novo-Uzal, E.; Richardson, D.N.; Barros, P.M.; Duque, P. More transporters, more substrates: The Arabidopsis major facilitator superfamily revisited. Mol. Plant 2019, 12, 1182–1202. [Google Scholar] [CrossRef]
- Fakher, B.; Jakada, B.H.; Greaves, J.G.; Wang, L.; Niu, X.; Cheng, Y.; Zheng, P.; Aslam, M.; Qin, Y.; Wang, X. Identification and expression analysis of pineapple sugar transporters reveal their role in the development and environmental response. Front. Plant Sci. 2022, 13, 964897. [Google Scholar] [CrossRef]
- Zeng, Z.; Lyu, T.; Lyu, Y. LoSWEET14, a sugar transporter in lily, is regulated by transcription factor LoABF2 to participate in the ABA signaling pathway and enhance tolerance to multiple abiotic stresses in tobacco. Int. J. Mol. Sci. 2022, 23, 15093. [Google Scholar] [CrossRef]
- Slewinski, T.L. Diverse functional roles of monosaccharide transporters and their homologs in vascular plants: A physiological perspective. Mol. Plant 2011, 4, 641–662. [Google Scholar] [CrossRef] [PubMed]
- Li, C.; Meng, D.; Pineros, M.A.; Mao, Y.; Dandekar, A.M.; Cheng, L. A sugar transporter takes up both hexose and sucrose for sorbitol-modulated in vitro pollen tube growth in apple. Plant Cell 2020, 32, 449–469. [Google Scholar] [CrossRef] [PubMed]
- Szenthe, A.; Schafer, H.; Hauf, J.; Schwend, T.; Wink, M. Characterisation and expression of monosaccharide transporters in lupins, Lupinus polyphyllus and L. albus. J. Plant Res. 2007, 120, 697–705. [Google Scholar] [CrossRef]
- Sherson, S.M.; Hemmann, G.; Wallace, G.; Forbes, S.; Germain, V.; Stadler, R.; Bechtold, N.; Sauer, N.; Smith, S.M. Monosaccharide/proton symporter AtSTP1 plays a major role in uptake and response of Arabidopsis seeds and seedlings to sugars. Plant J. Cell Mol. Biol. 2000, 24, 849–857. [Google Scholar] [CrossRef]
- Yu, X.; Ali, M.M.; Li, B.; Fang, T.; Chen, F. Transcriptome data-based identification of candidate genes involved in metabolism and accumulation of soluble sugars during fruit development in ‘Huangguan’ plum. J. Food Biochem. 2021, 45, e13878. [Google Scholar] [CrossRef]
- Mistry, J.; Chuguransky, S.; Williams, L.; Qureshi, M.; Salazar, G.A.; Sonnhammer, E.L.L.; Tosatto, S.C.E.; Paladin, L.; Raj, S.; Richardson, L.J.; et al. Pfam: The protein families database in 2021. Nucleic Acids Res. 2021, 49, D412–D419. [Google Scholar] [CrossRef] [PubMed]
- Chen, C.; Chen, H.; Zhang, Y.; Thomas, H.R.; Frank, M.H.; He, Y.; Xia, R. TBtools: An integrative toolkit developed for interactive analyses of big biological data. Mol. Plant 2020, 13, 1194–1202. [Google Scholar] [CrossRef]
- Marchler-Bauer, A.; Lu, S.; Anderson, J.B.; Chitsaz, F.; Derbyshire, M.K.; DeWeese-Scott, C.; Fong, J.H.; Geer, L.Y.; Geer, R.C.; Gonzales, N.R.; et al. CDD: A conserved domain database for the functional annotation of proteins. Nucleic Acids Res. 2011, 39, D225–D229. [Google Scholar] [CrossRef]
- Li, W.; Godzik, A. Cd-hit: A fast program for clustering and comparing large sets of protein or nucleotide sequences. Bioinformatics 2006, 22, 1658–1659. [Google Scholar] [CrossRef]
- Price, M.N.; Dehal, P.S.; Arkin, A.P. FastTree 2-approximately maximum-likelihood trees for large alignments. PLoS ONE 2010, 5, e9490. [Google Scholar] [CrossRef]
- Letunic, I.; Bork, P. Interactive tree of life (iTOL) v5: An online tool for phylogenetic tree display and annotation. Nucleic Acids Res. 2021, 49, W293–W296. [Google Scholar] [CrossRef] [PubMed]
- Artimo, P.; Jonnalagedda, M.; Arnold, K.; Baratin, D.; Csardi, G.; de Castro, E.; Duvaud, S.; Flegel, V.; Fortier, A.; Gasteiger, E.; et al. ExPASy: SIB bioinformatics resource portal. Nucleic Acids Res. 2012, 40, W597–W603. [Google Scholar] [CrossRef]
- Petersen, T.N.; Brunak, S.; von Heijne, G.; Nielsen, H. SignalP 4.0: Discriminating signal peptides from transmembrane regions. Nat. Methods 2011, 8, 785–786. [Google Scholar] [CrossRef]
- Krogh, A.; Larsson, B.; von Heijne, G.; Sonnhammer, E.L. Predicting transmembrane protein topology with a hidden Markov model: Application to complete genomes. J. Mol. Biol. 2001, 305, 567–580. [Google Scholar] [CrossRef]
- Chou, K.C.; Shen, H.B. Plant-mPLoc: A top-down strategy to augment the power for predicting plant protein subcellular localization. PLoS ONE 2010, 5, e11335. [Google Scholar] [CrossRef]
- Geourjon, C.; Deleage, G. SOPMA: Significant improvements in protein secondary structure prediction by consensus prediction from multiple alignments. Comput. Appl. Biosci. CABIOS 1995, 11, 681–684. [Google Scholar] [CrossRef]
- Bailey, T.L.; Elkan, C. Fitting a mixture model by expectation maximization to discover motifs in biopolymers. Proceedings. Int. Conf. Intell. Syst. Mol. Biol. 1994, 2, 28–36. [Google Scholar]
- Chen, C.; Xia, R.; Chen, H.; He, Y. TBtools, a toolkit for biologists integrating various HTS-data handling tools with a user-friendly interface. BioRxiv 2018, 289660. [Google Scholar]
- Livak, K.J.; Schmittgen, T.D. Analysis of relative gene expression data using real-time quantitative PCR and the 2(-Delta Delta C(T)) Method. Methods 2001, 25, 402–408. [Google Scholar] [CrossRef] [PubMed]
- Gao, C.; Zhang, L.; Xu, Y.; Xia, Y.; Wu, Y.; Ren, Z. Full-length transcriptome analysis revealed that 2,4-dichlorophenoxyacetic acid promoted in vitro bulblet initiation in lily by affecting carbohydrate metabolism and auxin signaling. Front. Plant Sci. 2023, 14, 1236315. [Google Scholar] [CrossRef]











| Name | Gene ID | Physicochemical Property | Second-Level Structure | Signal Peptide | TMD g | |||||||||
|---|---|---|---|---|---|---|---|---|---|---|---|---|---|---|
| AA a | MW b | PI c | II d | AI e | GRAVY f | Subcellular Location | α-Helix | Extension Chain | β-Corner | Aperiodical Coil | ||||
| STP (sugar transport protein/hexose transporter) | ||||||||||||||
| LohSTP1 | Isoform_35954 | 508 | 56,512.57 | 9.75 | 39.44 | 108.62 | 0.380 | Cell membrane | 47.05 | 15.75 | 6.69 | 30.51 | No | 10 |
| LohSTP2 | Isoform_37643 | 518 | 57,031.77 | 9.13 | 34.51 | 108.05 | 0.498 | Cell membrane | 47.30 | 17.57 | 4.83 | 30.31 | No | 12 |
| LohSTP3 | Unigene0024941 | 507 | 55,105.69 | 9.00 | 35.58 | 107.32 | 0.585 | Cell membrane | 48.32 | 17.55 | 5.33 | 28.80 | No | 12 |
| LohSTP4 | Unigene0035034 | 520 | 56,842.79 | 8.98 | 39.92 | 107.62 | 0.559 | Cell membrane | 54.62 | 13.46 | 5.77 | 26.15 | No | 11 |
| LohSTP5 | Unigene0053898 | 524 | 57,736.85 | 9.19 | 40.79 | 106.77 | 0.463 | Cell membrane | 48.47 | 16.22 | 4.39 | 30.92 | No | 12 |
| LohSTP6 | Unigene0090674 | 511 | 56,022.08 | 8.80 | 39.65 | 111.82 | 0.537 | Cell membrane | 48.73 | 17.61 | 6.85 | 26.81 | No | 12 |
| LohSTP7 | Unigene011249 | 548 | 60,062.55 | 8.00 | 36.52 | 107.10 | 0.599 | Cell membrane | 50.73 | 15.33 | 5.29 | 28.65 | No | 13 |
| LohSTP8 | Unigene011258 | 523 | 57,544.02 | 9.31 | 32.02 | 105.72 | 0.610 | Cell membrane | 51.43 | 15.30 | 5.93 | 27.34 | No | 11 |
| LohSTP9 | Unigene011784 | 523 | 57,406.70 | 8.97 | 36.82 | 106.29 | 0.610 | Cell membrane | 51.24 | 16.83 | 4.78 | 27.15 | No | 12 |
| LohSTP10 | Unigene011878 | 494 | 53,558.23 | 8.92 | 38.19 | 117.59 | 0.717 | Cell membrane | 51.62 | 17.21 | 4.86 | 26.32 | No | 12 |
| LohSTP11 | Unigene012432 | 510 | 55,947.65 | 6.41 | 43.50 | 111.84 | 0.554 | Cell membrane | 50.98 | 15.69 | 5.69 | 27.65 | No | 10 |
| LohSTP12 | Unigene013245 | 503 | 55,493.61 | 9.09 | 34.43 | 109.68 | 0.624 | Cell membrane | 51.69 | 15.51 | 4.77 | 28.03 | Yes | 12 |
| LohSTP13 | Unigene015344 | 508 | 54,585.88 | 9.40 | 32.22 | 105.39 | 0.588 | Cell membrane | 48.62 | 16.93 | 4.72 | 29.72 | No | 11 |
| LohSTP14 | Unigene028908 | 266 | 30,490.10 | 8.70 | 36.42 | 103.98 | 0.507 | Cell membrane | 53.38 | 14.29 | 4.51 | 27.82 | No | 6 |
| LohSTP15 | Unigene25955 _L-Tis6-Transc | 507 | 55,230.14 | 9.37 | 36.62 | 109.05 | 0.561 | Cell membrane | 47.93 | 16.57 | 5.33 | 30.18 | No | 12 |
| LohSTP16 | Unigene26933 _L-Tis6-Transc | 313 | 35,346.22 | 9.51 | 50.90 | 111.73 | 0.592 | Cell membrane | 54.31 | 9.58 | 5.75 | 30.35 | Yes | 6 |
| LflSTP1 | Unigene0009642 | 524 | 56,408.33 | 8.82 | 32.24 | 99.90 | 0.462 | Cell membrane | 44.08 | 17.37 | 5.15 | 33.40 | No | 9 |
| LflSTP2 | Unigene0009644 | 366 | 39,004.88 | 10.19 | 38.82 | 112.98 | 0.620 | Cell membrane | 51.09 | 18.85 | 4.64 | 25.41 | No | 8 |
| LflSTP3 | Unigene0009691 | 506 | 55,597.37 | 8.33 | 43.20 | 110.81 | 0.536 | Cell membrane | 52.37 | 14.23 | 5.34 | 28.06 | No | 10 |
| LflSTP4 | Unigene0026021 | 493 | 53,656.28 | 9.45 | 36.54 | 113.94 | 0.655 | Cell membrane | 52.54 | 15.82 | 5.07 | 26.57 | No | 12 |
| LflSTP5 | Unigene0076409 | 500 | 54,447.33 | 9.50 | 36.74 | 110.00 | 0.596 | Cell membrane | 50.00 | 16.20 | 5.80 | 28.00 | No | 12 |
| LflSTP6 | Unigene0085933 | 522 | 57,288.83 | 9.53 | 34.37 | 103.12 | 0.594 | Cell membrane | 48.08 | 17.43 | 5.56 | 28.93 | No | 12 |
| LflSTP7 | Unigene0085934 | 536 | 58,873.19 | 7.61 | 38.36 | 108.40 | 0.601 | Cell membrane | 47.39 | 17.91 | 6.53 | 28.17 | No | 12 |
| LflSTP8 | Unigene0085935 | 326 | 36,501.98 | 8.16 | 51.56 | 97.45 | 0.225 | Cell membrane | 47.24 | 13.50 | 4.29 | 34.97 | No | 3 |
| ERD6-like (early responsive to dehydration six-like) | ||||||||||||||
| LohERD6.1 | CL1228.Contig1 _L-Tis6-Transc | 496 | 53,277.36 | 9.14 | 39.64 | 114.44 | 0.586 | Cell membrane | 53.23 | 53.23 | 7.46 | 21.98 | No | 12 |
| LohERD6.2 | Isoform_42958 | 471 | 50,332.01 | 8.35 | 34.14 | 109.30 | 0.624 | Cell membrane | 46.07 | 22.08 | 6.79 | 25.05 | No | 12 |
| LohERD6.3 | Unigene0027305 | 203 | 21,680.50 | 5.25 | 39.82 | 127.64 | 1.036 | Cell membrane | 52.71 | 22.17 | 5.42 | 19.70 | No | 6 |
| LohERD6.4 | Unigene0062718 | 486 | 51,640.58 | 8.41 | 41.32 | 111.60 | 0.651 | Cell membrane | 44.44 | 20.99 | 6.38 | 28.19 | No | 11 |
| LohERD6.5 | Unigene0085757 | 478 | 51,283.11 | 5.79 | 33.97 | 112.66 | 0.632 | Cell membrane | 48.54 | 19.87 | 5.65 | 25.94 | No | 12 |
| LohERD6.6 | Unigene009966 | 496 | 53,054.26 | 8.87 | 44.90 | 117.36 | 0.640 | Cell membrane | 49.60 | 19.56 | 7.26 | 23.59 | No | 12 |
| LohERD6.7 | Unigene0132508 | 490 | 52,929.09 | 7.46 | 28.93 | 114.16 | 0.652 | Cell membrane | 43.27 | 24.49 | 6.53 | 25.71 | No | 12 |
| LohERD6.8 | Unigene013892 | 481 | 51,582.69 | 8.32 | 31.62 | 111.50 | 0.680 | Cell membrane | 46.57 | 21.00 | 6.65 | 25.78 | No | 11 |
| LohERD6.9 | Unigene015457 | 470 | 51,168.34 | 6.36 | 35.34 | 108.23 | 0.631 | Cell membrane | 54.47 | 19.36 | 6.81 | 19.36 | No | 12 |
| LflERD6.1 | Unigene0030804 | 466 | 49,711.14 | 7.64 | 32.45 | 110.04 | 0.620 | Cell membrane | 47.64 | 21.67 | 6.44 | 24.25 | No | 11 |
| LflERD6.2 | Unigene0043193 | 502 | 54,520.94 | 8.94 | 42.79 | 97.11 | 0.295 | Cell membrane | 41.24 | 22.91 | 5.98 | 29.88 | No | 8 |
| LflERD6.3 | Unigene0080999 | 496 | 53,074.27 | 8.87 | 44.94 | 115.99 | 0.629 | Cell membrane | 49.60 | 19.56 | 7.26 | 23.59 | No | 12 |
| LflERD6.4 | Unigene0081000 | 400 | 42,864.09 | 9.17 | 41.62 | 114.57 | 0.534 | Cell membrane | 52.00 | 16.50 | 7.25 | 24.25 | No | 9 |
| LflERD6.5 | Unigene0084852 | 584 | 67,140.98 | 8.53 | 50.27 | 94.38 | 0.351 | Cell membrane | 22.09 | 40.41 | 8.73 | 28.77 | No | 8 |
| INT (inositol transporter) | ||||||||||||||
| LohINT1 | Isoform_16749 | 285 | 30,965.09 | 5.47 | 45.11 | 107.82 | 0.400 | Cell membrane | 47.72 | 20.35 | 7.02 | 24.91 | No | 6 |
| LohINT2 | Isoform_25457 | 577 | 62,331.89 | 8.83 | 41.70 | 101.96 | 0.404 | Cell membrane | 43.67 | 18.37 | 4.68 | 33.28 | No | 12 |
| LohINT3 | Unigene006834 | 521 | 55,817.13 | 5.00 | 35.35 | 109.52 | 0.590 | Cell membrane | 49.90 | 18.62 | 5.37 | 26.10 | No | 12 |
| LohINT4 | Unigene008476 | 574 | 62,622.09 | 8.74 | 39.78 | 103.50 | 0.383 | Cell membrane | 43.73 | 18.64 | 4.53 | 33.10 | No | 12 |
| LohINT5 | Unigene010290 | 574 | 62,063.29 | 8.23 | 37.17 | 105.91 | 0.408 | Cell membrane | 45.30 | 18.12 | 5.57 | 31.01 | No | 12 |
| LohINT6 | Unigene0105364 | 404 | 43,968.26 | 7.40 | 47.06 | 96.04 | 0.259 | Cell membrane | 44.80 | 14.85 | 4.70 | 35.64 | No | 7 |
| LohINT7 | Unigene0130510 | 579 | 62,779.18 | 8.79 | 40.22 | 104.44 | 0.382 | Cell membrane | 42.66 | 18.48 | 5.18 | 33.68 | No | 12 |
| LflINT1 | Unigene0048321 | 569 | 61,606.12 | 8.92 | 41.85 | 102.04 | 0.417 | Cell membrane | 40.95 | 19.16 | 5.45 | 34.45 | No | 12 |
| LflINT2 | Unigene0060470 | 293 | 32,107.80 | 6.78 | 35.03 | 112.49 | 0.705 | Cell membrane | 55.29 | 14.68 | 4.78 | 25.26 | No | 7 |
| LflINT3 | Unigene0066618 | 574 | 62,073.28 | 8.23 | 36.20 | 105.73 | 0.403 | Cell membrane | 44.08 | 18.99 | 4.88 | 32.06 | No | 12 |
| LflINT4 | Unigene0066620 | 519 | 56,053.32 | 8.54 | 38.45 | 105.84 | 0.426 | Cell membrane | 42.00 | 18.69 | 5.39 | 33.91 | No | 10 |
| pGlcT (plastidic glucose transporter) | ||||||||||||||
| LohpGlcT1 | Isoform_34139 | 483 | 51,883.10 | 8.74 | 32.69 | 113.02 | 0.652 | Cell membrane | 53.42 | 15.53 | 4.76 | 26.29 | No | 10 |
| LohpGlcT2 | Isoform_41236 | 300 | 32,479.90 | 8.55 | 40.63 | 105.33 | 0.496 | Cell membrane | 50.67 | 18.33 | 8.00 | 23.00 | No | 6 |
| LohpGlcT3 | Unigene007486 | 534 | 57,757.74 | 5.34 | 45.07 | 104.44 | 0.399 | Cell membrane | 48.13 | 14.79 | 5.24 | 31.84 | No | 9 |
| LohpGlcT4 | Unigene009251 | 534 | 56,342.16 | 9.46 | 35.05 | 112.32 | 0.586 | Cell membrane | 51.87 | 14.98 | 5.06 | 28.09 | No | 10 |
| LohpGlcT5 | Unigene0128566 | 265 | 28,883.13 | 8.73 | 39.97 | 112.23 | 0.618 | Cell membrane | 55.85 | 17.36 | 6.04 | 20.75 | No | 6 |
| LohpGlcT6 | Unigene26459 _L-Tis6-Transc | 506 | 54,258.60 | 8.30 | 41.59 | 105.42 | 0.535 | Cell membrane | 53.75 | 13.44 | 5.73 | 27.08 | No | 10 |
| LflpGlcT1 | Unigene0042450 | 482 | 51,956.09 | 8.75 | 33.98 | 115.08 | 0.660 | Cell membrane | 56.43 | 13.90 | 4.98 | 24.69 | No | 10 |
| LflpGlcT2 | Unigene0067291 | 560 | 59,162.01 | 9.48 | 35.60 | 107.12 | 0.476 | Cell membrane | 51.07 | 15.71 | 6.79 | 26.43 | No | 10 |
| LflpGlcT3 | Unigene0074733 | 457 | 49,271.25 | 4.99 | 38.13 | 112.65 | 0.598 | Cell membrane | 56.02 | 14.44 | 5.25 | 24.29 | No | 10 |
| PLT (polyol/monosaccharide transporter) | ||||||||||||||
| LohPLT1 | Isoform_38097 | 375 | 40,222.69 | 9.97 | 55.23 | 94.88 | 0.179 | Cell membrane | 37.60 | 13.07 | 6.67 | 42.67 | No | 5 |
| LohPLT2 | Unigene0039109 | 535 | 57,479.24 | 9.39 | 36.04 | 107.59 | 0.370 | Cell membrane | 49.72 | 15.14 | 5.23 | 29.91 | No | 10 |
| LohPLT3 | Unigene008609 | 499 | 53,758.00 | 7.65 | 40.55 | 111.78 | 0.575 | Cell membrane | 50.90 | 16.63 | 5.61 | 26.85 | No | 11 |
| LohPLT4 | Unigene012611 | 530 | 56,691.28 | 9.35 | 34.85 | 108.92 | 0.492 | Cell membrane | 50.00 | 14.91 | 5.09 | 30.00 | No | 11 |
| LohPLT5 | Unigene013635 | 512 | 54,854.36 | 9.75 | 35.74 | 109.61 | 0.510 | Cell membrane | 51.76 | 14.65 | 5.66 | 27.93 | No | 12 |
| LohPLT6 | Unigene0136537 | 510 | 54,679.07 | 5.77 | 46.96 | 117.75 | 0.603 | Cell membrane | 53.53 | 14.51 | 5.29 | 26.67 | No | 12 |
| LflPLT1 | Unigene0046661 | 525 | 56,159.61 | 9.27 | 35.02 | 108.84 | 0.506 | Cell membrane | 48.57 | 15.62 | 5.33 | 30.48 | No | 10 |
| LflPLT2 | Unigene0060312 | 521 | 56,049.54 | 8.70 | 40.88 | 110.42 | 0.551 | Cell membrane | 49.33 | 15.36 | 5.95 | 29.37 | No | 9 |
| LflPLT3 | Unigene0079147 | 506 | 54,175.45 | 5.60 | 48.60 | 118.87 | 0.626 | Cell membrane | 52.96 | 16.40 | 5.73 | 24.90 | No | 12 |
| TMT (tonoplast sugar transporter) | ||||||||||||||
| LohTMT1 | Isoform_18721 | 386 | 42,178.39 | 4.80 | 59.26 | 73.50 | −0.403 | Cell membrane, Nucleus | 25.65 | 14.51 | 2.59 | 57.25 | No | 1 |
| LohTMT2 | Unigene002282 | 749 | 80,237.27 | 5.20 | 43.78 | 104.22 | 0.363 | Cell membrane | 35.11 | 17.22 | 6.01 | 41.66 | No | 11 |
| LohTMT3 | Unigene003117 | 754 | 81,213.05 | 5.05 | 46.65 | 105.60 | 0.311 | Cell membrane | 35.68 | 16.45 | 5.70 | 42.18 | No | 11 |
| LflTMT1 | Unigene0030117 | 753 | 81,178.98 | 5.09 | 46.78 | 105.74 | 0.303 | Cell membrane | 36.12 | 17.00 | 5.98 | 40.90 | No | 10 |
| LflTMT2 | Unigene0030118 | 746 | 79,852.72 | 5.11 | 46.43 | 104.52 | 0.364 | Cell membrane | 34.85 | 17.02 | 5.90 | 42.23 | No | 10 |
| VGT (vacuolar glucose transporter) | ||||||||||||||
| LohVGT1 | Unigene009635 | 551 | 58,545.62 | 9.14 | 41.93 | 119.55 | 0.579 | Cell membrane | 48.28 | 16.52 | 3.81 | 31.40 | No | 11 |
| LohVGT2 | Unigene26230 _L-Tis6-Transc | 496 | 53,012.54 | 5.41 | 40.02 | 123.29 | 0.782 | Cell membrane | 52.42 | 17.34 | 5.04 | 25.20 | No | 12 |
| LflVGT1 | Unigene0055747 | 494 | 52,774.24 | 5.54 | 38.31 | 123.99 | 0.784 | Cell membrane | 47.98 | 19.43 | 6.07 | 26.52 | No | 12 |
| LflVGT2 | Unigene0057306 | 489 | 52,010.05 | 5.64 | 35.18 | 124.68 | 0.685 | Cell membrane | 49.28 | 19.02 | 5.11 | 26.58 | No | 11 |
| Name | Gene ID | Physicochemical Property | Second-Level Structure | Signal Peptide | TMD g | |||||||||
|---|---|---|---|---|---|---|---|---|---|---|---|---|---|---|
| AA a | MW b | PI c | II d | AI e | GRAVY f | Subcellular Location | α-Helix | Extension Chain | β-Corner | Aperiodical Coil | ||||
| SUT2 | ||||||||||||||
| LohSUT3 | Unigene006715 | 590 | 63,479.28 | 7.16 | 36.19 | 94.53 | 0.367 | Cell membrane | 35.59 | 16.27 | 4.75 | 43.39 | No | 11 |
| LflSUT1 | Unigene0027768 | 372 | 40,336.41 | 6.74 | 37.93 | 96.99 | 0.269 | Cell membrane | 35.48 | 15.05 | 3.76 | 45.70 | No | 5 |
| SUT3 | ||||||||||||||
| LohSUT2 | Unigene0016683 | 213 | 22,336.17 | 8.52 | 20.49 | 113.05 | 0.771 | Cell membrane | 43.19 | 20.19 | 7.51 | 29.11 | No | 5 |
| LohSUT4 | Unigene018685 | 270 | 29,486.60 | 9.17 | 28.87 | 102.89 | 0.440 | Cell membrane | 46.30 | 17.04 | 6.30 | 30.37 | No | 5 |
| LohSUT5 | Unigene021757 | 312 | 34,055.88 | 9.40 | 28.05 | 102.21 | 0.519 | Cell membrane | 55.77 | 16.03 | 5.77 | 22.44 | No | 6 |
| SUT4 | ||||||||||||||
| LohSUT1 | Isoform_39893 | 497 | 53,094.43 | 9.30 | 33.35 | 113.86 | 0.616 | Cell membrane | 44.47 | 16.50 | 4.02 | 35.01 | No | 12 |
| LflSUT2 | Unigene0057880 | 492 | 52,451.72 | 9.21 | 30.92 | 117.60 | 0.654 | Cell membrane | 46.14 | 14.43 | 3.66 | 35.77 | No | 12 |
| Name | Gene ID | Physicochemical Property | Second-Level Structure | Signal Peptide | TMD g | |||||||||
|---|---|---|---|---|---|---|---|---|---|---|---|---|---|---|
| AA a | MW b | PI c | II d | AI e | GRAVY f | Subcellular Location | α-Helix | Extension Chain | β-Corner | Aperiodical Coil | ||||
| Clade I | ||||||||||||||
| LohSWEET2 | CL5864.Contig1 _L-Tis6-Transc | 251 | 27,820.21 | 9.66 | 31.32 | 111.04 | 0.639 | Cell membrane | 44.22 | 16.73 | 3.19 | 35.86 | No | 7 |
| LohSWEET13 | Unigene027020 | 230 | 25,686.81 | 9.15 | 42.13 | 119.48 | 0.887 | Cell membrane | 45.65 | 18.7 | 3.04 | 32.61 | No | 7 |
| LflSWEET3 | Unigene0035595 | 229 | 25,654.77 | 9.39 | 41.38 | 120 | 0.889 | Cell membrane | 45.85 | 19.21 | 3.93 | 31 | No | 7 |
| LflSWEET8 | Unigene0061686 | 151 | 16,952.45 | 10.01 | 35.97 | 118.68 | 0.874 | Cell membrane | 41.72 | 24.5 | 7.95 | 25.83 | No | 5 |
| LflSWEET9 | Unigene0061687 | 251 | 27,968.28 | 9.63 | 39.32 | 108.33 | 0.554 | Cell membrane | 45.42 | 20.32 | 3.98 | 30.28 | No | 7 |
| Clade II | ||||||||||||||
| LohSWEET9 | Unigene019832 | 258 | 28,713.41 | 9.13 | 37.33 | 122.33 | 0.792 | Cell membrane | 37.6 | 22.87 | 3.88 | 35.66 | No | 7 |
| LohSWEET11 | Unigene024975 | 234 | 25,912.35 | 8.89 | 41.17 | 123.97 | 0.93 | Cell membrane, Chloroplast | 45.3 | 22.22 | 2.56 | 29.91 | No | 7 |
| LohSWEET12 | Unigene025150 | 257 | 28,632.48 | 9.26 | 35.63 | 129.26 | 0.808 | Cell membrane | 42.8 | 21.01 | 3.5 | 32.68 | No | 7 |
| LflSWEET5 | Unigene0056066 | 87 | 10,105.85 | 5.67 | 46.92 | 141.03 | 0.841 | Cell membrane, Chloroplast | 51.72 | 20.69 | 4.6 | 22.99 | No | 1 |
| LflSWEET11 | Unigene0081109 | 219 | 24,471.5 | 8.98 | 33.49 | 128.13 | 0.801 | Cell membrane | 33.33 | 21.92 | 2.74 | 42.01 | No | 6 |
| LflSWEET12 | Unigene0086230 | 215 | 24,143.01 | 9.27 | 33.61 | 125.02 | 0.838 | Cell membrane | 41.86 | 21.4 | 3.72 | 33.02 | No | 6 |
| Clade III | ||||||||||||||
| LohSWEET1 | CL469.Contig2 _L-Tis6-Transc | 272 | 30,486.59 | 8.98 | 42.67 | 125.04 | 0.891 | Cell membrane | 37.5 | 21.32 | 1.47 | 39.71 | No | 7 |
| LohSWEET3 | Unigene0026939 | 280 | 31,065.57 | 9.02 | 24.51 | 105.82 | 0.558 | Cell membrane | 39.64 | 16.07 | 2.86 | 41.43 | No | 7 |
| LohSWEET4 | Unigene0026940 | 254 | 28,783.35 | 7.59 | 28.72 | 113.9 | 0.65 | Cell membrane | 41.34 | 15.75 | 2.76 | 40.16 | No | 6 |
| LohSWEET5 | Unigene0026941 | 269 | 30,164.78 | 7.59 | 29 | 116.65 | 0.744 | Cell membrane | 43.87 | 18.22 | 2.97 | 34.94 | No | 7 |
| LohSWEET6 | Unigene0066766 | 331 | 36,516.11 | 5.29 | 40.76 | 114.53 | 0.58 | Cell membrane | 45.02 | 15.41 | 2.11 | 37.46 | No | 7 |
| LohSWEET10 | Unigene024768 | 277 | 31,108.8 | 8.63 | 28.83 | 110.87 | 0.631 | Cell membrane | 44.77 | 19.49 | 2.17 | 33.57 | No | 7 |
| LohSWEET14 | Unigene040101 | 194 | 21,758.8 | 8.61 | 42.85 | 120.52 | 0.436 | Cell membrane | 38.66 | 13.92 | 1.55 | 45.88 | No | 4 |
| LohSWEET15 | Unigene048317 | 123 | 14,174.51 | 6.56 | 49.08 | 89.43 | −0.107 | Chloroplast | 30.08 | 14.63 | 1.63 | 53.66 | No | 2 |
| LflSWEET1 | Unigene0026980 | 256 | 28,865.72 | 9.1 | 44.97 | 123.71 | 0.905 | Cell membrane | 42.97 | 22.27 | 3.91 | 30.86 | No | 7 |
| LflSWEET2 | Unigene0026981 | 256 | 28,737.47 | 9.37 | 39.19 | 120.31 | 0.78 | Cell membrane | 41.8 | 22.66 | 3.12 | 32.42 | No | 7 |
| LflSWEET6 | Unigene0057475 | 263 | 29,746.2 | 8.34 | 33.34 | 112.28 | 0.644 | Cell membrane | 40.3 | 19.39 | 2.66 | 37.64 | No | 7 |
| LflSWEET7 | Unigene0059765 | 265 | 29,955.7 | 6.82 | 26.53 | 118.75 | 0.765 | Cell membrane | 36.6 | 20.38 | 3.4 | 39.62 | No | 7 |
| LflSWEET10 | Unigene0059765 | 77 | 8829.71 | 9.06 | 18.11 | 120.13 | 1.021 | Chloroplast | 36.36 | 36.36 | 2.6 | 24.68 | No | 2 |
| Clade IV | ||||||||||||||
| LohSWEET7 | Unigene0122684 | 292 | 32,135.19 | 9.56 | 27.55 | 122.71 | 0.621 | Cell membrane | 46.58 | 15.07 | 5.14 | 33.22 | No | 7 |
| LohSWEET8 | Unigene0122684 | 243 | 27,016.7 | 8.45 | 31.94 | 107.45 | 0.514 | Cell membrane | 38.68 | 24.28 | 2.47 | 34.57 | No | 6 |
| LflSWEET4 | Unigene0046338 | 289 | 31,809.9 | 9.78 | 26.8 | 122.63 | 0.639 | Cell membrane, Chloroplast, Peroxisome | 42.91 | 15.92 | 3.81 | 37.37 | No | 7 |
Disclaimer/Publisher’s Note: The statements, opinions and data contained in all publications are solely those of the individual author(s) and contributor(s) and not of MDPI and/or the editor(s). MDPI and/or the editor(s) disclaim responsibility for any injury to people or property resulting from any ideas, methods, instructions or products referred to in the content. |
© 2024 by the authors. Licensee MDPI, Basel, Switzerland. This article is an open access article distributed under the terms and conditions of the Creative Commons Attribution (CC BY) license (https://creativecommons.org/licenses/by/4.0/).
Share and Cite
Huang, Z.; Gao, C.; Xu, Y.; Liu, J.; Kang, J.; Ren, Z.; Cui, Q.; Li, D.; Ma, S.; Xia, Y.; et al. Identification and Expression Analysis of Putative Sugar Transporter Gene Family during Bulb Formation in Lilies. Int. J. Mol. Sci. 2024, 25, 3483. https://doi.org/10.3390/ijms25063483
Huang Z, Gao C, Xu Y, Liu J, Kang J, Ren Z, Cui Q, Li D, Ma S, Xia Y, et al. Identification and Expression Analysis of Putative Sugar Transporter Gene Family during Bulb Formation in Lilies. International Journal of Molecular Sciences. 2024; 25(6):3483. https://doi.org/10.3390/ijms25063483
Chicago/Turabian StyleHuang, Ziyang, Cong Gao, Yunchen Xu, Jie Liu, Jie Kang, Ziming Ren, Qi Cui, Dongze Li, Si Ma, Yiping Xia, and et al. 2024. "Identification and Expression Analysis of Putative Sugar Transporter Gene Family during Bulb Formation in Lilies" International Journal of Molecular Sciences 25, no. 6: 3483. https://doi.org/10.3390/ijms25063483
APA StyleHuang, Z., Gao, C., Xu, Y., Liu, J., Kang, J., Ren, Z., Cui, Q., Li, D., Ma, S., Xia, Y., & Wu, Y. (2024). Identification and Expression Analysis of Putative Sugar Transporter Gene Family during Bulb Formation in Lilies. International Journal of Molecular Sciences, 25(6), 3483. https://doi.org/10.3390/ijms25063483

