Candidate Gene Identification and Transcriptome Analysis of Tomato male sterile-30 and Functional Marker Development for ms-30 and Its Alleles, ms-33, 7B-1, and stamenless-2
Abstract
1. Introduction
2. Results
2.1. Phenotypes of the ms-30 and ms-33 Mutants
2.2. Genetic Analysis of ms-30 and ms-33 Loci
2.3. Fine-Mapping of ms-30 and ms-33 Loci
2.4. Candidate Gene Analysis and Allelism Testing among ms-30, ms-33, and sl-2
2.5. Sequence Analysis of the TPI Gene in ms-30, ms-33, 7B-1, and sl-2
2.6. Targeted Knockout of the TPI Gene by CRISPR/Cas9
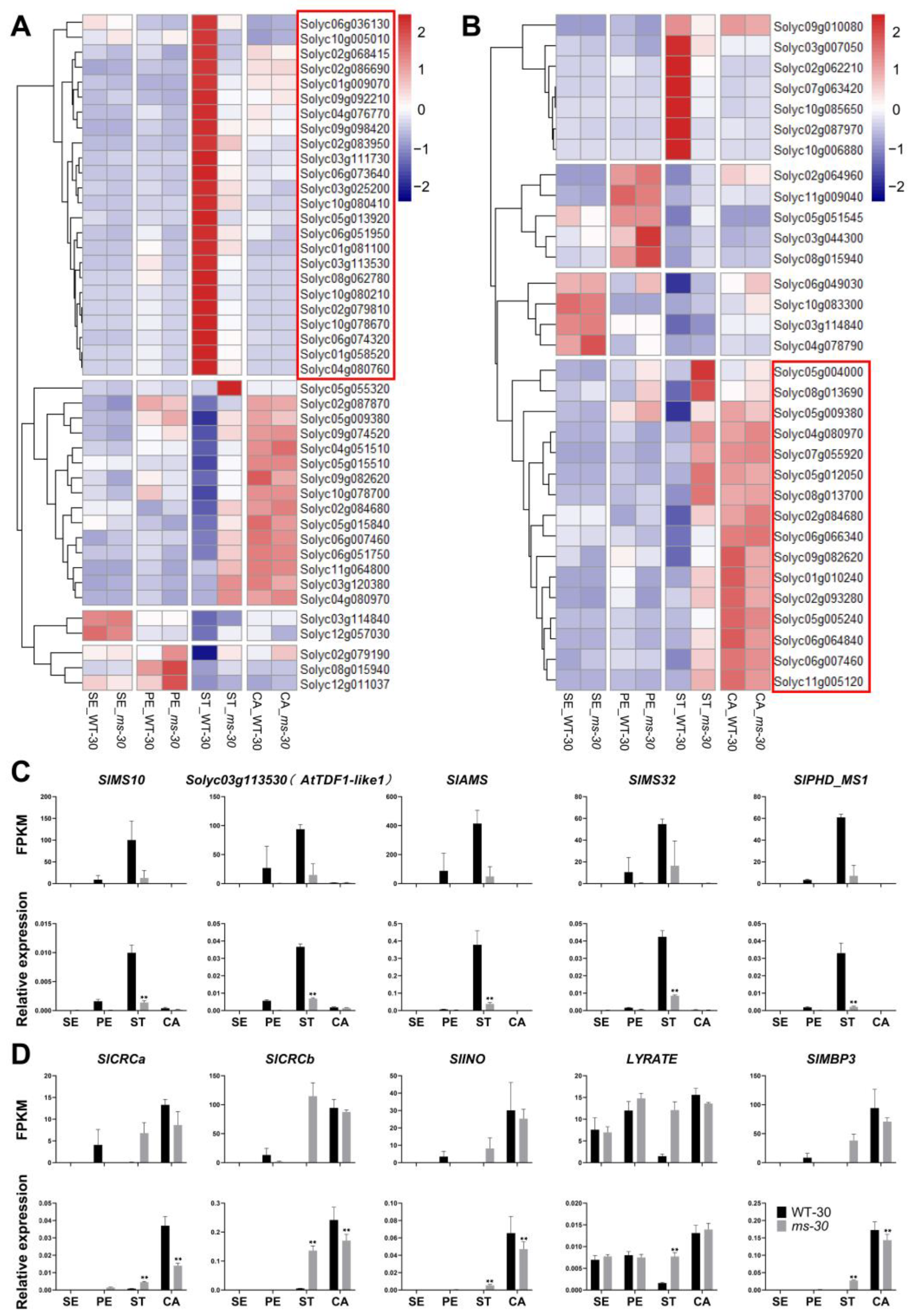
2.7. Comparative RNA-Seq Analysis of WT-30 and ms-30 Floral Organs from the Meiotic to Tetrad Stage
3. Discussion
4. Materials and Methods
4.1. Plant Materials
4.2. Phenotypic Analysis
4.3. Molecular Marker Development and Genotyping
4.4. Genetic Analysis and Fine-Mapping
4.5. Gene Prediction and Sequence Polymorphism Analysis
4.6. RNA Extraction, cDNA Synthesis, and qRT-PCR Analysis
4.7. RNA-Seq Analysis
4.8. Construction of Gene Editing Vectors, Plant Transformation, and Selection of Mutant Alleles
4.9. Data Statistical Analysis
5. Conclusions
Supplementary Materials
Author Contributions
Funding
Institutional Review Board Statement
Informed Consent Statement
Data Availability Statement
Acknowledgments
Conflicts of Interest
References
- Bai, Y.; Lindhout, P. Domestication and breeding of tomatoes: What have we gained and what can we gain in the future? Ann. Bot. 2007, 100, 1085–1094. [Google Scholar] [CrossRef]
- Tamta, S.; Singh, J.P. Heterosis in tomato for growth and yield traits. Int. J. Veg. Sci. 2017, 24, 169–179. [Google Scholar] [CrossRef]
- Cheema, D.S.; Dhaliwal, M.S. Hybrid tomato breeding. J. New Seeds 2004, 6, 1–14. [Google Scholar] [CrossRef]
- Atanassova, B. Genic male sterility and its application in tomato (Lycopersicon esculentum Mill.) hybrid breeding and hybrid seed production. Acta. Hortic. 2007, 729, 45–51. [Google Scholar] [CrossRef]
- Cheng, Z.; Song, W.; Zhang, X. Genic male and female sterility in vegetable crops. Hortic. Res. 2023, 10, uhac232. [Google Scholar] [CrossRef] [PubMed]
- Kaul, M.L.H. Male Sterility in Higher Plants; Springer: Berlin/Heidelberg, Germany, 1988. [Google Scholar]
- Gorman, S.W.; McCormick, S. Male sterility in tomato. Crit. Rev. Plant. Sci. 1997, 16, 31–53. [Google Scholar] [CrossRef]
- Jeong, H.J.; Kang, J.H.; Zhao, M.; Kwon, J.K.; Choi, H.S.; Bae, J.H.; Lee, H.A.; Joung, Y.H.; Choi, D.; Kang, B.C. Tomato male sterile 1035 is essential for pollen development and meiosis in anthers. J. Exp. Bot. 2014, 65, 6693–6709. [Google Scholar] [CrossRef]
- Jung, Y.J.; Kim, D.H.; Lee, H.J.; Nam, K.H.; Bae, S.; Nou, I.S.; Cho, Y.G.; Kim, M.K.; Kang, K.K. Knockout of SlMS10 gene (Solyc02g079810) encoding bHLH transcription factor using CRISPR/Cas9 system confers male sterility phenotype in tomato. Plants 2020, 9, 1189. [Google Scholar] [CrossRef] [PubMed]
- Liu, X.; Yang, M.; Liu, X.; Wei, K.; Cao, X.; Wang, X.; Wang, X.; Guo, Y.; Du, Y.; Li, J.; et al. A putative bHLH transcription factor is a candidate gene for male sterile 32, a locus affecting pollen and tapetum development in tomato. Hortic. Res. 2019, 6, 88. [Google Scholar] [CrossRef]
- Zhu, E.; You, C.; Wang, S.; Cui, J.; Niu, B.; Wang, Y.; Qi, J.; Ma, H.; Chang, F. The DYT1-interacting proteins bHLH010, bHLH089 and bHLH091 are redundantly required for Arabidopsis anther development and transcriptome. Plant J. 2015, 83, 976–990. [Google Scholar] [CrossRef]
- Roever, W.E. A promising type of male sterility for use in hybrid tomato seed production. Science 1948, 107, 506. [Google Scholar] [CrossRef]
- Larson, R.; Paur, S. The description and inheritance of a functionally sterile flower mutant in tomato and its probable value in hybrid tomato seed production. Proc. Am. Soc. Hort. Sci. 1948, 52, 355–364. [Google Scholar]
- Gorguet, B.; Schipper, D.; van Heusden, A.W.; Lindhout, P. High-resolution fine mapping of ps-2, a mutated gene conferring functional male sterility in tomato due to non-dehiscent anthers. Theor. Appl. Genet. 2006, 113, 1437–1448. [Google Scholar] [CrossRef] [PubMed]
- Gorguet, B.; Schipper, D.; van Lammeren, A.; Visser, R.G.; van Heusden, A.W. ps-2, the gene responsible for functional sterility in tomato, due to non-dehiscent anthers, is the result of a mutation in a novel polygalacturonase gene. Theor. Appl. Genet. 2009, 118, 1199–1209. [Google Scholar] [CrossRef] [PubMed]
- Atanassova, B. Functional male sterility (ps-2) in tomato (Lycopesicon esculentum Mill.) and its application in breeding and hybrid seed production. Euphytica 1999, 107, 13–21. [Google Scholar] [CrossRef]
- Rick, C.M.; Robinson, J. Inherited defects of floral structure affecting fruitfulness in Lycopersicon esculentum. Am. J. Bot. 1951, 38, 639–652. [Google Scholar] [CrossRef]
- Chen, K.Y.; Cong, B.; Wing, R.; Vrebalov, J.; Tanksley, S.D. Changes in regulation of a transcription factor lead to autogamy in cultivated tomatoes. Science 2007, 318, 643–645. [Google Scholar] [CrossRef] [PubMed]
- Cheng, M.Z.; Gong, C.; Zhang, B.; Qu, W.; Qi, H.N.; Chen, X.L.; Wang, X.Y.; Zhang, Y.; Liu, J.Y.; Ding, X.D.; et al. Morphological and anatomical characteristics of exserted stigma sterility and the location and function of SlLst (Solanum lycopersicum Long styles) gene in tomato. Theor. Appl. Genet. 2021, 134, 505–518. [Google Scholar] [CrossRef] [PubMed]
- Shang, L.; Song, J.; Yu, H.; Wang, X.; Yu, C.; Wang, Y.; Li, F.; Lu, Y.; Wang, T.; Ouyang, B.; et al. A mutation in a C2H2-type zinc finger transcription factor contributed to the transition toward self-pollination in cultivated tomato. Plant Cell 2021, 33, 3293–3308. [Google Scholar] [CrossRef]
- Bishop, C.J. A stamenless male-sterile tomato. Am. J. Bot. 1954, 41, 540–542. [Google Scholar] [CrossRef]
- Gómez, P.; Jamilena, M.; Capel, J.; Zurita, S.; Angosto, T.; Lozano, R. Stamenless, a tomato mutant with homeotic conversions in petals and stamens. Planta 1999, 209, 172–179. [Google Scholar] [CrossRef]
- Quinet, M.; Bataille, G.; Dobrev, P.I.; Capel, C.; Gomez, P.; Capel, J.; Lutts, S.; Motyka, V.; Angosto, T.; Lozano, R. Transcriptional and hormonal regulation of petal and stamen development by STAMENLESS, the tomato (Solanum lycopersicum L.) orthologue to the B-class APETALA3 gene. J. Exp. Bot. 2014, 65, 2243–2256. [Google Scholar] [CrossRef]
- Sawhney, V.K.; Greyson, R.I. Morphogenesis of the stamenless-2 mutant in tomato. I. Comparative description of the flowers and ontogeny of stamens in the normal and mutant plants. Am. J. Bot. 1973, 60, 514–523. [Google Scholar]
- Pucci, A.; Picarella, M.E.; Mazzucato, A. Phenotypic, genetic and molecular characterization of 7B-1, a conditional male-sterile mutant in tomato. Theor. Appl. Genet. 2017, 130, 2361–2374. [Google Scholar] [CrossRef]
- Cao, X.; Liu, X.; Wang, X.; Yang, M.; van Giang, T.; Wang, J.; Liu, X.; Sun, S.; Wei, K.; Wang, X.; et al. B-class MADS-box TM6 is a candidate gene for tomato male sterile-1526. Theor. Appl. Genet. 2019, 132, 2125–2135. [Google Scholar] [CrossRef] [PubMed]
- Fonseca, R.; Capel, C.; Lebrón, R.; Ortiz-Atienza, A.; Yuste-Lisbona, F.J.; Angosto, T.; Capel, J.; Lozano, R. Insights into the functional role of tomato TM6 as transcriptional regulator of flower development. Hortic. Res. 2024, uhae019. [Google Scholar] [CrossRef]
- Atanassova, B.; Georgiev, H. Investigation of tomato male sterile lines in relation to hybrid seedproduction. Acta. Hortic. 1986, 190, 553–557. [Google Scholar] [CrossRef]
- Sawhney, V. Photoperiod-sensitive male-sterile mutant in tomato and its potential use in hybrid seed production. J. Hortic. Sci. Biotech. 2004, 79, 138–141. [Google Scholar] [CrossRef]
- Rick, C.M. Tomato Genetics Cooperative Report. 1960. No. 10. pp. 35–37. Available online: https://tgc.ifas.ufl.edu/onlinevo.htm (accessed on 15 February 2024).
- Rick, C.M. Tomato Genetics Cooperative Report. 1962. No. 12. pp. 39–41. Available online: https://tgc.ifas.ufl.edu/onlinevo.htm (accessed on 15 February 2024).
- Lona, J.L. Tomato Genetics Cooperative Report. 1966. No. 16. p. 17. Available online: https://tgc.ifas.ufl.edu/onlinevo.htm (accessed on 15 February 2024).
- Andrasfalvy, A. Tomato Genetics Cooperative Report. 1970. No. 20. p. 12. Available online: https://tgc.ifas.ufl.edu/onlinevo.htm (accessed on 15 February 2024).
- Schmidt, H.; Schmidt, V. Untersuchungen an pollensterilen, stamenless-aehnlichen mutanten von Lycopersicon esculentum Mill. II: Normalisierung von ms-15 und ms-33 mit gibberellinsaeure (GA3). Biol. Zentralbl. 1981, 10, 691–696. [Google Scholar]
- Tanksley, S.D.; Ganal, M.W.; Prince, J.P.; de Vicente, M.C.; Bonierbale, M.W.; Broun, P.; Fulton, T.M.; Giovannoni, J.J.; Grandillo, S.; Martin, G.B. High density molecular linkage maps of the tomato and potato genomes. Genetics 1992, 132, 1141–1160. [Google Scholar] [CrossRef] [PubMed]
- Weide, R.; Van Wordragen, M.F.; Lankhorst, R.K.; Verkerk, R.; Hanhart, C.; Liharska, T.; Pap, E.; Stam, P.; Zabel, P.; Koornneef, M. Integration of the classical and molecular linkage maps of tomato chromosome 6. Genetics 1993, 135, 1175–1186. [Google Scholar] [CrossRef]
- Hosmani, P.S.; Flores-Gonzalez, M.; Geest, H.v.d.; Maumus, F.; Bakker, L.V.; Schijlen, E.; Haarst, J.v.; Cordewener, J.; Sanchez-Perez, G.; Peters, S.; et al. An improved de novo assembly and annotation of the tomato reference genome using single-molecule sequencing, Hi-C proximity ligation and optical maps. bioRxiv 2019, 767764. [Google Scholar] [CrossRef]
- de Martino, G.; Pan, I.; Emmanuel, E.; Levy, A.; Irish, V.F. Functional analyses of two tomato APETALA3 genes demonstrate diversification in their roles in regulating floral development. Plant Cell 2006, 18, 1833–1845. [Google Scholar] [CrossRef] [PubMed]
- Mazzucato, A.; Olimpieri, I.; Siligato, F.; Picarella, M.E.; Soressi, G.P. Characterization of genes controlling stamen identity and development in a parthenocarpic tomato mutant indicates a role for the DEFICIENS ortholog in the control of fruit set. Physiol. Plantarum 2008, 132, 526–537. [Google Scholar] [CrossRef]
- Brukhin, V.; Hernould, M.; Gonzalez, N.; Chevalier, C.; Mouras, A. Flower development schedule in tomato Lycopersicon esculentum cv. sweet cherry. Sex. Plant Reprod. 2003, 15, 311–320. [Google Scholar] [CrossRef]
- Bao, H.; Ding, Y.; Yang, F.; Zhang, J.; Xie, J.; Zhao, C.; Du, K.; Zeng, Y.; Zhao, K.; Li, Z.; et al. Gene silencing, knockout and over-expression of a transcription factor ABORTED MICROSPORES (SlAMS) strongly affects pollen viability in tomato (Solanum lycopersicum). BMC Genom. 2022, 23, 346. [Google Scholar] [CrossRef]
- Gökdemir, G.; Seçgin, Z.; Uluisik, S.; Kavas, M. CRISPR/Cas9 knock-out of SlPHD_MS1 (Solyc04g008420) gene results in complete male sterility in tomato. Plant Growth Regul. 2022, 98, 329–341. [Google Scholar] [CrossRef]
- David-Schwartz, R.; Koenig, D.; Sinha, N.R. LYRATE is a key regulator of leaflet initiation and lamina outgrowth in tomato. Plant Cell 2009, 21, 3093–3104. [Google Scholar] [CrossRef]
- Skinner, D.J.; Brown, R.H.; Kuzoff, R.K.; Gasser, C.S. Conservation of the role of INNER NO OUTER in development of unitegmic ovules of the Solanaceae despite a divergence in protein function. BMC Plant Biol. 2016, 16, 143. [Google Scholar] [CrossRef]
- Zhang, J.; Wang, Y.; Naeem, M.; Zhu, M.; Li, J.; Yu, X.; Hu, Z.; Chen, G. An AGAMOUS MADS-box protein, SlMBP3, regulates the speed of placenta liquefaction and controls seed formation in tomato. J. Exp. Bot. 2019, 70, 909–924. [Google Scholar] [CrossRef]
- Castañeda, L.; Giménez, E.; Pineda, B.; García-Sogo, B.; Ortiz-Atienza, A.; Micol-Ponce, R.; Angosto, T.; Capel, J.; Moreno, V.; Yuste-Lisbona, F.J.; et al. Tomato CRABS CLAW paralogues interact with chromatin remodelling factors to mediate carpel development and floral determinacy. New Phytol. 2022, 234, 1059–1074. [Google Scholar] [CrossRef] [PubMed]
- Xu, Y.; Crouch, J.H. Marker-assisted selection in plant breeding: From publications to practice. Crop Sci. 2008, 48, 391–407. [Google Scholar] [CrossRef]
- Du, M.; Zhou, K.; Liu, Y.; Deng, L.; Zhang, X.; Lin, L.; Zhou, M.; Zhao, W.; Wen, C.; Xing, J.; et al. A biotechnology-based male-sterility system for hybrid seed production in tomato. Plant J. 2020, 102, 1090–1100. [Google Scholar] [CrossRef] [PubMed]
- Dai, X.; Han, H.; Huang, W.; Zhao, L.; Song, M.; Cao, X.; Liu, C.; Niu, X.; Lang, Z.; Ma, C.; et al. Generating novel male sterile tomatoes by editing respiratory burst oxidase homolog genes. Front. Plant Sci. 2021, 12, 817101. [Google Scholar] [CrossRef]
- Liu, J.; Wang, S.; Wang, H.; Luo, B.; Cai, Y.; Li, X.; Zhang, Y.; Wang, X. Rapid generation of tomato male-sterile lines with a marker use for hybrid seed production by CRISPR/Cas9 system. Mol. Breed. 2021, 41, 25. [Google Scholar] [CrossRef]
- Zhou, M.; Deng, L.; Yuan, G.; Zhao, W.; Ma, M.; Sun, C.; Du, M.; Li, C.; Li, C. A CRISPR-Cas9-Derived male sterility system for tomato breeding. Agronomy 2023, 13, 1785. [Google Scholar] [CrossRef]
- Zhou, M.; Deng, L.; Yuan, G.; Zhao, W.; Ma, M.; Sun, C.; Du, M.; Li, C.; Li, C. Rapid generation of a tomato male sterility system and its feasible application in hybrid seed production. Theor. Appl. Genet. 2023, 136, 197. [Google Scholar] [CrossRef] [PubMed]
- Riechmann, J.L.; Ferrándiz, C. Flower Development: Methods and Protocols; Springer Nature: New York, NY, USA, 2023. [Google Scholar]
- Geuten, K.; Irish, V. Hidden variability of floral homeotic B genes in Solanaceae provides a molecular basis for the evolution of novel functions. Plant Cell 2010, 22, 2562–2578. [Google Scholar] [CrossRef] [PubMed]
- Schwarz-Sommer, Z.; Huijser, P.; Nacken, W.; Saedler, H.; Sommer, H. Genetic control of flower development by homeotic genes in Antirrhinum majus. Science 1990, 250, 931–936. [Google Scholar] [CrossRef] [PubMed]
- Coen, E.S.; Meyerowitz, E.M. The war of the whorls: Genetic interactions controlling flower development. Nature 1991, 353, 31–37. [Google Scholar] [CrossRef]
- Theißen, G.; Saedler, H. Floral quartets. Nature 2001, 409, 469–471. [Google Scholar] [CrossRef] [PubMed]
- Fernandez-Pozo, N.; Menda, N.; Edwards, J.D.; Saha, S.; Tecle, I.Y.; Strickler, S.R.; Bombarely, A.; Fisher-York, T.; Pujar, A.; Foerster, H.; et al. The Sol Genomics Network (SGN)—From genotype to phenotype to breeding. Nucleic Acids Res. 2015, 43, D1036–D1041. [Google Scholar] [CrossRef] [PubMed]
- Kim, D.; Paggi, J.M.; Park, C.; Bennett, C.; Salzberg, S.L. Graph-based genome alignment and genotyping with HISAT2 and HISAT-genotype. Nat. Biotechnol. 2019, 37, 907–915. [Google Scholar] [CrossRef]
- Pertea, M.; Pertea, G.M.; Antonescu, C.M.; Chang, T.C.; Mendell, J.T.; Salzberg, S.L. StringTie enables improved reconstruction of a transcriptome from RNA-seq reads. Nat. Biotechnol. 2015, 33, 290–295. [Google Scholar] [CrossRef]
- Love, M.I.; Huber, W.; Anders, S. Moderated estimation of fold change and dispersion for RNA-seq data with DESeq2. Genome Biol. 2014, 15, 550. [Google Scholar] [CrossRef] [PubMed]
- Xie, X.; Ma, X.; Zhu, Q.; Zeng, D.; Li, G.; Liu, Y.G. CRISPR-GE: A convenient software toolkit for CRISPR-based genome editing. Mol. Plant 2017, 10, 1246–1249. [Google Scholar] [CrossRef] [PubMed]
- Xing, H.L.; Dong, L.; Wang, Z.P.; Zhang, H.Y.; Han, C.Y.; Liu, B.; Wang, X.C.; Chen, Q.J. A CRISPR/Cas9 toolkit for multiplex genome editing in plants. BMC Plant Biol. 2014, 14, 327. [Google Scholar] [CrossRef]
- Yang, M.X.; Liu, X.L.; Cao, C.; Wei, K.; Ning, Y.; Yang, P.; Li, S.S.; Chen, Z.Y.; Wang, X.X.; Guo, Y.M.; et al. Construction and application of a CRISPR/Cas9 system for multiplex gene editing in tomato. Acta. Hortic. Sin. 2023, 50, 1215–1229. (In Chinese) [Google Scholar] [CrossRef]
- Kumar, S.; Stecher, G.; Li, M.; Knyaz, C.; Tamura, K. MEGA X: Molecular evolutionary genetics analysis across computing platforms. Mol. Biol. Evol. 2018, 35, 1547–1549. [Google Scholar] [CrossRef]
- Nicholas, K.B.; Nicholas, H.B. GeneDoc: A Tool for Editing and Annotating Multiple Sequence Alignments. Ver. 2.7.000. 1997. Available online: https://nrbsc.org/gfx/genedoc (accessed on 14 February 2024).
- Guo, X.; Hu, Z.; Yin, W.; Yu, X.; Zhu, Z.; Zhang, J.; Chen, G. The tomato floral homeotic protein FBP1-like gene, SlGLO1, plays key roles in petal and stamen development. Sci. Rep. 2016, 6, 20454. [Google Scholar] [CrossRef]
- Pan, I.L.; McQuinn, R.; Giovannoni, J.J.; Irish, V.F. Functional diversification of AGAMOUS lineage genes in regulating tomato flower and fruit development. J. Exp. Bot. 2010, 61, 1795–1806. [Google Scholar] [CrossRef] [PubMed]
- Qiu, Z.; Wang, X.; Gao, J.; Guo, Y.; Huang, Z.; Du, Y. The tomato hoffman’s anthocyaninless gene encodes a bHLH transcription factor involved in anthocyanin biosynthesis that is developmentally regulated and induced by low temperatures. PLoS ONE 2016, 11, e0151067. [Google Scholar] [CrossRef] [PubMed]






| Locus | Phenotype | Observed Frequency | Expected Frequency | Observed Proportion | Expected Proportion | Residual | χ2 | p |
|---|---|---|---|---|---|---|---|---|
| ms-30 | Fertile | 139 | 150 | 0.695 | 0.75 | −11 | 3.227 | 0.072 |
| Sterile | 61 | 50 | 0.305 | 0.25 | 11 | |||
| ms-33 | Fertile | 149 | 150 | 0.745 | 0.75 | −1 | 0.027 | 0.870 |
| Sterile | 51 | 50 | 0.255 | 0.25 | 1 |
| Gene Name | Position on SL4.0ch06 | Putative Function |
|---|---|---|
| Solyc06g059930 | 35503650..35543738(+) | sesquiterpene synthase 1 |
| Solyc06g059960 | 35545393..35569077(−) | Histone-lysine N-methyltransferase ASHH2 |
| Solyc06g059970 | 35575492..35578559(−) | Tomato PISTILLATA (TPI, syn. SlGLO2) |
| Solyc06g059980 | 35588500..35603986(+) | O-fucosyltransferase family protein |
Disclaimer/Publisher’s Note: The statements, opinions and data contained in all publications are solely those of the individual author(s) and contributor(s) and not of MDPI and/or the editor(s). MDPI and/or the editor(s) disclaim responsibility for any injury to people or property resulting from any ideas, methods, instructions or products referred to in the content. |
© 2024 by the authors. Licensee MDPI, Basel, Switzerland. This article is an open access article distributed under the terms and conditions of the Creative Commons Attribution (CC BY) license (https://creativecommons.org/licenses/by/4.0/).
Share and Cite
Wei, K.; Li, X.; Cao, X.; Li, S.; Zhang, L.; Lu, F.; Liu, C.; Guo, Y.; Liu, L.; Zhu, C.; et al. Candidate Gene Identification and Transcriptome Analysis of Tomato male sterile-30 and Functional Marker Development for ms-30 and Its Alleles, ms-33, 7B-1, and stamenless-2. Int. J. Mol. Sci. 2024, 25, 3331. https://doi.org/10.3390/ijms25063331
Wei K, Li X, Cao X, Li S, Zhang L, Lu F, Liu C, Guo Y, Liu L, Zhu C, et al. Candidate Gene Identification and Transcriptome Analysis of Tomato male sterile-30 and Functional Marker Development for ms-30 and Its Alleles, ms-33, 7B-1, and stamenless-2. International Journal of Molecular Sciences. 2024; 25(6):3331. https://doi.org/10.3390/ijms25063331
Chicago/Turabian StyleWei, Kai, Xin Li, Xue Cao, Shanshan Li, Li Zhang, Feifei Lu, Chang Liu, Yanmei Guo, Lei Liu, Can Zhu, and et al. 2024. "Candidate Gene Identification and Transcriptome Analysis of Tomato male sterile-30 and Functional Marker Development for ms-30 and Its Alleles, ms-33, 7B-1, and stamenless-2" International Journal of Molecular Sciences 25, no. 6: 3331. https://doi.org/10.3390/ijms25063331
APA StyleWei, K., Li, X., Cao, X., Li, S., Zhang, L., Lu, F., Liu, C., Guo, Y., Liu, L., Zhu, C., Du, Y., Li, J., Yang, W., Huang, Z., & Wang, X. (2024). Candidate Gene Identification and Transcriptome Analysis of Tomato male sterile-30 and Functional Marker Development for ms-30 and Its Alleles, ms-33, 7B-1, and stamenless-2. International Journal of Molecular Sciences, 25(6), 3331. https://doi.org/10.3390/ijms25063331

