Identifying Differences in Molecular Characteristics Relevant for Remodeling of Periodontal Ligament Stem Cells from the Upper and Lower Jaw
Abstract
1. Introduction
2. Results
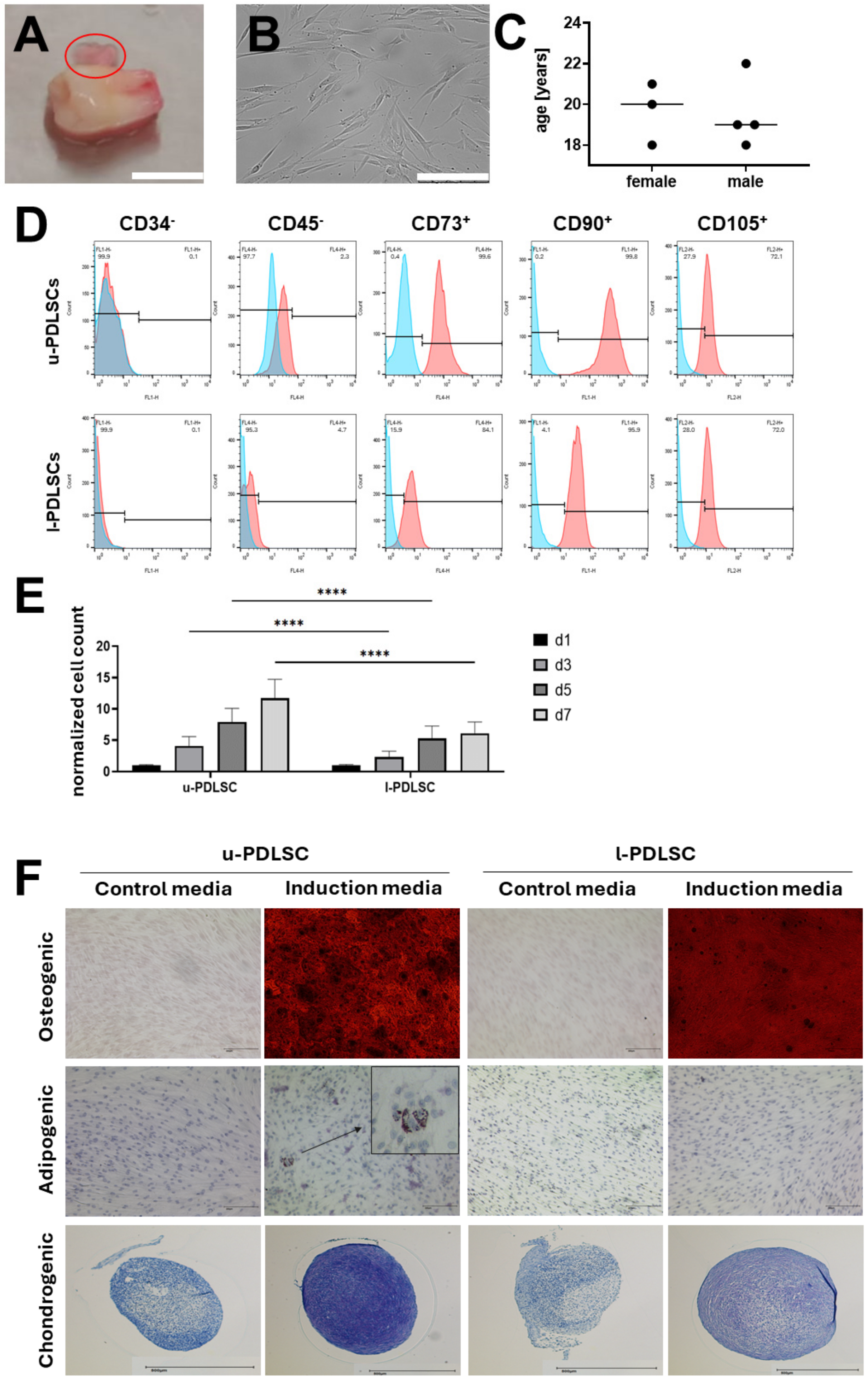
2.1. PDLSC Characterization
2.2. Phosphorylation of PTK in the Upper Jaw Was Promoted More Widely and Specifically than That of STK-Peptides
2.3. Two Ephrin Receptors Ranked among the Most Active Kinases
2.4. Regulatory Network Analysis
3. Discussion
4. Materials and Methods
4.1. Cell Isolation and Expansion
4.2. Flow Cytometry
4.3. Cell Proliferation
4.4. Osteogenic, Adipogenic and Chondrogenic Differentiation
4.5. Alizarin Red, Oil Red O and Toluidine Blue Staining
4.6. Peptide Tyrosine Kinase Activity Profiling
4.7. Serine/Threonine Kinase Activity Profiling
4.8. Prediction of Upstream Kinases and Pathway Analysis
4.9. Statistics
5. Conclusions
Author Contributions
Funding
Institutional Review Board Statement
Informed Consent Statement
Data Availability Statement
Conflicts of Interest
References
- Friedenstein, A.J.; Petrakova, K.V.; Kurolesova, A.I.; Frolova, G.P. Heterotopic of bone marrow. Analysis of precursor cells for osteogenic and hematopoietic tissues. Transplantation 1968, 6, 230–247. [Google Scholar] [CrossRef] [PubMed]
- Platas, J.; Guillén, M.I.; Del Pérez Caz, M.D.; Gomar, F.; Castejón, M.A.; Mirabet, V.; Alcaraz, M.J. Paracrine effects of human adipose-derived mesenchymal stem cells in inflammatory stress-induced senescence features of osteoarthritic chondrocytes. Aging 2016, 8, 1703–1717. [Google Scholar] [CrossRef] [PubMed]
- Li, Y.; Huang, Z.; Huang, X.; Xu, R.; He, Y.; Deng, F.; Chen, G. The influences of PEG-functionalized graphdiyne on cell growth and osteogenic differentiation of bone marrow mesenchymal stem cells. J. Biomed. Mater. Res. Part B Appl. Biomater. 2023, 111, 1309–1317. [Google Scholar] [CrossRef]
- Koh, Y.-G.; Kwon, O.-R.; Kim, Y.-S.; Choi, Y.-J.; Tak, D.-H. Adipose-Derived Mesenchymal Stem Cells with Microfracture Versus Microfracture Alone: 2-Year Follow-up of a Prospective Randomized Trial. Arthrosc. J. Arthrosc. Relat. Surg. 2016, 32, 97–109. [Google Scholar] [CrossRef]
- Huang, G.T.-J.; Gronthos, S.; Shi, S. Mesenchymal stem cells derived from dental tissues vs. those from other sources: Their biology and role in regenerative medicine. J. Dent. Res. 2009, 88, 792–806. [Google Scholar] [CrossRef]
- Barbier, L.; Ramos, E.; Mendiola, J.; Rodriguez, O.; Santamaria, G.; Arteagoitia, I. Autologous dental pulp mesenchymal stem cells for inferior third molar post-extraction socket healing: A split-mouth randomised clinical trial. Med. Oral Patol. Oral Cir. Bucal 2018, 23, e469–e477. [Google Scholar] [CrossRef] [PubMed]
- Walmsley, G.G.; Ransom, R.C.; Zielins, E.R.; Leavitt, T.; Flacco, J.S.; Hu, M.S.; Lee, A.S.; Longaker, M.T.; Wan, D.C. Stem Cells in Bone Regeneration. Stem Cell Rev. Rep. 2016, 12, 524–529. [Google Scholar] [CrossRef] [PubMed]
- Sybil, D.; Jain, V.; Mohanty, S.; Husain, S.A. Oral stem cells in intraoral bone formation. J. Oral Biosci. 2020, 62, 36–43. [Google Scholar] [CrossRef]
- Mozaffari, M.S.; Emami, G.; Khodadadi, H.; Baban, B. Stem cells and tooth regeneration: Prospects for personalized dentistry. EPMA J. 2019, 10, 31–42. [Google Scholar] [CrossRef]
- La Noce, M.; Stellavato, A.; Vassallo, V.; Cammarota, M.; Laino, L.; Desiderio, V.; Del Vecchio, V.; Nicoletti, G.F.; Tirino, V.; Papaccio, G.; et al. Hyaluronan-Based Gel Promotes Human Dental Pulp Stem Cells Bone Differentiation by Activating YAP/TAZ Pathway. Cells 2021, 10, 2899. [Google Scholar] [CrossRef]
- Kukreja, B.J.; Bhat, K.G.; Kukreja, P.; Nayak, A.; Kotrashetty, V.S.; Dindawar, S.; Balakrishnan, R. Regeneration of periodontal ligament fibers around mini dental implants and their attachment to the bone in an animal model: A radiographic and histological study. J. Indian Soc. Periodontol. 2023, 27, 167–173. [Google Scholar] [CrossRef]
- Lim, I.J.; Phan, T.T. Epithelial and mesenchymal stem cells from the umbilical cord lining membrane. Cell Transplant. 2014, 23, 497–503. [Google Scholar] [CrossRef] [PubMed]
- Norton, N.S. Netter’s Head and Neck Anatomy for Dentistry, 3rd ed.; Elsevier: Philadelphia, PA, USA, 2016. [Google Scholar]
- Lindhe, J.; Bressan, E.; Cecchinato, D.; Corrá, E.; Toia, M.; Liljenberg, B. Bone tissue in different parts of the edentulous maxilla and mandible. Clin. Oral Implant. Res. 2013, 24, 372–377. [Google Scholar] [CrossRef] [PubMed]
- Dorj, O.; Lee, W.-F.; Salamanca, E.; Pan, Y.-H.; Wu, Y.-F.; Hsu, Y.-S.; Lin, J.C.Y.; Lin, Y.-D.; Choy, C.-S.; Chang, W.-J. Guided Tissue Regeneration Treatment Yields Better Results in Class II Furcations in the Mandible Than in the Maxilla: A Retrospective Study. Int. J. Environ. Res. Public Health 2021, 18, 7447. [Google Scholar] [CrossRef] [PubMed]
- Mert, S.; Malyaran, H.; Craveiro, R.B.; Wolf, M.; Modabber, A.; Jahnen-Dechent, W.; Neuss, S. Comparative analysis of proliferative and multilineage differentiation potential of human periodontal ligament stem cells from maxillary and mandibular molars. J. Periodontol. 2023, 94, 882–895. [Google Scholar] [CrossRef] [PubMed]
- Habib, A.; Sivaji, N.; Ashraf, T. Maxillary Osteomyelitis: A Rare Entity. Case Rep. Otolaryngol. 2016, 2016, 9723806. [Google Scholar] [CrossRef]
- Roth, C.E.; Craveiro, R.B.; Niederau, C.; Malyaran, H.; Neuss, S.; Jankowski, J.; Wolf, M. Mechanical Compression by Simulating Orthodontic Tooth Movement in an In Vitro Model Modulates Phosphorylation of AKT and MAPKs via TLR4 in Human Periodontal Ligament Cells. Int. J. Mol. Sci. 2022, 23, 8062. [Google Scholar] [CrossRef] [PubMed]
- Ubersax, J.A.; Ferrell, J.E. Mechanisms of specificity in protein phosphorylation. Nat. Rev. Mol. Cell Biol. 2007, 8, 530–541. [Google Scholar] [CrossRef]
- Lahiry, P.; Torkamani, A.; Schork, N.J.; Hegele, R.A. Kinase mutations in human disease: Interpreting genotype-phenotype relationships. Nat. Rev. Genet. 2010, 11, 60–74. [Google Scholar] [CrossRef]
- Luukko, K.; Løes, S.; Kvinnsland, I.H.; Kettunen, P. Expression of ephrin-A ligands and EphA receptors in the developing mouse tooth and its supporting tissues. Cell Tissue Res. 2005, 319, 143–152. [Google Scholar] [CrossRef]
- Edwards, C.M.; Mundy, G.R. Eph receptors and ephrin signaling pathways: A role in bone homeostasis. Int. J. Med. Sci. 2008, 5, 263–272. [Google Scholar] [CrossRef] [PubMed]
- Keshet, Y.; Seger, R. The MAP kinase signaling cascades: A system of hundreds of components regulates a diverse array of physiological functions. Methods Mol. Biol. 2010, 661, 3–38. [Google Scholar] [CrossRef] [PubMed]
- Poliwoda, S.; Noor, N.; Downs, E.; Schaaf, A.; Cantwell, A.; Ganti, L.; Kaye, A.D.; Mosel, L.I.; Carroll, C.B.; Viswanath, O.; et al. Stem cells: A comprehensive review of origins and emerging clinical roles in medical practice. Orthop. Rev. 2022, 14, 37498. [Google Scholar] [CrossRef] [PubMed]
- Queiroz, A.; Albuquerque-Souza, E.; Gasparoni, L.M.; de França, B.N.; Pelissari, C.; Trierveiler, M.; Holzhausen, M. Therapeutic potential of periodontal ligament stem cells. World J. Stem Cells 2021, 13, 605–618. [Google Scholar] [CrossRef]
- Gronthos, S.; Mankani, M.; Brahim, J.; Robey, P.G.; Shi, S. Postnatal human dental pulp stem cells (DPSCs) in vitro and in vivo. Proc. Natl. Acad. Sci. USA 2000, 97, 13625–13630. [Google Scholar] [CrossRef]
- Seo, B.-M.; Miura, M.; Gronthos, S.; Bartold, P.M.; Batouli, S.; Brahim, J.; Young, M.; Robey, P.G.; Wang, C.Y.; Shi, S. Investigation of multipotent postnatal stem cells from human periodontal ligament. Lancet 2004, 364, 149–155. [Google Scholar] [CrossRef]
- Ikeda, E.; Yagi, K.; Kojima, M.; Yagyuu, T.; Ohshima, A.; Sobajima, S.; Tadokoro, M.; Katsube, Y.; Isoda, K.; Kondoh, M.; et al. Multipotent cells from the human third molar: Feasibility of cell-based therapy for liver disease. Differ. Res. Biol. Divers. 2008, 76, 495–505. [Google Scholar] [CrossRef]
- Sonoyama, W.; Liu, Y.; Fang, D.; Yamaza, T.; Seo, B.-M.; Zhang, C.; Liu, H.; Gronthos, S.; Wang, C.-Y.; Shi, S.; et al. Mesenchymal stem cell-mediated functional tooth regeneration in swine. PLoS ONE 2006, 1, e79. [Google Scholar] [CrossRef]
- Zhang, Q.; Shi, S.; Liu, Y.; Uyanne, J.; Shi, Y.; Shi, S.; Le, A.D. Mesenchymal stem cells derived from human gingiva are capable of immunomodulatory functions and ameliorate inflammation-related tissue destruction in experimental colitis. J. Immunol. 2009, 183, 7787–7798. [Google Scholar] [CrossRef]
- Matsubara, T.; Suardita, K.; Ishii, M.; Sugiyama, M.; Igarashi, A.; Oda, R.; Nishimura, M.; Saito, M.; Nakagawa, K.; Yamanaka, K.; et al. Alveolar bone marrow as a cell source for regenerative medicine: Differences between alveolar and iliac bone marrow stromal cells. J. Bone Miner. Res. Off. J. Am. Soc. Bone Miner. Res. 2005, 20, 399–409. [Google Scholar] [CrossRef]
- McCulloch, C.A. Progenitor cell populations in the periodontal ligament of mice. Anat. Rec. 1985, 211, 258–262. [Google Scholar] [CrossRef] [PubMed]
- Gault, P.; Black, A.; Romette, J.-L.; Fuente, F.; Schroeder, K.; Thillou, F.; Brune, T.; Berdal, A.; Wurtz, T. Tissue-engineered ligament: Implant constructs for tooth replacement. J. Clin. Periodontol. 2010, 37, 750–758. [Google Scholar] [CrossRef]
- Gronthos, S.; Mrozik, K.; Shi, S.; Bartold, P.M. Ovine periodontal ligament stem cells: Isolation, characterization, and differentiation potential. Calcif. Tissue Int. 2006, 79, 310–317. [Google Scholar] [CrossRef] [PubMed]
- Feng, F.; Akiyama, K.; Liu, Y.; Yamaza, T.; Wang, T.-M.; Chen, J.-H.; Wang, B.; Huang, G.T.-J.; Wang, S.; Shi, S. Utility of PDL progenitors for in vivo tissue regeneration: A report of 3 cases. Oral Dis. 2010, 16, 20–28. [Google Scholar] [CrossRef] [PubMed]
- Chen, F.-M.; Gao, L.-N.; Tian, B.-M.; Zhang, X.-Y.; Zhang, Y.-J.; Dong, G.-Y.; Lu, H.; Chu, Q.; Xu, J.; Yu, Y.; et al. Treatment of periodontal intrabony defects using autologous periodontal ligament stem cells: A randomized clinical trial. Stem Cell Res. Ther. 2016, 7, 33. [Google Scholar] [CrossRef] [PubMed]
- Tassi, S.A.; Sergio, N.Z.; Misawa, M.Y.O.; Villar, C.C. Efficacy of stem cells on periodontal regeneration: Systematic review of pre-clinical studies. J. Periodontal Res. 2017, 52, 793–812. [Google Scholar] [CrossRef] [PubMed]
- Trubiani, O.; Pizzicannella, J.; Caputi, S.; Marchisio, M.; Mazzon, E.; Paganelli, R.; Paganelli, A.; Diomede, F. Periodontal Ligament Stem Cells: Current Knowledge and Future Perspectives. Stem Cells Dev. 2019, 28, 995–1003. [Google Scholar] [CrossRef]
- Passarelli, P.C.; Pagnoni, S.; Piccirillo, G.B.; DeSantis, V.; Benegiamo, M.; Liguori, A.; Papa, R.; Papi, P.; Pompa, G.; D’Addona, A. Reasons for Tooth Extractions and Related Risk Factors in Adult Patients: A Cohort Study. Int. J. Environ. Res. Public Health 2020, 17, 2575. [Google Scholar] [CrossRef]
- Sima, C.; Viniegra, A.; Glogauer, M. Macrophage immunomodulation in chronic osteolytic diseases-the case of periodontitis. J. Leukoc. Biol. 2019, 105, 473–487. [Google Scholar] [CrossRef]
- Joswig, A.-J.; Mitchell, A.; Cummings, K.J.; Levine, G.J.; Gregory, C.A.; Smith, R.; Watts, A.E. Repeated intra-articular injection of allogeneic mesenchymal stem cells causes an adverse response compared to autologous cells in the equine model. Stem Cell Res. Ther. 2017, 8, 42. [Google Scholar] [CrossRef]
- Almeida, M.; Han, L.; Martin-Millan, M.; O’Brien, C.A.; Manolagas, S.C. Oxidative stress antagonizes Wnt signaling in osteoblast precursors by diverting beta-catenin from T cell factor- to forkhead box O-mediated transcription. J. Biol. Chem. 2007, 282, 27298–27305. [Google Scholar] [CrossRef] [PubMed]
- Zheng, C.; Chen, J.; Liu, S.; Jin, Y. Stem cell-based bone and dental regeneration: A view of microenvironmental modulation. Int. J. Oral Sci. 2019, 11, 23. [Google Scholar] [CrossRef] [PubMed]
- Dominici, M.; Le Blanc, K.; Mueller, I.; Slaper-Cortenbach, I.; Marini, F.C.; Krause, D.S.; Deans, R.J.; Keating, A.; Prockop, D.J.; Horwitz, E.M. Minimal criteria for defining multipotent mesenchymal stromal cells. The International Society for Cellular Therapy position statement. Cytotherapy 2006, 8, 315–317. [Google Scholar] [CrossRef]
- Szepesi, Á.; Matula, Z.; Szigeti, A.; Várady, G.; Szalma, J.; Szabó, G.; Uher, F.; Sarkadi, B.; Német, K. In Vitro Characterization of Human Mesenchymal Stem Cells Isolated from Different Tissues with a Potential to Promote Complex Bone Regeneration. Stem Cells Int. 2016, 2016, 3595941. [Google Scholar] [CrossRef]
- Xu, J.; Wang, W.; Kapila, Y.; Lotz, J.; Kapila, S. Multiple differentiation capacity of STRO-1+/CD146+ PDL mesenchymal progenitor cells. Stem Cells Dev. 2009, 18, 487–496. [Google Scholar] [CrossRef] [PubMed]
- Zhang, Y.; Cheng, X.; Shi, B.; Xu, D. Chondrogenic differentiation of adult human periodontal ligament stem cells in vitro. Zhonghua Kou Qiang Yi Xue Za Zhi = Zhonghua Kou Qiang Yi Xue Za Zhi = Chin. J. Stomatol. 2006, 41, 216–219. [Google Scholar]
- Gay, I.; Chen, S.; MacDougall, M. Isolation and characterization of multipotent human periodontal ligament stem cells. Orthod. Craniofacial Res. 2007, 10, 149–160. [Google Scholar] [CrossRef]
- Gucciardo, E.; Sugiyama, N.; Lehti, K. Eph- and ephrin-dependent mechanisms in tumor and stem cell dynamics. Cell. Mol. Life Sci. 2014, 71, 3685–3710. [Google Scholar] [CrossRef]
- Pasquale, E.B. Eph-ephrin bidirectional signaling in physiology and disease. Cell 2008, 133, 38–52. [Google Scholar] [CrossRef]
- Pasquale, E.B. Eph receptors and ephrins in cancer: Bidirectional signalling and beyond. Nat. Rev. Cancer 2010, 10, 165–180. [Google Scholar] [CrossRef]
- Nievergall, E.; Lackmann, M.; Janes, P.W. Eph-dependent cell-cell adhesion and segregation in development and cancer. Cell. Mol. Life Sci. 2012, 69, 1813–1842. [Google Scholar] [CrossRef]
- Miao, H.; Wang, B. Eph/ephrin signaling in epithelial development and homeostasis. Int. J. Biochem. Cell Biol. 2009, 41, 762–770. [Google Scholar] [CrossRef] [PubMed]
- Eph Nomenclature Committee. Unified nomenclature for Eph family receptors and their ligands, the ephrins. Eph Nomenclature Committee. Cell 1997, 90, 403–404. [Google Scholar] [CrossRef]
- Lickliter, J.D.; Smith, F.M.; Olsson, J.E.; Mackwell, K.L.; Boyd, A.W. Embryonic stem cells express multiple Eph-subfamily receptor tyrosine kinases. Proc. Natl. Acad. Sci. USA 1996, 93, 145–150. [Google Scholar] [CrossRef] [PubMed]
- Nomura, T.; Göritz, C.; Catchpole, T.; Henkemeyer, M.; Frisén, J. EphB signaling controls lineage plasticity of adult neural stem cell niche cells. Cell Stem Cell 2010, 7, 730–743. [Google Scholar] [CrossRef] [PubMed]
- Taylor, H.; Campbell, J.; Nobes, C.D. Ephs and ephrins. Curr. Biol. 2017, 27, R90–R95. [Google Scholar] [CrossRef] [PubMed]
- Jung, Y.H.; Lee, S.-J.; Oh, S.Y.; Lee, H.J.; Ryu, J.M.; Han, H.J. Oleic acid enhances the motility of umbilical cord blood derived mesenchymal stem cells through EphB2-dependent F-actin formation. Biochim. Biophys. Acta 2015, 1853, 1905–1917. [Google Scholar] [CrossRef] [PubMed]
- Chen, Y.; Wang, H.; Yang, Q.; Zhao, W.; Chen, Y.; Ni, Q.; Li, W.; Shi, J.; Zhang, W.; Li, L.; et al. Single-cell RNA landscape of the osteoimmunology microenvironment in periodontitis. Theranostics 2022, 12, 1074–1096. [Google Scholar] [CrossRef] [PubMed]
- Yamada, T.; Yuasa, M.; Masaoka, T.; Taniyama, T.; Maehara, H.; Torigoe, I.; Yoshii, T.; Shinomiya, K.; Okawa, A.; Sotome, S. After repeated division, bone marrow stromal cells express inhibitory factors with osteogenic capabilities, and EphA5 is a primary candidate. Bone 2013, 57, 343–354. [Google Scholar] [CrossRef]
- Cantley, L.C. The phosphoinositide 3-kinase pathway. Science 2002, 296, 1655–1657. [Google Scholar] [CrossRef]
- Li, L.; Xia, Y.; Wang, Z.; Cao, X.; Da, Z.; Guo, G.; Qian, J.; Liu, X.; Fan, Y.; Sun, L.; et al. Suppression of the PI3K-Akt pathway is involved in the decreased adhesion and migration of bone marrow-derived mesenchymal stem cells from non-obese diabetic mice. Cell Biol. Int. 2011, 35, 961–966. [Google Scholar] [CrossRef] [PubMed]
- Gu, Y.; Du, J.; Si, M.; Mo, J.; Qiao, S.; Lai, H. The roles of PI3K/Akt signaling pathway in regulating MC3T3-E1 preosteoblast proliferation and differentiation on SLA and SLActive titanium surfaces. J. Biomed. Mater. Res. Part A 2012, 101, 748–754. [Google Scholar] [CrossRef]
- Kratchmarova, I.; Blagoev, B.; Haack-Sorensen, M.; Kassem, M.; Mann, M. Mechanism of divergent growth factor effects in mesenchymal stem cell differentiation. Science 2005, 308, 1472–1477. [Google Scholar] [CrossRef] [PubMed]
- Pan, J.-M.; Wu, L.-G.; Cai, J.-W.; Wu, L.-T.; Liang, M. Dexamethasone suppresses osteogenesis of osteoblast via the PI3K/Akt signaling pathway in vitro and in vivo. J. Recept. Signal Transduct. 2019, 39, 80–86. [Google Scholar] [CrossRef] [PubMed]
- Chirumamilla, C.S.; Fazil, M.H.U.T.; Perez-Novo, C.; Rangarajan, S.; de Wijn, R.; Ramireddy, P.; Verma, N.K.; Vanden Berghe, W. Profiling Activity of Cellular Kinases in Migrating T-Cells. Methods Mol. Biol. 2019, 1930, 99–113. [Google Scholar] [CrossRef]
- Liebermeister, W.; Noor, E.; Flamholz, A.; Davidi, D.; Bernhardt, J.; Milo, R. Visual account of protein investment in cellular functions. Proc. Natl. Acad. Sci. USA 2014, 111, 8488–8493. [Google Scholar] [CrossRef]
- Wu, T.; Hu, E.; Xu, S.; Chen, M.; Guo, P.; Dai, Z.; Feng, T.; Zhou, L.; Tang, W.; Zhan, L.; et al. clusterProfiler 4.0: A universal enrichment tool for interpreting omics data. Innovation 2021, 2, 100141. [Google Scholar] [CrossRef]
- Yu, G.; Wang, L.-G.; Yan, G.-R.; He, Q.-Y. DOSE: An R/Bioconductor package for disease ontology semantic and enrichment analysis. Bioinformatics 2015, 31, 608–609. [Google Scholar] [CrossRef]
- Yu, G.; He, Q.-Y. ReactomePA: An R/Bioconductor package for reactome pathway analysis and visualization. Mol. Biosyst. 2016, 12, 477–479. [Google Scholar] [CrossRef]





| PTK | ||||
|---|---|---|---|---|
| ID | Uniprot Accession | Sequence | Delta | −log10P |
| CDK4_11_23 | P11802 | EIGVGAYGTVYKA | 0.405 | 4.150 |
| PTN11_580_590 | Q06124 | SARVYENVGLM | 1.476 | 2.558 |
| EPOR_361_373 | P19235 | SEHAQDTYLVLDK | 0.358 | 2.189 |
| ENOG_37_49 | P09104 | SGASTGIYEALEL | 0.463 | 2.067 |
| EGFR_1103_1115 | P00533 | GSVQNPVYHNQPL | 1.039 | 1.872 |
| PDPK1_369_381 | O15530 | DEDCYGNYDNLLS | 0.263 | 1.860 |
| LCK_387_399 | P06239 | RLIEDNEYTAREG | 0.269 | 1.842 |
| PAXI_24_36 | P49023 | FLSEETPYSYPTG | 0.333 | 1.754 |
| PGFRB_1002_1014 | P09619 | LDTSSVLYTAVQP | 0.644 | 1.743 |
| PGFRB_768_780 | P09619 | SSNYMAPYDNYVP | 0.375 | 1.724 |
| MAPK3_198_210_C203S | Q16644 | ALQTPSYTPYYVA | 0.353 | 1.709 |
| GSK3B_210_222_C218S | P49841 | GEPNVSYISSRYY | 0.108 | 1.685 |
| LYN_391_403 | P07948 | VIEDNEYTAREGA | 0.315 | 1.616 |
| P85A_600_612 | P27986 | NENTEDQYSLVED | 0.365 | 1.613 |
| FAK1_569_581 | Q05397 | RYMEDSTYYKASK | 0.171 | 1.587 |
| EPHA7_607_619 | Q15375 | TYIDPETYEDPNR | 0.324 | 1.547 |
| EPOR_419_431 | P19235 | ASAASFEYTILDP | 0.519 | 1.531 |
| MK12_180_189_M182B | P53778 | SEBTGYVVTR | 0.242 | 1.507 |
| PTN6_558_570 | P29350 | KHKEDVYENLHTK | 0.253 | 1.411 |
| EGFR_1190_1202 | P00533 | STAENAEYLRVAP | 0.584 | 1.407 |
| PRRX2_202_214 | Q99811 | WTASSPYSTVPPY | 0.266 | 1.404 |
| RET_1022_1034 | P07949 | TPSDSLIYDDGLS | 0.357 | 1.380 |
| ZAP70_313_325 | P43403 | SVYESPYSDPEEL | 0.329 | 1.368 |
| CDK2_8_20 | P24941 | EKIGEGTYGVVYK | 0.278 | 1.361 |
| ANXA1_14_26 | P04083 | IENEEQEYVQTVK | 0.374 | 1.358 |
| VGFR2_1168_1180 | P35968 | AQQDGKDYIVLPI | 0.322 | 1.307 |
| STK | ||||
| ID | Uniprot Accession | Sequence | Delta | −log10P |
| H32_3_18 | Q71DI3 | RTKQTARKSTGGKAPR | −0.347 | 1.941 |
| ADDB_696_708 | P35612 | GSPSKSPSKKKKK | −0.507 | 1.521 |
| PTK | |||
|---|---|---|---|
| Kinase Name | Kinase Uniprot ID | Mean Kinase Statistic | Function |
| Ephrin type-A receptor 5 (EphA5) | P54756 | 2.106 | Contact-dependent bidirectional signaling into neighboring cells. |
| Epithelial discoidin domain-containing receptor 1 (DDR1) | Q08345 | 1.334 | Cell surface receptor for fibrillar collagen and regulates cell attachment to the extracellular matrix, remodeling of the extracellular matrix, cell migration, differentiation, survival and cell proliferation. |
| Lyn | P07948 | 1.165 | Regulation of innate and adaptive immune responses, hematopoiesis, responses to growth factors and cytokines, and integrin signaling. |
| Ephrin type-A receptor 4 (EphA4) | P54764 | 1.141 | Contact-dependent bidirectional signaling into neighboring cells. |
| Yes | P07947 | 1.128 | Regulation of cell growth and survival, apoptosis, cell–cell adhesion, cytoskeleton remodeling, and differentiation. |
| tyrosine-protein kinase 7 (CCK4/PTK7) | Q13308 | 1.121 | Cell adhesion, cell migration, cell polarity, proliferation, actin cytoskeleton reorganization, and apoptosis. |
| B lymphocyte kinase (BLK) | P51451 | 1.113 | Involved in B-lymphocyte development, differentiation, and signaling. |
| Ron | Q04912 | 1.102 | Transduces signals from the extracellular matrix into the cytoplasm. |
| Tropomyosin receptor kinase B (TRKB) | Q16620 | 1.092 | Transmembrane receptor protein; has been found to play a pivotal role in neural development. |
| Fgr | P09769 | 1.091 | Regulation of immune responses. |
| Ranking | Pathway | p-Value | p-adj |
|---|---|---|---|
| GO | |||
| 1 | peptidyl-tyrosine phosphorylation | 5.523 × 10−96 | 1.29 × 10−92 |
| 2 | peptidyl-tyrosine modification | 9.54 × 10−96 | 1.29 × 10−92 |
| 3 | protein autophosphorylation | 1.10 × 10−76 | 9.93 × 10−74 |
| 4 | positive regulation of kinase activity | 8.25 × 10−53 | 5.58 × 10−50 |
| 5 | positive regulation of MAPK cascade | 2.06 × 10−25 | 5.77 × 10−23 |
| KEGG | |||
| 1 | PI3K-Akt signaling pathway | 1.45 × 10−18 | 2.17 × 10−16 |
| 2 | MAPK signaling pathway | 1.31 × 10−15 | 6.54 × 10−14 |
| 3 | Ras signaling pathway | 3.22 × 10−15 | 1.21 × 10−13 |
| 4 | Calcium signaling pathway | 9.24 × 10−14 | 2.44 × 10−12 |
| 5 | Rap1 signaling pathway | 3.02 × 10−11 | 6.49 × 10−10 |
| Wikipathways | |||
| 1 | PI3K-Akt signaling pathway | 1.86 × 10−14 | 7.26 × 10−13 |
| 2 | Malignant pleural mesothelioma | 3.70 × 10−12 | 1.24 × 10−10 |
| 3 | Ras signaling | 2.92 × 10−16 | 2.27 × 10−14 |
| 4 | Focal adhesion: PI3K-Akt-mTOR-signaling pathway | 3.38 × 10−11 | 8.79 × 10−10 |
| 5 | Hippo signaling regulation pathways | 1.64 × 10−18 | 3.84 × 10−16 |
| Enriched pathways | |||
| 1 | Diseases of signal transduction by growth factor receptors and second messengers | 1.59 × 10−13 | 8.07 × 10−12 |
| 2 | RAF/MAP kinase cascade | 1.01 × 10−13 | 6.59 × 10−12 |
| 3 | MAPK1/MAPK3 signaling | 1.46 × 10−13 | 8.07 × 10−12 |
| 4 | MAPK family signaling cascades | 1.30 × 10−12 | 4.55 × 10−11 |
| 5 | PIP3 activates AKT signaling | 6.40 × 10−13 | 2.49 × 10−11 |
Disclaimer/Publisher’s Note: The statements, opinions and data contained in all publications are solely those of the individual author(s) and contributor(s) and not of MDPI and/or the editor(s). MDPI and/or the editor(s) disclaim responsibility for any injury to people or property resulting from any ideas, methods, instructions or products referred to in the content. |
© 2024 by the authors. Licensee MDPI, Basel, Switzerland. This article is an open access article distributed under the terms and conditions of the Creative Commons Attribution (CC BY) license (https://creativecommons.org/licenses/by/4.0/).
Share and Cite
Malyaran, H.; Craveiro, R.B.; Mert, S.; Niederau, C.; Maas, S.L.; van der Vorst, E.P.C.; Hölzle, F.; Jahnen-Dechent, W.; Wolf, M.; Neuss, S. Identifying Differences in Molecular Characteristics Relevant for Remodeling of Periodontal Ligament Stem Cells from the Upper and Lower Jaw. Int. J. Mol. Sci. 2024, 25, 3207. https://doi.org/10.3390/ijms25063207
Malyaran H, Craveiro RB, Mert S, Niederau C, Maas SL, van der Vorst EPC, Hölzle F, Jahnen-Dechent W, Wolf M, Neuss S. Identifying Differences in Molecular Characteristics Relevant for Remodeling of Periodontal Ligament Stem Cells from the Upper and Lower Jaw. International Journal of Molecular Sciences. 2024; 25(6):3207. https://doi.org/10.3390/ijms25063207
Chicago/Turabian StyleMalyaran, Hanna, Rogerio B. Craveiro, Sinan Mert, Christian Niederau, Sanne L. Maas, Emiel P. C. van der Vorst, Frank Hölzle, Wilhelm Jahnen-Dechent, Michael Wolf, and Sabine Neuss. 2024. "Identifying Differences in Molecular Characteristics Relevant for Remodeling of Periodontal Ligament Stem Cells from the Upper and Lower Jaw" International Journal of Molecular Sciences 25, no. 6: 3207. https://doi.org/10.3390/ijms25063207
APA StyleMalyaran, H., Craveiro, R. B., Mert, S., Niederau, C., Maas, S. L., van der Vorst, E. P. C., Hölzle, F., Jahnen-Dechent, W., Wolf, M., & Neuss, S. (2024). Identifying Differences in Molecular Characteristics Relevant for Remodeling of Periodontal Ligament Stem Cells from the Upper and Lower Jaw. International Journal of Molecular Sciences, 25(6), 3207. https://doi.org/10.3390/ijms25063207

