Transcriptome-Wide Association Study Reveals Potentially Candidate Genes Responsible for Milk Production Traits in Buffalo
Abstract
1. Introduction
2. Results
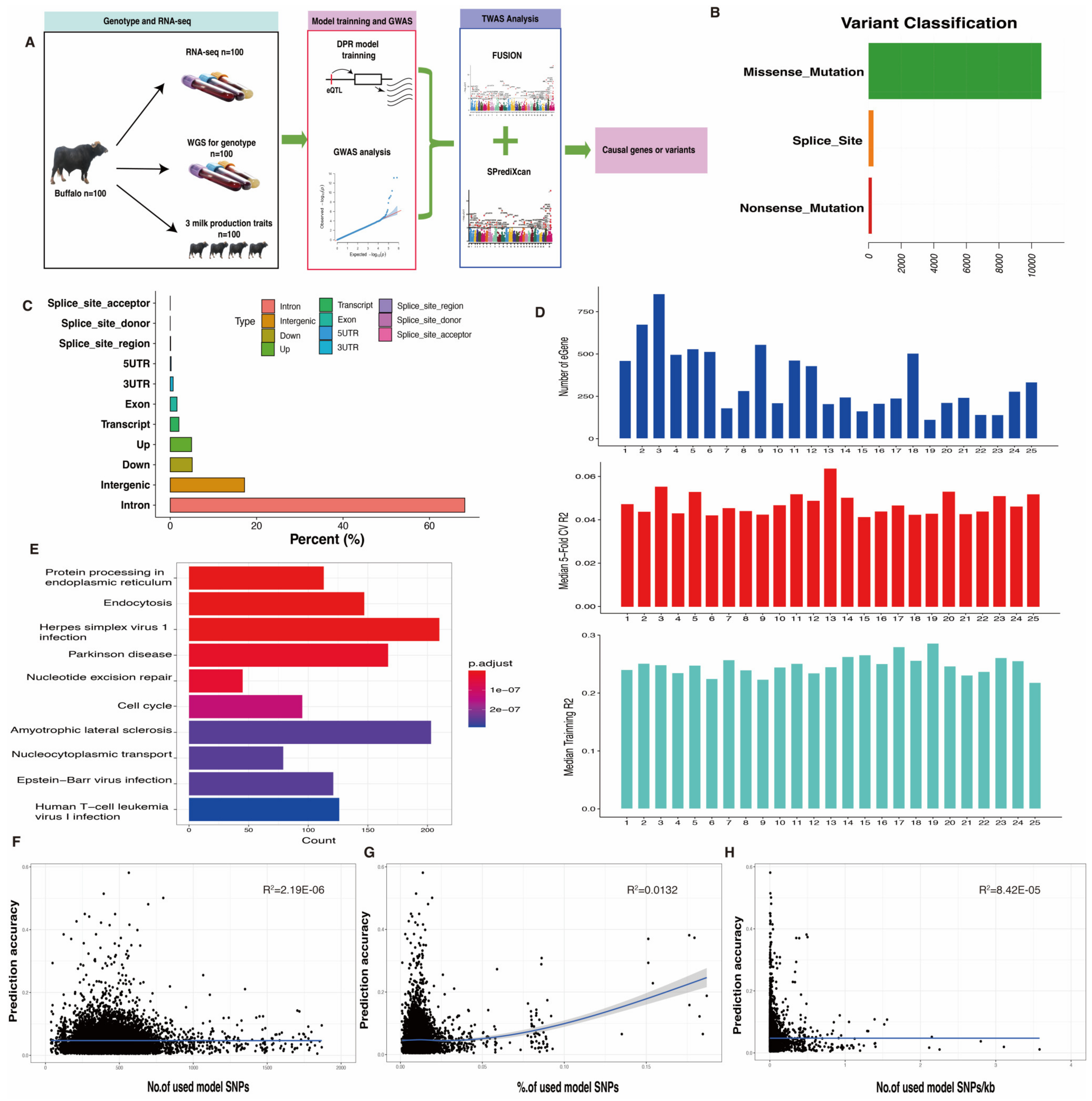
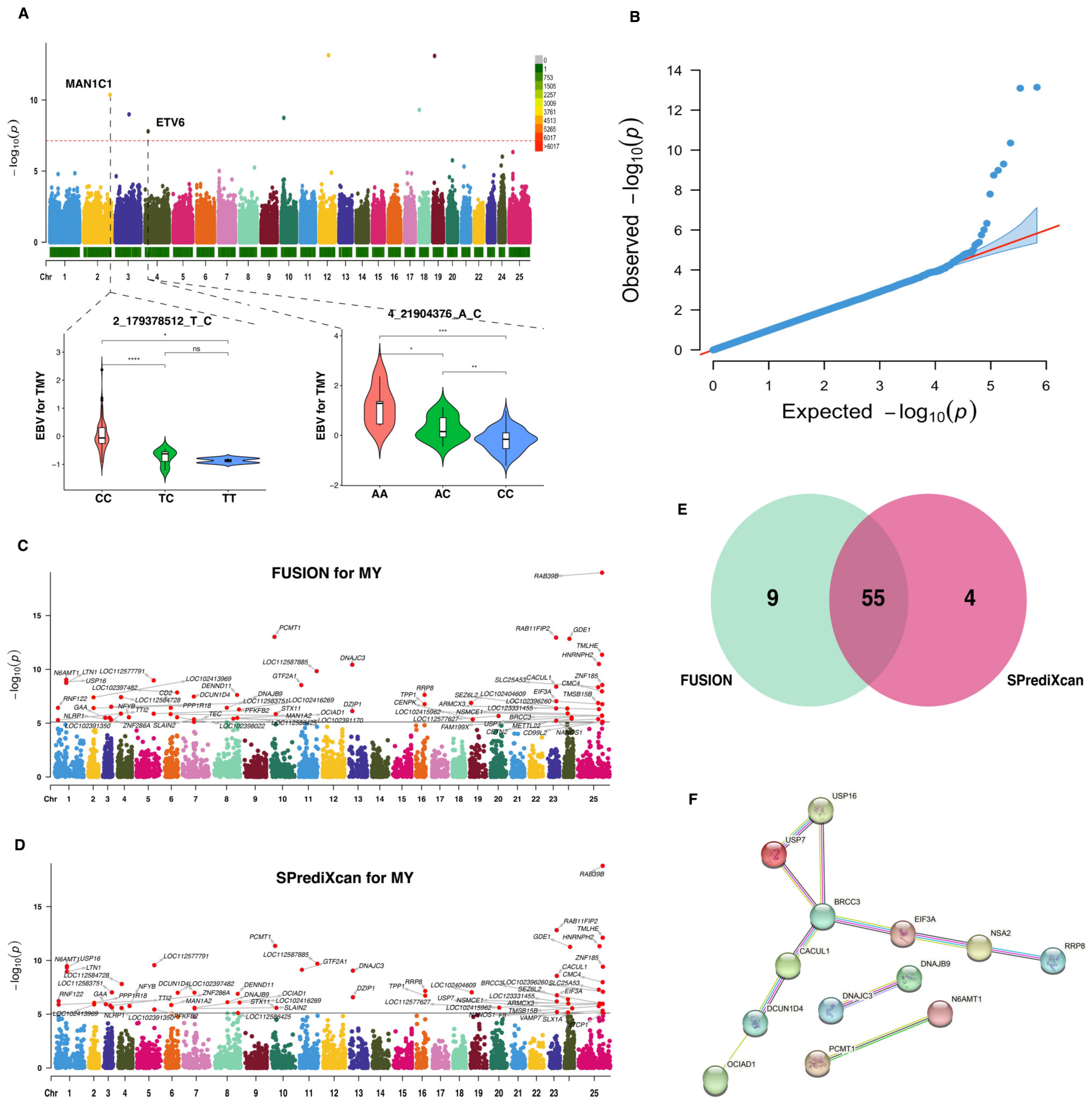
2.1. Genomic Profiling and eQTL Weight Analysis
2.2. Identification of Causal Genes for Milk Yield
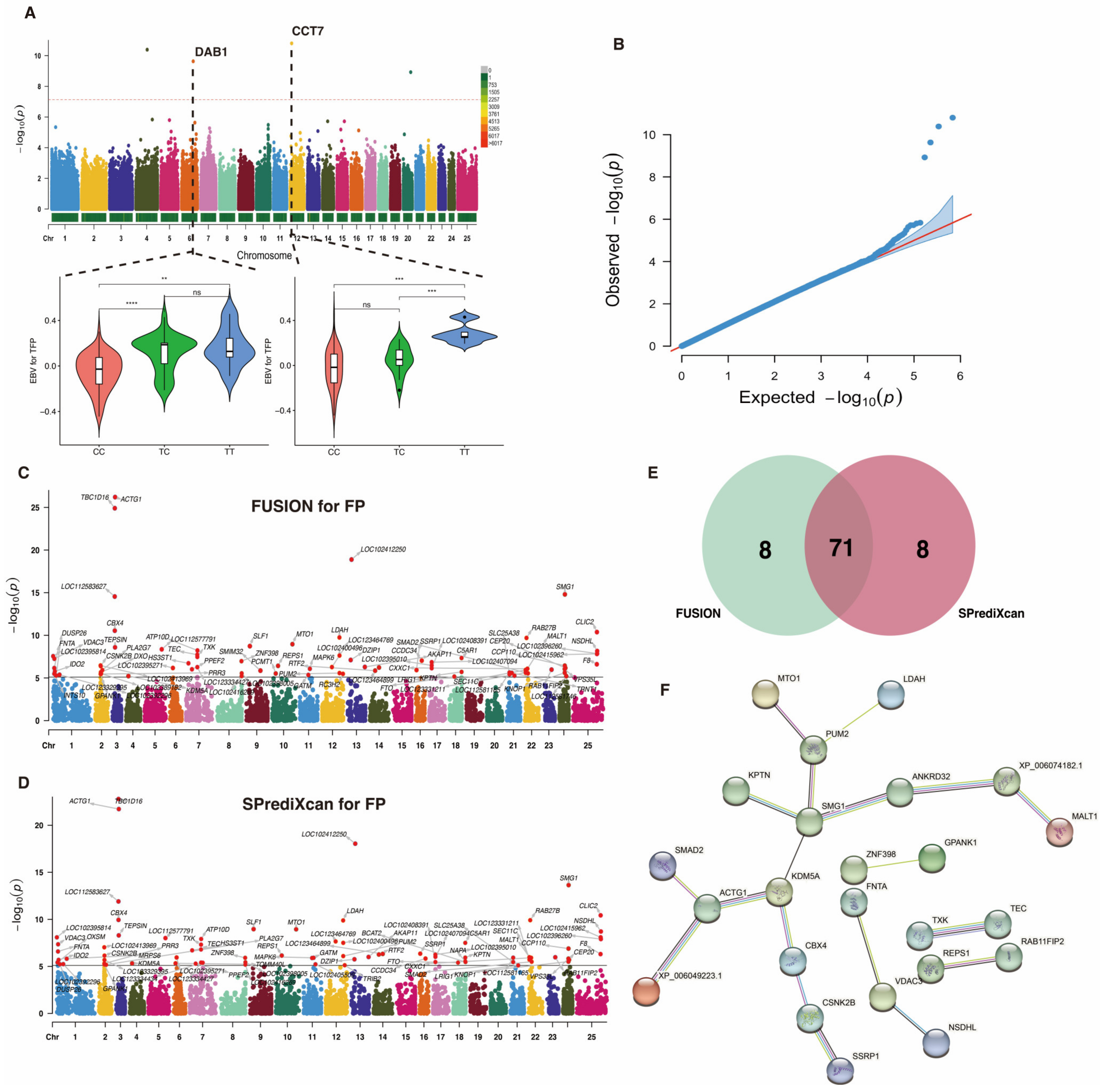
2.3. Identification of Causal Genes for Fat Percentage
2.4. Identification of Causal Genes for Protein Percentage
3. Discussion
4. Materials and Methods
4.1. Animals and Phenotype
4.2. SNP Genotyping
4.3. RNA-Seq and Analyses
4.4. GWAS Analysis
4.5. TWAS Analysis
4.6. Statistical Considerations for TWAS
5. Conclusions
Supplementary Materials
Author Contributions
Funding
Institutional Review Board Statement
Informed Consent Statement
Data Availability Statement
Acknowledgments
Conflicts of Interest
References
- El-Halawany, N.; Abdel-Shafy, H.; Shawky, A.-E.-M.A.; Abdel-Latif, M.A.; Al-Tohamy, A.F.M.; Abd El-Moneim, O.M. Genome-wide association study for milk production in Egyptian buffalo. Livest. Sci. 2017, 198, 10–16. [Google Scholar] [CrossRef]
- de Camargo, G.M.F.; Aspilcueta-Borquis, R.R.; Fortes, M.R.S.; Porto-Neto, R.; Cardoso, D.F.; Santos, D.J.A.; Lehnert, S.A.; Reverter, A.; Moore, S.S.; Tonhati, H. Prospecting major genes in dairy buffaloes. BMC Genom. 2015, 16, 872. [Google Scholar] [CrossRef]
- Liu, J.J.; Liang, A.X.; Campanile, G.; Plastow, G.; Zhang, C.; Wang, Z.; Salzano, A.; Gasparrini, B.; Cassandro, M.; Yang, L.G. Genome-wide association studies to identify quantitative trait loci affecting milk production traits in water buffalo. J. Dairy Sci. 2018, 101, 433–444. [Google Scholar] [CrossRef] [PubMed]
- Vohra, V.; Chhotaray, S.; Gowane, G.; Alex, R.; Mukherjee, A.; Verma, A.; Deb, S.M. Genome-Wide Association Studies in Indian Buffalo Revealed Genomic Regions for Lactation and Fertility. Front. Genet. 2021, 12, 696109. [Google Scholar] [CrossRef]
- Li, J.; Liu, J.; Campanile, G.; Plastow, G.; Zhang, C.; Wang, Z.; Cassandro, M.; Gasparrini, B.; Salzano, A.; Hua, G.; et al. Novel insights into the genetic basis of buffalo reproductive performance. BMC Genom. 2018, 19, 814. [Google Scholar] [CrossRef]
- de Araujo Neto, F.R.; Santos, D.J.d.A.; Fernandes Júnior, G.A.; Aspilcueta-Borquis, R.R.; Nascimento AVd de Oliveira Seno, L.; Tonhati, H.; de Oliveira, H.N. Genome-wide association studies for growth traits in buffaloes using the single step genomic BLUP. J. Appl. Genet. 2020, 61, 113–115. [Google Scholar] [CrossRef] [PubMed]
- Sahana, G.; Cai, Z.; Sanchez, M.P.; Bouwman, A.C.; Boichard, D. Invited review: Good practices in genome-wide association studies to identify candidate sequence variants in dairy cattle. J. Dairy Sci. 2023, 106, 5218–5241. [Google Scholar] [CrossRef]
- Du, C.; Deng, T.; Zhou, Y.; Ye, T.; Zhou, Z.; Zhang, S.; Shao, B.; Wei, P.; Sun, H.; Khan, F.A.; et al. Systematic analyses for candidate genes of milk production traits in water buffalo (Bubalus Bubalis). Anim. Genet. 2019, 50, 207–216. [Google Scholar] [CrossRef] [PubMed]
- Tam, V.; Patel, N.; Turcotte, M.; Bossé, Y.; Paré, G.; Meyre, D. Benefits and limitations of genome-wide association studies. Nat. Rev. Genet. 2019, 20, 467–484. [Google Scholar] [CrossRef]
- Wu, T.; Hu, E.; Xu, S.; Chen, M.; Guo, P.; Dai, Z.; Feng, T.; Zhou, L.; Tang, W.; Zhan, L.; et al. clusterProfiler 4.0: A universal enrichment tool for interpreting omics data. Innovation 2021, 2, 100141. [Google Scholar] [CrossRef]
- Wainberg, M.; Sinnott-Armstrong, N.; Mancuso, N.; Barbeira, A.N.; Knowles, D.A.; Golan, D.; Ermel, R.; Ruusalepp, A.; Quertermous, T.; Hao, K.; et al. Opportunities and challenges for transcriptome-wide association studies. Nat. Genet. 2019, 51, 592–599. [Google Scholar] [CrossRef] [PubMed]
- Al-Barghouthi, B.M.; Rosenow, W.T.; Du, K.P.; Heo, J.; Maynard, R.; Mesner, L.; Calabrese, G.; Nakasone, A.; Senwar, B.; Gerstenfeld, L.; et al. Transcriptome-wide association study and eQTL colocalization identify potentially causal genes responsible for human bone mineral density GWAS associations. eLife 2022, 11, e77285. [Google Scholar] [CrossRef] [PubMed]
- Cai, W.; Zhang, Y.; Chang, T.; Wang, Z.; Zhu, B.; Chen, Y.; Gao, X.; Xu, L.; Zhang, L.; Gao, H.; et al. The eQTL colocalization and transcriptome-wide association study identify potentially causal genes responsible for economic traits in Simmental beef cattle. J. Anim. Sci. Biotechnol. 2023, 14, 78. [Google Scholar] [CrossRef]
- Chhotaray, S.; Vohra, V.; Uttam, V.; Santhosh, A.; Saxena, P.; Gahlyan, R.K.; Gowane, G. TWAS revealed significant causal loci for milk production and its composition in Murrah buffaloes. Sci. Rep. 2023, 13, 22401. [Google Scholar] [CrossRef]
- Mai, J.; Lu, M.; Gao, Q.; Zeng, J.; Xiao, J. Transcriptome-wide association studies: Recent advances in methods, applications and available databases. Commun. Biol. 2023, 6, 899. [Google Scholar] [CrossRef]
- Gamazon, E.R.; Wheeler, H.E.; Shah, K.P.; Mozaffari, S.V.; Aquino-Michaels, K.; Carroll, R.J.; Eyler, A.E.; Denny, J.C.; Nicolae, D.L.; Cox, N.J.; et al. A gene-based association method for mapping traits using reference transcriptome data. Nat. Genet. 2015, 47, 1091–1098. [Google Scholar] [CrossRef]
- Gusev, A.; Ko, A.; Shi, H.; Bhatia, G.; Chung, W.; Penninx, B.W.; Jansen, R.; de Geus, E.J.; Boomsma, D.I.; Wright, F.A.; et al. Integrative approaches for large-scale transcriptome-wide association studies. Nat. Genet. 2016, 48, 245–252. [Google Scholar] [CrossRef]
- Parrish, R.L.; Gibson, G.C.; Epstein, M.P.; Yang, J. TIGAR-V2: Efficient TWAS tool with nonparametric Bayesian eQTL weights of 49 tissue types from GTEx V8. Hum. Genet. Genom. Adv. 2022, 3, 100068. [Google Scholar] [CrossRef] [PubMed]
- da Costa Barros, C.; de Abreu Santos, D.J.; Aspilcueta-Borquis, R.R.; De Camargo, G.M.F.; de Araújo Neto, F.R.; Tonhati, H. Use of single-step genome-wide association studies for prospecting genomic regions related to milk production and milk quality of buffalo. J. Dairy Res. 2018, 85, 402–406. [Google Scholar] [CrossRef]
- Iamartino, D.; Nicolazzi, E.L.; Van Tassell, C.P.; Reecy, J.M.; Fritz-Waters, E.R.; Koltes, J.E.; Biffani, S.; Sonstegard, T.S.; Schroeder, S.G.; Ajmone-Marsan, P.; et al. Design and validation of a 90K SNP genotyping assay for the water buffalo (Bubalus bubalis). PLoS ONE 2017, 12, e0185220. [Google Scholar] [CrossRef]
- Abdel-Shafy, H.; Awad, M.A.A.; El-Regalaty, H.; El-Assal, S.E.; Abou-Bakr, S. Prospecting genomic regions associated with milk production traits in Egyptian buffalo. J. Dairy Res. 2020, 87, 389–396. [Google Scholar] [CrossRef] [PubMed]
- Nolte, I.M.; van der Most, P.J.; Alizadeh, B.Z.; de Bakker, P.I.W.; Boezen, H.M.; Bruinenberg, M.; Franke, L.; van der Harst, P.; Navis, G.; Postma, D.S.; et al. Missing heritability: Is the gap closing? An analysis of 32 complex traits in the Lifelines Cohort Study. Eur. J. Hum. Genet. 2017, 25, 877–885. [Google Scholar] [CrossRef] [PubMed]
- Do, D.N.; Bissonnette, N.; Lacasse, P.; Miglior, F.; Sargolzaei, M.; Zhao, X.; Ibeagha-Awemu, E.M. Genome-wide association analysis and pathways enrichment for lactation persistency in Canadian Holstein cattle. J. Dairy Sci. 2017, 100, 1955–1970. [Google Scholar] [CrossRef] [PubMed]
- Ma, Y.F.; Batistel, F.; Xu, T.L.; Han, L.Q.; Bucktrout, R.; Liang, Y.; Coleman, D.N.; Parys, C.; Loor, J.J. Phosphorylation of AKT serine/threonine kinase and abundance of milk protein synthesis gene networks in mammary tissue in response to supply of methionine in periparturient Holstein cows. J. Dairy Sci. 2019, 102, 4264–4274. [Google Scholar] [CrossRef]
- Khialeeva, E.; Lane, T.F.; Carpenter, E.M. Disruption of reelin signaling alters mammary gland morphogenesis. Development 2011, 138, 767–776. [Google Scholar] [CrossRef][Green Version]
- Annevelink, C.E.; Westra, J.; Sala-Vila, A.; Harris, W.S.; Tintle, N.L.; Shearer, G.C. A Genome-Wide Interaction Study of Erythrocyte ω-3 Polyunsaturated Fatty Acid Species and Memory in the Framingham Heart Study Offspring Cohort. J. Nutr. 2023. [Google Scholar] [CrossRef] [PubMed]
- Li, L.; Kabesch, M.; Bouzigon, E.; Demenais, F.; Farrall, M.; Moffatt, M.F.; Lin, X.; Liang, L. Using eQTL weights to improve power for genome-wide association studies: A genetic study of childhood asthma. Front. Genet. 2013, 4, 103. [Google Scholar] [CrossRef]
- Zhong, J.; Jermusyk, A.; Wu, L.; Hoskins, J.W.; Collins, I.; Mocci, E.; Zhang, M.; Song, L.; Chung, C.C.; Zhang, T.; et al. A Transcriptome-Wide Association Study Identifies Novel Candidate Susceptibility Genes for Pancreatic Cancer. J. Natl. Cancer Inst. 2020, 112, 1003–1012. [Google Scholar] [CrossRef]
- Mancuso, N.; Shi, H.; Goddard, P.; Kichaev, G.; Gusev, A.; Pasaniuc, B. Integrating Gene Expression with Summary Association Statistics to Identify Genes Associated with 30 Complex Traits. Am. J. Hum. Genet. 2017, 100, 473–487. [Google Scholar] [CrossRef]
- Zeng, P.; Zhou, X. Non-parametric genetic prediction of complex traits with latent Dirichlet process regression models. Nat. Commun. 2017, 8, 456. [Google Scholar] [CrossRef]
- Yang, Y.; Shi, X.; Jiao, Y.; Huang, J.; Chen, M.; Zhou, X.; Sun, L.; Lin, X.; Yang, C.; Liu, J. CoMM-S2: A collaborative mixed model using summary statistics in transcriptome-wide association studies. Bioinformatics 2019, 36, 2009–2016. [Google Scholar] [CrossRef]
- Mancuso, N.; Freund, M.K.; Johnson, R.; Shi, H.; Kichaev, G.; Gusev, A.; Pasaniuc, B. Probabilistic fine-mapping of transcriptome-wide association studies. Nat. Genet. 2019, 51, 675–682. [Google Scholar] [CrossRef] [PubMed]
- Xu, Z.; Wu, C.; Wei, P.; Pan, W. A Powerful Framework for Integrating eQTL and GWAS Summary Data. Genetics 2017, 207, 893–902. [Google Scholar] [CrossRef]
- Wang, T.; Niu, Q.; Zhang, T.; Zheng, X.; Li, H.; Gao, X.; Chen, Y.; Gao, H.; Zhang, L.; Liu, G.E.; et al. Cis-eQTL Analysis and Functional Validation of Candidate Genes for Carcass Yield Traits in Beef Cattle. Int. J. Mol. Sci. 2022, 23, 15055. [Google Scholar] [CrossRef] [PubMed]
- Antonio, J.; Knafo, S.; Kapoor, R.; Tartar, J.L. A fat mass and obesity-associated gene polymorphism influences fat mass in exercise-trained individuals. J. Int. Soc. Sports Nutr. 2018, 15, 40. [Google Scholar] [CrossRef] [PubMed]
- Wen, Y.; He, H.; Liu, H.; An, Q.; Wang, D.; Ding, X.; Shi, Q.; Feng, Y.; Wang, E.; Lei, C.; et al. Copy number variation of the USP16 gene and its association with milk traits in Chinese Holstein cattle. Anim. Biotechnol. 2022, 33, 98–103. [Google Scholar] [CrossRef] [PubMed]
- Yuan, X.; Zhang, M.; Ao, J.; Zhen, Z.; Gao, X.; Li, M. NUCKS1 is a novel regulator of milk synthesis in and proliferation of mammary epithelial cells via the mTOR signaling pathway. J. Cell. Physiol. 2019, 234, 15825–15835. [Google Scholar] [CrossRef]
- Bionaz, M.; Loor, J.J. Gene networks driving bovine mammary protein synthesis during the lactation cycle. Bioinform. Biol. Insights 2011, 5, 83–98. [Google Scholar] [CrossRef] [PubMed]
- Adorno, M.; di Robilant, B.N.; Sikandar, S.S.; Acosta, V.H.; Antony, J.; Heller, C.H.; Clarke, M.F. Usp16 modulates Wnt signaling in primary tissues through Cdkn2a regulation. Sci. Rep. 2018, 8, 17506. [Google Scholar] [CrossRef]
- Chu, E.Y.; Hens, J.; Andl, T.; Kairo, A.; Yamaguchi, T.P.; Brisken, C.; Glick, A.; Wysolmerski, J.J.; Millar, S.E. Canonical WNT signaling promotes mammary placode development and is essential for initiation of mammary gland morphogenesis. Development 2004, 131, 4819–4829. [Google Scholar] [CrossRef]
- Boudreau, H.E.; Broustas, C.G.; Gokhale, P.C.; Kumar, D.; Mewani, R.R.; Rone, J.D.; Haddad, B.R.; Kasid, U. Expression of BRCC3, a novel cell cycle regulated molecule, is associated with increased phospho-ERK and cell proliferation. Int. J. Mol. Med. 2007, 19, 29–39. [Google Scholar] [CrossRef] [PubMed]
- Conejos, J.R.V.; Ghassemi Nejad, J.; Kim, J.E.; Moon, J.O.; Lee, J.S.; Lee, H.G. Supplementing with L-Tryptophan Increases Medium Protein and Alters Expression of Genes and Proteins Involved in Milk Protein Synthesis and Energy Metabolism in Bovine Mammary Cells. Int. J. Mol. Sci. 2021, 22, 2751. [Google Scholar] [CrossRef] [PubMed]
- Jeon, S.W.; Conejos, J.R.; Kim, J.; Kim, M.J.; Lee, J.E.; Lee, B.S.; Park, J.S.; Moon, J.O.; Lee, J.S.; Lee, H.G. Supplementing conjugated and non-conjugated L-methionine and acetate alters expression patterns of CSN2, proteins and metabolites related to protein synthesis in bovine mammary cells. J. Dairy Res. 2020, 87, 70–77. [Google Scholar] [CrossRef]
- Karna, S.K.L.; Lone, B.A.; Ahmad, F.; Shahi, N.; Pokharel, Y.R. Knockdown of CSNK2ß suppresses MDA-MB231 cell growth, induces apoptosis, inhibits migration and invasion. Excli J. 2020, 19, 1211–1226. [Google Scholar] [PubMed]
- Sundqvist, A.; Ten Dijke, P.; van Dam, H. Key signaling nodes in mammary gland development and cancer: Smad signal integration in epithelial cell plasticity. Breast Cancer Res. 2012, 14, 204. [Google Scholar] [CrossRef] [PubMed]
- Moses, H.; Barcellos-Hoff, M.H. TGF-beta biology in mammary development and breast cancer. Cold Spring Harb Perspect. Biol. 2011, 3, a003277. [Google Scholar] [CrossRef] [PubMed]
- Wijayanti, D.; Bai, Y.; Zhu, H.; Qu, L.; Guo, Z.; Lan, X. The 12-bp indel in the SMAD family member 2 gene is associated with goat growth traits. Anim. Biotechnol. 2023, 34, 4271–4280. [Google Scholar] [CrossRef]
- Li, M.; He, N.; Sun, R.; Deng, Y.; Wen, X.; Zhang, J. Expression and Polymorphisms of SMAD1, SMAD2 and SMAD3 Genes and Their Association with Litter Size in Tibetan Sheep (Ovis aries). Genes 2022, 13, 2307. [Google Scholar] [CrossRef]
- Ye, M.; Xu, M.; Lu, M.; Zhou, B.; El-Kader, H.A.; Alam, S.S.; Mahrous, K.F. Identification of candidate genes associated with milk yield trait in buffaloes ( Bubalus bubalis ) by restriction-site-associated DNA sequencing. Rev. Bras. De Zootec. 2020, 49, e20190267. [Google Scholar] [CrossRef]
- Wu, Z.; Tian, M.; Heng, J.; Chen, J.; Chen, F.; Guan, W.; Zhang, S. Current Evidences and Future Perspectives for AMPK in the Regulation of Milk Production and Mammary Gland Biology. Front. Cell Dev. Biol. 2020, 8, 530. [Google Scholar] [CrossRef]
- Quanshun, M.; Chuanke, F.; Jieling, L.; Shuhong, Z.; Tao, X. blupADC: An R package and shiny toolkit for comprehensive genetic data analysis in animal and plant breeding. bioRxiv 2021. [Google Scholar] [CrossRef]
- Abdel-Shafy, H.; Awad, M.A.A.; El-Regalaty, H.; Ismael, A.; El-Assal, S.E.-D.; Abou-Bakr, S. A single-step genomic evaluation for milk production in Egyptian buffalo. Livest. Sci. 2020, 234, 103977. [Google Scholar] [CrossRef]
- Van der Auwera, G.A.; Carneiro, M.O.; Hartl, C.; Poplin, R.; Del Angel, G.; Levy-Moonshine, A.; Jordan, T.; Shakir, K.; Roazen, D.; Thibault, J.; et al. From FastQ data to high confidence variant calls: The Genome Analysis Toolkit best practices pipeline. Curr. Protoc. Bioinform. 2013, 43, 11.10.11–11.10.33. [Google Scholar] [CrossRef]
- Browning, B.L.; Tian, X.; Zhou, Y.; Browning, S.R. Fast two-stage phasing of large-scale sequence data. Am. J. Hum. Genet. 2021, 108, 1880–1890. [Google Scholar] [CrossRef]
- Purcell, S.; Neale, B.; Todd-Brown, K.; Thomas, L.; Ferreira, M.A.; Bender, D.; Maller, J.; Sklar, P.; de Bakker, P.I.; Daly, M.J.; et al. PLINK: A tool set for whole-genome association and population-based linkage analyses. Am. J. Hum. Genet. 2007, 81, 559–575. [Google Scholar] [CrossRef]
- Chen, S.; Zhou, Y.; Chen, Y.; Gu, J. fastp: An ultra-fast all-in-one FASTQ preprocessor. Bioinformatics 2018, 34, i884–i890. [Google Scholar] [CrossRef] [PubMed]
- Kim, D.; Paggi, J.M.; Park, C.; Bennett, C.; Salzberg, S.L. Graph-based genome alignment and genotyping with HISAT2 and HISAT-genotype. Nat. Biotechnol. 2019, 37, 907–915. [Google Scholar] [CrossRef] [PubMed]
- Liao, Y.; Smyth, G.K.; Shi, W. featureCounts: An efficient general purpose program for assigning sequence reads to genomic features. Bioinformatics 2014, 30, 923–930. [Google Scholar] [CrossRef] [PubMed]
- Love, M.I.; Huber, W.; Anders, S. Moderated estimation of fold change and dispersion for RNA-seq data with DESeq2. Genome Biol. 2014, 15, 550. [Google Scholar] [CrossRef]
- Yin, L.; Zhang, H.; Tang, Z.; Xu, J.; Yin, D.; Zhang, Z.; Yuan, X.; Zhu, M.; Zhao, S.; Li, X.; et al. rMVP: A Memory-efficient, Visualization-enhanced, and Parallel-accelerated Tool for Genome-wide Association Study. Genom. Proteom. Bioinform. 2021, 19, 619–628. [Google Scholar] [CrossRef] [PubMed]
- Quinlan, A.R.; Hall, I.M. BEDTools: A flexible suite of utilities for comparing genomic features. Bioinformatics 2010, 26, 841–842. [Google Scholar] [CrossRef] [PubMed]




| SNP | CHR | POS | Effect Size | SE | p-Value | Nearest Genes |
|---|---|---|---|---|---|---|
| 2_179378512_T_C | 2 | 179378512 | −0.343 | 0.058 | 4.40 × 10−11 | MAN1C1 |
| 3_93238969_G_A | 3 | 93238969 | 0.164 | 0.029 | 1.03 × 10−9 | LOC123332809 |
| 4_21904376_A_C | 4 | 21904376 | 0.287 | 0.061 | 1.59 × 10−8 | ETV6 |
| 10_18455881_T_C | 10 | 18455881 | 0.146 | 0.028 | 1.81 × 10−0 | SASH1 |
| 12_62011074_T_C | 12 | 62011074 | −0.248 | 0.034 | 7.16 × 10−14 | VPS54 |
| 18_422296_C_T | 18 | 422296 | −0.215 | 0.039 | 4.97 × 10−10 | LOC123330224 |
| 19_11892609_A_G | 19 | 11892609 | 0.562 | 0.081 | 8.00 × 10−14 | LOC112580602 |
| SNP | CHR | POS | Effect Size | SE | p-Value | Nearest Genes |
|---|---|---|---|---|---|---|
| 4_86264798_C_T | 4 | 86264798 | −0.111 | 0.019 | 4.09 × 10−11 | SLC38A1 |
| 6_88599507_T_C | 6 | 88599507 | 0.077 | 0.013 | 2.34 × 10−10 | DAB1 |
| 12_11038738_T_C | 12 | 11038738 | 0.102 | 0.016 | 1.58 × 10−11 | CCT7 |
| 20_56894773_G_T | 20 | 56894773 | 0.054 | 0.010 | 1.19 × 10−9 | LOC102392630 |
Disclaimer/Publisher’s Note: The statements, opinions and data contained in all publications are solely those of the individual author(s) and contributor(s) and not of MDPI and/or the editor(s). MDPI and/or the editor(s) disclaim responsibility for any injury to people or property resulting from any ideas, methods, instructions or products referred to in the content. |
© 2024 by the authors. Licensee MDPI, Basel, Switzerland. This article is an open access article distributed under the terms and conditions of the Creative Commons Attribution (CC BY) license (https://creativecommons.org/licenses/by/4.0/).
Share and Cite
Wei, K.; Lu, Y.; Ma, X.; Duan, A.; Lu, X.; Abdel-Shafy, H.; Deng, T. Transcriptome-Wide Association Study Reveals Potentially Candidate Genes Responsible for Milk Production Traits in Buffalo. Int. J. Mol. Sci. 2024, 25, 2626. https://doi.org/10.3390/ijms25052626
Wei K, Lu Y, Ma X, Duan A, Lu X, Abdel-Shafy H, Deng T. Transcriptome-Wide Association Study Reveals Potentially Candidate Genes Responsible for Milk Production Traits in Buffalo. International Journal of Molecular Sciences. 2024; 25(5):2626. https://doi.org/10.3390/ijms25052626
Chicago/Turabian StyleWei, Kelong, Ying Lu, Xiaoya Ma, Anqian Duan, Xingrong Lu, Hamdy Abdel-Shafy, and Tingxian Deng. 2024. "Transcriptome-Wide Association Study Reveals Potentially Candidate Genes Responsible for Milk Production Traits in Buffalo" International Journal of Molecular Sciences 25, no. 5: 2626. https://doi.org/10.3390/ijms25052626
APA StyleWei, K., Lu, Y., Ma, X., Duan, A., Lu, X., Abdel-Shafy, H., & Deng, T. (2024). Transcriptome-Wide Association Study Reveals Potentially Candidate Genes Responsible for Milk Production Traits in Buffalo. International Journal of Molecular Sciences, 25(5), 2626. https://doi.org/10.3390/ijms25052626

