Genetic Ablation of STE20-Type Kinase MST4 Does Not Alleviate Diet-Induced MASLD Susceptibility in Mice
Abstract
1. Introduction
2. Results
2.1. Global Knockout of MST4 in Obese Mice Has No Effect on Body Weight or Composition, Locomotor Activity, or Glucose or Insulin Homeostasis
2.2. Whole-Body Depletion of MST4 Does Not Affect High-Fat Diet-Induced Steatotoxicity in the Liver
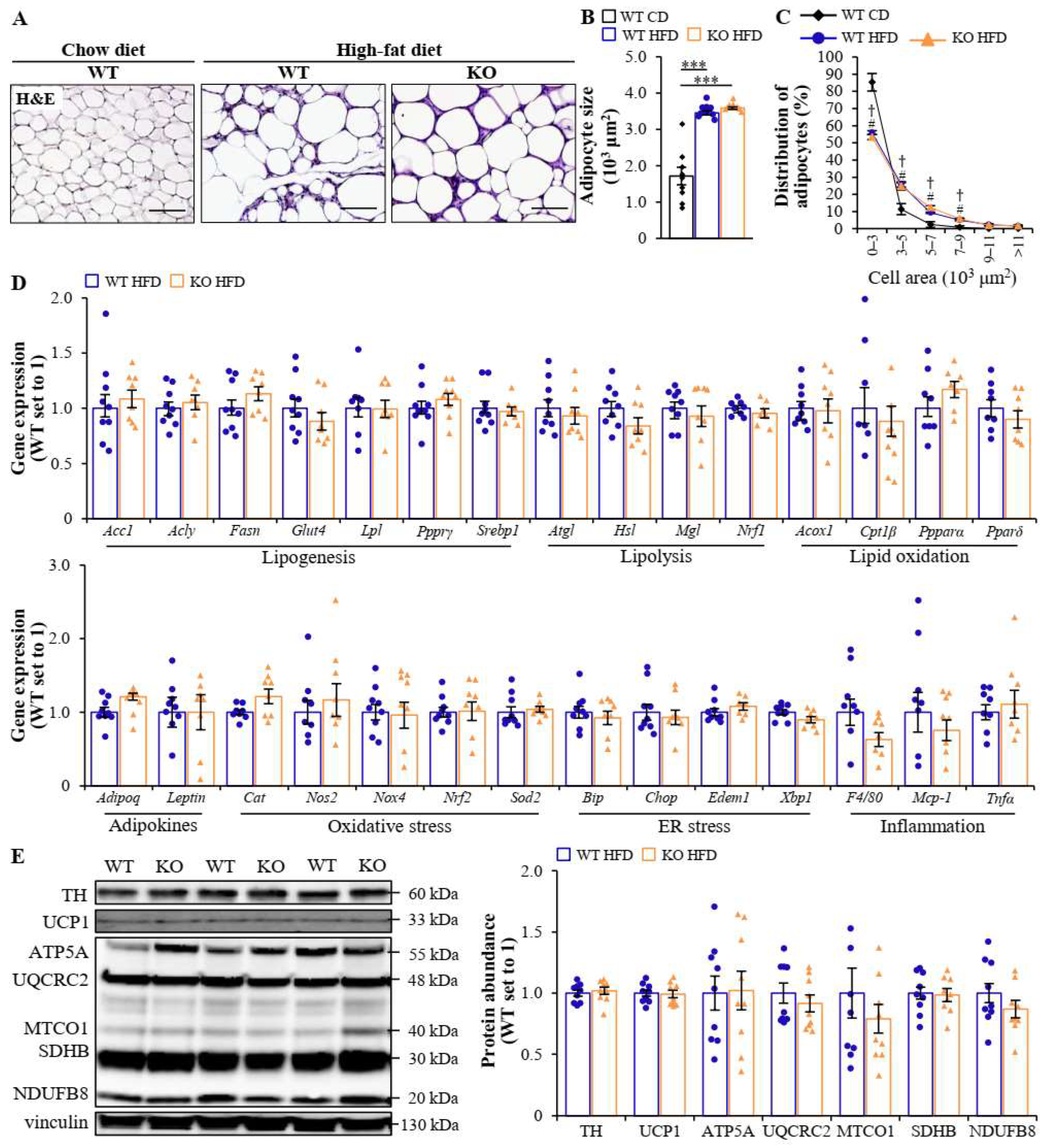
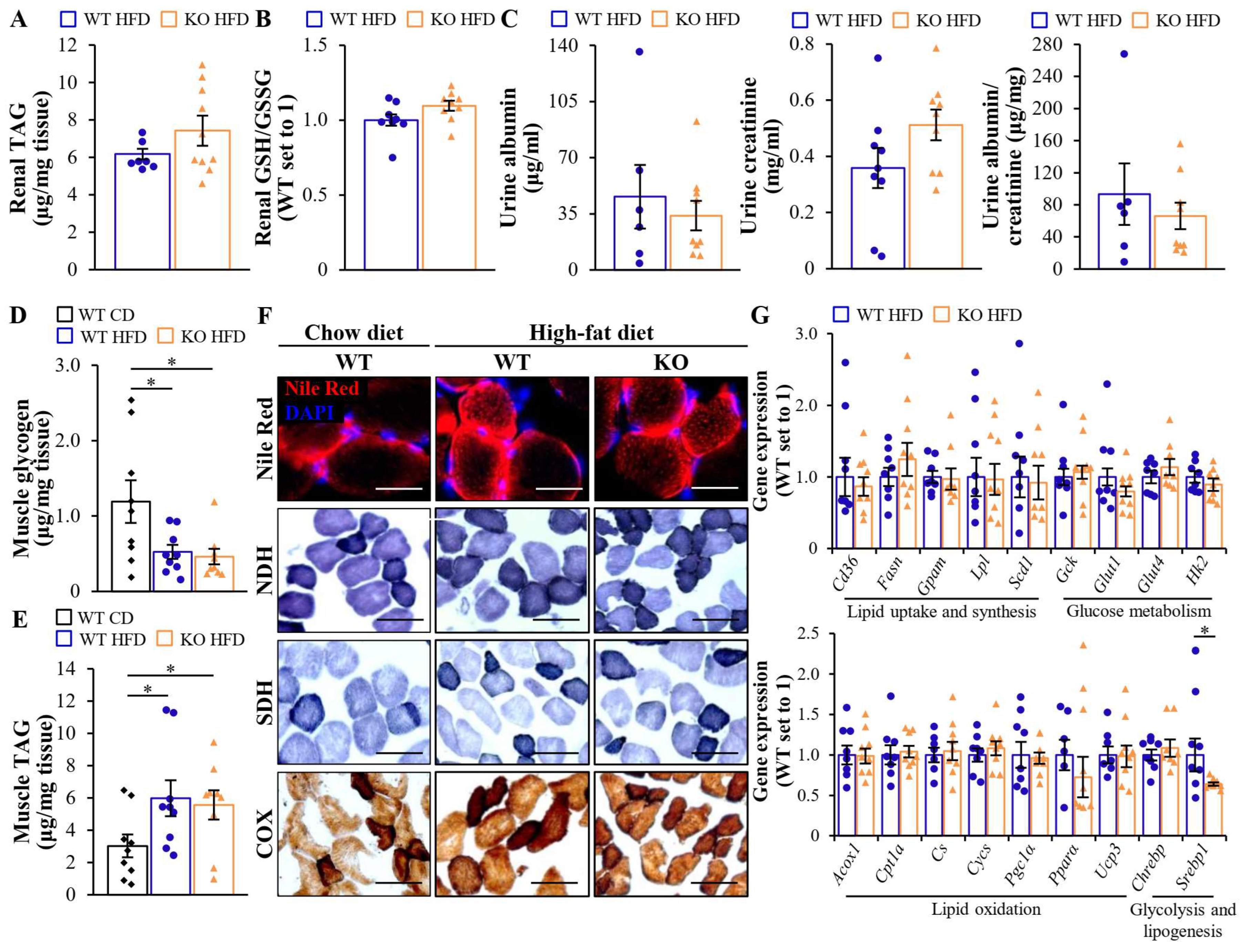
2.3. Global Deficiency of MST4 Has No Impact on Adipose Tissue Function or Renal or Skeletal Muscle Lipotoxicity in High-Fat Diet-Fed Mice
2.4. Liver-Specific Deletion of MST4 Does Not Protect Mice against MCD Diet-Induced MASH
2.5. Possible Mechanism behind the Absence of Hepatic Phenotype in Mst4 Knockout Mice
3. Discussion
4. Materials and Methods
4.1. Animal Experiments
4.2. Isolation of Primary Mouse Hepatocytes, Cell Culture, and Transient Transfections
4.3. In Vivo Tests
4.4. Immunofluorescence and Immunohistochemical Staining
4.5. Biochemical Assays
4.6. Western Blot and qRT-PCR
4.7. Statistical Analysis
Supplementary Materials
Author Contributions
Funding
Institutional Review Board Statement
Informed Consent Statement
Data Availability Statement
Acknowledgments
Conflicts of Interest
Abbreviations
References
- Powell, E.E.; Wong, V.W.; Rinella, M. Non-alcoholic fatty liver disease. Lancet 2021, 397, 2212–2224. [Google Scholar] [CrossRef]
- Scorletti, E.; Carr, R.M. A new perspective on NAFLD: Focusing on lipid droplets. J. Hepatol. 2022, 76, 934–945. [Google Scholar] [CrossRef]
- Rinella, M.E.; Lazarus, J.V.; Ratziu, V.; Francque, S.M.; Sanyal, A.J.; Kanwal, F.; Romero, D.; Abdelmalek, M.F.; Anstee, Q.M.; Arab, J.P.; et al. A multi-society delphi consensus statement on new fatty liver disease nomenclature. J. Hepatol. 2023, 79, 1542–1556. [Google Scholar] [CrossRef]
- Feng, G.; Valenti, L.; Wong, V.W.; Fouad, Y.M.; Yilmaz, Y.; Kim, W.; Sebastiani, G.; Younossi, Z.M.; Hernandez-Gea, V.; Zheng, M.H. Recompensation in cirrhosis: Unravelling the evolving natural history of nonalcoholic fatty liver disease. Nat. Rev. Gastroenterol. Hepatol. 2023, 21, 46–56. [Google Scholar] [CrossRef]
- Wong, V.W.; Ekstedt, M.; Wong, G.L.; Hagstrom, H. Changing epidemiology, global trends and implications for outcomes of NAFLD. J. Hepatol. 2023, 79, 842–852. [Google Scholar] [CrossRef] [PubMed]
- Younossi, Z.M.; Golabi, P.; Paik, J.M.; Henry, A.; Van Dongen, C.; Henry, L. The global epidemiology of nonalcoholic fatty liver disease (NAFLD) and nonalcoholic steatohepatitis (nash): A systematic review. Hepatology 2023, 77, 1335–1347. [Google Scholar] [CrossRef]
- Targher, G.; Corey, K.E.; Byrne, C.D.; Roden, M. The complex link between NAFLD and type 2 diabetes mellitus-mechanisms and treatments. Nat. Rev. Gastroenterol. Hepatol. 2021, 18, 599–612. [Google Scholar] [CrossRef] [PubMed]
- Loomba, R.; Friedman, S.L.; Shulman, G.I. Mechanisms and disease consequences of nonalcoholic fatty liver disease. Cell 2021, 184, 2537–2564. [Google Scholar] [CrossRef] [PubMed]
- Ioannou, G.N. Epidemiology and risk-stratification of NAFLD-associated HCC. J. Hepatol. 2021, 75, 1476–1484. [Google Scholar] [CrossRef] [PubMed]
- Vitale, A.; Svegliati-Baroni, G.; Ortolani, A.; Cucco, M.; Dalla Riva, G.; Giannini, E.G.; Piscaglia, F.; Rapaccini, G.; Di Marco, M.; Caturelli, E.; et al. Epidemiological trends and trajectories of MAFLD-associated hepatocellular carcinoma 2002–2033: The ITA.Li.Ca database. Gut 2023, 72, 141–152. [Google Scholar] [CrossRef] [PubMed]
- Sheka, A.C.; Adeyi, O.; Thompson, J.; Hameed, B.; Crawford, P.A.; Ikramuddin, S. Nonalcoholic steatohepatitis: A review. JAMA 2020, 323, 1175–1183. [Google Scholar] [CrossRef] [PubMed]
- Llovet, J.M.; Willoughby, C.E.; Singal, A.G.; Greten, T.F.; Heikenwalder, M.; El-Serag, H.B.; Finn, R.S.; Friedman, S.L. Nonalcoholic steatohepatitis-related hepatocellular carcinoma: Pathogenesis and treatment. Nat. Rev. Gastroenterol. Hepatol. 2023, 20, 487–503. [Google Scholar] [CrossRef] [PubMed]
- Singal, A.G.; Kanwal, F.; Llovet, J.M. Global trends in hepatocellular carcinoma epidemiology: Implications for screening, prevention and therapy. Nat. Rev. Clin. Oncol. 2023, 20, 864–884. [Google Scholar] [CrossRef] [PubMed]
- Friedman, S.L.; Neuschwander-Tetri, B.A.; Rinella, M.; Sanyal, A.J. Mechanisms of NAFLD development and therapeutic strategies. Nat. Med. 2018, 24, 908–922. [Google Scholar] [CrossRef] [PubMed]
- Harrison, S.A.; Allen, A.M.; Dubourg, J.; Noureddin, M.; Alkhouri, N. Challenges and opportunities in NASH drug development. Nat. Med. 2023, 29, 562–573. [Google Scholar] [CrossRef]
- Yahoo, N.; Dudek, M.; Knolle, P.; Heikenwalder, M. Role of immune responses in the development of NAFLD-associated liver cancer and prospects for therapeutic modulation. J. Hepatol. 2023, 79, 538–551. [Google Scholar] [CrossRef]
- Sharma, S.; Le Guillou, D.; Chen, J.Y. Cellular stress in the pathogenesis of nonalcoholic steatohepatitis and liver fibrosis. Nat. Rev. Gastroenterol. Hepatol. 2023, 20, 662–678. [Google Scholar] [CrossRef]
- Caputo, M.; Cansby, E.; Kumari, S.; Kurhe, Y.; Nair, S.; Stahlman, M.; Kulkarni, N.M.; Boren, J.; Marschall, H.U.; Bluher, M.; et al. Ste20-type protein kinase MST4 controls NAFLD progression by regulating lipid droplet dynamics and metabolic stress in hepatocytes. Hepatol. Commun. 2021, 5, 1183–1200. [Google Scholar] [CrossRef] [PubMed]
- Gluchowski, N.L.; Becuwe, M.; Walther, T.C.; Farese, R.V., Jr. Lipid droplets and liver disease: From basic biology to clinical implications. Nat. Rev. Gastroenterol. Hepatol. 2017, 14, 343–355. [Google Scholar] [CrossRef]
- Mashek, D.G. Hepatic lipid droplets: A balancing act between energy storage and metabolic dysfunction in NAFLD. Mol. Metab. 2021, 50, 101115. [Google Scholar] [CrossRef]
- Zadoorian, A.; Du, X.; Yang, H. Lipid droplet biogenesis and functions in health and disease. Nat. Rev. Endocrinol. 2023, 19, 443–459. [Google Scholar] [CrossRef] [PubMed]
- Caputo, M.; Xia, Y.; Anand, S.K.; Cansby, E.; Andersson, E.; Marschall, H.U.; Konigsrainer, A.; Peter, A.; Mahlapuu, M. Ste20-type kinases MST3 and MST4 promote the progression of hepatocellular carcinoma: Evidence from human cell culture and expression profiling of liver biopsies. FASEB J. 2023, 37, e23105. [Google Scholar] [CrossRef]
- Li, T.; Deng, L.; He, X.; Jiang, G.; Hu, F.; Ye, S.; You, Y.; Duanmu, J.; Dai, H.; Huang, G.; et al. MST4 predicts poor prognosis and promotes metastasis by facilitating epithelial-mesenchymal transition in gastric cancer. Cancer Manag. Res. 2019, 11, 9353–9369. [Google Scholar] [CrossRef]
- Chen, M.; Zhang, H.; Shi, Z.; Li, Y.; Zhang, X.; Gao, Z.; Zhou, L.; Ma, J.; Xu, Q.; Guan, J.; et al. The MST4-MOB4 complex disrupts the MST1-MOB1 complex in the Hippo-Yap pathway and plays a pro-oncogenic role in pancreatic cancer. J. Biol. Chem. 2018, 293, 14455–14469. [Google Scholar] [CrossRef] [PubMed]
- Huang, T.; Kim, C.K.; Alvarez, A.A.; Pangeni, R.P.; Wan, X.; Song, X.; Shi, T.; Yang, Y.; Sastry, N.; Horbinski, C.M.; et al. MST4 phosphorylation of ATG4B regulates autophagic activity, tumorigenicity, and radioresistance in glioblastoma. Cancer Cell 2017, 32, 840–855 e848. [Google Scholar] [CrossRef]
- Zhang, H.; Lin, M.; Dong, C.; Tang, Y.; An, L.; Ju, J.; Wen, F.; Chen, F.; Wang, M.; Wang, W.; et al. An MST4-pbeta-Catenin(Thr40) signaling axis controls intestinal stem cell and tumorigenesis. Adv. Sci. (Weinh) 2021, 8, e2004850. [Google Scholar] [CrossRef]
- Madsen, C.D.; Hooper, S.; Tozluoglu, M.; Bruckbauer, A.; Fletcher, G.; Erler, J.T.; Bates, P.A.; Thompson, B.; Sahai, E. STRIPAK components determine mode of cancer cell migration and metastasis. Nat. Cell Biol. 2015, 17, 68–80. [Google Scholar] [CrossRef] [PubMed]
- Zhang, H.; Ma, X.; Peng, S.; Nan, X.; Zhao, H. Differential expression of MST4, STK25 and PDCD10 between benign prostatic hyperplasia and prostate cancer. Int. J. Clin. Exp. Pathol. 2014, 7, 8105–8111. [Google Scholar]
- Arora, R.; Kim, J.H.; Getu, A.A.; Angajala, A.; Chen, Y.L.; Wang, B.; Kahn, A.G.; Chen, H.; Reshi, L.; Lu, J.; et al. MST4: A potential oncogene and therapeutic target in breast cancer. Cells 2022, 11, 57. [Google Scholar] [CrossRef]
- Shi, X.; Zou, J.; Wang, Y.; Zhao, J.; Ye, B.; Qi, Q.; Liu, F.; Hu, J.; Li, S.; Tian, Y. MST4 as a novel therapeutic target for autophagy and radiosensitivity in gastric cancer. IUBMB Life 2022, 75, 117–136. [Google Scholar] [CrossRef]
- Wu, X.; Zhang, Y.; Zhang, Y.; Xia, L.; Yang, Y.; Wang, P.; Xu, Y.; Ren, Z.; Liu, H. MST4 attenuates NLRP3 inflammasome-mediated neuroinflammation and affects the prognosis after intracerebral hemorrhage in mice. Brain Res. Bull 2021, 177, 31–38. [Google Scholar] [CrossRef] [PubMed]
- Jiao, S.; Zhang, Z.; Li, C.; Huang, M.; Shi, Z.; Wang, Y.; Song, X.; Liu, H.; Li, C.; Chen, M.; et al. The kinase MST4 limits inflammatory responses through direct phosphorylation of the adaptor traf6. Nat. Immunol. 2015, 16, 246–257. [Google Scholar] [CrossRef] [PubMed]
- Shi, Z.; Zhou, Z. MST kinases in innate immune signaling. Cell Stress 2017, 2, 4–13. [Google Scholar] [CrossRef] [PubMed]
- Ceccarelli, D.F.; Laister, R.C.; Mulligan, V.K.; Kean, M.J.; Goudreault, M.; Scott, I.C.; Derry, W.B.; Chakrabartty, A.; Gingras, A.C.; Sicheri, F. CCM3/PDCD10 heterodimerizes with germinal center kinase III (GCKIII) proteins using a mechanism analogous to ccm3 homodimerization. J. Biol. Chem. 2011, 286, 25056–25064. [Google Scholar] [CrossRef] [PubMed]
- Sartages, M.; Garcia-Colomer, M.; Iglesias, C.; Howell, B.W.; Macia, M.; Pena, P.; Pombo, C.M.; Zalvide, J. GCKIII (germinal center kinase iii) kinases STK24 and STK25 (serine/threonine kinase 24 and 25) inhibit cavernoma development. Stroke 2022, 53, 976–986. [Google Scholar] [CrossRef] [PubMed]
- Amrutkar, M.; Chursa, U.; Kern, M.; Nunez-Duran, E.; Stahlman, M.; Sutt, S.; Boren, J.; Johansson, B.R.; Marschall, H.U.; Bluher, M.; et al. Stk25 is a critical determinant in nonalcoholic steatohepatitis. FASEB J. 2016, 30, 3628–3643. [Google Scholar] [CrossRef] [PubMed]
- Cansby, E.; Kulkarni, N.M.; Magnusson, E.; Kurhe, Y.; Amrutkar, M.; Nerstedt, A.; Stahlman, M.; Sihlbom, C.; Marschall, H.U.; Boren, J.; et al. Protein kinase MST3 modulates lipid homeostasis in hepatocytes and correlates with nonalcoholic steatohepatitis in humans. FASEB J. 2019, 33, 9974–9989. [Google Scholar] [CrossRef] [PubMed]
- Anand, S.K.; Caputo, M.; Xia, Y.; Andersson, E.; Cansby, E.; Kumari, S.; Henricsson, M.; Porosk, R.; Keuenhof, K.S.; Hoog, J.L.; et al. Inhibition of MAP4K4 signaling initiates metabolic reprogramming to protect hepatocytes from lipotoxic damage. J. Lipid Res. 2022, 63, 100238. [Google Scholar] [CrossRef]
- Xia, Y.; Andersson, E.; Anand, S.K.; Cansby, E.; Caputo, M.; Kumari, S.; Porosk, R.; Kilk, K.; Nair, S.; Marschall, H.U.; et al. Silencing of STE20-type kinase TAOK1 confers protection against hepatocellular lipotoxicity via metabolic rewiring. Hepatol. Commun. 2023, 7, e0037. [Google Scholar] [CrossRef]
- Amrutkar, M.; Kern, M.; Nuñez-Durán, E.; Ståhlman, M.; Cansby, E.; Chursa, U.; Stenfeldt, E.; Borén, J.; Blüher, M.; Mahlapuu, M. Protein kinase STK25 controls lipid partitioning in hepatocytes and correlates with liver fat content in humans. Diabetologia 2016, 59, 341–353. [Google Scholar] [CrossRef]
- Xia, Y.; Caputo, M.; Cansby, E.; Anand, S.K.; Sutt, S.; Henricsson, M.; Porosk, R.; Marschall, H.U.; Bluher, M.; Mahlapuu, M. STE20-type kinase TAOK3 regulates hepatic lipid partitioning. Mol. Metab. 2021, 54, 101353. [Google Scholar] [CrossRef]
- Caputo, M.; Kurhe, Y.; Kumari, S.; Cansby, E.; Amrutkar, M.; Scandalis, E.; Booten, S.L.; Stahlman, M.; Boren, J.; Marschall, H.U.; et al. Silencing of STE20-type kinase MST3 in mice with antisense oligonucleotide treatment ameliorates diet-induced nonalcoholic fatty liver disease. FASEB J. 2021, 35, e21567. [Google Scholar] [CrossRef]
- Iglesias, C.; Floridia, E.; Sartages, M.; Porteiro, B.; Fraile, M.; Guerrero, A.; Santos, D.; Cunarro, J.; Tovar, S.; Nogueiras, R.; et al. The MST3/STK24 kinase mediates impaired fasting blood glucose after a high-fat diet. Diabetologia 2017, 60, 2453–2462. [Google Scholar] [CrossRef]
- Cansby, E.; Nunez-Duran, E.; Magnusson, E.; Amrutkar, M.; Booten, S.L.; Kulkarni, N.M.; Svensson, L.T.; Boren, J.; Marschall, H.U.; Aghajan, M.; et al. Targeted delivery of Stk25 antisense oligonucleotides to hepatocytes protects mice against nonalcoholic fatty liver disease. Cell Mol. Gastroenter. 2019, 7, 597–618. [Google Scholar] [CrossRef] [PubMed]
- Takahashi, Y.; Soejima, Y.; Fukusato, T. Animal models of nonalcoholic fatty liver disease/nonalcoholic steatohepatitis. World J. Gastroenterol. 2012, 18, 2300–2308. [Google Scholar] [CrossRef] [PubMed]
- Kleiner, D.E.; Brunt, E.M.; Van Natta, M.; Behling, C.; Contos, M.J.; Cummings, O.W.; Ferrell, L.D.; Liu, Y.C.; Torbenson, M.S.; Unalp-Arida, A.; et al. Design and validation of a histological scoring system for nonalcoholic fatty liver disease. Hepatology 2005, 41, 1313–1321. [Google Scholar] [CrossRef] [PubMed]
- Behari, J.; Yeh, T.H.; Krauland, L.; Otruba, W.; Cieply, B.; Hauth, B.; Apte, U.; Wu, T.; Evans, R.; Monga, S.P. Liver-specific beta-catenin knockout mice exhibit defective bile acid and cholesterol homeostasis and increased susceptibility to diet-induced steatohepatitis. Am. J. Pathol. 2010, 176, 744–753. [Google Scholar] [CrossRef] [PubMed]
- Parlee, S.D.; Lentz, S.I.; Mori, H.; MacDougald, O.A. Quantifying size and number of adipocytes in adipose tissue. Methods Enzymol. 2014, 537, 93–122. [Google Scholar] [CrossRef] [PubMed]
- De Paepe, B.; De Bleecker, J.L.; Van Coster, R. Histochemical methods for the diagnosis of mitochondrial diseases. Curr. Protoc. Hum. Genet. 2009, 7. [Google Scholar] [CrossRef] [PubMed]








Disclaimer/Publisher’s Note: The statements, opinions and data contained in all publications are solely those of the individual author(s) and contributor(s) and not of MDPI and/or the editor(s). MDPI and/or the editor(s) disclaim responsibility for any injury to people or property resulting from any ideas, methods, instructions or products referred to in the content. |
© 2024 by the authors. Licensee MDPI, Basel, Switzerland. This article is an open access article distributed under the terms and conditions of the Creative Commons Attribution (CC BY) license (https://creativecommons.org/licenses/by/4.0/).
Share and Cite
Caputo, M.; Andersson, E.; Xia, Y.; Hou, W.; Cansby, E.; Erikson, M.; Lind, D.E.; Hallberg, B.; Amrutkar, M.; Mahlapuu, M. Genetic Ablation of STE20-Type Kinase MST4 Does Not Alleviate Diet-Induced MASLD Susceptibility in Mice. Int. J. Mol. Sci. 2024, 25, 2446. https://doi.org/10.3390/ijms25042446
Caputo M, Andersson E, Xia Y, Hou W, Cansby E, Erikson M, Lind DE, Hallberg B, Amrutkar M, Mahlapuu M. Genetic Ablation of STE20-Type Kinase MST4 Does Not Alleviate Diet-Induced MASLD Susceptibility in Mice. International Journal of Molecular Sciences. 2024; 25(4):2446. https://doi.org/10.3390/ijms25042446
Chicago/Turabian StyleCaputo, Mara, Emma Andersson, Ying Xia, Wei Hou, Emmelie Cansby, Max Erikson, Dan Emil Lind, Bengt Hallberg, Manoj Amrutkar, and Margit Mahlapuu. 2024. "Genetic Ablation of STE20-Type Kinase MST4 Does Not Alleviate Diet-Induced MASLD Susceptibility in Mice" International Journal of Molecular Sciences 25, no. 4: 2446. https://doi.org/10.3390/ijms25042446
APA StyleCaputo, M., Andersson, E., Xia, Y., Hou, W., Cansby, E., Erikson, M., Lind, D. E., Hallberg, B., Amrutkar, M., & Mahlapuu, M. (2024). Genetic Ablation of STE20-Type Kinase MST4 Does Not Alleviate Diet-Induced MASLD Susceptibility in Mice. International Journal of Molecular Sciences, 25(4), 2446. https://doi.org/10.3390/ijms25042446

