TIGAR Deficiency Blunts Angiotensin-II-Induced Cardiac Hypertrophy in Mice
Abstract
1. Introduction
2. Results
2.1. TIGAR Deficiency Does Not Affect Systolic Function in Ang-II-Induced Hypertension
2.2. TIGAR Deficiency Does Not Affect Diastolic Function in Ang-II-Induced Hypertension
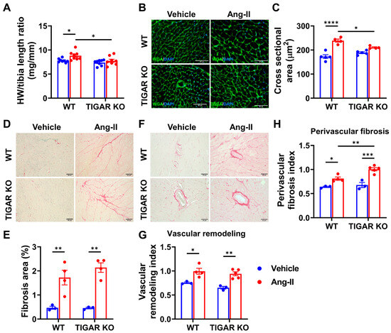
2.3. Knockout of TIGAR Attenuates Ang-II-Induced Cardiac Hypertrophy
2.4. Knockout of TIGAR Increases Glycolytic Enzyme PFK-1 and Glucose Transporter Glut-4 Expression
3. Discussion
4. Materials and Methods
4.1. Mice
4.2. Measurement of Blood Pressure
4.3. Echocardiography
4.4. Tissue F2,6-BP Assay
4.5. Phosphofructokinase Activity Assay
4.6. Histology and Immunofluorescence
4.7. Immunoblot Analysis
4.8. Statistical Analysis
5. Conclusions
Author Contributions
Funding
Institutional Review Board Statement
Data Availability Statement
Conflicts of Interest
References
- Virani, S.S.; Alonso, A.; Benjamin, E.J.; Bittencourt, M.S.; Callaway, C.W.; Carson, A.P.; Chamberlain, A.M.; Chang, A.R.; Cheng, S.; Delling, F.N.; et al. American Heart Association Council on E, Prevention Statistics C, Stroke Statistics S: Heart Disease and Stroke Statistics—2020 Update: A Report from the American Heart Association. Circulation 2020, 141, e139–e596. [Google Scholar] [CrossRef]
- Mervaala, E.; Biala, A.; Merasto, S.; Lempiainen, J.; Mattila, I.; Martonen, E.; Eriksson, O.; Louhelainen, M.; Finckenberg, P.; Kaheinen, P.; et al. Metabolomics in angiotensin II-induced cardiac hypertrophy. Hypertension 2010, 55, 508–515. [Google Scholar] [CrossRef] [PubMed][Green Version]
- Artham, S.M.; Lavie, C.J.; Milani, R.V.; Patel, D.A.; Verma, A.; Ventura, H.O. Clinical impact of left ventricular hypertrophy and implications for regression. Prog. Cardiovasc. Dis. 2009, 52, 153–167. [Google Scholar] [CrossRef] [PubMed]
- Mori, J.; Basu, R.; McLean, B.A.; Das, S.K.; Zhang, L.; Patel, V.B.; Wagg, C.S.; Kassiri, Z.; Lopaschuk, G.D.; Oudit, G.Y. Agonist-induced hypertrophy and diastolic dysfunction are associated with selective reduction in glucose oxidation: A metabolic contribution to heart failure with normal ejection fraction. Circ. Heart Fail. 2012, 5, 493–503. [Google Scholar] [CrossRef]
- Ingwall, J.S.; Weiss, R.G. Is the failing heart energy starved? On using chemical energy to support cardiac function. Circ. Res. 2004, 95, 135–145. [Google Scholar] [CrossRef] [PubMed]
- Neubauer, S. The failing heart—An engine out of fuel. N. Engl. J. Med. 2007, 356, 1140–1151. [Google Scholar] [CrossRef] [PubMed]
- Doughan, A.K.; Harrison, D.G.; Dikalov, S.I. Molecular mechanisms of angiotensin II-mediated mitochondrial dysfunction: Linking mitochondrial oxidative damage and vascular endothelial dysfunction. Circ. Res. 2008, 102, 488–496. [Google Scholar] [CrossRef] [PubMed]
- Geng, J.; Wei, M.; Yuan, X.; Liu, Z.; Wang, X.; Zhang, D.; Luo, L.; Wu, J.; Guo, W.; Qin, Z.H. TIGAR regulates mitochondrial functions through SIRT1-PGC1alpha pathway and translocation of TIGAR into mitochondria in skeletal muscle. FASEB J. 2019, 33, 6082–6098. [Google Scholar] [CrossRef]
- De Bock, K.; Georgiadou, M.; Schoors, S.; Kuchnio, A.; Wong, B.W.; Cantelmo, A.R.; Quaegebeur, A.; Ghesquiere, B.; Cauwenberghs, S.; Eelen, G.; et al. Role of PFKFB3-driven glycolysis in vessel sprouting. Cell 2013, 154, 651–663. [Google Scholar] [CrossRef]
- Schoors, S.; De Bock, K.; Cantelmo, A.R.; Georgiadou, M.; Ghesquiere, B.; Cauwenberghs, S.; Kuchnio, A.; Wong, B.W.; Quaegebeur, A.; Goveia, J.; et al. Partial and transient reduction of glycolysis by PFKFB3 blockade reduces pathological angiogenesis. Cell Metab. 2014, 19, 37–48. [Google Scholar] [CrossRef]
- Xu, Y.; An, X.; Guo, X.; Habtetsion, T.G.; Wang, Y.; Xu, X.; Kandala, S.; Li, Q.; Li, H.; Zhang, C.; et al. Endothelial PFKFB3 plays a critical role in angiogenesis. Arterioscler. Thromb. Vasc. Biol. 2014, 34, 1231–1239. [Google Scholar] [CrossRef]
- Bensaad, K.; Tsuruta, A.; Selak, M.A.; Vidal, M.N.; Nakano, K.; Bartrons, R.; Gottlieb, E.; Vousden, K.H. TIGAR, a p53-inducible regulator of glycolysis and apoptosis. Cell 2006, 126, 107–120. [Google Scholar] [CrossRef] [PubMed]
- Green, D.R.; Chipuk, J.E. p53 and metabolism: Inside the TIGAR. Cell 2006, 126, 30–32. [Google Scholar] [CrossRef] [PubMed]
- Okawa, Y.; Hoshino, A.; Ariyoshi, M.; Kaimoto, S.; Tateishi, S.; Ono, K.; Uchihashi, M.; Iwai-Kanai, E.; Matoba, S. Ablation of cardiac TIGAR preserves myocardial energetics and cardiac function in the pressure overload heart failure model. Am. J. Physiol. Heart Circ. Physiol. 2019, 316, H1366–H1377. [Google Scholar] [CrossRef] [PubMed]
- He, X.; Zeng, H.; Cantrell, A.C.; Chen, J.X. Regulatory role of TIGAR on endothelial metabolism and angiogenesis. J. Cell Physiol. 2021, 236, 7578–7590. [Google Scholar] [CrossRef] [PubMed]
- Crowley, S.D.; Gurley, S.B.; Herrera, M.J.; Ruiz, P.; Griffiths, R.; Kumar, A.P.; Kim, H.S.; Smithies, O.; Le, T.H.; Coffman, T.M. Angiotensin II causes hypertension and cardiac hypertrophy through its receptors in the kidney. Proc. Natl. Acad. Sci. USA 2006, 103, 17985–17990. [Google Scholar] [CrossRef] [PubMed]
- Zou, Y.; Akazawa, H.; Qin, Y.; Sano, M.; Takano, H.; Minamino, T.; Makita, N.; Iwanaga, K.; Zhu, W.; Kudoh, S.; et al. Mechanical stress activates angiotensin II type 1 receptor without the involvement of angiotensin II. Nat. Cell Biol. 2004, 6, 499–506. [Google Scholar] [CrossRef] [PubMed]
- Sambandam, N.; Lopaschuk, G.D.; Brownsey, R.W.; Allard, M.F. Energy metabolism in the hypertrophied heart. Heart Fail. Rev. 2002, 7, 161–173. [Google Scholar] [CrossRef]
- Pellieux, C.; Aasum, E.; Larsen, T.S.; Montessuit, C.; Papageorgiou, I.; Pedrazzini, T.; Lerch, R. Overexpression of angiotensinogen in the myocardium induces downregulation of the fatty acid oxidation pathway. J. Mol. Cell Cardiol. 2006, 41, 459–466. [Google Scholar] [CrossRef]
- Stuck, B.J.; Lenski, M.; Bohm, M.; Laufs, U. Metabolic switch and hypertrophy of cardiomyocytes following treatment with angiotensin II are prevented by AMP-activated protein kinase. J. Biol. Chem. 2008, 283, 32562–32569. [Google Scholar] [CrossRef]
- Lopaschuk, G.D. Cardiac energy metabolism alterations in angiotensin II induced hypertrophy. J. Mol. Cell Cardiol. 2006, 41, 418–420. [Google Scholar] [CrossRef] [PubMed]
- He, X.; Zeng, H.; Cantrell, A.C.; Williams, Q.A.; Chen, J.X. Knockout of TIGAR enhances myocardial phosphofructokinase activity and preserves diastolic function in heart failure. J. Cell Physiol. 2022, 237, 3317–3327. [Google Scholar] [CrossRef] [PubMed]
- Donthi, R.V.; Ye, G.; Wu, C.; McClain, D.A.; Lange, A.J.; Epstein, P.N. Cardiac expression of kinase-deficient 6-phosphofructo-2-kinase/fructose-2,6-bisphosphatase inhibits glycolysis, promotes hypertrophy, impairs myocyte function, and reduces insulin sensitivity. J. Biol. Chem. 2004, 279, 48085–48090. [Google Scholar] [CrossRef] [PubMed]
- Wang, J.; Xu, J.; Wang, Q.; Brainard, R.E.; Watson, L.J.; Jones, S.P.; Epstein, P.N. Reduced cardiac fructose 2,6 bisphosphate increases hypertrophy and decreases glycolysis following aortic constriction. PLoS ONE 2013, 8, e53951. [Google Scholar] [CrossRef] [PubMed]
- Umbarawan, Y.; Syamsunarno, M.; Koitabashi, N.; Yamaguchi, A.; Hanaoka, H.; Hishiki, T.; Nagahata-Naito, Y.; Obinata, H.; Sano, M.; Sunaga, H.; et al. Glucose is preferentially utilized for biomass synthesis in pressure-overloaded hearts: Evidence from fatty acid-binding protein-4 and -5 knockout mice. Cardiovasc. Res. 2018, 114, 1132–1144. [Google Scholar] [CrossRef]
- Shao, D.; Tian, R. Glucose Transporters in Cardiac Metabolism and Hypertrophy. Compr. Physiol. 2015, 6, 331–351. [Google Scholar] [CrossRef] [PubMed]
- Wende, A.R.; Kim, J.; Holland, W.L.; Wayment, B.E.; O’Neill, B.T.; Tuinei, J.; Brahma, M.K.; Pepin, M.E.; McCrory, M.A.; Luptak, I.; et al. Glucose transporter 4-deficient hearts develop maladaptive hypertrophy in response to physiological or pathological stresses. Am. J. Physiol. Heart Circ. Physiol. 2017, 313, H1098–H1108. [Google Scholar] [CrossRef]
- Huang, Y.; Lei, L.; Liu, D.; Jovin, I.; Russell, R.; Johnson, R.S.; Di Lorenzo, A.; Giordano, F.J. Normal glucose uptake in the brain and heart requires an endothelial cell-specific HIF-1alpha-dependent function. Proc. Natl. Acad. Sci. USA 2012, 109, 17478–17483. [Google Scholar] [CrossRef]
- Domenighetti, A.A.; Danes, V.R.; Curl, C.L.; Favaloro, J.M.; Proietto, J.; Delbridge, L.M. Targeted GLUT-4 deficiency in the heart induces cardiomyocyte hypertrophy and impaired contractility linked with Ca2+ and proton flux dysregulation. J. Mol. Cell Cardiol. 2010, 48, 663–672. [Google Scholar] [CrossRef]
- Csibi, A.; Communi, D.; Muller, N.; Bottari, S.P. Angiotensin II inhibits insulin-stimulated GLUT4 translocation and Akt activation through tyrosine nitration-dependent mechanisms. PLoS ONE 2010, 5, e10070. [Google Scholar] [CrossRef]
- He, X.; Zeng, H.; Chen, J.X. Ablation of SIRT3 causes coronary microvascular dysfunction and impairs cardiac recovery post myocardial ischemia. Int. J. Cardiol. 2016, 215, 349–357. [Google Scholar] [CrossRef]
- Gao, S.; Ho, D.; Vatner, D.E.; Vatner, S.F. Echocardiography in Mice. Curr. Protoc. Mouse Biol. 2011, 1, 71–83. [Google Scholar] [CrossRef]
- He, X.; Zeng, H.; Chen, S.T.; Roman, R.J.; Aschner, J.L.; Didion, S.; Chen, J.X. Endothelial specific SIRT3 deletion impairs glycolysis and angiogenesis and causes diastolic dysfunction. J. Mol. Cell Cardiol. 2017, 112, 104–113. [Google Scholar] [CrossRef] [PubMed]
- He, X.; Zeng, H.; Roman, R.J.; Chen, J.X. Inhibition of prolyl hydroxylases alters cell metabolism and reverses pre-existing diastolic dysfunction in mice. Int. J. Cardiol. 2018, 272, 281–287. [Google Scholar] [CrossRef] [PubMed]
- Van Schaftingen, E.; Lederer, B.; Bartrons, R.; Hers, H.G. A kinetic study of pyrophosphate: Fructose-6-phosphate phosphotransferase from potato tubers. Application to a microassay of fructose 2,6-bisphosphate. Eur. J. Biochem. 1982, 129, 191–195. [Google Scholar] [CrossRef] [PubMed]
- Deng, H.; Yu, F.; Chen, J.; Zhao, Y.; Xiang, J.; Lin, A. Phosphorylation of Bad at Thr-201 by JNK1 promotes glycolysis through activation of phosphofructokinase-1. J. Biol. Chem. 2008, 283, 20754–20760. [Google Scholar] [CrossRef] [PubMed]





| Parameters | WT | TIGAR KO | ||
|---|---|---|---|---|
| Vehicle (n = 8) | Ang-II (n = 8) | Vehicle (n = 8) | Ang-II (n = 8) | |
| Heart Rate | 449 ± 10 | 479 ± 4 * | 465 ± 4 | 478 ± 6 |
| Diameter; s (mm) | 2.71 ± 0.09 | 2.57 ± 0.11 | 2.60 ± 0.07 | 2.42 ± 0.17 |
| Diameter; d (mm) | 4.00 ± 0.11 | 3.56 ± 0.13 | 3.88 ± 0.06 | 3.40 ± 0.15 # |
| Volume; s (µL) | 27.65 ± 2.14 | 24.56 ± 2.52 | 24.99 ± 1.57 | 22.28 ± 4.60 |
| Volume; d (µL) | 70.50 ± 4.23 | 53.95 ± 4.73 | 65.48 ± 2.41 | 48.59 ± 5.64 # |
| SV (µL) | 42.85 ± 2.57 | 29.39 ± 2.96 * | 40.49 ± 1.24 | 26.31 ± 1.44 # |
| CO (mL/min) | 19.17 ± 1.21 | 14.14 ± 1.50 * | 18.84 ± 0.60 | 12.59 ± 0.70 # |
| LVAW; s (mm) | 1.12 ± 0.03 | 1.23 ± 0.04 | 1.15 ± 0.03 | 1.11 ± 0.04 |
| LVAW; d (mm) | 0.76 ± 0.02 | 0.92 ± 0.03 * | 0.79 ± 0.03 | 0.81 ± 0.03 |
| LVPW; s (mm) | 1.07 ± 0.04 | 1.20 ± 0.06 | 1.02 ± 0.03 | 1.07 ± 0.05 |
| LVPW; d (mm) | 0.75 ± 0.05 | 0.96 ± 0.06 * | 0.66 ± 0.02 | 0.84 ± 0.04 # |
| Diastolic Index | WT | TIGAR KO | ||
|---|---|---|---|---|
| Vehicle (n = 8) | Ang-II (n = 8) | Vehicle (n = 8) | Ang-II (n = 8) | |
| E (cm/s) | 84.37 ± 2.57 | 75.89 ± 3.12 | 82.28 ± 2.11 | 68.39 ± 3.85 # |
| A (cm/s) | 61.58 ± 2.30 | 55.34 ± 3.28 | 61.58 ± 2.81 | 47.55 ± 2.87 # |
| E/A ratio | 1.38 ± 0.06 | 1.41 ± 31.83 | 1.35 ± 0.06 | 1.51 ± 0.16 |
| e’ (cm/s) | 2.95 ± 0.13 | 2.54 ± 0.26 | 2.83 ± 0.05 | 2.20 ± 0.15 # |
| a’ (cm/s) | 2.51 ± 0.09 | 2.18 ± 0.24 | 2.50 ± 0.06 | 1.75 ± 0.10 # |
| E/e’ ratio | 29.22 ± 1.83 | 31.83 ± 3.10 | 29.16 ± 0.95 | 31.75 ± 2.05 |
| IVCT (ms) | 8.92 ± 0.51 | 8.88 ± 0.74 | 9.72 ± 0.52 | 9.28 ± 0.39 |
| AET (ms) | 49.50 ± 0.90 | 49.33 ± 1.52 | 50.38 ± 1.18 | 52.06 ± 2.89 |
| Coronary Flow Velocity | WT | TIGAR KO | ||
|---|---|---|---|---|
| Vehicle (n = 8) | Ang-II (n = 8) | Vehicle (n = 8) | Ang-II (n = 8) | |
| Sbaseline (cm/s) | 5.67 ± 0.44 | 9.13 ± 1.05 | 6.63 ± 0.54 | 11.46 ± 3.65 |
| Dbaseline (cm/s) | 28.58 ± 1.65 | 36.33 ± 3.19 | 30.59 ± 1.45 | 33.80 ± 3.41 |
| Shyperremia (cm/s) | 25.64 ± 1.78 | 35.93 ± 3.41 * | 28.70 ± 1.83 | 30.08 ± 3.19 |
| Dhyperremia (cm/s) | 83.73 ± 2.92 | 88.67 ± 4.37 | 82.24 ± 2.76 | 75.32 ± 4.37 |
| Primary Antibody | Catalog # | Host | Vender | MW (kDa) | Dilution |
|---|---|---|---|---|---|
| GAPDH | #2118 | rabbit | Cell Signaling, Danvers, MA, USA | 37 | 1:5000 |
| Glut-1 | NB110-39113 | rabbit | Novus Biologicals, Centennial, CO, USA | 55 | 1:1000 |
| Glut-4 | #2213 | mouse | Cell Signaling, Danvers, MA, USA | 50 | 1:1000 |
| PFK-1 | sc-377346 | rabbit | Santa Cruz, Dallas, TX, USA | 85 | 1:1000 |
| PFKFB3 | ab181861 | rabbit | Abcam, Boston, MA, USA | 58 | 1:1000 |
| TIGAR | sc-67273 | rabbit | Santa Cruz, Dallas, TX, USA | 30 | 1:1000 |
| β-tubulin | #86298 | mouse | Cell Signaling, Danvers, MA, USA | 55 | 1:2000 |
Disclaimer/Publisher’s Note: The statements, opinions and data contained in all publications are solely those of the individual author(s) and contributor(s) and not of MDPI and/or the editor(s). MDPI and/or the editor(s) disclaim responsibility for any injury to people or property resulting from any ideas, methods, instructions or products referred to in the content. |
© 2024 by the authors. Licensee MDPI, Basel, Switzerland. This article is an open access article distributed under the terms and conditions of the Creative Commons Attribution (CC BY) license (https://creativecommons.org/licenses/by/4.0/).
Share and Cite
He, X.; Williams, Q.A.; Cantrell, A.C.; Besanson, J.; Zeng, H.; Chen, J.-X. TIGAR Deficiency Blunts Angiotensin-II-Induced Cardiac Hypertrophy in Mice. Int. J. Mol. Sci. 2024, 25, 2433. https://doi.org/10.3390/ijms25042433
He X, Williams QA, Cantrell AC, Besanson J, Zeng H, Chen J-X. TIGAR Deficiency Blunts Angiotensin-II-Induced Cardiac Hypertrophy in Mice. International Journal of Molecular Sciences. 2024; 25(4):2433. https://doi.org/10.3390/ijms25042433
Chicago/Turabian StyleHe, Xiaochen, Quinesha A. Williams, Aubrey C. Cantrell, Jessie Besanson, Heng Zeng, and Jian-Xiong Chen. 2024. "TIGAR Deficiency Blunts Angiotensin-II-Induced Cardiac Hypertrophy in Mice" International Journal of Molecular Sciences 25, no. 4: 2433. https://doi.org/10.3390/ijms25042433
APA StyleHe, X., Williams, Q. A., Cantrell, A. C., Besanson, J., Zeng, H., & Chen, J.-X. (2024). TIGAR Deficiency Blunts Angiotensin-II-Induced Cardiac Hypertrophy in Mice. International Journal of Molecular Sciences, 25(4), 2433. https://doi.org/10.3390/ijms25042433

