Rapid Antibacterial Activity Assessment of Chimeric Lysins
Abstract
1. Introduction
2. Results and Discussion
2.1. Improvement of the Cell-Free Expression System by Adding an Artificial T7 Terminator
2.2. Comparison of Antibacterial Activities of ALS2-dA Variants with Different Linker Lengths
2.3. Antibacterial Activity of E. coli-Expressed ALS2-dA-L25 against Bovine, Poultry, and Human Strains of S. aureus
2.4. Improvement of Antibacterial Activity of ALS2-dA-L25 by Shuffling SH3 Domains
2.5. Comparison of Antibacterial Activities of E. coli-Expressed ALS2, ALS2-dA-L25, and ALS2-dA-ClyCSH3
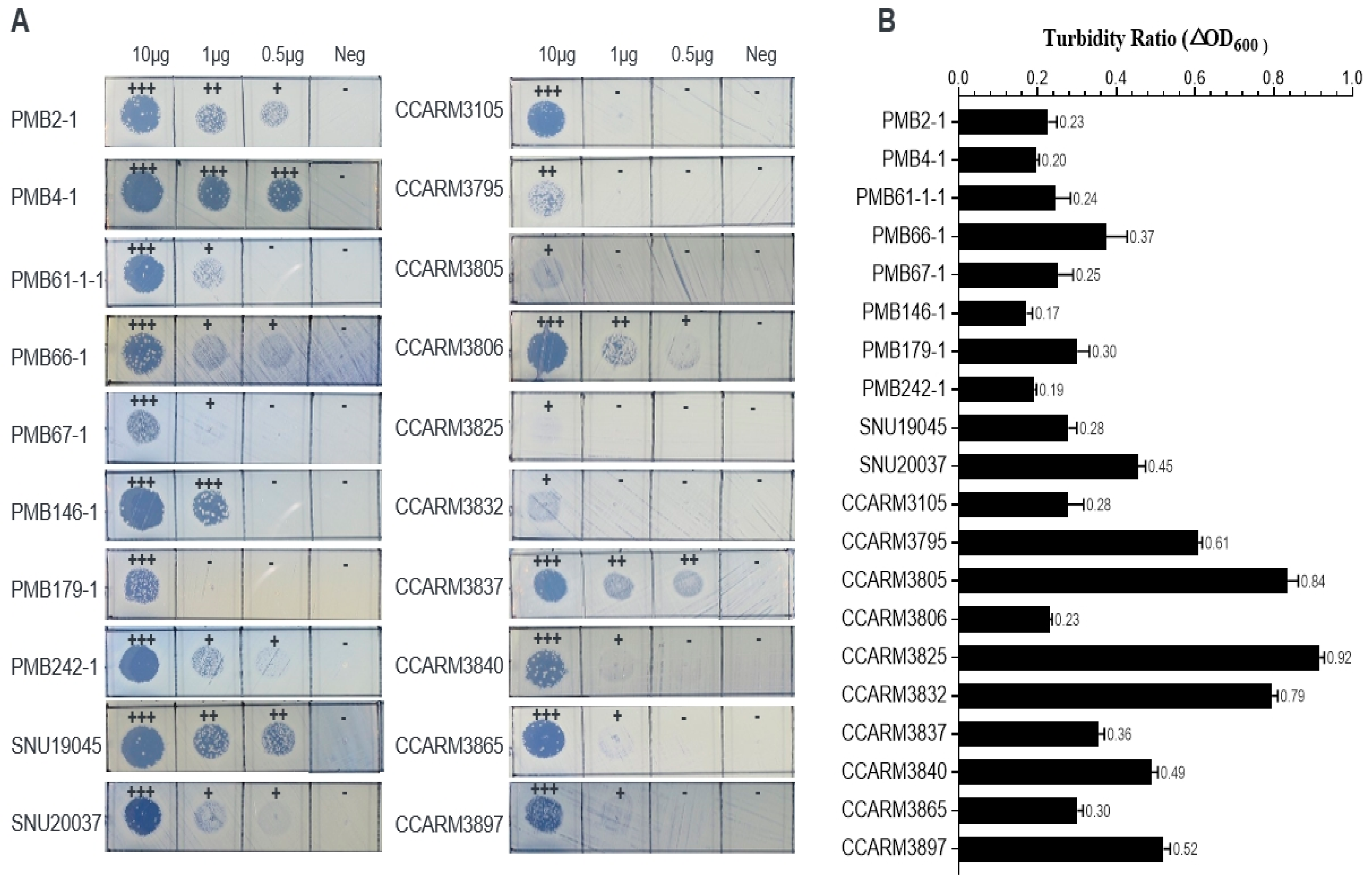
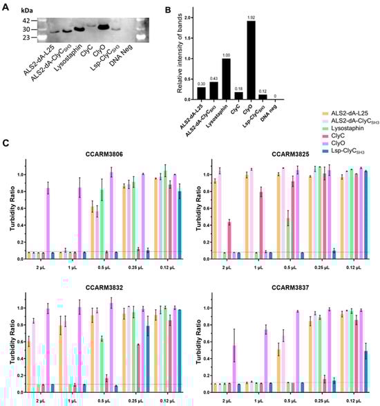
2.6. Simple and Rapid Direct Comparison of Antibacterial Activities of Chimeric Lysins Using the Improved Cell-Free Expression System
2.7. Comparison of Antimicrobial Activities of Chimeric Lysins in Milk
2.8. Sequence Analyses of Chimeric Lysin Genes with Different Translation Efficiencies
3. Materials and Methods
3.1. Bacterial Strains
3.2. Bioinformatics
3.3. Linker Design and Construction of Cell-Free Expression Genes
3.4. Western Blots Using Electrochemiluminescence for Detection of Cell-Free Synthesis Proteins
3.5. Rapid Screening Testing of Cell-Free Synthesis Proteins
3.6. E. coli Expression and Protein Purification
3.7. Antibacterial Activity Testing of ALS2-dA-L25
3.8. Colony Reduction Testing in Milk
3.9. Statistical Analysis
4. Conclusions
Supplementary Materials
Author Contributions
Funding
Institutional Review Board Statement
Informed Consent Statement
Data Availability Statement
Conflicts of Interest
References
- Argudín, M.Á.; Mendoza, M.C.; Rodicio, M.R. Food poisoning and Staphylococcus aureus enterotoxins. Toxins 2010, 2, 1751–1773. [Google Scholar] [CrossRef] [PubMed]
- Holmes, M.A.; Zadoks, R.N. Methicillin resistant S. aureus in human and bovine mastitis. J. Mammary Gland Biol. Neoplasia 2011, 16, 373–382. [Google Scholar] [CrossRef]
- McNamee, P.T.; Smyth, J.A. Bacterial chondronecrosis with osteomyelitis (‘femoral head necrosis’) of broiler chickens: A review. Avian Pathol. 2000, 29, 477–495. [Google Scholar] [CrossRef]
- University of Glasgow. Potential Biomarkers of Mastitis in Dairy Cattle Milk Identified. 2016. Available online: https://phys.org/news/2016-07-potential-biomarkers-mastitis-dairy-cattle.html (accessed on 18 July 2016).
- Enright, M.C. The evolution of a resistant pathogen—The case of MRSA. Curr. Opin. Pharmacol. 2003, 3, 474–479. [Google Scholar] [CrossRef]
- Alfeky, A.-A.E.; Tawfick, M.M.; Ashour, M.S.; El-Moghazy, A.-N.A. High prevalence of multi-drug resistant methicillin-resistant Staphylococcus aureus in tertiary Egyptian Hospitals. J. Infect. Dev. Ctries 2022, 16, 795–806. [Google Scholar] [CrossRef]
- Appelbaum, P. The emergence of vancomycin-intermediate and vancomycin-resistant Staphylococcus aureus. Clin. Microbiol. Infect. 2006, 12, 16–23. [Google Scholar] [CrossRef]
- Bagcigil, A.F.; Taponen, S.; Koort, J.; Bengtsson, B.; Myllyniemi, A.-L.; Pyörälä, S. Genetic basis of penicillin resistance of S. aureus isolated in bovine mastitis. Acta Vet. Scand. 2012, 54, 69. [Google Scholar] [CrossRef] [PubMed]
- Murray, C.J.; Ikuta, K.S.; Sharara, F.; Swetschinski, L.; Aguilar, G.R.; Gray, A.; Han, C.; Bisignano, C.; Rao, P.; Wool, E. Global burden of bacterial antimicrobial resistance in 2019: A systematic analysis. Lancet 2022, 399, 629–655. [Google Scholar] [CrossRef]
- Sakwinska, O.; Giddey, M.; Moreillon, M.; Morisset, D.; Waldvogel, A.; Moreillon, P. Staphylococcus aureus host range and human-bovine host shift. Appl. Environ. Microbiol. 2011, 77, 5908–5915. [Google Scholar] [CrossRef]
- Lowder, B.V.; Guinane, C.M.; Ben Zakour, N.L.; Weinert, L.A.; Conway-Morris, A.; Cartwright, R.A.; Simpson, A.J.; Rambaut, A.; Nubel, U.; Fitzgerald, J.R. Recent human-to-poultry host jump, adaptation, and pandemic spread of Staphylococcus aureus. Proc. Natl. Acad. Sci. USA 2009, 106, 19545–19550. [Google Scholar] [CrossRef]
- Geenen, P.L.; Graat, E.A.; Haenen, A.; Hengeveld, P.D.; Van Hoek, A.H.; Huijsdens, X.W.; Kappert, C.C.; Lammers, G.A.; Van Duijkeren, E.; Van De Giessen, A.W. Prevalence of livestock-associated MRSA on Dutch broiler farms and in people living and/or working on these farms. Epidemiol. Infect. 2013, 141, 1099–1108. [Google Scholar] [CrossRef]
- Ko, D.S.; Kim, N.H.; Kim, E.K.; Ha, E.J.; Ro, Y.H.; Kim, D.; Choi, K.S.; Kwon, H.J. Comparative genomics of bovine mastitis-origin Staphylococcus aureus strains classified into prevalent human genotypes. Res. Vet. Sci. 2021, 139, 67–77. [Google Scholar] [CrossRef]
- Matsuzaki, S.; Rashel, M.; Uchiyama, J.; Sakurai, S.; Ujihara, T.; Kuroda, M.; Ikeuchi, M.; Tani, T.; Fujieda, M.; Wakiguchi, H. Bacteriophage therapy: A revitalized therapy against bacterial infectious diseases. J. Infect. Chemother. 2005, 11, 211–219. [Google Scholar] [CrossRef]
- Summers, W.C. Bacteriophage therapy. Annu. Rev. Microbiol. 2001, 55, 437–451. [Google Scholar] [CrossRef] [PubMed]
- Schmelcher, M.; Donovan, D.M.; Loessner, M.J. Bacteriophage endolysins as novel antimicrobials. Future Microbiol. 2012, 7, 1147–1171. [Google Scholar] [CrossRef] [PubMed]
- Rostol, J.T.; Marraffini, L. (Ph)ighting Phages: How Bacteria Resist Their Parasites. Cell Host Microbe 2019, 25, 184–194. [Google Scholar] [CrossRef] [PubMed]
- Loessner, M.J. Bacteriophage endolysins—Current state of research and applications. Curr. Opin. Microbiol. 2005, 8, 480–487. [Google Scholar] [CrossRef] [PubMed]
- Sass, P.; Bierbaum, G. Lytic activity of recombinant bacteriophage φ11 and φ12 endolysins on whole cells and biofilms of Staphylococcus aureus. Appl. Environ. Microbiol. 2007, 73, 347–352. [Google Scholar] [CrossRef] [PubMed]
- Nelson, D.; Loomis, L.; Fischetti, V.A. Prevention and elimination of upper respiratory colonization of mice by group A streptococci by using a bacteriophage lytic enzyme. Proc. Natl. Acad. Sci. USA 2001, 98, 4107–4112. [Google Scholar] [CrossRef] [PubMed]
- Fischetti, V.A. Bacteriophage lysins as effective antibacterials. Curr. Opin. Microbiol. 2008, 11, 393–400. [Google Scholar] [CrossRef] [PubMed]
- Haddad Kashani, H.; Schmelcher, M.; Sabzalipoor, H.; Seyed Hosseini, E.; Moniri, R. Recombinant endolysins as potential therapeutics against antibiotic-resistant Staphylococcus aureus: Current status of research and novel delivery strategies. Clin. Microbiol. Rev. 2018, 31, 10–1128. [Google Scholar] [CrossRef]
- Mao, J.; Schmelcher, M.; Harty, W.J.; Foster-Frey, J.; Donovan, D.M. Chimeric Ply187 endolysin kills Staphylococcus aureus more effectively than the parental enzyme. FEMS Microbiol. Lett. 2013, 342, 30–36. [Google Scholar] [CrossRef]
- Lee, C.; Kim, J.; Son, B.; Ryu, S. Development of advanced chimeric endolysin to control multidrug-resistant Staphylococcus aureus through domain shuffling. ACS Infect. Dis. 2021, 7, 2081–2092. [Google Scholar] [CrossRef]
- Huang, L.; Luo, D.; Gondil, V.S.; Gong, Y.; Jia, M.; Yan, D.; He, J.; Hu, S.; Yang, H.; Wei, H. Construction and characterization of a chimeric lysin ClyV with improved bactericidal activity against Streptococcus agalactiae in vitro and in vivo. Appl. Microbiol. Biotechnol. 2020, 104, 1609–1619. [Google Scholar] [CrossRef] [PubMed]
- Dong, Q.; Wang, J.; Yang, H.; Wei, C.; Yu, J.; Zhang, Y.; Huang, Y.; Zhang, X.E.; Wei, H. Construction of a chimeric lysin Ply187N-V12C with extended lytic activity against staphylococci and streptococci. Microb. Biotechnol. 2015, 8, 210–220. [Google Scholar] [CrossRef] [PubMed]
- Becker, S.C.; Dong, S.; Baker, J.R.; Foster-Frey, J.; Pritchard, D.G.; Donovan, D.M. LysK CHAP endopeptidase domain is required for lysis of live staphylococcal cells. FEMS Microbiol. Lett. 2009, 294, 52–60. [Google Scholar] [CrossRef]
- Horgan, M.; O’Flynn, G.; Garry, J.; Cooney, J.; Coffey, A.; Fitzgerald, G.F.; Ross, R.P.; McAuliffe, O. Phage lysin LysK can be truncated to its CHAP domain and retain lytic activity against live antibiotic-resistant staphylococci. Appl. Environ. Microbiol. 2009, 75, 872–874. [Google Scholar] [CrossRef] [PubMed]
- Yang, H.; Linden, S.B.; Wang, J.; Yu, J.; Nelson, D.C.; Wei, H. A chimeolysin with extended-spectrum streptococcal host range found by an induced lysis-based rapid screening method. Sci. Rep. 2015, 5, 17257. [Google Scholar] [CrossRef] [PubMed]
- Park, J.M. Development of a Novel Chimeric Lysin(gCHAP-LysK) against Staphylococcus aureus. Master’s Thesis, Seoul National University, Seoul, Republic of Korea, 2019. [Google Scholar]
- Park, J.-M.; Ko, D.-S.; Kim, H.-S.; Kim, N.-H.; Kim, E.-K.; Roh, Y.-H.; Kim, D.; Kim, J.-H.; Choi, K.-S.; Kwon, H.-J. Rapid Screening and Comparison of Chimeric Lysins for Antibacterial Activity against Staphylococcus aureus Strains. Antibiotics 2023, 12, 667. [Google Scholar] [CrossRef]
- Calvopina-Chavez, D.G.; Gardner, M.A.; Griffitts, J.S. Engineering efficient termination of bacteriophage T7 RNA polymerase transcription. G3 Genes|Genomes|Genetics 2022, 12, jkac070. [Google Scholar] [CrossRef]
- Wei, H.; Yang, H.; Yu, J. Staphylococcus Lyase and Use Thereof. EP 3 299 459 A1. 28 March 2018. [Google Scholar]
- Boksha, I.S.; Lavrova, N.V.; Grishin, A.V.; Demidenko, A.V.; Lyashchuk, A.M.; Galushkina, Z.M.; Ovchinnikov, R.S.; Umyarov, A.M.; Avetisian, L.R.; Chernukha, M.; et al. Staphylococcus simulans Recombinant Lysostaphin: Production, Purification, and Determination of Antistaphylococcal Activity. Biochemistry 2016, 81, 502–510. [Google Scholar] [CrossRef]
- Dunn, J.J.; Studier, F.W. Complete nucleotide sequence of bacteriophage T7 DNA and the locations of T7 genetic elements. J. Mol. Biol. 1983, 166, 477–535. [Google Scholar] [CrossRef]
- Reddy Chichili, V.P.; Kumar, V.; Sivaraman, J. Linkers in the structural biology of protein–protein interactions. Protein Sci. 2013, 22, 153–167. [Google Scholar] [CrossRef]
- Zhao, H.L.; Yao, X.Q.; Xue, C.; Wang, Y.; Xiong, X.H.; Liu, Z.M. Increasing the homogeneity, stability and activity of human serum albumin and interferon-α2b fusion protein by linker engineering. Protein Expr. Purif. 2008, 61, 73–77. [Google Scholar] [CrossRef]
- George, R.A.; Heringa, J. An analysis of protein domain linkers: Their classification and role in protein folding. Protein Eng. 2002, 15, 871–879. [Google Scholar] [CrossRef]
- Gokhale, R.S.; Khosla, C. Role of linkers in communication between protein modules. Curr. Opin. Chem. Biol. 2000, 4, 22–27. [Google Scholar] [CrossRef]
- Voges, D.; Watzele, M.; Nemetz, C.; Wizemann, S.; Buchberger, B. Analyzing and enhancing mRNA translational efficiency in an Escherichia coli in vitro expression system. Biochem. Biophys. Res. Commun. 2004, 318, 601–614. [Google Scholar] [CrossRef] [PubMed]
- Seong, W.-J.; Kim, J.-H.; Kwon, H.-J. Comparison of complete rpoB gene sequence typing and multi-locus sequence typing for phylogenetic analysis of Staphylococcus aureus. J. Gen. Appl. Microbiol. 2013, 59, 335–343. [Google Scholar] [CrossRef] [PubMed]
- Ko, D.-S.; Kim, D.; Kim, E.-K.; Kim, J.-H.; Kwon, H.-J. Evolution of a major bovine mastitic genotype (rpoB sequence type 10-2) of Staphylococcus aureus in cows. J. Microbiol. 2019, 57, 587–596. [Google Scholar] [CrossRef] [PubMed]
- Ko, D.-S.; Seong, W.-J.; Kim, D.; Kim, E.-K.; Kim, N.-H.; Lee, C.-Y.; Kim, J.-H.; Kwon, H.-J. Molecular prophage typing of Staphylococcus aureus isolates from bovine mastitis. J. Vet. Sci. 2018, 19, 771–781. [Google Scholar] [CrossRef] [PubMed]
- Seong, W.-J.; Kim, D.; Kim, E.-K.; Ko, D.-S.; Ro, Y.; Kim, J.-H.; Kwon, H.-J. Molecular identification of coagulase-negative staphylococci by rpoB sequence typing. Korean J. Vet. Res. 2018, 58, 51–55. [Google Scholar] [CrossRef]
- Osipovitch, D.C.; Therrien, S.; Griswold, K.E. Discovery of novel S. aureus autolysins and molecular engineering to enhance bacteriolytic activity. Appl. Microbiol. Biotechnol. 2015, 99, 6315–6326. [Google Scholar] [CrossRef]
- Roshanak, S.; Yarabbi, H.; Shahidi, F.; Tabatabaei Yazdi, F.; Movaffagh, J.; Javadmanesh, A. Effects of adding poly-histidine tag on stability, antimicrobial activity and safety of recombinant buforin I expressed in periplasmic space of Escherichia coli. Sci. Rep. 2023, 13, 5508. [Google Scholar] [CrossRef]
- Leser, M.E.; Michel, M. Colloids in milk products. Chimia 2008, 62, 783–788. [Google Scholar] [CrossRef]
- Bertalovitz, A.C.; Badhey, M.L.O.; McDonald, T.V. Synonymous nucleotide modification of the KCNH2 gene affects both mRNA characteristics and translation of the encoded hERG ion channel. J. Biol. Chem. 2018, 293, 12120–12136. [Google Scholar] [CrossRef] [PubMed]
- Chevance, F.F.; Le Guyon, S.; Hughes, K.T. The effects of codon context on in vivo translation speed. PLoS Genet. 2014, 10, e1004392. [Google Scholar] [CrossRef] [PubMed]
- Ding, Z.; Guan, F.; Xu, G.; Wang, Y.; Yan, Y.; Zhang, W.; Wu, N.; Yao, B.; Huang, H.; Tuller, T. MPEPE, a predictive approach to improve protein expression in E. coli based on deep learning. Comput. Struct. Biotechnol. J. 2022, 20, 1142–1153. [Google Scholar] [CrossRef] [PubMed]
- Hebditch, M.; Carballo-Amador, M.A.; Charonis, S.; Curtis, R.; Warwicker, J. Protein–Sol: A web tool for predicting protein solubility from sequence. Bioinformatics 2017, 33, 3098–3100. [Google Scholar] [CrossRef] [PubMed]
- Varadi, M.; Anyango, S.; Deshpande, M.; Nair, S.; Natassia, C.; Yordanova, G.; Yuan, D.; Stroe, O.; Wood, G.; Laydon, A.; et al. AlphaFold Protein Structure Database: Massively expanding the structural coverage of protein-sequence space with high-accuracy models. Nucleic Acids Res. 2022, 50, D439–D444. [Google Scholar] [CrossRef] [PubMed]
- Heckman, K.L.; Pease, L.R. Gene splicing and mutagenesis by PCR-driven overlap extension. Nat. Protoc. 2007, 2, 924–932. [Google Scholar] [CrossRef]
- Becker, S.C.; Foster-Frey, J.; Donovan, D.M. The phage K lytic enzyme LysK and lysostaphin act synergistically to kill MRSA. FEMS Microbiol. Lett. 2008, 287, 185–191. [Google Scholar] [CrossRef] [PubMed]







| Strain | Origin 1 | RST 2 | MRSA | Strain | Origin 1 | RST 2 | MRSA |
|---|---|---|---|---|---|---|---|
| PMB2-1 | BM | 10-2 | - | CCARM33105 | HI | 4-1 | + |
| PMB4-1 | BM | 22-1 | - | CCARM3795 | HI | 4-1 | + |
| PMB61-1-1 | BM | 10-2 | - | CCARM3805 | HI | 2-1 | + |
| PMB66-1 | BM | 14-3 | - | CCARM3806 | HI | 10-2 | + |
| PMB67-1 | BM | 5-2 | - | CCARM3825 | HI | 2-1 | + |
| PMB146-1 | BM | 11-5 | - | CCARM3832 | HI | 2-1 | + |
| PMB179-1 | BM | 4-1 | - | CCARM3837 | HI | 4-1 | + |
| PMB242-1 | BM | 11-1 | - | CCARM3840 | HI | 4-1 | + |
| SNU19045 | CA | 3-1 | - | CCARM3865 | HI | 2-1 | + |
| SNU20037 | CA | 3-1 | - | CCARM3897 | HI | 4-1 | + |
| MIC (µg/mL a) | ||||
|---|---|---|---|---|
| Strain | ALS2 | ALS2-dA-L25 | ALS2-dA-ClyCSH3 | Lysostaphin |
| (MW = 51.5 KDa) | (MW = 27.3 KDa) | (MW = 27.2 KDa) | (MW = 26.9 KDa) | |
| Purity = 72.4% | Purity = 91.1% | Purity = 80.2% | Purity = 90.8% | |
| PMB4-1 | 22.5 ± 9.1 (430 nM) | 4.7 ± 1.5 (170 nM) | 2.5 (90 nM) | 0.15 (5 nM) |
| SNU19045 | 36.2 (700 nM) | 11.4 (420 nM) | 5.2 (190 nM) | 0.15 (5 nM) |
| CCARM3806 | 54.3 (1050 nM) | 22.8 (830 nM) | 15.0 (550 nM) | 0.15 (5 nM) |
| Strains | ALS2-dA-L25 | ALS2-dA-ClyCSH3 | Lysostaphin | ClyC 1 | ClyO 2 | Lsp-ClyCSH3 |
|---|---|---|---|---|---|---|
| CCARM3806 | 0.15 (0.50) | 0.14 (0.25) | 0.25 (0.25) | 0.04 (0.25) | 2.08 (1) | 0.05 (0.50) |
| CCARM3825 | >0.29 (>1) | 0.54 (1.00) | 0.25 (0.25) | >0.17 (>1.00) | 1.04 (0.5) | 0.05 (0.50) |
| CCARM3832 | >0.29 (>1) | 0.54 (1.00) | 0.25 (0.25) | 0.09 (0.50) | >2.08 (>1.00) | 0.05 (0.50) |
| CCARM3837 | 0.29 (1.00) | 0.27 (0.50) | 0.25 (0.25) | 0.04 (0.25) | 2.08 (1.00) | 0.05 (0.50) |
Disclaimer/Publisher’s Note: The statements, opinions and data contained in all publications are solely those of the individual author(s) and contributor(s) and not of MDPI and/or the editor(s). MDPI and/or the editor(s) disclaim responsibility for any injury to people or property resulting from any ideas, methods, instructions or products referred to in the content. |
© 2024 by the authors. Licensee MDPI, Basel, Switzerland. This article is an open access article distributed under the terms and conditions of the Creative Commons Attribution (CC BY) license (https://creativecommons.org/licenses/by/4.0/).
Share and Cite
Park, J.-M.; Kim, J.-H.; Kim, G.; Sim, H.-J.; Ahn, S.-M.; Choi, K.-S.; Kwon, H.-J. Rapid Antibacterial Activity Assessment of Chimeric Lysins. Int. J. Mol. Sci. 2024, 25, 2430. https://doi.org/10.3390/ijms25042430
Park J-M, Kim J-H, Kim G, Sim H-J, Ahn S-M, Choi K-S, Kwon H-J. Rapid Antibacterial Activity Assessment of Chimeric Lysins. International Journal of Molecular Sciences. 2024; 25(4):2430. https://doi.org/10.3390/ijms25042430
Chicago/Turabian StylePark, Jin-Mi, Jun-Hyun Kim, Gun Kim, Hun-Ju Sim, Sun-Min Ahn, Kang-Seuk Choi, and Hyuk-Joon Kwon. 2024. "Rapid Antibacterial Activity Assessment of Chimeric Lysins" International Journal of Molecular Sciences 25, no. 4: 2430. https://doi.org/10.3390/ijms25042430
APA StylePark, J.-M., Kim, J.-H., Kim, G., Sim, H.-J., Ahn, S.-M., Choi, K.-S., & Kwon, H.-J. (2024). Rapid Antibacterial Activity Assessment of Chimeric Lysins. International Journal of Molecular Sciences, 25(4), 2430. https://doi.org/10.3390/ijms25042430

