The Auto-Regulation of ATL2 E3 Ubiquitin Ligase Plays an Important Role in the Immune Response against Alternaria brassicicola in Arabidopsis thaliana
Abstract
1. Introduction
2. Results
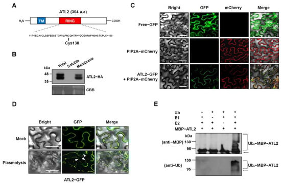
2.1. Arabidopsis ATL2 Functions as an E3 Ubiquitin Ligase That Is Localized to the Plasma Membrane
2.2. ATL2 Plays a Positive Role in the Defense Response against A. brassicicola Fungal Pathogen
2.3. The Defense against Fungal Pathogens Requires the E3 Ubiquitin Ligase Activity of ATL2
2.4. The Stability of ATL2 Protein Is Regulated by Treatments with 26S Proteasome Inhibitor and Chitin
3. Discussion
3.1. The ATL2 Induced with Chitin Is Essential for the Early Response to Fungal Pathogen Defense
3.2. ATL2 Is a Typical RING H2-Type Ubiquitin Ligase and Plays an Essential Role in Plant Defense Responses
3.3. ATL2 Protein Stability Is Regulated by Self-Ubiquitination
4. Materials and Methods
4.1. Plant Materials and Growth Conditions
4.2. RT-PCR and RT-qPCR Analyses under Various Abiotic Stresses and Chitin Treatments
4.3. Histochemical Analysis of β-Glucuronidase (GUS) Activity
4.4. Fungal Culture and Disease Assay
4.5. Expression and Purification of the Recombinant Proteins
4.6. In Vitro Ubiquitination Assay
4.7. Cell Fractionation Assay
4.8. Subcellular Localization and Plasmolysis
4.9. MG132, Cycloheximide, and Chitin Treatments
Supplementary Materials
Author Contributions
Funding
Institutional Review Board Statement
Informed Consent Statement
Data Availability Statement
Acknowledgments
Conflicts of Interest
References
- Komander, D.; Rape, M. The Ubiquitin Code. Annu. Rev. Biochem. 2012, 81, 203–229. [Google Scholar] [CrossRef]
- Hershko, A.; Ciechanover, A. The Ubiquitin System. Annu. Rev. Biochem. 1998, 67, 425–479. [Google Scholar] [CrossRef]
- Ikeda, F.; Dikic, I. Atypical Ubiquitin Chains: New Molecular Signals. “Protein Modifications: Beyond the Usual Suspects” Review Series. EMBO Rep. 2008, 9, 536–542. [Google Scholar] [CrossRef] [PubMed]
- Deshaies, R.J.; Joazeiro, C.A.P. RING Domain E3 Ubiquitin Ligases. Annu. Rev. Biochem. 2009, 78, 399–434. [Google Scholar] [CrossRef] [PubMed]
- Smalle, J.; Vierstra, R.D. The Ubiquitin 26S Proteasome Proteolytic Pathway. Annu. Rev. Plant Biol. 2004, 55, 555–590. [Google Scholar] [CrossRef] [PubMed]
- Dreher, K.; Callis, J. Ubiquitin, Hormones and Biotic Stress in Plants. Ann. Bot. 2007, 99, 787–822. [Google Scholar] [CrossRef] [PubMed]
- Zeng, L.-R.; Vega-Sánchez, M.E.; Zhu, T.; Wang, G.-L. Ubiquitination-Mediated Protein Degradation and Modification: An Emerging Theme in Plant-Microbe Interactions. Cell Res. 2006, 16, 413–426. [Google Scholar] [CrossRef] [PubMed]
- Hellmann, H.; Estelle, M. Plant Development: Regulation by Protein Degradation. Science 2002, 297, 793–797. [Google Scholar] [CrossRef]
- Devoto, A.; Muskett, P.R.; Shirasu, K. Role of Ubiquitination in the Regulation of Plant Defence against Pathogens. Curr. Opin. Plant Biol. 2003, 6, 307–311. [Google Scholar] [CrossRef]
- Yan, J.; Wang, J.; Li, Q.; Hwang, J.R.; Patterson, C.; Zhang, H. AtCHIP, a U-Box-Containing E3 Ubiquitin Ligase, Plays a Critical Role in Temperature Stress Tolerance in Arabidopsis. Plant Physiol. 2003, 132, 861–869. [Google Scholar] [CrossRef]
- Pickart, C.M. Mechanisms Underlying Ubiquitination. Annu. Rev. Biochem. 2001, 70, 503–533. [Google Scholar] [CrossRef]
- Freemont, P.S. RING for Destruction? Curr. Biol. 2000, 10, R84–R87. [Google Scholar] [CrossRef]
- Jackson, P.K.; Eldridge, A.G.; Freed, E.; Furstenthal, L.; Hsu, J.Y.; Kaiser, B.K.; Reimann, J.D. The Lore of the RINGs: Substrate Recognition and Catalysis by Ubiquitin Ligases. Trends Cell Biol. 2000, 10, 429–439. [Google Scholar] [CrossRef]
- Lim, S.D.; Hwang, J.-G.; Jung, C.G.; Hwang, S.-G.; Moon, J.-C.; Jang, C.S. Comprehensive Analysis of the Rice RING E3 Ligase Family Reveals Their Functional Diversity in Response to Abiotic Stress. DNA Res. 2013, 20, 299–314. [Google Scholar] [CrossRef]
- Stone, S.L.; Hauksdóttir, H.; Troy, A.; Herschleb, J.; Kraft, E.; Callis, J. Functional Analysis of the RING-Type Ubiquitin Ligase Family of Arabidopsis. Plant Physiol. 2005, 137, 13–30. [Google Scholar] [CrossRef] [PubMed]
- Craig, A.; Ewan, R.; Mesmar, J.; Gudipati, V.; Sadanandom, A. E3 Ubiquitin Ligases and Plant Innate Immunity. J. Exp. Bot. 2009, 60, 1123–1132. [Google Scholar] [CrossRef] [PubMed]
- Fujita, Y.; Fujita, M.; Shinozaki, K.; Yamaguchi-Shinozaki, K. ABA-Mediated Transcriptional Regulation in Response to Osmotic Stress in Plants. J. Plant Res. 2011, 124, 509–525. [Google Scholar] [CrossRef]
- Osterlund, M.T.; Ang, L.H.; Deng, X.W. The Role of COP1 in Repression of Arabidopsis Photomorphogenic Development. Trends Cell Biol. 1999, 9, 113–118. [Google Scholar] [CrossRef] [PubMed]
- Citovsky, V.; Zaltsman, A.; Kozlovsky, S.V.; Gafni, Y.; Krichevsky, A. Proteasomal Degradation in Plant-Pathogen Interactions. Semin. Cell Dev. Biol. 2009, 20, 1048–1054. [Google Scholar] [CrossRef]
- Aguilar-Henonin, L.; Bravo, J.; Guzmán, P. Genetic Interactions of a Putative Arabidopsis Thaliana Ubiquitin-Ligase with Components of the Saccharomyces Cerevisiae Ubiquitination Machinery. Curr. Genet. 2006, 50, 257–268. [Google Scholar] [CrossRef]
- Salinas-Mondragón, R.E.; Garcidueñas-Piña, C.; Guzmán, P. Early Elicitor Induction in Members of a Novel Multigene Family Coding for Highly Related RING-H2 Proteins in Arabidopsis Thaliana. Plant Mol. Biol. 1999, 40, 579–590. [Google Scholar] [CrossRef]
- He, W.; Wang, R.; Zhang, Q.; Fan, M.; Lyu, Y.; Chen, S.; Chen, D.; Chen, X. E3 Ligase ATL5 Positively Regulates Seed Longevity by Mediating the Degradation of ABT1 in Arabidopsis. New Phytol. 2023, 239, 1754–1770. [Google Scholar] [CrossRef]
- Ramaiah, M.; Jain, A.; Yugandhar, P.; Raghothama, K.G. ATL8, a RING E3 Ligase, Modulates Root Growth and Phosphate Homeostasis in Arabidopsis. Plant Physiol. Biochem. 2022, 179, 90–99. [Google Scholar] [CrossRef]
- Du, B.; Nie, N.; Sun, S.; Hu, Y.; Bai, Y.; He, S.; Zhao, N.; Liu, Q.; Zhai, H. A Novel Sweetpotato RING-H2 Type E3 Ubiquitin Ligase Gene IbATL38 Enhances Salt Tolerance in Transgenic Arabidopsis. Plant Sci. 2021, 304, 110802. [Google Scholar] [CrossRef] [PubMed]
- Liu, X.; Zhou, Y.; Du, M.; Liang, X.; Fan, F.; Huang, G.; Zou, Y.; Bai, J.; Lu, D. The Calcium-Dependent Protein Kinase CPK28 Is Targeted by the Ubiquitin Ligases ATL31 and ATL6 for Proteasome-Mediated Degradation to Fine-Tune Immune Signaling in Arabidopsis. Plant Cell 2022, 34, 679–697. [Google Scholar] [CrossRef] [PubMed]
- Martínez-García, M.; Garcidueñas-Piña, C.; Guzmán, P. Gene Isolation in Arabidopsis Thaliana by Conditional Overexpression of cDNAs Toxic to Saccharomyces Cerevisiae: Identification of a Novel Early Response Zinc-Finger Gene. Mol. Gen. Genet. 1996, 252, 587–596. [Google Scholar] [CrossRef] [PubMed]
- Hondo, D.; Hase, S.; Kanayama, Y.; Yoshikawa, N.; Takenaka, S.; Takahashi, H. The LeATL6-Associated Ubiquitin/Proteasome System May Contribute to Fungal Elicitor-Activated Defense Response via the Jasmonic Acid-Dependent Signaling Pathway in Tomato. Mol. Plant Microbe Interact. 2007, 20, 72–81. [Google Scholar] [CrossRef] [PubMed]
- Durrant, W.E.; Rowland, O.; Piedras, P.; Hammond-Kosack, K.E.; Jones, J.D. cDNA-AFLP Reveals a Striking Overlap in Race-Specific Resistance and Wound Response Gene Expression Profiles. Plant Cell 2000, 12, 963–977. [Google Scholar] [CrossRef] [PubMed]
- Takai, R.; Matsuda, N.; Nakano, A.; Hasegawa, K.; Akimoto, C.; Shibuya, N.; Minami, E. EL5, a Rice N-Acetylchitooligosaccharide Elicitor-Responsive RING-H2 Finger Protein, Is a Ubiquitin Ligase Which Functions in Vitro in Co-Operation with an Elicitor-Responsive Ubiquitin-Conjugating Enzyme, OsUBC5b. Plant J. 2002, 30, 447–455. [Google Scholar] [CrossRef] [PubMed]
- Kombrink, A.; Sánchez-Vallet, A.; Thomma, B.P.H.J. The Role of Chitin Detection in Plant--Pathogen Interactions. Microbes Infect. 2011, 13, 1168–1176. [Google Scholar] [CrossRef]
- Blanc, C.; Coluccia, F.; L’Haridon, F.; Torres, M.; Ortiz-Berrocal, M.; Stahl, E.; Reymond, P.; Schreiber, L.; Nawrath, C.; Métraux, J.-P.; et al. The Cuticle Mutant Eca2 Modifies Plant Defense Responses to Biotrophic and Necrotrophic Pathogens and Herbivory Insects. Mol. Plant Microbe Interact. 2018, 31, 344–355. [Google Scholar] [CrossRef]
- Nelson, B.K.; Cai, X.; Nebenführ, A. A Multicolored Set of in Vivo Organelle Markers for Co-Localization Studies in Arabidopsis and Other Plants. Plant J. 2007, 51, 1126–1136. [Google Scholar] [CrossRef]
- Kraft, E.; Stone, S.L.; Ma, L.; Su, N.; Gao, Y.; Lau, O.-S.; Deng, X.-W.; Callis, J. Genome Analysis and Functional Characterization of the E2 and RING-Type E3 Ligase Ubiquitination Enzymes of Arabidopsis. Plant Physiol. 2005, 139, 1597–1611. [Google Scholar] [CrossRef]
- Libault, M.; Wan, J.; Czechowski, T.; Udvardi, M.; Stacey, G. Identification of 118 Arabidopsis Transcription Factor and 30 Ubiquitin-Ligase Genes Responding to Chitin, a Plant-Defense Elicitor. Mol. Plant Microbe Interact. 2007, 20, 900–911. [Google Scholar] [CrossRef]
- Ramonell, K.; Berrocal-Lobo, M.; Koh, S.; Wan, J.; Edwards, H.; Stacey, G.; Somerville, S. Loss-of-Function Mutations in Chitin Responsive Genes Show Increased Susceptibility to the Powdery Mildew Pathogen Erysiphe Cichoracearum. Plant Physiol. 2005, 138, 1027–1036. [Google Scholar] [CrossRef]
- Gachon, C.; Saindrenan, P. Real-Time PCR Monitoring of Fungal Development in Arabidopsis Thaliana Infected by Alternaria Brassicicola and Botrytis Cinerea. Plant Physiol. Biochem. 2004, 42, 367–371. [Google Scholar] [CrossRef] [PubMed]
- Sato, T.; Maekawa, S.; Yasuda, S.; Sonoda, Y.; Katoh, E.; Ichikawa, T.; Nakazawa, M.; Seki, M.; Shinozaki, K.; Matsui, M.; et al. CNI1/ATL31, a RING-Type Ubiquitin Ligase That Functions in the Carbon/Nitrogen Response for Growth Phase Transition in Arabidopsis Seedlings. Plant J. 2009, 60, 852–864. [Google Scholar] [CrossRef] [PubMed]
- Azevedo, C.; Sadanandom, A.; Kitagawa, K.; Freialdenhoven, A.; Shirasu, K.; Schulze-Lefert, P. The RAR1 Interactor SGT1, an Essential Component of R Gene-Triggered Disease Resistance. Science 2002, 295, 2073–2076. [Google Scholar] [CrossRef]
- Serrano, M.; Parra, S.; Alcaraz, L.D.; Guzmán, P. The ATL Gene Family from Arabidopsis Thaliana and Oryza Sativa Comprises a Large Number of Putative Ubiquitin Ligases of the RING-H2 Type. J. Mol. Evol. 2006, 62, 434–445. [Google Scholar] [CrossRef]
- Wang, Y.-S.; Pi, L.-Y.; Chen, X.; Chakrabarty, P.K.; Jiang, J.; De Leon, A.L.; Liu, G.-Z.; Li, L.; Benny, U.; Oard, J.; et al. Rice XA21 Binding Protein 3 Is a Ubiquitin Ligase Required for Full Xa21-Mediated Disease Resistance. Plant Cell 2006, 18, 3635–3646. [Google Scholar] [CrossRef] [PubMed]
- Maekawa, S.; Sato, T.; Asada, Y.; Yasuda, S.; Yoshida, M.; Chiba, Y.; Yamaguchi, J. The Arabidopsis Ubiquitin Ligases ATL31 and ATL6 Control the Defense Response as Well as the Carbon/Nitrogen Response. Plant Mol. Biol. 2012, 79, 217–227. [Google Scholar] [CrossRef]
- Berrocal-Lobo, M.; Stone, S.; Yang, X.; Antico, J.; Callis, J.; Ramonell, K.M.; Somerville, S. ATL9, a RING Zinc Finger Protein with E3 Ubiquitin Ligase Activity Implicated in Chitin- and NADPH Oxidase-Mediated Defense Responses. PLoS ONE 2010, 5, e14426. [Google Scholar] [CrossRef]
- Guzmán, P. The Prolific ATL Family of RING-H2 Ubiquitin Ligases. Plant Signal. Behav. 2012, 7, 1014–1021. [Google Scholar] [CrossRef]
- Lee, D.H.; Choi, H.W.; Hwang, B.K. The Pepper E3 Ubiquitin Ligase RING1 Gene, CaRING1, Is Required for Cell Death and the Salicylic Acid-Dependent Defense Response. Plant Physiol. 2011, 156, 2011–2025. [Google Scholar] [CrossRef]
- Joazeiro, C.A.; Weissman, A.M. RING Finger Proteins: Mediators of Ubiquitin Ligase Activity. Cell 2000, 102, 549–552. [Google Scholar] [CrossRef]
- Lorick, K.L.; Jensen, J.P.; Fang, S.; Ong, A.M.; Hatakeyama, S.; Weissman, A.M. RING Fingers Mediate Ubiquitin-Conjugating Enzyme (E2)-Dependent Ubiquitination. Proc. Natl. Acad. Sci. USA 1999, 96, 11364–11369. [Google Scholar] [CrossRef]
- Lin, S.-S.; Martin, R.; Mongrand, S.; Vandenabeele, S.; Chen, K.-C.; Jang, I.-C.; Chua, N.-H. RING1 E3 Ligase Localizes to Plasma Membrane Lipid Rafts to Trigger FB1-Induced Programmed Cell Death in Arabidopsis. Plant J. 2008, 56, 550–561. [Google Scholar] [CrossRef]
- Clough, S.J.; Bent, A.F. Floral Dip: A Simplified Method for Agrobacterium-Mediated Transformation of Arabidopsis Thaliana. Plant J. 1998, 16, 735–743. [Google Scholar] [CrossRef]
- Kim, D.; Yang, J.; Gu, F.; Park, S.; Combs, J.; Adams, A.; Mayes, H.B.; Jeon, S.J.; Bahk, J.D.; Nielsen, E. A Temperature-Sensitive FERONIA Mutant Allele That Alters Root Hair Growth. Plant Physiol. 2021, 185, 405–423. [Google Scholar] [CrossRef]
- Hwang, S.M.; Kim, D.W.; Woo, M.S.; Jeong, H.S.; Son, Y.S.; Akhter, S.; Choi, G.J.; Bahk, J.D. Functional Characterization of Arabidopsis HsfA6a as a Heat-Shock Transcription Factor under High Salinity and Dehydration Conditions. Plant Cell Environ. 2014, 37, 1202–1222. [Google Scholar] [CrossRef]
- Jefferson, R.A.; Kavanagh, T.A.; Bevan, M.W. GUS Fusions: Beta-Glucuronidase as a Sensitive and Versatile Gene Fusion Marker in Higher Plants. EMBO J. 1987, 6, 3901–3907. [Google Scholar] [CrossRef]
- Kim, D.; Chen, D.; Ahsan, N.; Jorge, G.L.; Thelen, J.J.; Stacey, G. The Raf-like MAPKKK INTEGRIN-LINKED KINASE 5 Regulates Purinergic Receptor-Mediated Innate Immunity in Arabidopsis. Plant Cell 2023, 35, 1572–1592. [Google Scholar] [CrossRef]
- Kim, D.; Yanders, S.; Stacey, G. Salt Stress Releases Extracellular ATP to Activate Purinergic Signaling and Inhibit Plant Growth. Plant Physiol. 2023, 193, 1753–1757. [Google Scholar] [CrossRef] [PubMed]
- Zhang, Y.; Higashide, W.; Dai, S.; Sherman, D.M.; Zhou, D. Recognition and Ubiquitination of Salmonella Type III Effector SopA by a Ubiquitin E3 Ligase, HsRMA1. J. Biol. Chem. 2005, 280, 38682–38688. [Google Scholar] [CrossRef] [PubMed]
- Kim, Y.-S.; Kim, S.-G.; Park, J.-E.; Park, H.-Y.; Lim, M.-H.; Chua, N.-H.; Park, C.-M. A Membrane-Bound NAC Transcription Factor Regulates Cell Division in Arabidopsis. Plant Cell 2006, 18, 3132–3144. [Google Scholar] [CrossRef] [PubMed]
- Kim, D.; Jeon, S.J.; Yanders, S.; Park, S.; Kim, H.S.; Kim, S. MYB3 Plays an Important Role in Lignin and Anthocyanin Biosynthesis under Salt Stress Condition in Arabidopsis. Plant Cell Rep. 2022, 41, 1549–1560. [Google Scholar] [CrossRef]






Disclaimer/Publisher’s Note: The statements, opinions and data contained in all publications are solely those of the individual author(s) and contributor(s) and not of MDPI and/or the editor(s). MDPI and/or the editor(s) disclaim responsibility for any injury to people or property resulting from any ideas, methods, instructions or products referred to in the content. |
© 2024 by the authors. Licensee MDPI, Basel, Switzerland. This article is an open access article distributed under the terms and conditions of the Creative Commons Attribution (CC BY) license (https://creativecommons.org/licenses/by/4.0/).
Share and Cite
Kim, D.; Jeon, S.J.; Hong, J.K.; Kim, M.G.; Kim, S.H.; Kadam, U.S.; Kim, W.-Y.; Chung, W.S.; Stacey, G.; Hong, J.C. The Auto-Regulation of ATL2 E3 Ubiquitin Ligase Plays an Important Role in the Immune Response against Alternaria brassicicola in Arabidopsis thaliana. Int. J. Mol. Sci. 2024, 25, 2388. https://doi.org/10.3390/ijms25042388
Kim D, Jeon SJ, Hong JK, Kim MG, Kim SH, Kadam US, Kim W-Y, Chung WS, Stacey G, Hong JC. The Auto-Regulation of ATL2 E3 Ubiquitin Ligase Plays an Important Role in the Immune Response against Alternaria brassicicola in Arabidopsis thaliana. International Journal of Molecular Sciences. 2024; 25(4):2388. https://doi.org/10.3390/ijms25042388
Chicago/Turabian StyleKim, Daewon, Su Jeong Jeon, Jeum Kyu Hong, Min Gab Kim, Sang Hee Kim, Ulhas S. Kadam, Woe-Yeon Kim, Woo Sik Chung, Gary Stacey, and Jong Chan Hong. 2024. "The Auto-Regulation of ATL2 E3 Ubiquitin Ligase Plays an Important Role in the Immune Response against Alternaria brassicicola in Arabidopsis thaliana" International Journal of Molecular Sciences 25, no. 4: 2388. https://doi.org/10.3390/ijms25042388
APA StyleKim, D., Jeon, S. J., Hong, J. K., Kim, M. G., Kim, S. H., Kadam, U. S., Kim, W.-Y., Chung, W. S., Stacey, G., & Hong, J. C. (2024). The Auto-Regulation of ATL2 E3 Ubiquitin Ligase Plays an Important Role in the Immune Response against Alternaria brassicicola in Arabidopsis thaliana. International Journal of Molecular Sciences, 25(4), 2388. https://doi.org/10.3390/ijms25042388

