Genomic and Transcriptomic Insights into the Genetic Basis of Foam Secretion in Rice Spittlebug Callitettix versicolor
Abstract
1. Introduction
2. Results and Discussion
2.1. Gene Family and Phylogenetics of Rice Spittlebug
2.2. Spittlebug-Specific and Expanded Gene Families Implicated in Foam Secretion
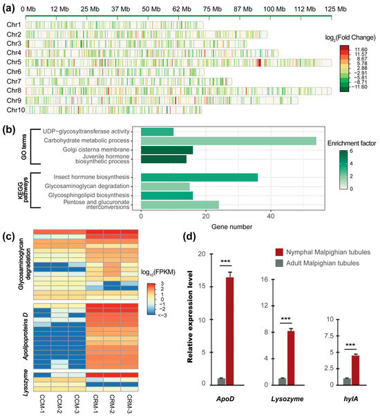
2.3. Transcriptomic Profiling of Malpighian Tubules across Developmental Stages Provides Insights into Foam Secretion
2.4. Differentially Expressed Genes Related to Foam Secretion
3. Materials and Methods
3.1. Spittlebug Collection and Rearing
3.2. Genomic Data Collection and Functional Assignment
3.3. Comparative Genomic Analysis
3.4. Sampling and Transcriptome Sequencing of Malpighian Tubules
3.5. Transcriptomic Analyses
3.6. Quantitative Real-Time PCR
4. Conclusions
Supplementary Materials
Author Contributions
Funding
Institutional Review Board Statement
Informed Consent Statement
Data Availability Statement
Conflicts of Interest
References
- Li, D.; Huson, M.G.; Graham, L.D. Proteinaceous adhesive secretions from insects, and in particular the egg attachment glue of Opodiphthera sp. Moths. Arch. Insect Biochem. Physiol. 2008, 69, 85–105. [Google Scholar] [CrossRef]
- Fleming, R.I.; Mackenzie, C.D.; Cooper, A.; Kennedy, M.W. Foam nest components of the tungara frog: A cocktail of proteins conferring physical and biological resilience. Proc. R. Soc. B 2009, 276, 1787–1795. [Google Scholar] [CrossRef] [PubMed]
- Housecroft, C.E. Protecting the eggs of a praying mantis: Natural biomaterials: Chemical education. CHIMIA 2018, 72, 819. [Google Scholar] [CrossRef]
- Lavy, O.; Gophna, U.; Ayali, A.; Gihaz, S.; Fishman, A.; Gefen, E. The maternal foam plug constitutes a reservoir for the desert locust’s bacterial symbionts. Environ. Microbiol. 2021, 23, 2461–2472. [Google Scholar] [CrossRef] [PubMed]
- Zhao, X.-D.; Meng, Q.-L.; Yu, L.-Z.; Li, M.-L. Composition and bioactivity of secretion from Stauronematus compressicornis (Fabricius). For. Stud. China 2009, 11, 122–126. [Google Scholar] [CrossRef]
- Zhang, W.; Huang, L.; Li, J.; Li, Y.; Wei, S.; Cai, L.; Wu, H. Transcriptomic analysis of differentially expressed genes in the oviduct of Rhacophorus omeimontis provides insights into foam nest construction. BMC Genom. 2019, 20, 562. [Google Scholar] [CrossRef]
- Wilson, H.A.; Dorsey, C.K. Studies on the composition and microbiology of insect spittle. Ann. Entomol. Soc. Am. 1957, 50, 399–406. [Google Scholar] [CrossRef]
- Sahayaraj, K.; Saranya, B.; Sayed, S.; Estelle, L.Y.L.; Madasamy, K. Biofoam of spittlebug, Poophilus costalis (Walker): Preferential sites, temperature regulation, chemical composition and antimicrobial activity. Insects 2021, 12, 340. [Google Scholar] [CrossRef]
- Liang, A.P.; Webb, M.D. New taxa and revisionary notes in Rhinaulacini spittlebugs from southern Asia (Homoptera: Cercopidae). J. Nat. Hist. 2002, 36, 729–756. [Google Scholar] [CrossRef]
- Chen, X.; Meyer-Rochow, V.B.; Fereres, A.; Morente, M.; Liang, A.P. The role of biofoam in shielding spittlebug nymphs (Insecta, Hemiptera, Cercopidae) against bright light. Ecol. Entomol. 2018, 43, 273–281. [Google Scholar] [CrossRef]
- Dietrich, C.H. Auchenorrhyncha:(cicadas, spittlebugs, leafhoppers, treehoppers, and planthoppers). In Encyclopedia of Insects; Elsevier: Burlington, MA, USA, 2009; pp. 56–64. [Google Scholar]
- Koyama, T.; Naseem, M.T.; Kolosov, D.; Vo, C.T.; Mahon, D.; Jakobsen, A.S.S.; Jensen, R.L.; Denholm, B.; O’Donnell, M.; Halberg, K.V. A unique malpighian tubule architecture in Tribolium castaneum informs the evolutionary origins of systemic osmoregulation in beetles. Proc. Natl. Acad. Sci. USA 2021, 118, e2023314118. [Google Scholar] [CrossRef]
- Rakitov, R.A. Structure and function of the malpighian tubules, and related behaviors in juvenile cicadas: Evidence of homology with spittlebugs (Hemiptera: Cicadoidea & Cercopoidea). Zool. Anz. 2002, 241, 117–130. [Google Scholar]
- Marshall, A.T. Spittle-production and tube-building by cercopid larvae (Homoptera)—Iv. Mucopolysaccharide associated with spittle-production. J. Insect Physiol. 1966, 12, 635–644. [Google Scholar] [CrossRef]
- Marshall, A.T. Protein synthesis and secretion by the malpighian tubules of cercopoid larvae (Homoptera). J. Insect Physiol. 1973, 19, 2317–2326. [Google Scholar] [CrossRef]
- Li, Q.; Zhong, H.; Zhang, Y.; Wei, C. Comparative morphology of the distal segments of malpighian tubules in cicadas and spittlebugs, with reference to their functions and evolutionary indications to cicadomorpha (Hemiptera: Auchenorrhyncha). Zool. Anz. 2015, 258, 54–68. [Google Scholar] [CrossRef]
- Liang, A.P. A new structure on the frons of male adults of the asian rice spittlebug Callitettix versicolor (Hemiptera: Auchenorrhyncha: Cercopidae). Zootaxa 2020, 4801, 591–599. [Google Scholar] [CrossRef]
- Wang, Z.; Zhang, X.; Lei, W.; Zhu, H.; Wu, S.; Liu, B.; Ru, D. Chromosome-level genome assembly and population genomics of Robinia pseudoacacia reveal the genetic basis for its wide cultivation. Commun. Biol. 2023, 6, 797. [Google Scholar] [CrossRef] [PubMed]
- Wang, L.; Zhou, S.; Lyu, T.; Shi, L.; Dong, Y.; He, S.; Zhang, H. Comparative genome analysis reveals the genomic basis of semi-aquatic adaptation in american mink (Neovison vison). Animals 2022, 12, 2385. [Google Scholar] [CrossRef]
- Chen, H.; Qiao, G.; Liang, A. Chromosome-level genome assembly of Callitettix versicolor (rice spittlebug). Genome Biol. Evol. 2022, 14, 9. [Google Scholar] [CrossRef]
- International Helminth Genomes Consortium. Comparative genomics of the major parasitic worms. Nat. Genet. 2019, 51, 163–174. [Google Scholar] [CrossRef]
- Ishiwata, K.; Sasaki, G.; Ogawa, J.; Miyata, T.; Su, Z.-H. Phylogenetic relationships among insect orders based on three nuclear protein-coding gene sequences. Mol. Phylogenetics Evol. 2011, 58, 169–180. [Google Scholar] [CrossRef]
- Ma, W.; Xu, L.; Hua, H.; Chen, M.; Guo, M.; He, K.; Zhao, J.; Li, F. Chromosomal-level genomes of three rice planthoppers provide new insights into sex chromosome evolution. Mol. Ecol. Resour. 2021, 21, 226–237. [Google Scholar] [CrossRef]
- Zhu, J.; Jiang, F.; Wang, X.; Yang, P.; Bao, Y.; Zhao, W.; Wang, W.; Lu, H.; Wang, Q.; Cui, N.; et al. Genome sequence of the small brown planthopper, Laodelphax striatellus. Gigascience 2017, 6, gix109. [Google Scholar] [CrossRef]
- Liu, Y.; Liu, H.; Wang, H.; Huang, T.; Liu, B.; Yang, B.; Yin, L.; Li, B.; Zhang, Y.; Zhang, S.; et al. Apolygus lucorum genome provides insights into omnivorousness and mesophyll feeding. Mol. Ecol. Resour. 2021, 21, 287–300. [Google Scholar] [CrossRef] [PubMed]
- Li, Y.; Park, H.; Smith, T.E.; Moran, N.A. Gene family evolution in the pea aphid based on chromosome-level genome assembly. Mol. Biol. Evol. 2019, 36, 2143–2156. [Google Scholar] [CrossRef] [PubMed]
- Chen, W.; Hasegawa, D.K.; Kaur, N.; Kliot, A.; Pinheiro, P.V.; Luan, J.; Stensmyr, M.C.; Zheng, Y.; Liu, W.; Sun, H.; et al. The draft genome of whitefly Bemisia tabaci MEAM1, a global crop pest, provides novel insights into virus transmission, host adaptation, and insecticide resistance. BMC Biol. 2016, 14, 110. [Google Scholar] [CrossRef]
- Rotenberg, D.; Baumann, A.A.; Ben-Mahmoud, S.; Christiaens, O.; Dermauw, W.; Ioannidis, P.; Jacobs, C.G.C.; Vargas Jentzsch, I.M.; Oliver, J.E.; Poelchau, M.F.; et al. Genome-enabled insights into the biology of thrips as crop pests. BMC Biol. 2020, 18, 142. [Google Scholar] [CrossRef] [PubMed]
- Kirkness, E.F.; Haas, B.J.; Sun, W.; Braig, H.R.; Perotti, M.A.; Clark, J.M.; Lee, S.H.; Robertson, H.M.; Kennedy, R.C.; Elhaik, E.; et al. Genome sequences of the human body louse and its primary endosymbiont provide insights into the permanent parasitic lifestyle. Proc. Natl. Acad. Sci. USA 2010, 107, 12168–12173. [Google Scholar] [CrossRef]
- Wang, X.; Fang, X.; Yang, P.; Jiang, X.; Jiang, F.; Zhao, D.; Li, B.; Cui, F.; Wei, J.; Ma, C.; et al. The locust genome provides insight into swarm formation and long-distance flight. Nat. Commun. 2014, 5, 2957. [Google Scholar] [CrossRef]
- Johnson, K.P.; Dietrich, C.H.; Friedrich, F.; Beutel, R.G.; Wipfler, B.; Peters, R.S.; Allen, J.M.; Petersen, M.; Donath, A.; Walden, K.K.O.; et al. Phylogenomics and the evolution of hemipteroid insects. Proc. Natl. Acad. Sci. USA 2018, 115, 12775–12780. [Google Scholar] [CrossRef]
- Kristensen, N.P. Phylogeny of extant hexapods. In The Insects of Australia, 2nd ed.; CSIRO, Melbourne University Press: Carlton, Australia, 1991; Volume 1, pp. 125–140. [Google Scholar]
- Liang, A. A proposal to stop using the insect order name “Homoptera”. Chin. Bull. Entomol. 2005, 42, 332–337. [Google Scholar]
- Wang, K.; Shen, Y.; Yang, Y.; Gan, X.; Liu, G.; Hu, K.; Li, Y.; Gao, Z.; Zhu, L.; Yan, G.; et al. Morphology and genome of a snailfish from the mariana trench provide insights into deep-sea adaptation. Nat. Ecol. Evol. 2019, 3, 823–833. [Google Scholar] [CrossRef]
- Han, W.M.; Jang, Y.C.; García, A.J. 2.1.5-the extracellular matrix and cell–biomaterial interactions. In Biomaterials Science, 4th ed.; Wagner, W.R., Sakiyama-Elbert, S.E., Zhang, G., Yaszemski, M.J., Eds.; Academic Press: San Diego, CA, USA, 2020; pp. 701–715. [Google Scholar]
- Zhang, F.; Zhang, Z.; Linhardt, R.J. Chapter 3-glycosaminoglycans. In Handbook of Glycomics; Cummings, R.D., Pierce, J.M., Eds.; Academic Press: San Diego, CA, USA, 2010; pp. 59–80. [Google Scholar]
- Casale, J.; Crane, J.S. Biochemistry, glycosaminoglycans. In Statpearls; StatPearls Publishing: Treasure Island, FL, USA, 2023. [Google Scholar]
- Stern, R.; Kogan, G.; Jedrzejas, M.J.; Soltes, L. The many ways to cleave hyaluronan. Biotechnol. Adv. 2007, 25, 537–557. [Google Scholar] [CrossRef]
- Chen, S.; Liu, M.; Li, Y.; Zhou, X.; Hou, Y.; Gong, J. Molecular identification and expression patterns of Apolipoprotein D from Bombyx mori (Lepidoptera: Bombycidae) in response to oxidative stress and bacterial challenge. Ann. Entomol. Soc. Am. 2016, 109, 759–767. [Google Scholar] [CrossRef]
- Adli, M. The CRISPR tool kit for genome editing and beyond. Nat. Commun. 2018, 9, 1911. [Google Scholar] [CrossRef] [PubMed]
- Chen, X.; Liang, A.-P. Laboratory rearing of Callitettix versicolor (Hemiptera: Cicadomorpha: Cercopidae), with descriptions of the immature stages. Ann. Entomol. Soc. Am. 2012, 105, 664–670. [Google Scholar] [CrossRef]
- Balan, R.K.; Ramasamy, A.; Hande, R.H.; Gawande, S.J.; Krishna Kumar, N.K. Genome-wide identification, expression profiling, and target gene analysis of microRNAs in the Onion thrips, Thrips tabaci Lindeman (Thysanoptera: Thripidae), vectors of tospoviruses (Bunyaviridae). Ecol. Evol. 2018, 8, 6399–6419. [Google Scholar] [CrossRef] [PubMed]
- Boratyn, G.M.; Schaffer, A.A.; Agarwala, R.; Altschul, S.F.; Lipman, D.J.; Madden, T.L. Domain enhanced lookup time accelerated blast. Biol. Direct 2012, 7, 12. [Google Scholar] [CrossRef] [PubMed]
- Marchler-Bauer, A.; Lu, S.; Anderson, J.B.; Chitsaz, F.; Derbyshire, M.K.; DeWeese-Scott, C.; Fong, J.H.; Geer, L.Y.; Geer, R.C.; Gonzales, N.R.; et al. Cdd: A conserved domain database for the functional annotation of proteins. Nucleic Acids Res. 2011, 39, D225–D229. [Google Scholar] [CrossRef]
- Bairoch, A.; Apweiler, R. The swiss-prot protein sequence database and its supplement trembl in 2000. Nucleic Acids Res. 2000, 28, 45–48. [Google Scholar] [CrossRef] [PubMed]
- The Gene Ontology Consortium. Expansion of the gene ontology knowledgebase and resources. Nucleic Acids Res. 2017, 45, D331–D338. [Google Scholar] [CrossRef]
- Kanehisa, M.; Sato, Y.; Kawashima, M.; Furumichi, M.; Tanabe, M. KEGG as a reference resource for gene and protein annotation. Nucleic Acids Res. 2016, 44, D457–D462. [Google Scholar] [CrossRef]
- Yu, G.; Wang, L.G.; Han, Y.; He, Q.Y. Clusterprofiler: An R package for comparing biological themes among gene clusters. OMICS 2012, 16, 284–287. [Google Scholar] [CrossRef]
- Conway, J.R.; Lex, A.; Gehlenborg, N. Upsetr: An R package for the visualization of intersecting sets and their properties. Bioinformatics 2017, 33, 2938–2940. [Google Scholar] [CrossRef] [PubMed]
- Wickham, H. Ggplot2: Elegant graphics for data analysis. In Use R; Springer: New York, NY, USA, 2009; pp. 1–212. [Google Scholar]
- Emms, D.M.; Kelly, S. Orthofinder: Phylogenetic orthology inference for comparative genomics. Genome Biol. 2019, 20, 238. [Google Scholar] [CrossRef] [PubMed]
- Kelly, S.; Maini, P.K. Dendroblast: Approximate phylogenetic trees in the absence of multiple sequence alignments. PLoS ONE 2013, 8, e58537. [Google Scholar] [CrossRef] [PubMed]
- Mi, H.; Muruganujan, A.; Ebert, D.; Huang, X.; Thomas, P.D. Panther version 14: More genomes, a new panther go-slim and improvements in enrichment analysis tools. Nucleic Acids Res. 2018, 47, D419–D426. [Google Scholar] [CrossRef] [PubMed]
- Katoh, K.; Asimenos, G.; Toh, H. Multiple alignment of DNA sequences with mafft. Methods Mol. Biol. 2009, 537, 39–64. [Google Scholar] [PubMed]
- Talavera, G.; Castresana, J. Improvement of phylogenies after removing divergent and ambiguously aligned blocks from protein sequence alignments. Syst. Biol. 2007, 56, 564–577. [Google Scholar] [CrossRef] [PubMed]
- Nguyen, L.T.; Schmidt, H.A.; von Haeseler, A.; Minh, B.Q. Iq-tree: A fast and effective stochastic algorithm for estimating maximum-likelihood phylogenies. Mol. Biol. Evol. 2015, 32, 268–274. [Google Scholar] [CrossRef] [PubMed]
- Kalyaanamoorthy, S.; Minh, B.Q.; Wong, T.K.F.; von Haeseler, A.; Jermiin, L.S. Modelfinder: Fast model selection for accurate phylogenetic estimates. Nat. Methods 2017, 14, 587–589. [Google Scholar] [CrossRef]
- Yang, Z. Paml 4: Phylogenetic analysis by maximum likelihood. Mol. Biol. Evol. 2007, 24, 1586–1591. [Google Scholar] [CrossRef]
- Hedges, S.B.; Dudley, J.; Kumar, S. Timetree: A public knowledge-base of divergence times among organisms. Bioinformatics 2006, 22, 2971–2972. [Google Scholar] [CrossRef]
- De Bie, T.; Cristianini, N.; Demuth, J.P.; Hahn, M.W. Cafe: A computational tool for the study of gene family evolution. Bioinformatics 2006, 22, 1269–1271. [Google Scholar] [CrossRef]
- Zhang, X.; Rayner, J.G.; Blaxter, M.; Bailey, N.W. Rapid parallel adaptation despite gene flow in silent crickets. Nat. Commun. 2021, 12, 50. [Google Scholar] [CrossRef] [PubMed]
- Kim, D.; Paggi, J.M.; Park, C.; Bennett, C.; Salzberg, S.L. Graph-based genome alignment and genotyping with hisat2 and hisat-genotype. Nat. Biotechnol. 2019, 37, 907–915. [Google Scholar] [CrossRef] [PubMed]
- Kovaka, S.; Zimin, A.V.; Pertea, G.M.; Razaghi, R.; Salzberg, S.L.; Pertea, M. Transcriptome assembly from long-read RNA-seq alignments with stringtie2. Genome Biol. 2019, 20, 278. [Google Scholar] [CrossRef] [PubMed]
- Pertea, M.; Kim, D.; Pertea, G.M.; Leek, J.T.; Salzberg, S.L. Transcript-level expression analysis of RNA-seq experiments with hisat, stringtie and ballgown. Nat. Protoc. 2016, 11, 1650–1667. [Google Scholar] [CrossRef] [PubMed]
- Love, M.I.; Huber, W.; Anders, S. Moderated estimation of fold change and dispersion for RNA-seq data with deseq2. Genome Biol. 2014, 15, 550. [Google Scholar] [CrossRef] [PubMed]
- Dos Santos, K.C.G.; Desgagné-Penix, I.; Germain, H. Custom selected reference genes outperform pre-defined reference genes in transcriptomic analysis. BMC Genom. 2020, 21, 35. [Google Scholar] [CrossRef]
- Carmona, R.; Arroyo, M.; Jiménez-Quesada, M.J.; Seoane, P.; Zafra, A.; Larrosa, R.; Alché, J.D.; Claros, M.G. Automated identification of reference genes based on RNA-seq data. Biomed. Eng. Online 2017, 16, 65. [Google Scholar] [CrossRef][Green Version]
- Livak, K.J.; Schmittgen, T.D. Analysis of relative gene expression data using real-time quantitative PCR and the 2−ΔΔCT method. Methods 2001, 25, 402–408. [Google Scholar] [CrossRef]




Disclaimer/Publisher’s Note: The statements, opinions and data contained in all publications are solely those of the individual author(s) and contributor(s) and not of MDPI and/or the editor(s). MDPI and/or the editor(s) disclaim responsibility for any injury to people or property resulting from any ideas, methods, instructions or products referred to in the content. |
© 2024 by the authors. Licensee MDPI, Basel, Switzerland. This article is an open access article distributed under the terms and conditions of the Creative Commons Attribution (CC BY) license (https://creativecommons.org/licenses/by/4.0/).
Share and Cite
Zhang, X.; Chen, H.; Chen, X.; Liang, A. Genomic and Transcriptomic Insights into the Genetic Basis of Foam Secretion in Rice Spittlebug Callitettix versicolor. Int. J. Mol. Sci. 2024, 25, 2012. https://doi.org/10.3390/ijms25042012
Zhang X, Chen H, Chen X, Liang A. Genomic and Transcriptomic Insights into the Genetic Basis of Foam Secretion in Rice Spittlebug Callitettix versicolor. International Journal of Molecular Sciences. 2024; 25(4):2012. https://doi.org/10.3390/ijms25042012
Chicago/Turabian StyleZhang, Xiao, Hong Chen, Xu Chen, and Aiping Liang. 2024. "Genomic and Transcriptomic Insights into the Genetic Basis of Foam Secretion in Rice Spittlebug Callitettix versicolor" International Journal of Molecular Sciences 25, no. 4: 2012. https://doi.org/10.3390/ijms25042012
APA StyleZhang, X., Chen, H., Chen, X., & Liang, A. (2024). Genomic and Transcriptomic Insights into the Genetic Basis of Foam Secretion in Rice Spittlebug Callitettix versicolor. International Journal of Molecular Sciences, 25(4), 2012. https://doi.org/10.3390/ijms25042012

