Inhibition of Apoptosis in a Model of Ischemic Stroke Leads to Enhanced Cell Survival, Endogenous Neural Precursor Cell Activation and Improved Functional Outcomes
Abstract
1. Introduction
2. Results
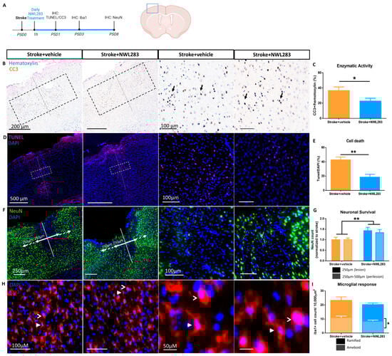
2.1. NWL283 Prevents Cell Death Following Stroke
2.2. NWL283 Promotes Neuronal Survival Post-Stroke
2.3. NWL283 Reduced Microglia Activation Following Stroke
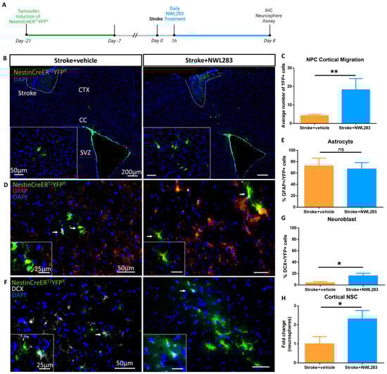
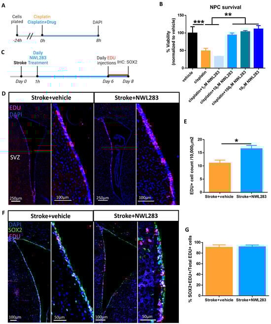
2.4. NWL283 Enhances Neural Precursor Cell Survival
2.5. NWL283 Promotes Survival of Endogenous NPCs Post-Stroke
2.6. NWL283 Improves Motor Deficits after Stroke
3. Discussion
4. Materials and Methods
4.1. Animals
4.2. Caspase Inhibition Assays
4.3. Half-Life and Blood–Brain Barrier (BBB) Penetration Studies
4.4. Stroke and Drug Administration
4.5. EDU Treatment
4.6. Tamoxifen
4.7. Tissue Processing
4.8. Immunohistochemistry
4.9. EDU Staining
4.10. TUNEL Staining
4.11. Tissue Analysis
4.12. Neurosphere Assay
4.13. In Vitro Cell Viability
4.14. Animal Behaviour
4.15. Statistical Analysis
Supplementary Materials
Author Contributions
Funding
Institutional Review Board Statement
Informed Consent Statement
Data Availability Statement
Conflicts of Interest
References
- Khoshnam, S.E.; Winlow, W.; Farzaneh, M.; Farbood, Y.; Moghaddam, H.F. Pathogenic Mechanisms Following Ischemic Stroke. Neurol. Sci. 2017, 38, 1167–1186. [Google Scholar] [CrossRef]
- Akpan, N.; Troy, C.M. Caspase Inhibitors: Prospective therapies for stroke. Neuroscientist 2013, 19, 129–136. [Google Scholar] [CrossRef] [PubMed]
- Berger, A.B.; Sexton, K.B.; Bogyo, M. Commonly Used Caspase Inhibitors Designed Based on Substrate Specificity Profiles Lack Selectivity. Cell Res. 2006, 16, 961–963. [Google Scholar] [CrossRef] [PubMed]
- Pakavathkumar, P.; Noël, A.; Lecrux, C.; Tubeleviciute-Aydin, A.; Hamel, E.; Ahlfors, J.E.; LeBlanc, A.C. Caspase Vinyl Sulfone Small Molecule Inhibitors Prevent Axonal Degeneration in Human Neurons and Reverse Cognitive Impairment in Caspase-6-Overexpressing Mice. Mol. Neurodegener. 2017, 12, 22. [Google Scholar] [CrossRef] [PubMed]
- Kolb, B.; Morshead, C.; Gonzalez, C.; Kim, M.; Gregg, C.; Shingo, T.; Weiss, S. Growth Factor-Stimulated Generation of New Cortical Tissue and Functional Recovery after Stroke Damage to the Motor Cortex of Rats. J. Cereb. Blood Flow Metab. Off. J. Int. Soc. Cereb. Blood Flow Metab. 2007, 27, 983–997. [Google Scholar] [CrossRef] [PubMed]
- Nusrat, L.; Livingston-Thomas, J.M.; Raguthevan, V.; Adams, K.; Vonderwalde, I.; Corbett, D.; Morshead, C.M. Cyclosporin A-Mediated Activation of Endogenous Neural Precursor Cells Promotes Cognitive Recovery in a Mouse Model of Stroke. Front. Aging Neurosci. 2018, 10, 93. [Google Scholar] [CrossRef]
- Messemer, N.; Kunert, C.; Grohmann, M.; Sobottka, H.; Nieber, K.; Zimmermann, H.; Franke, H.; Nörenberg, W.; Straub, I.; Schaefer, M.; et al. P2X7 Receptors at Adult Neural Progenitor Cells of the Mouse Subventricular Zone. Neuropharmacology 2013, 73, 122–137. [Google Scholar] [CrossRef]
- Thored, P.; Heldmann, U.; Gomes-Leal, W.; Gisler, R.; Darsalia, V.; Taneera, J.; Nygren, J.M.; Jacobsen, S.-E.W.; Ekdahl, C.T.; Kokaia, Z.; et al. Long-Term Accumulation of Microglia with Proneurogenic Phenotype Concomitant with Persistent Neurogenesis in Adult Subventricular Zone after Stroke. Glia 2009, 57, 835–849. [Google Scholar] [CrossRef] [PubMed]
- Arvidsson, A.; Collin, T.; Kirik, D.; Kokaia, Z.; Lindvall, O. Neuronal Replacement from Endogenous Precursors in the Adult Brain after Stroke. Nat. Med. 2002, 8, 963–970. [Google Scholar] [CrossRef]
- Saino, O.; Taguchi, A.; Nakagomi, T.; Nakano-Doi, A.; Kashiwamura, S.-I.; Doe, N.; Nakagomi, N.; Soma, T.; Yoshikawa, H.; Stern, D.M.; et al. Immunodeficiency Reduces Neural Stem/Progenitor Cell Apoptosis and Enhances Neurogenesis in the Cerebral Cortex after Stroke. J. Neurosci. Res. 2010, 88, 2385–2397. [Google Scholar] [CrossRef]
- Williamson, M.R.; Le, S.P.; Franzen, R.L.; Donlan, N.A.; Rosow, J.L.; Nicot-Cartsonis, M.S.; Cervantes, A.; Deneen, B.; Dunn, A.K.; Jones, T.A.; et al. Subventricular Zone Cytogenesis Provides Trophic Support for Neural Repair in a Mouse Model of Stroke. Nat. Commun. 2023, 14, 6341. [Google Scholar] [CrossRef] [PubMed]
- Faiz, M.; Sachewsky, N.; Gascón, S.; Bang, K.W.A.; Morshead, C.M.; Nagy, A. Adult Neural Stem Cells from the Subventricular Zone Give Rise to Reactive Astrocytes in the Cortex after Stroke. Cell Stem Cell 2015, 17, 624–634. [Google Scholar] [CrossRef] [PubMed]
- Sachewsky, N.; Hunt, J.; Cooke, M.J.; Azimi, A.; Zarin, T.; Miu, C.; Shoichet, M.S.; Morshead, C.M. Cyclosporin A Enhances Neural Precursor Cell Survival in Mice through a Calcineurin-Independent Pathway. Dis. Model. Mech. 2014, 7, 953–961. [Google Scholar] [CrossRef] [PubMed]
- Erlandsson, A.; Lin, C.-H.A.; Yu, F.; Morshead, C.M. Immunosuppression Promotes Endogenous Neural Stem and Progenitor Cell Migration and Tissue Regeneration after Ischemic Injury. Exp. Neurol. 2011, 230, 48–57. [Google Scholar] [CrossRef] [PubMed]
- Li, W.; Wang, S.-S.; Shan, B.-Q.; Qin, J.-B.; Zhao, H.-Y.; Tian, M.-L.; He, H.; Cheng, X.; Zhang, X.-H.; Jin, G.-H. miR-103-3p Targets Ndel1 to Regulate Neural Stem Cell Proliferation and Differentiation. Neural Regen. Res. 2022, 17, 401–408. [Google Scholar] [CrossRef]
- Campero-Romero, A.N.; Real, F.H.; Santana-Martínez, R.A.; Molina-Villa, T.; Aranda, C.; Ríos-Castro, E.; Tovar-y-Romo, L.B. Extracellular Vesicles from Neural Progenitor Cells Promote Functional Recovery after Stroke in Mice with Pharmacological Inhibition of Neurogenesis. Cell Death Discov. 2023, 9, 272. [Google Scholar] [CrossRef] [PubMed]
- Williamson, M.R.; Jones, T.A.; Drew, M.R. Functions of Subventricular Zone Neural Precursor Cells in Stroke Recovery. Behav. Brain Res. 2019, 376, 112209. [Google Scholar] [CrossRef] [PubMed]
- Volbracht, C.; Leist, M.; Kolb, S.A.; Nicotera, P. Apoptosis in Caspase-Inhibited Neurons. Mol. Med. 2001, 7, 36–48. [Google Scholar] [CrossRef] [PubMed]
- Kim, K.W.; Moretti, L.; Lu, B. M867, a Novel Selective Inhibitor of Caspase-3 Enhances Cell Death and Extends Tumor Growth Delay in Irradiated Lung Cancer Models. PLoS ONE 2008, 3, e2275. [Google Scholar] [CrossRef]
- Méthot, N.; Huang, J.; Coulombe, N.; Vaillancourt, J.P.; Rasper, D.; Tam, J.; Han, Y.; Colucci, J.; Zamboni, R.; Xanthoudakis, S.; et al. Differential Efficacy of Caspase Inhibitors on Apoptosis Markers during Sepsis in Rats and Implication for Fractional Inhibition Requirements for Therapeutics. J. Exp. Med. 2004, 199, 199–207. [Google Scholar] [CrossRef]
- Dojo Soeandy, C.; Salmasi, F.; Latif, M.; Elia, A.J.; Suo, N.J.; Henderson, J.T. Endothelin-1-Mediated Cerebral Ischemia in Mice: Early Cellular Events and the Role of Caspase-3. Apoptosis 2019, 24, 578–595. [Google Scholar] [CrossRef]
- Fifield, K.E.; Vanderluit, J.L. Rapid Degeneration of Neurons in the Penumbra Region Following a Small, Focal Ischemic Stroke. Eur. J. Neurosci. 2020, 52, 3196–3214. [Google Scholar] [CrossRef]
- Nguemeni, C.; Gomez-Smith, M.; Jeffers, M.S.; Schuch, C.P.; Corbett, D. Time Course of Neuronal Death Following Endothelin-1 Induced Focal Ischemia in Rats. J. Neurosci. Methods 2015, 242, 72–76. [Google Scholar] [CrossRef]
- Stence, N.; Waite, M.; Dailey, M.E. Dynamics of Microglial Activation: A Confocal Time-Lapse Analysis in Hippocampal Slices. Glia 2001, 33, 256–266. [Google Scholar] [CrossRef]
- Vidal-Itriago, A.; Radford, R.A.W.; Aramideh, J.A.; Maurel, C.; Scherer, N.M.; Don, E.K.; Lee, A.; Chung, R.S.; Graeber, M.B.; Morsch, M. Microglia Morphophysiological Diversity and Its Implications for the CNS. Front. Immunol. 2022, 13, 256–266. [Google Scholar] [CrossRef] [PubMed]
- Schilling, M.; Besselmann, M.; Müller, M.; Strecker, J.K.; Ringelstein, E.B.; Kiefer, R. Predominant Phagocytic Activity of Resident Microglia over Hematogenous Macrophages Following Transient Focal Cerebral Ischemia: An Investigation Using Green Fluorescent Protein Transgenic Bone Marrow Chimeric Mice. Exp. Neurol. 2005, 196, 290–297. [Google Scholar] [CrossRef] [PubMed]
- Jayaraj, R.L.; Azimullah, S.; Beiram, R.; Jalal, F.Y.; Rosenberg, G.A. Neuroinflammation: Friend and Foe for Ischemic Stroke. J. Neuroinflamm. 2019, 16, 142. [Google Scholar] [CrossRef] [PubMed]
- Weinstein, J.R.; Koerner, I.P.; Mller, T. Microglia in Ischemic Brain Injury. Future Neurol. 2010, 5, 227. [Google Scholar] [CrossRef] [PubMed]
- Saha, B.; Peron, S.; Murray, K.; Jaber, M.; Gaillard, A. Cortical Lesion Stimulates Adult Subventricular Zone Neural Progenitor Cell Proliferation and Migration to the Site of Injury. Stem Cell Res. 2013, 11, 965–977. [Google Scholar] [CrossRef] [PubMed]
- Vandeputte, C.; Reumers, V.; Aelvoet, S.-A.; Thiry, I.; De Swaef, S.; Van den Haute, C.; Pascual-Brazo, J.; Farr, T.D.; Vande Velde, G.; Hoehn, M.; et al. Bioluminescence Imaging of Stroke-Induced Endogenous Neural Stem Cell Response. Neurobiol. Dis. 2014, 69, 144–155. [Google Scholar] [CrossRef] [PubMed]
- Zhang, R.L.; Zhang, Z.G.; Zhang, L.; Chopp, M. Proliferation and Differentiation of Progenitor Cells in the Cortex and the Subventricular Zone in the Adult Rat after Focal Cerebral Ischemia. Neuroscience 2001, 105, 33–41. [Google Scholar] [CrossRef] [PubMed]
- Hui, K.K.; Latif, M.; Soeandy, C.D.; Huang, S.; Rodgers, C.E.; Elia, A.J.; Henderson, J.T. Cisplatin Toxicity in the Developing Brain Displays an Absolute Requirement for Caspase-3. Exp. Neurol. 2022, 351, 114010. [Google Scholar] [CrossRef] [PubMed]
- Morshead, C.M.; Craig, C.G.; van der Kooy, D. In Vivo Clonal Analyses Reveal the Properties of Endogenous Neural Stem Cell Proliferation in the Adult Mammalian Forebrain. Dev. Camb. Engl. 1998, 125, 2251–2261. [Google Scholar] [CrossRef]
- Derkach, D.; Kehtari, T.; Renaud, M.; Heidari, M.; Lakshman, N.; Morshead, C.M. Metformin Pretreatment Rescues Olfactory Memory Associated with Subependymal Zone Neurogenesis in a Juvenile Model of Cranial Irradiation. Cell Rep. Med. 2021, 2, 100231. [Google Scholar] [CrossRef] [PubMed]
- Morshead, C.M.; Van der Kooy, D. Postmitotic Death Is the Fate of Constitutively Proliferating Cells in the Subependymal Layer of the Adult Mouse Brain. J. Neurosci. 1992, 12, 249–256. [Google Scholar] [CrossRef] [PubMed]
- Timotius, I.K.; Roelofs, R.F.; Richmond-Hacham, B.; Noldus, L.P.J.J.; von Hörsten, S.; Bikovski, L. CatWalk XT Gait Parameters: A Review of Reported Parameters in Pre-Clinical Studies of Multiple Central Nervous System and Peripheral Nervous System Disease Models. Front. Behav. Neurosci. 2023, 17, 1147784. [Google Scholar] [CrossRef] [PubMed]
- Hu, X.; Li, P.; Guo, Y.; Wang, H.; Leak, R.K.; Chen, S.; Gao, Y.; Chen, J. Microglia/Macrophage Polarization Dynamics Reveal Novel Mechanism of Injury Expansion after Focal Cerebral Ischemia. Stroke 2012, 43, 3063–3070. [Google Scholar] [CrossRef]
- Neher, J.J.; Emmrich, J.V.; Fricker, M.; Mander, P.K.; Théry, C.; Brown, G.C. Phagocytosis Executes Delayed Neuronal Death after Focal Brain Ischemia. Proc. Natl. Acad. Sci. USA 2013, 110, E4098–E4107. [Google Scholar] [CrossRef]
- Wolinski, P.; Glabinski, A. Chemokines and Neurodegeneration in the Early Stage of Experimental Ischemic Stroke. Mediat. Inflamm. 2013, 2013, 727189. [Google Scholar] [CrossRef]
- Dhani, S.; Zhao, Y.; Zhivotovsky, B. A Long Way to Go: Caspase Inhibitors in Clinical Use. Cell Death Dis. 2021, 12, 949. [Google Scholar] [CrossRef]
- Tawa, P.; Hell, K.; Giroux, A.; Grimm, E.; Han, Y.; Nicholson, D.W.; Xanthoudakis, S. Catalytic Activity of Caspase-3 Is Required for Its Degradation: Stabilization of the Active Complex by Synthetic Inhibitors. Cell Death Differ. 2004, 11, 439–447. [Google Scholar] [CrossRef]
- Dojo Soeandy, C.; Elia, A.J.; Cao, Y.; Rodgers, C.; Huang, S.; Elia, A.C.; Henderson, J.T. Necroptotic–Apoptotic Regulation in an Endothelin-1 Model of Cerebral Ischemia. Cell. Mol. Neurobiol. 2021, 41, 1727–1742. [Google Scholar] [CrossRef] [PubMed]
- Al-Jamal, K.T.; Gherardini, L.; Bardi, G.; Nunes, A.; Guo, C.; Bussy, C.; Herrero, M.A.; Bianco, A.; Prato, M.; Kostarelos, K.; et al. Functional Motor Recovery from Brain Ischemic Insult by Carbon Nanotube-Mediated siRNA Silencing. Proc. Natl. Acad. Sci. USA 2011, 108, 10952–10957. [Google Scholar] [CrossRef] [PubMed]
- Ceccatelli, S.; Tamm, C.; Sleeper, E.; Orrenius, S. Neural Stem Cells and Cell Death. Toxicol. Lett. 2004, 149, 59–66. [Google Scholar] [CrossRef]
- Xu, W.; Zhang, Q.; Ding, C.; Sun, H.; Che, Y.; Huang, H.; Wang, Y.; Wu, J.; Hao, H.; Cao, L. Gasdermin E-Derived Caspase-3 Inhibitors Effectively Protect Mice from Acute Hepatic Failure. Acta Pharmacol. Sin. 2021, 42, 68–76. [Google Scholar] [CrossRef]
- Abdulla, M.-H.; Lim, K.-C.; Sajid, M.; McKerrow, J.H.; Caffrey, C.R. Schistosomiasis Mansoni: Novel Chemotherapy Using a Cysteine Protease Inhibitor. PLoS Med. 2007, 4, e14. [Google Scholar] [CrossRef]
- Yuan, J. Neuroprotective Strategies Targeting Apoptotic and Necrotic Cell Death for Stroke. Apoptosis 2009, 14, 469–477. [Google Scholar] [CrossRef]
- Knoblach, S.M.; Alroy, D.A.; Nikolaeva, M.; Cernak, I.; Stoica, B.A.; Faden, A.I. Caspase Inhibitor Z-DEVD-Fmk Attenuates Calpain and Necrotic Cell Death in Vitro and after Traumatic Brain Injury. J. Cereb. Blood Flow Metab. 2004, 24, 1119–1132. [Google Scholar] [CrossRef]
- Namura, S.; Zhu, J.; Fink, K.; Endres, M.; Srinivasan, A.; Tomaselli, K.J.; Yuan, J.; Moskowitz, M.A. Activation and Cleavage of Caspase-3 in Apoptosis Induced by Experimental Cerebral Ischemia. J. Neurosci. 1998, 18, 3659–3668. [Google Scholar] [CrossRef] [PubMed]
- Benner, E.J.; Luciano, D.; Jo, R.; Abdi, K.; Paez-Gonzalez, P.; Sheng, H.; Warner, D.S.; Liu, C.; Eroglu, C.; Kuo, C.T. Protective Astrogenesis from the SVZ Niche after Injury Is Controlled by Notch Modulator Thbs4. Nature 2013, 497, 369–373. [Google Scholar] [CrossRef] [PubMed]
- Li, L.; Harms, K.M.; Ventura, P.B.; Lagace, D.C.; Eisch, A.J.; Cunningham, L.A. Focal Cerebral Ischemia Induces a Multilineage Cytogenic Response from Adult Subventricular Zone That Is Predominantly Gliogenic. Glia 2010, 58, 1610. [Google Scholar] [CrossRef] [PubMed]
- Islam, R.; Drecun, S.; Varga, B.V.; Vonderwalde, I.; Siu, R.; Nagy, A.; Morshead, C.M. Transplantation of Human Cortically-Specified Neuroepithelial Progenitor Cells Leads to Improved Functional Outcomes in a Mouse Model of Stroke. Front. Cell. Neurosci. 2021, 15, 654290. [Google Scholar] [CrossRef]
- Jin, K.; Wang, X.; Xie, L.; Mao, X.O.; Greenberg, D.A. Transgenic Ablation of Doublecortin-Expressing Cells Suppresses Adult Neurogenesis and Worsens Stroke Outcome in Mice. Proc. Natl. Acad. Sci. USA 2010, 107, 7993–7998. [Google Scholar] [CrossRef] [PubMed]
- Li, W.-L.; Yu, S.P.; Ogle, M.E.; Ding, X.S.; Wei, L. Enhanced Neurogenesis and Cell Migration Following Focal Ischemia and Peripheral Stimulation in Mice. Dev. Neurobiol. 2008, 68, 1474–1486. [Google Scholar] [CrossRef]
- Sabelström, H.; Stenudd, M.; Réu, P.; Dias, D.O.; Elfineh, M.; Zdunek, S.; Damberg, P.; Göritz, C.; Frisén, J. Resident Neural Stem Cells Restrict Tissue Damage and Neuronal Loss After Spinal Cord Injury in Mice. Science 2013, 342, 637–640. [Google Scholar] [CrossRef] [PubMed]
- Bonsack, B.; Borlongan, M.C.; Lo, E.H.; Arai, K. Brief Overview: Protective Roles of Astrocyte-Derived Pentraxin-3 in Blood-Brain Barrier Integrity. Brain Circ. 2019, 5, 145–149. [Google Scholar] [CrossRef]
- Li, B.; Piao, C.S.; Liu, X.Y.; Guo, W.P.; Xue, Y.Q.; Duan, W.M.; Gonzalez-Toledo, M.E.; Zhao, L.R. Brain Self-Protection: The Role of Endogenous Neural Progenitor Cells in Adult Brain after Cerebral Cortical Ischemia. Brain Res. 2010, 1327, 91–102. [Google Scholar] [CrossRef]
- Liauw, J.; Hoang, S.; Choi, M.; Eroglu, C.; Choi, M.; Sun, G.; Percy, M.; Wildman-Tobriner, B.; Bliss, T.; Guzman, R.G.; et al. Thrombospondins 1 and 2 Are Necessary for Synaptic Plasticity and Functional Recovery after Stroke. J. Cereb. Blood Flow Metab. 2008, 28, 1722–1732. [Google Scholar] [CrossRef]
- Lu, P.; Jones, L.L.; Snyder, E.Y.; Tuszynski, M.H. Neural Stem Cells Constitutively Secrete Neurotrophic Factors and Promote Extensive Host Axonal Growth after Spinal Cord Injury. Exp. Neurol. 2003, 181, 115–129. [Google Scholar] [CrossRef]
- Shindo, A.; Maki, T.; Mandeville, E.T.; Liang, A.C.; Egawa, N.; Itoh, K.; Itoh, N.; Borlongan, M.; Holder, J.C.; Chuang, T.T.; et al. Astrocyte-Derived Pentraxin 3 Supports Blood-Brain Barrier Integrity under Acute Phase of Stroke. Stroke J. Cereb. Circ. 2016, 47, 1094–1100. [Google Scholar] [CrossRef]
- Burguillos, M.A.; Deierborg, T.; Kavanagh, E.; Persson, A.; Hajji, N.; Garcia-Quintanilla, A.; Cano, J.; Brundin, P.; Englund, E.; Venero, J.L.; et al. Caspase Signalling Controls Microglia Activation and Neurotoxicity. Nature 2011, 472, 319–324. [Google Scholar] [CrossRef] [PubMed]
- Guruswamy, R.; Elali, A. Complex Roles of Microglial Cells in Ischemic Stroke Pathobiology: New Insights and Future Directions. Int. J. Mol. Sci. 2017, 18, 496. [Google Scholar] [CrossRef] [PubMed]
- Venero, J.L.; Burguillos, M.A.; Brundin, P.; Joseph, B. The Executioners Sing a New Song: Killer Caspases Activate Microglia. Cell Death Differ. 2011, 18, 1679–1691. [Google Scholar] [CrossRef]
- Lagace, D.C.; Whitman, M.C.; Noonan, M.A.; Ables, J.L.; DeCarolis, N.A.; Arguello, A.A.; Donovan, M.H.; Fischer, S.J.; Farnbauch, L.A.; Beech, R.D.; et al. Dynamic Contribution of Nestin-Expressing Stem Cells to Adult Neurogenesis. J. Neurosci. 2007, 27, 12623–12629. [Google Scholar] [CrossRef]
- Srinivas, S.; Watanabe, T.; Lin, C.S.; William, C.M.; Tanabe, Y.; Jessell, T.M.; Costantini, F. Cre Reporter Strains Produced by Targeted Insertion of EYFP and ECFP into the ROSA26 Locus. BMC Dev. Biol. 2001, 1, 4. [Google Scholar] [CrossRef]
- Tropepe, V.; Sibilia, M.; Ciruna, B.G.; Rossant, J.; Wagner, E.F.; Van Der Kooy, D. Distinct Neural Stem Cells Proliferate in Response to EGF and FGF in the Developing Mouse Telencephalon. Dev. Biol. 1999, 208, 166–188. [Google Scholar] [CrossRef]
- Kappos, E.A.; Sieber, P.K.; Engels, P.E.; Mariolo, A.V.; D’Arpa, S.; Schaefer, D.J.; Kalbermatten, D.F. Validity and Reliability of the CatWalk System as a Static and Dynamic Gait Analysis Tool for the Assessment of Functional Nerve Recovery in Small Animal Models. Brain Behav. 2017, 7, e00723. [Google Scholar] [CrossRef] [PubMed]




Disclaimer/Publisher’s Note: The statements, opinions and data contained in all publications are solely those of the individual author(s) and contributor(s) and not of MDPI and/or the editor(s). MDPI and/or the editor(s) disclaim responsibility for any injury to people or property resulting from any ideas, methods, instructions or products referred to in the content. |
© 2024 by the authors. Licensee MDPI, Basel, Switzerland. This article is an open access article distributed under the terms and conditions of the Creative Commons Attribution (CC BY) license (https://creativecommons.org/licenses/by/4.0/).
Share and Cite
Islam, R.; Ahlfors, J.-E.; Siu, R.; Noman, H.; Akbary, R.; Morshead, C.M. Inhibition of Apoptosis in a Model of Ischemic Stroke Leads to Enhanced Cell Survival, Endogenous Neural Precursor Cell Activation and Improved Functional Outcomes. Int. J. Mol. Sci. 2024, 25, 1786. https://doi.org/10.3390/ijms25031786
Islam R, Ahlfors J-E, Siu R, Noman H, Akbary R, Morshead CM. Inhibition of Apoptosis in a Model of Ischemic Stroke Leads to Enhanced Cell Survival, Endogenous Neural Precursor Cell Activation and Improved Functional Outcomes. International Journal of Molecular Sciences. 2024; 25(3):1786. https://doi.org/10.3390/ijms25031786
Chicago/Turabian StyleIslam, Rehnuma, Jan-Eric Ahlfors, Ricky Siu, Humna Noman, Roya Akbary, and Cindi M. Morshead. 2024. "Inhibition of Apoptosis in a Model of Ischemic Stroke Leads to Enhanced Cell Survival, Endogenous Neural Precursor Cell Activation and Improved Functional Outcomes" International Journal of Molecular Sciences 25, no. 3: 1786. https://doi.org/10.3390/ijms25031786
APA StyleIslam, R., Ahlfors, J.-E., Siu, R., Noman, H., Akbary, R., & Morshead, C. M. (2024). Inhibition of Apoptosis in a Model of Ischemic Stroke Leads to Enhanced Cell Survival, Endogenous Neural Precursor Cell Activation and Improved Functional Outcomes. International Journal of Molecular Sciences, 25(3), 1786. https://doi.org/10.3390/ijms25031786

