Oral Excretion Kinetics of Food-Additive Silicon Dioxides and Their Effect on In Vivo Macrophage Activation
Abstract
1. Introduction
2. Results and Discussion
2.1. Characterization and Quantitative Analytical Validation of SiO2
2.2. Fecal Excretion Kinetics of SiO2
2.3. Urinary Excretion Kinetics of SiO2
2.4. Fecal Excretion Fates of SiO2
2.5. Urinary Excretion Fates of SiO2
2.6. In Vivo Monocyte Uptake of SiO2
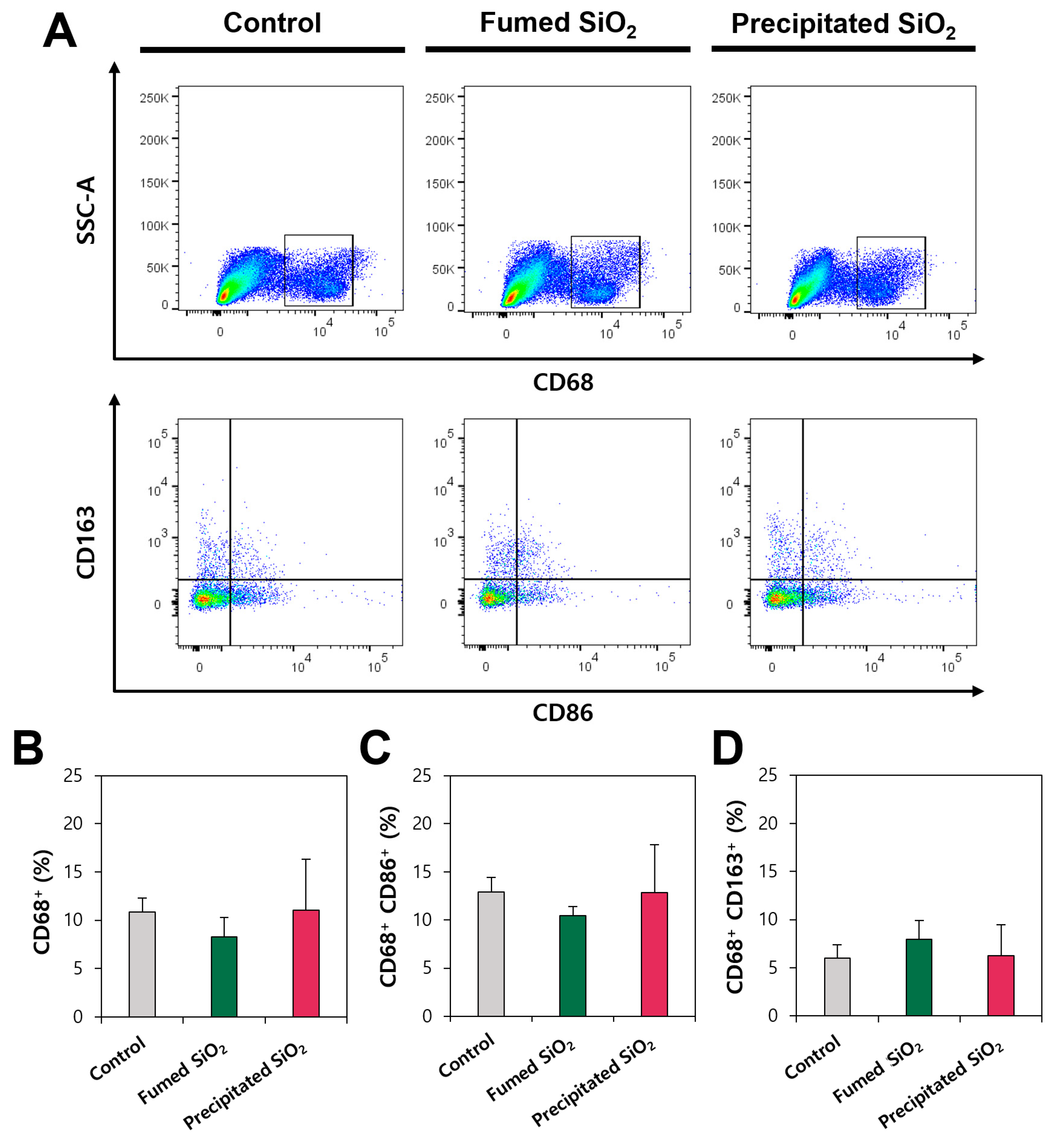
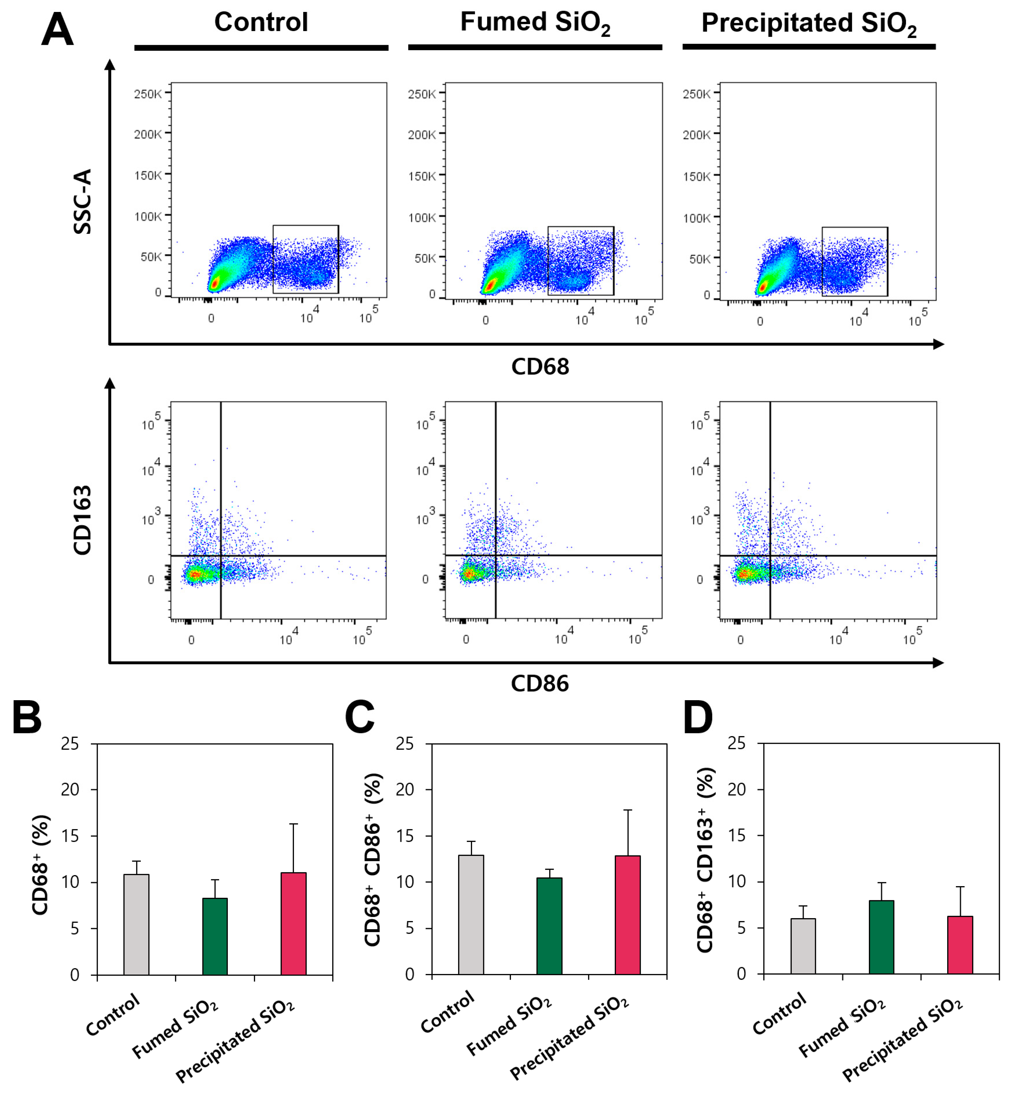
2.7. In Vivo Kupffer Cell Activation by SiO2
2.8. In Vivo Cytokine Release by SiO2
2.9. In Vitro Cellular Uptake and Intracellular Fates of SiO2
3. Materials and Methods
3.1. Materials
3.2. Animals
3.3. Excretion Kinetics following Repeated Oral Administration for 28 d
3.4. Excretion Fate Determination in Feces by TEM-EDS
3.5. Excretion Fate Determination in Urine by Molybdenum Blue Assay
3.6. Monocyte Uptake following Repeated Oral Administration for 28 d
3.7. Kupffer Cell Activation following Repeated Oral Administration for 28 d
3.8. ICP-AES Analysis for Si Quantification
3.9. Cytokine Release
3.10. Flow Cytometric Analysis
3.11. Cell Culture and Cellular Uptake
3.12. Intracellular Fate Determination
3.13. Statistical Analysis
4. Conclusions
Supplementary Materials
Author Contributions
Funding
Institutional Review Board Statement
Informed Consent Statement
Data Availability Statement
Conflicts of Interest
References
- European Commision (EC). Commission Regulation (EU) No 1129/2011 of 11 November 2011 Amending Annex II to Regulation (EC) No 1333/2008 of the European Parliament and of the Council by Establishing a Union List of Food Additives (Text with EEA Relevance). Available online: http://data.europa.eu/eli/reg/2011/1129/oj (accessed on 13 December 2023).
- Joint FAO/WHO. Expert Committee on Food Additives (JECFA). Residue Monograph Prepared by the Meeting of the Joint FAO/WHO Expert Committee on Food Additives (JECFA), 84th Meeting 2017, Silicon Dioxide, Amorphous. Available online: http://www.fao.org/3/CA3117EN/ca3117en.pdf (accessed on 13 December 2023).
- U.S. Food and Drug Administration (FDA). CFR-Code of Federal Regulations Title 21. Available online: https://www.accessdata.fda.gov/scripts/cdrh/cfdocs/cfcfr/CFRSearch.cfm?fr=172.480 (accessed on 12 December 2023).
- Ministry of Food and Drug Safety (MFDS). Food Code. Available online: https://www.foodsafetykorea.go.kr/foodcode/04_03.jsp?idx=8200349 (accessed on 13 December 2023).
- Younes, M.A.P.; Aguilar, F.; Crebelli, R.; Dusemund, B.; Filipič, M.; Frutos, M.J.; Galtier, P.; Gott, D.; Gundert-Remy, U.; Kuhnle, G.G.; et al. Re-evaluation of silicon dioxide (E 551) as a food additive. EFSA J. 2018, 16, e5088. [Google Scholar]
- Fruijtier-Polloth, C. The safety of nanostructured synthetic amorphous silica (SAS) as a food additive (E 551). Arch. Toxicol. 2016, 90, 2885–2916. [Google Scholar] [CrossRef]
- Schulze Isfort, C.; Rochnia, M. Production and physico-chemical characterisation of nanoparticles. Toxicol. Lett. 2009, 186, 148–151. [Google Scholar] [CrossRef] [PubMed]
- Maharana, S.M.; Pandit, M.K.; Pradhan, A.K. Influence of fumed silica nanofiller and stacking sequence on interlaminar fracture fehaviour of fidirectional Jute-Kevlar hybrid nanocomposite. Polym. Test. 2020, 93, 106898. [Google Scholar] [CrossRef]
- Hewitt, N. Silica as a reinforcing filler. In Compounding Precipitated Silica in Elastomers, 1st ed.; Ebnesajjad, S., Ed.; William Andrew Publishing: Norwich, NY, USA, 2007; pp. 1–23. [Google Scholar]
- Yoo, N.K.; Jeon, Y.R.; Choi, S.J. Determination of two differently manufactured silicon dioxide nanoparticles by cloud point extraction approach in intestinal cells, intestinal barriers and tissues. Int. J. Mol. Sci. 2021, 22, 7035. [Google Scholar] [CrossRef]
- Guesnet, E.; Bénane, B.; Jauffrès, D.; Martin, C.L.; Baeza, G.P.; Foray, G.; Meille, S.; Olagnon, C.; Yrieix, B. Why fumed and precipitated silica have different mechanical behavior: Contribution of discrete element simulations. J. Non Cryst. Solids 2019, 524, 119646. [Google Scholar] [CrossRef]
- Yang, Y.; Faust, J.J.; Schoepf, J.; Hristovski, K.; Capco, D.G.; Herckes, P.; Westerhoff, P. Survey of food-grade silica dioxide nanomaterial occurrence, characterization, human gut impacts and fate across its lifecycle. Sci. Total Environ. 2016, 565, 902–912. [Google Scholar] [CrossRef]
- Yoo, N.K.; Youn, S.M.; Choi, S.J. Oral toxicokinetics, tissue distribution, and 28-day oral toxicity of two differently manufactured food additive silicon dioxides. Int. J. Mol. Sci. 2022, 23, 4023. [Google Scholar] [CrossRef]
- Jurkic, L.M.; Cepanec, I.; Pavelic, S.K.; Pavelic, K. Biological and therapeutic effects of ortho-silicic acid and some ortho-silicic acid-releasing compounds: New perspectives for therapy. Nutr. Metab. 2013, 10, 2. [Google Scholar] [CrossRef] [PubMed]
- Curto, Y.; Koch, M.; Kickelbick, G. Chemical and dtructural comparison of different commercial food supplements for silicon uptake. Solids 2023, 4, 1–21. [Google Scholar] [CrossRef]
- Boguszewska-Czubara, A. Silicon in medicine and therapy. J. Elem. 2011, 16, 489–497. [Google Scholar] [CrossRef]
- Voicu, S.N.; Balas, M.; Stan, M.S.; Trică, B.; Serban, A.I.; Stanca, L.; Hermenean, A.; Dinischiotu, A. Amorphous silica nanoparticles obtained by laser ablation induce inflammatory response in human lung fibroblasts. Materials 2019, 12, 1026. [Google Scholar] [CrossRef]
- Sakai-Kato, K.; Hidaka, M.; Un, K.; Kawanishi, T.; Okuda, H. Physicochemical properties and in vitro intestinal permeability properties and intestinal cell toxicity of silica particles, performed in simulated gastrointestinal fluids. Biochim. Biophys. Acta 2014, 1840, 1171–1180. [Google Scholar] [CrossRef] [PubMed]
- Xie, H.; Wu, J. Silica nanoparticles induce alpha-synuclein induction and aggregation in PC12-cells. Chem. Biol. Interact. 2016, 258, 197–204. [Google Scholar] [CrossRef] [PubMed]
- Merget, R.; Bauer, T.; Kupper, H.U.; Philippou, S.; Bauer, H.D.; Breitstadt, R.; Bruening, T. Health hazards due to the inhalation of amorphous silica. Arch. Toxicol. 2002, 75, 625–634. [Google Scholar] [CrossRef] [PubMed]
- You, D.J.; Bonner, J.C. Susceptibility factors in chronic lung inflammatory responses to engineered nanomaterials. Int. J. Mol. Sci. 2020, 21, 7310. [Google Scholar] [CrossRef] [PubMed]
- Wang, Y.; Smith, W.; Hao, D.; He, B.; Kong, L. M1 and M2 macrophage polarization and potentially therapeutic naturally occurring compounds. Int. Immunopharmacol. 2019, 70, 459–466. [Google Scholar] [CrossRef] [PubMed]
- Oates, T.C.L.; Moura, P.L.; Cross, S.J.; Roberts, K.; Baum, H.E.; Haydn-Smith, K.L.; Wilson, M.C.; Heesom, K.J.; Severn, C.E.; Toye, A.M. Characterizing the polarization continuum of macrophage subtypes M1, M2a and M2c. bioRxiv 2022, 495868. [Google Scholar]
- Liu, T.; Zhang, L.; Joo, D.; Sun, S.-C. NF-κB signaling in inflammation. Signal Transduct. Target. Ther. 2017, 2, 17023. [Google Scholar] [CrossRef]
- Yi, G.; Li, H.; Liu, M.; Ying, Z.; Zhang, J.; Liu, X. Soybean protein-derived peptides inhibit inflammation in LPS-induced RAW264.7 macrophages via the suppression of TLR4-mediated MAPK-JNK and NF-kappa B activation. J. Food. Biochem. 2020, 44, e13289. [Google Scholar] [CrossRef]
- Wu, X.; Wang, Z.; Shi, J.; Yu, X.; Li, C.; Liu, J.; Zhang, F.; Chen, H.; Zheng, W. Macrophage polarization toward M1 phenotype through NF-kappaB signaling in patients with Behcet’s disease. Arthritis. Res. Ther. 2022, 24, 249. [Google Scholar] [CrossRef]
- Banerjee, S.; Xie, N.; Cui, H.; Tan, Z.; Yang, S.; Icyuz, M.; Abraham, E.; Liu, G. MicroRNA let-7c regulates macrophage polarization. J. Immunol. 2013, 190, 6542–6549. [Google Scholar] [CrossRef]
- Yao, Y.; Xu, X.H.; Jin, L. Macrophage polarization in physiological and pathological pregnancy. Front. Immunol. 2019, 10, 792. [Google Scholar] [CrossRef]
- Kim, E.; Kim, Y.; Lee, J.; Shin, J.-H.; Seok, P.R.; Kim, Y.; Yoo, S.-H. Leucrose, a natural sucrose isomer, suppresses dextran sulfate sodium (DSS)-induced colitis in mice by regulating macrophage polarization via JAK1/STAT6 signaling. J. Funct. Foods 2020, 74, 104156. [Google Scholar] [CrossRef]
- Zhang, C.; Yang, M.; Ericsson, A.C. Function of macrophages in disease: Current understanding on molecular mechanisms. Front. Immunol. 2021, 12, 620510. [Google Scholar] [CrossRef]
- Wang, N.; Liang, H.; Zen, K. Molecular mechanisms that influence the macrophage m1-m2 polarization balance. Front. Immunol. 2014, 5, 614. [Google Scholar] [CrossRef] [PubMed]
- O’Brien, E.M.; Spiller, K.L. Prior Pro-inflammatory Polarization Changes the Macrophage Response to IL-4. bioRxiv 2021, 438673. [Google Scholar]
- Kudo, S.; Nagasaki, N. A novel nitric oxide-based anticancer therapeutics by macrophage-targeted poly(l-arginine)-based nanoparticles. J. Control. Release 2015, 217, 256–262. [Google Scholar] [CrossRef] [PubMed]
- Dekkers, S.; Krystek, P.; Peters, R.J.B.; Lankveld, D.P.K.; Bokkers, B.G.H.; van Hoeven-Arentzen, P.H.; Bouwmeester, H.; Oomen, A.G. Presence and risks of nanosilica in food products. Nanotoxicology 2011, 5, 393–405. [Google Scholar] [CrossRef]
- Yu, J.; Kim, Y.H.; Kim, H.M.; Oh, J.M.; Kim, Y.R.; Choi, S.J. Determination of the fate and biological responses of food additive silica particles in commercial foods. Food Chem. 2020, 331, 127304. [Google Scholar] [CrossRef]
- Lee, J.A.; Kim, M.K.; Paek, H.J.; Kim, Y.R.; Kim, M.K.; Lee, J.K.; Jeong, J.; Choi, S.J. Tissue distribution and excretion kinetics of orally administered silica nanoparticles in rats. Int. J. Nanomed. 2014, 9, 251–260. [Google Scholar]
- Li, L.; Liu, T.; Fu, C.; Tan, L.; Meng, X.; Liu, H. Biodistribution, excretion, and toxicity of mesoporous silica nanoparticles after oral administration depend on their shape. Nanomedicine 2015, 11, 1915–1924. [Google Scholar] [CrossRef]
- Chang, H.Y.; Cheng, C.L.; Chen, J.J.; de Groat, W.C. Serotonergic drugs and spinal cord transections indicate that different spinal circuits are involved in external urethral sphincter activity in rats. Am. J. Physiol. Renal. Physiol. 2007, 292, F1044–F1053. [Google Scholar] [CrossRef]
- Vasanthi, N.; Lilly, M.S.; Raj, S.A. Silicon in day today life. World Appl. Sci. J. 2012, 17, 1425–1440. [Google Scholar]
- Fu, C.; Liu, T.; Li, L.; Liu, H.; Chen, D.; Tang, F. The absorption, distribution, excretion and toxicity of mesoporous silica nanoparticles in mice following different exposure routes. Biomaterials 2013, 34, 2565–2575. [Google Scholar] [CrossRef] [PubMed]
- Spitzmüller, L.; Nitschke, F.; Rudolph, B.; Berson, J.; Schimmel, T.; Kohl, T. Dissolution control and stability improvement of silica nanoparticles in aqueous media. J. Nanopart. Res. 2023, 25, 40. [Google Scholar] [CrossRef]
- Annenkov, V.V.; Danilovtseva, E.N.; Khutsishvili, S.S.; Pal’shin, V.A.; Polienko, Y.F.; Saraev, V.V.; Vakul’skaya, T.I.; Zelinskiy, S.N.; Grigor’ev, I.A. Polyamine-based spin probes for the study of siliceous structures. Micropor. Mesopor. Mat. 2017, 242, 74–81. [Google Scholar] [CrossRef]
- Yang, H.; Li, C.; Wei, C.; Li, M.; Li, X.; Deng, Z.; Fan, G. Molybdenum blue photometry method for the determination of colloidal silica and soluble silica in leaching solution. Anal. Methods 2015, 7, 5462–5467. [Google Scholar] [CrossRef]
- Najafi, A.; Hashemi, M. Vortex-assisted natural deep eutectic solvent microextraction using response surface methodology optimization for determination of orthophosphate in water samples by molybdenum blue method. J. Sep. Sci. 2019, 42, 3102–3109. [Google Scholar] [CrossRef] [PubMed]
- Rosenholm, J.M.; Mamaeva, V.; Sahlgren, C.; Linden, M. Nanoparticles in targeted cancer therapy: Mesoporous silica nanoparticles entering preclinical development stage. Nanomedicine 2012, 7, 111–120. [Google Scholar] [CrossRef]
- Croissant, J.G.; Fatieiev, Y.; Khashab, N.M. Degradability and clearance of silicon, organosilica, silsesquioxane, silica mixed oxide, and mesoporous silica nanoparticles. Adv. Mater. 2017, 29, 1604634. [Google Scholar] [CrossRef]
- Jugdaohsingh, R.; Calomme, M.R.; Robinson, K.; Nielsen, F.; Anderson, S.H.C.; D’Haese, P.; Geusens, P.; Loveridge, N.; Thompson, R.P.H.; Powell, J.J. Increased longitudinal growth in rats on a silicon-depleted diet. Bone 2008, 43, 596–606. [Google Scholar] [CrossRef] [PubMed]
- Jugdaohsingh, R.; Watson, A.I.E.; Bhattacharya, P.; van Lenthe, G.H.; Powell, J.J. Positive association between serum silicon levels and bone mineral density in female rats following oral silicon supplementation with monomethylsilanetriol. Osteoporos Int. 2015, 26, 1405–1415. [Google Scholar] [CrossRef]
- Collin, M.; Bigley, B. Monocyte, macrophage, and dendritic cell development: The human perspective. Microbiol. Spectr. 2016, 4, 79–97. [Google Scholar] [CrossRef]
- Guilliams, M.; Mildner, A.; Yona, S. Developmental and functional heterogeneity of monocytes. Immunity 2018, 49, 595–613. [Google Scholar] [CrossRef]
- Bilzer, M.; Roggel, F.; Gerbes, A.L. Role of Kupffer cells in host defense and liver disease. Liver Int. 2006, 26, 1175–1186. [Google Scholar] [CrossRef] [PubMed]
- Nguyen-Lefebvre, A.T.; Horuzsko, A. Kupffer cell metabolism and function. J. Enzymol. Metab. 2015, 1, 101. [Google Scholar] [PubMed]
- Basit, H.; Tan, M.L.; Webster, D.R. Histology, Kupffer Cell. Available online: https://www.ncbi.nlm.nih.gov/books/NBK493226/ (accessed on 27 December 2023).
- Wang, C.; Ma, C.; Gong, L.; Buo, Y.; Fu, K.; Zhang, Y.; Zhou, H.; Li, Y. Macrophage polarization and its role in liver disease. Front. Immunol. 2021, 12, 803037. [Google Scholar] [CrossRef]
- Guilloteau, E.; Djouina, M.; Caboche, S.; Waxin, C.; Deboudt, K.; Beury, D.; Hot, D.; Pichavant, M.; Dubuquoy, L.; Launay, D.; et al. Exposure to atmospheric Ag, TiO2, Ti and SiO2 engineered nanoparticles modulates gut inflammatory response and microbiota in mice. Ecotoxicol. Environ. Saf. 2022, 236, 113442. [Google Scholar] [CrossRef]
- Corbalan, J.J.; Medina, C.; Jacoby, A.; Malinski, T.; Radomski, M.W. Amorphous silica nanoparticles trigger nitric oxide/peroxynitrite imbalance in human endothelial cells: Inflammatory and cytotoxic effects. Int. J. Nanomed. 2011, 6, 2821–2835. [Google Scholar]
- Christensen, E.; Pintilie, M.; Evans, K.R.; Lenarduzzi, M.; Ménard, C.; Catton, C.N.; Diamandis, E.P.; Bristow, R.G. Longitudinal cytokine expression during IMRT for prostate cancer and acute treatment toxicity. Clin. Cancer Res. 2009, 15, 5576–5583. [Google Scholar] [CrossRef]
- Opal, S.M.; DePalo, V.A. Anti-inflammatory cytokines. Chest 2000, 117, 1162–1172. [Google Scholar] [CrossRef] [PubMed]
- He, C.; Hu, Y.; Yin, L.; Tang, C.; Yin, C. Effects of particle size and surface charge on cellular uptake and biodistribution of polymeric nanoparticles. Biomaterials 2010, 31, 3657–3666. [Google Scholar] [CrossRef] [PubMed]
- Zhu, J.; Liao, L.; Zhu, L.; Zhang, P.; Guo, K.; Kong, J.; Ji, C.; Liu, B. Size-dependent cellular uptake efficiency, mechanism, and cytotoxicity of silica nanoparticles toward HeLa cells. Talanta 2013, 107, 408–415. [Google Scholar] [CrossRef] [PubMed]
- Jung, E.B.; Yu, J.; Choi, S.J. Interaction between ZnO nanoparticles and albumin and its effect on cytotoxicity, cellular uptake, intestinal transport, toxicokinetics, and acute oral toxicity. Nanomaterials 2021, 11, 2922. [Google Scholar] [CrossRef] [PubMed]
- Spinde, K.; Pachis, K.; Antonakaki, I.; Paasch, S.; Brunner, E.; Demadis, K.D. Influence of polyamines and related macromolecules on silicic acid polycondensation: Relevance to “Soluble Silicon Pools”? Chem. Mater. 2011, 23, 4676–4687. [Google Scholar] [CrossRef]
- Patel, H.; Davidson, D. Control of pro-inflammatory cytokine release from human monocytes with the use of an interleukin-10 monoclonal antibody. Methods Mol. Biol. 2014, 1172, 99–106. [Google Scholar] [PubMed]
- Froh, M.K.; Konno, A.; Thurman, R.G. Isolation of liver kupffer cells. Curr. Protoc. Toxicol. 2002, 14, 14.4.1–14.4.12. [Google Scholar] [CrossRef]
- Curry, M.P.; Norris, S.; Golden-Mason, L.; Doherty, D.G.; Deignan, T.; Collins, C.; Traynor, O.; McEntee, G.P.; Hegarty, J.E.; O’Farrelly, C. Isolation of lymphocytes from normal adult human liver suitable for phenotypic and functional characterization. J. Immunol. Methods 2000, 242, 21–31. [Google Scholar] [CrossRef]
- Peters, R.; Kramer, E.; Oomen, A.G.; Rivera, Z.E.; Oegema, G.; Tromp, P.C.; Fokkink, R.; Rietveld, A.; Marvin, H.J.; Weigel, S.; et al. Presence of nano-sized silica during in vitro digestion of foods containing silica as a food additive. ACS Nano 2012, 6, 2441–2451. [Google Scholar] [CrossRef]










| Samples | Validation Parameters | Concentrations (μg/mL) | ||||
|---|---|---|---|---|---|---|
| 10 | 20 | 50 | 100 | |||
| Feces | Fumed SiO2 | Recovery (%) | 106.39 ± 5.69 | 92.20 ± 2.36 | 92.95 ± 0.74 | 96.27 ± 4.42 |
| CV (%) | 5.35 | 2.56 | 0.80 | 4.59 | ||
| RE (%) | 6.39 | −7.80 | −7.05 | −3.73 | ||
| R2 | 0.9994 | |||||
| LOD (μg/g) | 185.98 | |||||
| LOQ (μg/g) | 563.58 | |||||
| Precipitated SiO2 | Recovery (%) | 92.49 ± 4.36 | 91.39 ± 0.70 | 91.19 ± 2.56 | 91.05 ± 0.59 | |
| CV (%) | 4.72 | 0.76 | 2.80 | 0.65 | ||
| RE (%) | −7.51 | −8.61 | −8.81 | −8.95 | ||
| R2 | 1.000 | |||||
| LOD (μg/g) | 165.24 | |||||
| LOQ (μg/g) | 500.72 | |||||
| Concentrations (μg/mL) | ||||||
| 0.5 | 1 | 5 | 10 | |||
| Urine | Fumed SiO2 | Recovery (%) | 97.57 ± 7.77 | 99.80 ± 4.23 | 108.21 ± 1.80 | 105.88 ± 1.99 |
| CV (%) | 7.96 | 4.23 | 1.66 | 1.88 | ||
| RE (%) | −2.43 | −0.20 | 8.21 | 5.88 | ||
| R2 | 0.9998 | |||||
| LOD (μg/g) | 38.17 | |||||
| LOQ (μg/g) | 115.67 | |||||
| Precipitated SiO2 | Recovery (%) | 105.69 ± 7.33 | 100.55 ± 0.73 | 96.89 ± 6.70 | 91.47 ± 1.54 | |
| CV (%) | 8.50 | 0.89 | 8.47 | 2.06 | ||
| RE (%) | 5.69 | 0.55 | −3.11 | −8.53 | ||
| R2 | 0.9992 | |||||
| LOD (μg/g) | 24.84 | |||||
| LOQ (μg/g) | 75.28 | |||||
Disclaimer/Publisher’s Note: The statements, opinions and data contained in all publications are solely those of the individual author(s) and contributor(s) and not of MDPI and/or the editor(s). MDPI and/or the editor(s) disclaim responsibility for any injury to people or property resulting from any ideas, methods, instructions or products referred to in the content. |
© 2024 by the authors. Licensee MDPI, Basel, Switzerland. This article is an open access article distributed under the terms and conditions of the Creative Commons Attribution (CC BY) license (https://creativecommons.org/licenses/by/4.0/).
Share and Cite
Kwon, R.-Y.; Youn, S.-M.; Choi, S.-J. Oral Excretion Kinetics of Food-Additive Silicon Dioxides and Their Effect on In Vivo Macrophage Activation. Int. J. Mol. Sci. 2024, 25, 1614. https://doi.org/10.3390/ijms25031614
Kwon R-Y, Youn S-M, Choi S-J. Oral Excretion Kinetics of Food-Additive Silicon Dioxides and Their Effect on In Vivo Macrophage Activation. International Journal of Molecular Sciences. 2024; 25(3):1614. https://doi.org/10.3390/ijms25031614
Chicago/Turabian StyleKwon, Ri-Ye, Su-Min Youn, and Soo-Jin Choi. 2024. "Oral Excretion Kinetics of Food-Additive Silicon Dioxides and Their Effect on In Vivo Macrophage Activation" International Journal of Molecular Sciences 25, no. 3: 1614. https://doi.org/10.3390/ijms25031614
APA StyleKwon, R.-Y., Youn, S.-M., & Choi, S.-J. (2024). Oral Excretion Kinetics of Food-Additive Silicon Dioxides and Their Effect on In Vivo Macrophage Activation. International Journal of Molecular Sciences, 25(3), 1614. https://doi.org/10.3390/ijms25031614

