The Molecular Landscape of Thymic Epithelial Tumors: A Comprehensive Review
Abstract
1. Introduction
2. Genetic Alterations in Thymic Epithelial Tumors
2.1. Next Generation Sequencing
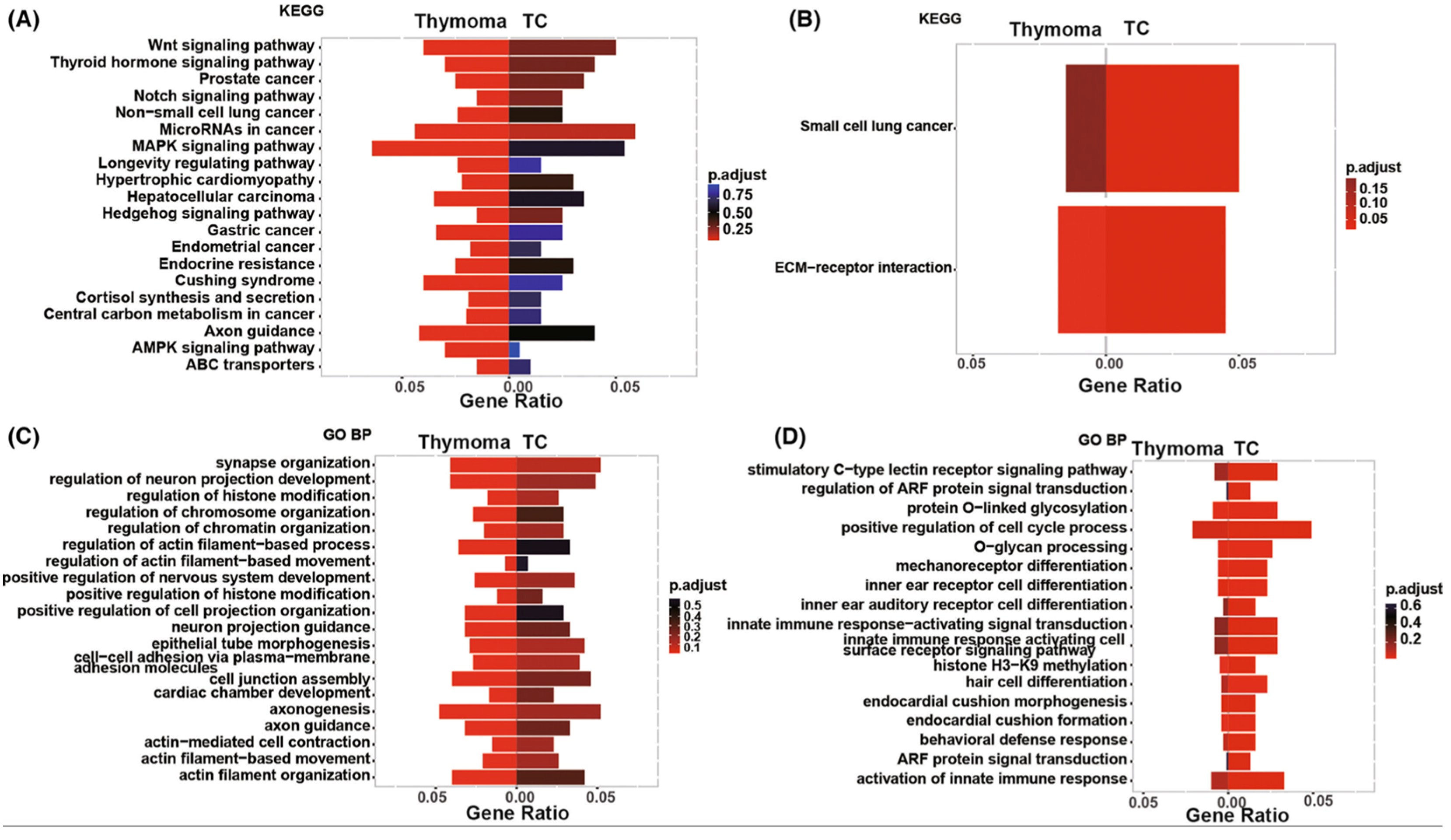
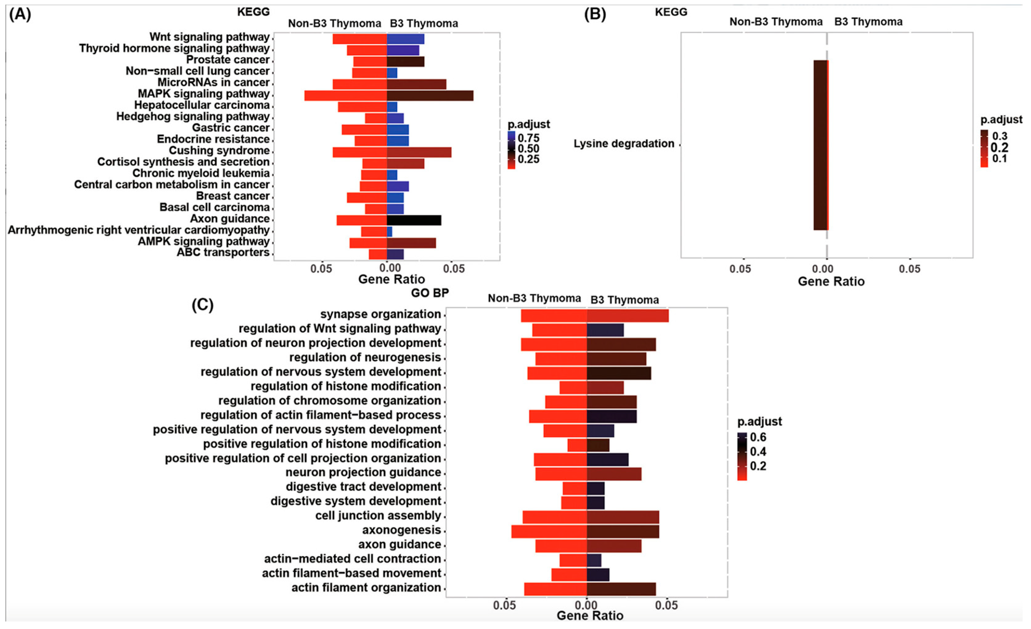
2.2. RNA Sequencing
2.3. Quantitative Real-Time PCR
2.4. Chromatin Immunoprecipitation Sequencing
2.5. Methylation Analysis
2.6. Comparative Genomic Hybridization
2.7. Fluorescence In Situ Hybridization
| WHO Subtype of TETs | Genetic Alterations | ||
|---|---|---|---|
| NGS-Identified Gene Mutations | RNA-Seq-Detected Alterations | Chromosomal Abberations | |
| MT |
| ||
| MN-T |
|
| |
| Type A Thymoma |
| ||
| Type AB Thymoma |
|
| |
| Type B1 Thymoma |
|
|
|
| Type B2 Thymoma |
| ||
| Type B3 Thymoma |
|
| |
| TC |
| ||
3. Signaling Pathways and Integrative Analysis in Thymic Epithelial Tumors
3.1. General Findings in Pathway Analyses in Thymic Epithelial Tumors
3.2. C-KIT, ErbB/EGFR, IGF-1R, Ras/MAPK, PIK3/Akt/mTOR, and p53 Signaling Pathways
3.3. Notch, Hedgehog, and Wnt Signaling Pathways
3.4. Comparison between Thymoma-Associated Myasthenia Gravis and Non-Myasthenia Gravis Thymoma
4. Clinical Implications and Target Therapy in Thymic Epithelial Tumors
Target Therapy in Thymic Epithelial Tumors
5. Challenges and Future Perspectives in Thymic Epithelial Tumors
6. Conclusions
Author Contributions
Funding
Institutional Review Board Statement
Informed Consent Statement
Data Availability Statement
Conflicts of Interest
References
- Thymoma Workup. Available online: https://emedicine.medscape.com/article/193809-overview?form=fpf (accessed on 24 October 2023).
- Thymoma (Thymic Carcinoma). Available online: https://my.clevelandclinic.org/health/diseases/6196-thymoma-and-thymic-carcinoma (accessed on 24 October 2023).
- Thymoma and Thymic Carcinoma Treatment (PDQ®). Available online: https://www.cancer.gov/types/thymoma/hp/thymoma-treatment-pdq (accessed on 24 October 2023).
- Petrini, I.; Rajan, A.; Pham, T.; Voeller, D.; Davis, S.; Gao, J.; Wang, Y.; Giaccone, G. Whole Genome and Transcriptome Sequencing of a B3 Thymoma. PLoS ONE 2013, 8, e60572. [Google Scholar] [CrossRef] [PubMed]
- Remon, J.; Girard, N.; Novello, S.; de Castro, J.; Bigay-Game, L.; Bernabé, R.; Greillier, L.; Mosquera, J.; Cousin, S.; Juan, O.; et al. PECATI: A Multicentric, Open-Label, Single-Arm Phase II Study to Evaluate the Efficacy and Safety of Pembrolizumab and Lenvatinib in Pretreated B3-Thymoma and Thymic Carcinoma Patients. Clin. Lung Cancer 2022, 23, e243–e246. [Google Scholar] [CrossRef] [PubMed]
- Jovanovic, D.; Markovic, J.; Ceriman, V.; Peric, J.; Pavlovic, S.; Soldatovic, I. Correlation of genomic alterations and PD-L1 expression in thymoma. J. Thorac. Dis. 2020, 12, 7561–7570. [Google Scholar] [CrossRef] [PubMed]
- Yamaguchi, H.; Gyotoku, H.; Taniguchi, H.; Sasaki, D.; Shimada, M.; Dotsu, Y.; Senju, H.; Kaku, N.; Ikeda, T.; Fukuda, M.; et al. Abstract 1705: Genetic analysis of thymoma and thymic carcinoma. Cancer Res. 2019, 79 (Suppl. 13), 1705. [Google Scholar] [CrossRef]
- Syahruddin, E.; Zaini, J.; Sembiring, R.; Baginta, R.; Fadhillah, M.R.; Noor, D.R. TP53 and EGFR Mutational Status in Thymoma: A Genetic Sequencing Study. Asian Pac. J. Cancer Prev. 2022, 23, 109–114. [Google Scholar] [CrossRef] [PubMed]
- Enkner, F.; Pichlhöfer, B.; Zaharie, A.T.; Krunic, M.; Holper, T.M.; Janik, S.; Moser, B.; Schlangen, K.; Neudert, B.; Walter, K.; et al. Molecular Profiling of Thymoma and Thymic Carcinoma: Genetic Differences and Potential Novel Therapeutic Targets. Pathol. Oncol. Res. 2017, 23, 551–564. [Google Scholar] [CrossRef] [PubMed]
- Belani, R.; Oliveira, G.; Erikson, G.A.; Ra, S.; Schechter, M.S.; Lee, J.K.; Shipman, W.J.; Haaser, S.M.; Torkamani, A. ASXL1 and DNMT3A mutation in a cytogenetically normal B3 thymoma. Oncogenesis 2014, 3, e111. [Google Scholar] [CrossRef]
- Shimada, M.; Taniguchi, H.; Yamaguchi, H.; Gyotoku, H.; Sasaki, D.; Kaku, N.; Senju, C.; Senju, H.; Imamura, E.; Takemoto, S.; et al. Genetic profile of thymic epithelial tumors in the Japanese population: An exploratory study examining potential therapeutic targets. Transl. Lung Cancer Res. 2023, 12, 707–718. [Google Scholar] [CrossRef]
- Oberndorfer, F.; Müllauer, L. Genomic alterations in thymoma—Molecular pathogenesis? J. Thorac. Dis. 2020, 12, 7536–7544. [Google Scholar] [CrossRef]
- Hsieh, M.-S.; Kao, H.-L.; Huang, W.-C.; Wang, S.-Y.; Lin, S.-Y.; Chu, P.-Y.; Pan, C.-C.; Chou, T.-Y.; Ho, H.-L.; Yeh, Y.-C. Constant p.L424H Mutation in GTF2I in Micronodular Thymomas with Lymphoid Stroma: Evidence Supporting Close Relationship with Type A and AB Thymomas. Mod. Pathol. 2023, 36. [Google Scholar] [CrossRef]
- Kostic Peric, J.; Cirkovic, A.; Srzentic Drazilov, S.; Samardzic, N.; Skodric Trifunovic, V.; Jovanovic, D.; Pavlovic, S. Molecular profiling of rare thymoma using next-generation sequencing: Meta-analysis. Radiol. Oncol. 2023, 57, 12–19. [Google Scholar] [CrossRef] [PubMed]
- Saito, M.; Fujiwara, Y.; Asao, T.; Honda, T.; Shimada, Y.; Kanai, Y.; Tsuta, K.; Kono, K.; Watanabe, S.; Ohe, Y.; et al. The genomic and epigenomic landscape in thymic carcinoma. Carcinogenesis 2017, 38, 1084–1091. [Google Scholar] [CrossRef] [PubMed]
- Szpechcinski, A.; Szolkowska, M.; Winiarski, S.; Lechowicz, U.; Wisniewski, P.; Knetki-Wroblewska, M. Targeted Next-Generation Sequencing of Thymic Epithelial Tumours Revealed Pathogenic Variants in KIT, ERBB2, KRAS, and TP53 in 30% of Thymic Carcinomas. Cancers 2022, 14, 3388. [Google Scholar] [CrossRef] [PubMed]
- Petrini, I.; Meltzer, P.S.; Kim, I.-K.; Lucchi, M.; Park, K.-S.; Fontanini, G.; Gao, J.; Zucali, P.A.; Calabrese, F.; Favaretto, A.; et al. A specific missense mutation in GTF2I occurs at high frequency in thymic epithelial tumors. Nat. Genet. 2014, 46, 844–849. [Google Scholar] [CrossRef] [PubMed]
- Okuda, K.; Moriyama, S.; Haneda, H.; Kawano, O.; Nakanishi, R. Specific mutations in thymic epithelial tumors. Mediastinum 2017, 1. [Google Scholar] [CrossRef]
- Alberobello, A.T.; Wang, Y.; Beerkens, F.J.; Conforti, F.; McCutcheon, J.N.; Rao, G.; Raffeld, M.; Liu, J.; Rahhal, R.; Zhang, Y.-W.; et al. PI3K as a Potential Therapeutic Target in Thymic Epithelial Tumors. J. Thorac. Oncol. 2016, 11, 1345–1356. [Google Scholar] [CrossRef]
- Yang, J.; Zhang, B.; Guan, W.; Fan, Z.; Pu, X.; Zhao, L.; Jiang, W.; Cai, W.; Quan, X.; Miao, S.; et al. Molecular genetic characteristics of thymic epithelial tumors with distinct histological subtypes. Cancer Med. 2023, 12, 10575–10586. [Google Scholar] [CrossRef]
- Yang, W.; Chen, S.; Cheng, X.; Xu, B.; Zeng, H.; Zou, J.; Su, C.; Chen, Z. Characteristics of genomic mutations and signaling pathway alterations in thymic epithelial tumors. Ann. Transl. Med. 2021, 9, 1659. [Google Scholar] [CrossRef]
- Wang, M.; Xu, H.; Han, Q.; Wang, L. Significance of YAP1–MAML2 rearrangement and GTF2I mutation in the diagnosis and differential diagnosis of metaplastic thymoma. Ann. Med. 2023, 55, 2237040. [Google Scholar] [CrossRef] [PubMed]
- Wang, Y.; Thomas, A.; Lau, C.; Rajan, A.; Zhu, Y.; Killian, J.K.; Petrini, I.; Pham, T.; Morrow, B.; Zhong, X.; et al. Mutations of epigenetic regulatory genes are common in thymic carcinomas. Sci. Rep. 2014, 4, 7336. [Google Scholar] [CrossRef] [PubMed]
- Wang, X.; Liu, L.-L.; Li, Q.; Xia, Q.-Y.; Li, R.; Ye, S.-B.; Zhang, R.-S.; Fang, R.; Chen, H.; Wu, N.; et al. Loss of YAP1 C-terminus expression as an ancillary marker for metaplastic thymoma: A potential pitfall in detecting YAP1::MAML2 gene rearrangement. Histopathology 2023, 83, 798–809. [Google Scholar] [CrossRef]
- Vivero, M.; Davineni, P.; Nardi, V.; Chan, J.K.C.; Sholl, L.M. Metaplastic thymoma: A distinctive thymic neoplasm characterized by YAP1-MAML2 gene fusions. Mod. Pathol. 2020, 33, 560–565. [Google Scholar] [CrossRef]
- Ji, G.; Ren, R.; Fang, X. Identification and Characterization of Non-Coding RNAs in Thymoma. Med. Sci. Monit. 2021, 27, e929727-1–e929727-18. [Google Scholar] [CrossRef]
- Massoth, L.R.; Hung, Y.P.; Dias-Santagata, D.; Onozato, M.; Shah, N.; Severson, E.; Duncan, D.; Gillespie, B.J.; Williams, N.F.; Ross, J.S.; et al. Pan-Cancer Landscape Analysis Reveals Recurrent KMT2A-MAML2 Gene Fusion in Aggressive Histologic Subtypes of Thymoma. JCO Precis. Oncol. 2020, 4, 109–115. [Google Scholar] [CrossRef]
- Wang, B.; Xiao, H.; Yang, X.; Zeng, Y.; Zhang, Z.; Yang, R.; Chen, H.; Chen, C.; Chen, J. A novel immune-related microRNA signature for prognosis of thymoma. Aging 2022, 14, 4739–4754. [Google Scholar] [CrossRef] [PubMed]
- Radovich, M.; Solzak, J.P.; Hancock, B.A.; Conces, M.L.; Atale, R.; Porter, R.F.; Zhu, J.; Glasscock, J.; Kesler, K.A.; Badve, S.S.; et al. A large microRNA cluster on chromosome 19 is a transcriptional hallmark of WHO type A and AB thymomas. Br. J. Cancer 2016, 114, 477–484. [Google Scholar] [CrossRef] [PubMed]
- Yu, L.; Ke, J.; Du, X.; Yu, Z.; Gao, D. Genetic characterization of thymoma. Sci. Rep. 2019, 9, 2369. [Google Scholar] [CrossRef] [PubMed]
- Liang, N.; Liu, L.; Liu, H.; Wang, W.; Bi, Y.; Liang, Z.; Li, N.; Lin, R.; Wang, T.; Li, S. Transcriptomic difference of thymoma and thymic carcinoma. Ann. Oncol. 2019, 30, v754. [Google Scholar] [CrossRef]
- Wu, Q.; Luo, X.; Li, H.; Zhang, L.; Su, F.; Hou, S.; Yin, J.; Zhang, W.; Zou, L. Identification of differentially expressed circular RNAs associated with thymoma. Thorac. Cancer 2021, 12, 1312–1319. [Google Scholar] [CrossRef] [PubMed]
- Vodicka, P.; Krskova, L.; Odintsov, I.; Krizova, L.; Sedlackova, E.; Schutzner, J.; Zamecnik, J. Expression of molecules of the Wnt pathway and of E-cadherin in the etiopathogenesis of human thymomas. Oncol. Lett. 2020, 19, 2413–2421. [Google Scholar] [CrossRef] [PubMed]
- Xi, J.; Wang, L.; Yan, C.; Song, J.; Song, Y.; Chen, J.; Zhu, Y.; Chen, Z.; Jin, C.; Ding, J.; et al. The Cancer Genome Atlas dataset-based analysis of aberrantly expressed genes by GeneAnalytics in thymoma associated myasthenia gravis: Focusing on T cells. J. Thorac. Dis. 2019, 11, 2315–2323. [Google Scholar] [CrossRef] [PubMed]
- Xin, Y.; Cai, H.; Lu, T.; Zhang, Y.; Yang, Y.; Cui, Y. miR-20b Inhibits T Cell Proliferation and Activation via NFAT Signaling Pathway in Thymoma-Associated Myasthenia Gravis. BioMed Res. Int. 2016, 2016, 9595718. [Google Scholar] [CrossRef]
- Gökmen-Polar, Y.; Cook, R.W.; Goswami, C.P.; Wilkinson, J.; Maetzold, D.; Stone, J.F.; Oelschlager, K.M.; Vladislav, I.T.; Shirar, K.L.; Kesler, K.A.; et al. A Gene Signature to Determine Metastatic Behavior in Thymomas. PLoS ONE 2013, 8, e66047. [Google Scholar] [CrossRef]
- Yukiue, H.; Sasaki, H.; Kobayashi, Y.; Nakashima, Y.; Moriyama, S.; Yano, M.; Kaji, M.; Kiriyama, M.; Fukai, I.; Yamakawa, Y.; et al. Clinical significance of tissue inhibitor of metalloproteinase and matrix metalloproteinase mRNA expression in thymoma. J. Surg. Res. 2003, 109, 86–91. [Google Scholar] [CrossRef] [PubMed]
- Radovich, M.; Pickering, C.R.; Felau, I.; Ha, G.; Zhang, H.; Jo, H.; Hoadley, K.A.; Anur, P.; Zhang, J.; McLellan, M.; et al. The Integrated Genomic Landscape of Thymic Epithelial Tumors. Cancer Cell 2018, 33, 244–258.e210. [Google Scholar] [CrossRef]
- Lloyd, S.M.; Bao, X. Pinpointing the Genomic Localizations of Chromatin-Associated Proteins: The Yesterday, Today, and Tomorrow of ChIP-seq. Curr. Protoc. Cell Biol. 2019, 84, e89. [Google Scholar] [CrossRef]
- Yuan, X.; Huang, L.; Luo, W.; Zhao, Y.; Nashan, B.; Yu, F.; Liu, Y. Diagnostic and Prognostic Significances of SOX9 in Thymic Epithelial Tumor. Front. Oncol. 2021, 11, 708735. [Google Scholar] [CrossRef] [PubMed]
- Nicolì, V.; Coppedè, F. Epigenetics of Thymic Epithelial Tumors. Cancers 2023, 15, 360. [Google Scholar] [CrossRef]
- Li, S.; Yuan, Y.; Xiao, H.; Dai, J.; Ye, Y.; Zhang, Q.; Zhang, Z.; Jiang, Y.; Luo, J.; Hu, J.; et al. Discovery and validation of DNA methylation markers for overall survival prognosis in patients with thymic epithelial tumors. Clin. Epigenetics 2019, 11, 38. [Google Scholar] [CrossRef]
- Rajan, A.; Girard, N.; Marx, A. State of the Art of Genetic Alterations in Thymic Epithelial Tumors. J. Thorac. Oncol. 2014, 9, S131–S136. [Google Scholar] [CrossRef]
- Hirose, Y.; Kondo, K.; Takizawa, H.; Nagao, T.; Nakagawa, Y.; Fujino, H.; Toba, H.; Kenzaki, K.; Sakiyama, S.; Tangoku, A. Aberrant methylation of tumour-related genes in thymic epithelial tumours. Lung Cancer 2009, 64, 155–159. [Google Scholar] [CrossRef]
- Chen, C.; Yin, B.; Wei, Q.; Li, D.; Hu, J.; Yu, F.; Lu, Q. Aberrant DNA Methylation in Thymic Epithelial Tumors. Cancer Investigation 2009, 27, 582–591. [Google Scholar] [CrossRef]
- Muguruma, K.; Kondo, K.; Kishibuchi, R.; Tsuboi, M.; Soejima, S.; Tegshee, B.; Kajiura, K.; Kawakami, Y.; Kawakita, N.; Yoshida, M.; et al. MA20.03 DNA Methylation of MT1A and NPTX2 Genes Predict Malignant Behavior of Thymic Epithelial Tumors. J. Thorac. Oncol. 2019, 14, 331. [Google Scholar] [CrossRef]
- Bi, Y.; Meng, Y.; Niu, Y.; Li, S.; Liu, H.; He, J.; Zhang, Y.; Liang, N.; Liu, L.; Mao, X.; et al. Genome-wide DNA methylation profile of thymomas and potential epigenetic regulation of thymoma subtypes. Oncol. Rep. 2019, 41, 2762–2774. [Google Scholar] [CrossRef] [PubMed]
- Gaiser, T.; Hirsch, D.; Porth, I.; Sahm, F.; Ströbel, P.; von Deimling, A.; Marx, A. DNA-Methylation Analysis as a Tool for Thymoma Classification. Cancers 2022, 14, 5876. [Google Scholar] [CrossRef] [PubMed]
- Guan, W.; Li, S.; Zhang, Z.; Xiao, H.; He, J.; Li, J.; He, X.; Luo, J.; Liu, Y.; Lei, L.; et al. Promotor methylation status of MAPK4 is a novel epigenetic biomarker for prognosis of recurrence in patients with thymic epithelial tumors. Thorac. Cancer 2022, 13, 2844–2853. [Google Scholar] [CrossRef] [PubMed]
- Petrini, I.; Wang, Y.; Zucali, P.A.; Lee, H.S.; Pham, T.; Voeller, D.; Meltzer, P.S.; Giaccone, G. Copy Number Aberrations of Genes Regulating Normal Thymus Development in Thymic Epithelial Tumors. Clin. Cancer Res. 2013, 19, 1960–1971. [Google Scholar] [CrossRef] [PubMed]
- Inoue, M.; Marx, A.; Zettl, A.; Ströbel, P.; Müller-Hermelink, H.-K.; Starostik, P. Chromosome 6 Suffers Frequent and Multiple Aberrations in Thymoma. Am. J. Pathol. 2002, 161, 1507–1513. [Google Scholar] [CrossRef] [PubMed]
- Lee, G.Y.; Yang, W.I.; Jeung, H.C.; Kim, S.C.; Seo, M.Y.; Park, C.H.; Chung, H.C.; Rha, S.Y. Genome-wide genetic aberrations of thymoma using cDNA microarray based comparative genomic hybridization. BMC Genom. 2007, 8, 305. [Google Scholar] [CrossRef] [PubMed]
- Petrini, I.; Meltzer, P.S.; Zucali, P.A.; Luo, J.; Lee, C.; Santoro, A.; Lee, H.S.; Killian, K.J.; Wang, Y.; Tsokos, M.; et al. Copy number aberrations of BCL2 and CDKN2A/B identified by array-CGH in thymic epithelial tumors. Cell Death Dis. 2012, 3, e351. [Google Scholar] [CrossRef] [PubMed]
- Prays, J.; Ortiz-Villalón, C. Molecular landscape of thymic epithelial tumors. Semin. Diagn. Pathol. 2022, 39, 131–136. [Google Scholar] [CrossRef]
- Liu, D.; Zhang, P.; Zhao, J.; Yang, L.; Wang, W. Identification of Molecular Characteristics and New Prognostic Targets for Thymoma by Multiomics Analysis. BioMed Res. Int. 2021, 2021, 5587441. [Google Scholar] [CrossRef]
- Meng, F.-J.; Wang, S.; Zhang, J.; Yan, Y.-J.; Wang, C.-Y.; Yang, C.-R.; Guan, Z.-Y.; Wang, C.-L. Alteration in gene expression profiles of thymoma: Genetic differences and potential novel targets. Thorac. Cancer 2019, 10, 1129–1135. [Google Scholar] [CrossRef] [PubMed]
- Li, Q.; Su, Y.-L.; Shen, W.-X. A novel prognostic signature of seven genes for the prediction in patients with thymoma. J. Cancer Res. Clin. Oncol. 2019, 145, 109–116. [Google Scholar] [CrossRef] [PubMed]
- Lai, L.-C.; Sun, Q.-L.; Chen, Y.-A.; Hsiao, Y.-W.; Lu, T.-P.; Tsai, M.-H.; Zhu, L.; Chuang, E.Y.; Fang, W. Using proteomic profiling to characterize protein signatures of different thymoma subtypes. BMC Cancer 2019, 19, 796. [Google Scholar] [CrossRef]
- Badve, S.; Goswami, C.; Gökmen–Polar, Y.; Nelson, R.P., Jr.; Henley, J.; Miller, N.; Zaheer, N.A.; Sledge, G.W., Jr.; Li, L.; Kesler, K.A.; et al. Molecular Analysis of Thymoma. PLoS ONE 2012, 7, e42669. [Google Scholar] [CrossRef]
- Hanahan, D.; Weinberg, R.A. The hallmarks of cancer. Cell 2000, 100, 57–70. [Google Scholar] [CrossRef]
- Tateo, V.; Manuzzi, L.; Parisi, C.; De Giglio, A.; Campana, D.; Pantaleo, M.A.; Lamberti, G. An Overview on Molecular Characterization of Thymic Tumors: Old and New Targets for Clinical Advances. Pharmaceuticals 2021, 14, 316. [Google Scholar] [CrossRef] [PubMed]
- Sakane, T.; Sakamoto, Y.; Masaki, A.; Murase, T.; Okuda, K.; Nakanishi, R.; Inagaki, H. Mutation Profile of Thymic Carcinoma and Thymic Neuroendocrine Tumor by Targeted Next-generation Sequencing. Clin. Lung Cancer 2021, 22, 92–99.e4. [Google Scholar] [CrossRef] [PubMed]
- Psilopatis, I.; Pergaris, A.; Vrettou, K.; Theocharis, S.; Troungos, C. Thymic Epithelial Neoplasms: Focusing on the Epigenetic Alterations. Int. J. Mol. Sci. 2022, 23, 4045. [Google Scholar] [CrossRef]
- Maury, J.-M.; Merveilleux du Vignaux, C.; Drevet, G.; Zarza, V.; Chalabreysse, L.; Maisse, C.; Gineys, B.; Dolmazon, C.; Tronc, F.; Girard, N.; et al. Activation of the mTOR/Akt pathway in thymic epithelial cells derived from thymomas. PLoS ONE 2019, 14, e0197655. [Google Scholar] [CrossRef]
- Ardeshir-Larijani, F.; Schneider, B.P.; Althouse, S.K.; Radovich, M.; Masood, A.; Perna, F.; Salman, H.; Loehrer, P.J. Clinicogenomic Landscape of Metastatic Thymic Epithelial Tumors. JCO Precis. Oncol. 2023, 7, e2200465. [Google Scholar] [CrossRef]
- Sakane, T.; Murase, T.; Okuda, K.; Saida, K.; Masaki, A.; Yamada, T.; Saito, Y.; Nakanishi, R.; Inagaki, H. A mutation analysis of the EGFR pathway genes, RAS, EGFR, PIK3CA, AKT1 and BRAF, and TP53 gene in thymic carcinoma and thymoma type A/B3. Histopathology 2019, 75, 755–766. [Google Scholar] [CrossRef]
- Girard, N.; Shen, R.; Guo, T.; Zakowski, M.F.; Heguy, A.; Riely, G.J.; Huang, J.; Lau, C.; Lash, A.E.; Ladanyi, M.; et al. Comprehensive Genomic Analysis Reveals Clinically Relevant Molecular Distinctions between Thymic Carcinomas and Thymomas. Clin. Cancer Res. 2009, 15, 6790–6799. [Google Scholar] [CrossRef] [PubMed]
- Zucali, P.A.; Petrini, I.; Lorenzi, E.; Merino, M.; Cao, L.; Di Tommaso, L.; Lee, H.S.; Incarbone, M.; Walter, B.A.; Simonelli, M.; et al. Insulin-like growth factor-1 receptor and phosphorylated AKT-serine 473 expression in 132 resected thymomas and thymic carcinomas. Cancer 2010, 116, 4686–4695. [Google Scholar] [CrossRef] [PubMed]
- Girard, N. Thymic Tumors: Relevant Molecular Data in the Clinic. J. Thorac. Oncol. 2010, 5, S291–S295. [Google Scholar] [CrossRef] [PubMed]
- Yang, Z.; Liu, S.; Wang, Y.; Chen, Y.; Zhang, P.; Liu, Y.; Zhang, H.; Zhang, P.; Tao, Z.; Xiong, K. High expression of KITLG is a new hallmark activating the MAPK pathway in type A and AB thymoma. Thorac. Cancer 2020, 11, 1944–1954. [Google Scholar] [CrossRef] [PubMed]
- Riess, J.W.; West, R.; Dean, M.; Klimowicz, A.C.; Neal, J.W.; Hoang, C.; Wakelee, H.A. GLI1, CTNNB1 and NOTCH1 protein expression in a thymic epithelial malignancy tissue microarray. Anticancer Res. 2015, 35, 669–676. [Google Scholar] [PubMed]
- Grigoryan, T.; Wend, P.; Klaus, A.; Birchmeier, W. Deciphering the function of canonical Wnt signals in development and disease: Conditional loss- and gain-of-function mutations of β-catenin in mice. Genes Dev. 2008, 22, 2308–2341. [Google Scholar] [CrossRef] [PubMed]
- Takebe, N.; Harris, P.J.; Warren, R.Q.; Ivy, S.P. Targeting cancer stem cells by inhibiting Wnt, Notch, and Hedgehog pathways. Nat. Rev. Clin. Oncol. 2011, 8, 97–106. [Google Scholar] [CrossRef] [PubMed]
- Kumar, V.; Vashishta, M.; Kong, L.; Wu, X.; Lu, J.J.; Guha, C.; Dwarakanath, B.S. The Role of Notch, Hedgehog, and Wnt Signaling Pathways in the Resistance of Tumors to Anticancer Therapies. Front. Cell Dev. Biol. 2021, 9, 650772. [Google Scholar] [CrossRef] [PubMed]
- Chen, Y.; Liu, X.; Liu, Y.; Wang, Y.; Wang, H.; Lu, C.; Zhang, P. Decreased Wnt4 expression inhibits thymoma development through downregulation of FoxN1. J. Thorac. Dis. 2017, 9, 1574–1583. [Google Scholar] [CrossRef] [PubMed]
- Zuklys, S.; Gill, J.; Keller, M.P.; Hauri-Hohl, M.; Zhanybekova, S.; Balciunaite, G.; Na, K.-J.; Jeker, L.T.; Hafen, K.; Tsukamoto, N.; et al. Stabilized β-Catenin in Thymic Epithelial Cells Blocks Thymus Development and Function1. J. Immunol. 2009, 182, 2997–3007. [Google Scholar] [CrossRef] [PubMed]
- Pongracz, J.; Hare, K.; Harman, B.; Anderson, G.; Jenkinson, E.J. Thymic epithelial cells provide Wnt signals to developing thymocytes. Eur. J. Immunol. 2003, 33, 1949–1956. [Google Scholar] [CrossRef] [PubMed]
- Yamada, Y.; Weis, C.-A.; Thelen, J.; Sticht, C.; Schalke, B.; Ströbel, P.; Marx, A. Thymoma Associated Myasthenia Gravis (TAMG): Differential Expression of Functional Pathways in Relation to MG Status in Different Thymoma Histotypes. Front. Immunol. 2020, 11, 664. [Google Scholar] [CrossRef]
- Benítez, J.C.; Job, B.; Thomas de Montpréville, V.; Lacroix, L.; Saulnier, P.; Arana, R.; Lambotte, O.; Mussot, S.; Mercier, O.; Fadel, E.; et al. MA10.08 Activated Pathways of Myastenia Gravis in Thymic Epithelial (TETs). J. Thorac. Oncol. 2022, 17 (Suppl. 9), 80. [Google Scholar] [CrossRef]
- Tanaka, T.; Goto, Y.; Horie, M.; Masuda, K.; Shinno, Y.; Matsumoto, Y.; Okuma, Y.; Yoshida, T.; Horinouchi, H.; Motoi, N.; et al. Whole Exome Sequencing of Thymoma Patients Exhibiting Exceptional Responses to Pemetrexed Monotherapy. Cancers 2023, 15, 4018. [Google Scholar] [CrossRef]
- Principe, D.R.; Kamath, S.D.; Munshi, H.G.; Mohindra, N.A. Metastatic Thymoma Harboring a Deleterious BRCA2 Mutation Derives Durable Clinical Benefit from Olaparib. Oncologist 2020, 25, 301–305. [Google Scholar] [CrossRef]
- Palamaris, K.; Levidou, G.; Kordali, K.; Masaoutis, C.; Rontogianni, D.; Theocharis, S. Searching for Novel Biomarkers in Thymic Epithelial Tumors: Immunohistochemical Evaluation of Hippo Pathway Components in a Cohort of Thymic Epithelial Tumors. Biomedicines 2023, 11, 1876. [Google Scholar] [CrossRef]
- Moran, C.A.; Weissferdt, A.; Kalhor, N.; Solis, L.M.; Behrens, C.; Wistuba, I.I.; Suster, S. Thymomas I: A Clinicopathologic Correlation of 250 Cases with Emphasis on the World Health Organization Schema. Am. J. Clin. Pathol. 2012, 137, 444–450. [Google Scholar] [CrossRef]








| Most Overexpressed Genes in TAMG | Most Downregulated Genes in TAMG | MiRNA Expression in TAMG | Upregulated Pathways in TAMG | Downregulated Pathways in TAMG |
|---|---|---|---|---|
| ATM [34], SFTPB [34], ANKRD55 [34], BTLA [34], CCR7 [34], TNFRSF25 [34], PNI SR [30], CCL25 [30], NBPF14 [30], PIK3IP1 [30], RTCA [30] | GADD45B [30], SERTAD1 [30], TNFSF12 [30], MYC [30], ADPRHL1 [30] | Reduced miR-20b expression [35]: function: anti-oncogene [35]; targets NFAT5 and CAMTA1 [35] | TGF-beta with the key component CCL25 [30], and HTLV-I pathway [30] | Hindered NFAT signaling by suppressing the expression of NFAT5 and CAMTA1 through reduced miR-20b expression [35] |
Disclaimer/Publisher’s Note: The statements, opinions and data contained in all publications are solely those of the individual author(s) and contributor(s) and not of MDPI and/or the editor(s). MDPI and/or the editor(s) disclaim responsibility for any injury to people or property resulting from any ideas, methods, instructions or products referred to in the content. |
© 2024 by the authors. Licensee MDPI, Basel, Switzerland. This article is an open access article distributed under the terms and conditions of the Creative Commons Attribution (CC BY) license (https://creativecommons.org/licenses/by/4.0/).
Share and Cite
Elm, L.; Levidou, G. The Molecular Landscape of Thymic Epithelial Tumors: A Comprehensive Review. Int. J. Mol. Sci. 2024, 25, 1554. https://doi.org/10.3390/ijms25031554
Elm L, Levidou G. The Molecular Landscape of Thymic Epithelial Tumors: A Comprehensive Review. International Journal of Molecular Sciences. 2024; 25(3):1554. https://doi.org/10.3390/ijms25031554
Chicago/Turabian StyleElm, Lisa, and Georgia Levidou. 2024. "The Molecular Landscape of Thymic Epithelial Tumors: A Comprehensive Review" International Journal of Molecular Sciences 25, no. 3: 1554. https://doi.org/10.3390/ijms25031554
APA StyleElm, L., & Levidou, G. (2024). The Molecular Landscape of Thymic Epithelial Tumors: A Comprehensive Review. International Journal of Molecular Sciences, 25(3), 1554. https://doi.org/10.3390/ijms25031554

