Small-Molecule-Directed Endogenous Regeneration of Visual Function in a Mammalian Retinal Degeneration Model
Abstract
1. Introduction
2. Results
2.1. CompoundA Promotes In Vitro and In Vivo RSPC Proliferation
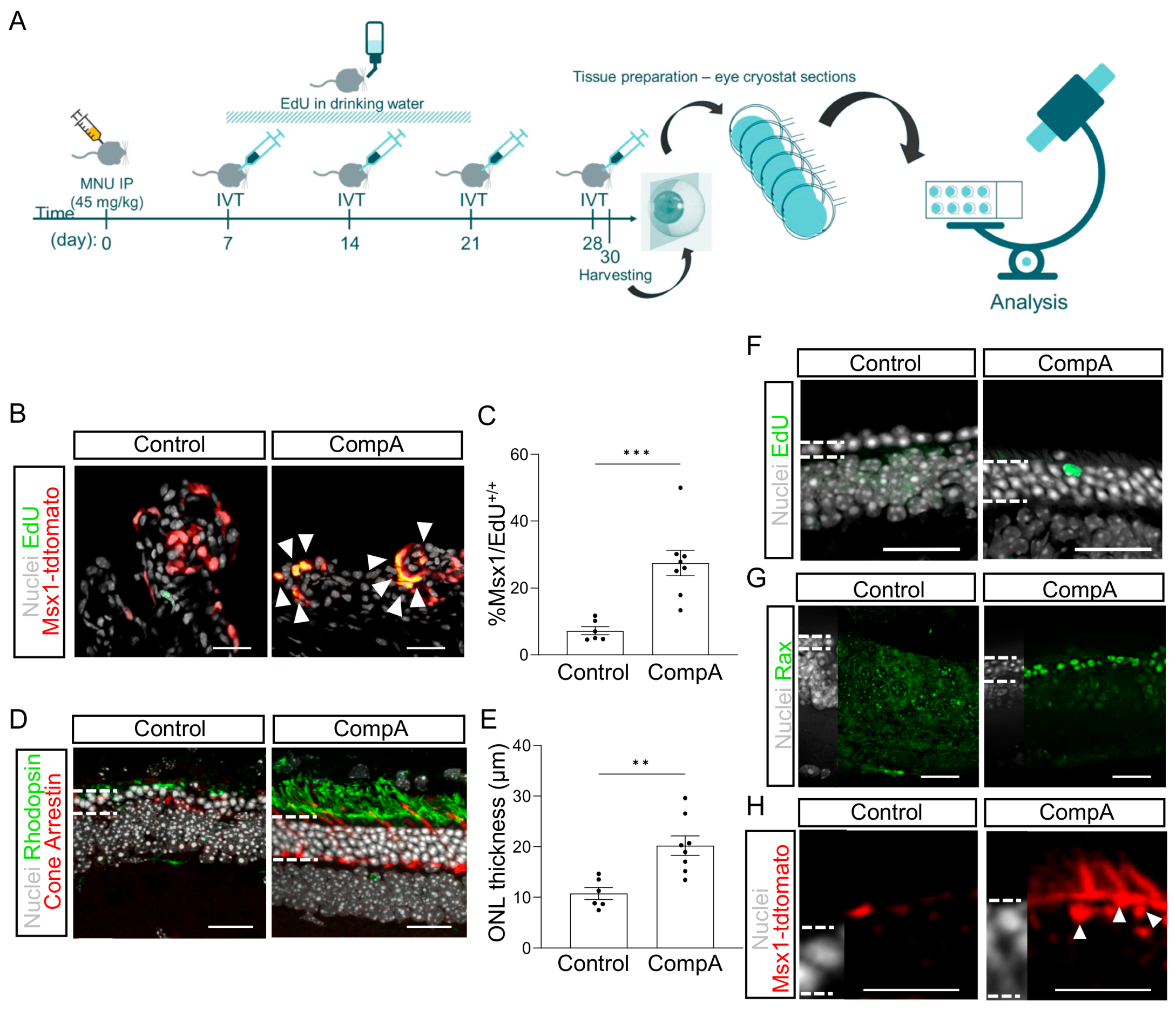
2.2. Following Retinal Degeneration CompoundA Treatment Restores Retinal Function
3. Discussion
4. Materials and Methods
Supplementary Materials
Author Contributions
Funding
Institutional Review Board Statement
Informed Consent Statement
Data Availability Statement
Acknowledgments
Conflicts of Interest
References
- Hartong, D.T.; Berson, E.L.; Dryja, T.P. Retinitis pigmentosa. Lancet 2006, 368, 1795–1809. [Google Scholar] [CrossRef]
- Duncan, J.L.; Pierce, E.A.; Laster, A.M.; Daiger, S.P.; Birch, D.G.; Ash, J.D.; Iannaccone, A.; Flannery, J.G.; Sahel, J.A.; Zack, D.J.; et al. Inherited Retinal Degenerations: Current Landscape and Knowledge Gaps. Transl. Vis. Sci. Technol. 2018, 7, 6. [Google Scholar] [CrossRef] [PubMed]
- Garafalo, A.V.; Cideciyan, A.V.; Héon, E.; Sheplock, R.; Pearson, A.; Yu, C.W.; Sumaroka, A.; Aguirre, G.D.; Jacobson, S.G. Progress in treating inherited retinal diseases: Early subretinal gene therapy clinical trials and candidates for future initiatives. Prog. Retin. Eye Res. 2020, 77, 100827. [Google Scholar] [CrossRef] [PubMed]
- Singh, M.S.; Park, S.S.; Albini, T.A.; Canto-Soler, M.V.; Klassen, H.; MacLaren, R.E.; Takahashi, M.; Nagiel, A.; Schwartz, S.D.; Bharti, K. Retinal stem cell transplantation: Balancing safety and potential. Prog. Retin. Eye Res. 2020, 75, 100779. [Google Scholar] [CrossRef] [PubMed]
- Längle, D.; Halver, J.; Rathmer, B.; Willems, E.; Schade, D. Small Molecules Targeting in Vivo Tissue Regeneration. ACS Chem. Biol. 2014, 9, 57–71. [Google Scholar] [CrossRef] [PubMed]
- Lu, B.; Atala, A. Small molecules and small molecule drugs in regenerative medicine. Drug Discov. Today 2014, 19, 801–808. [Google Scholar] [CrossRef] [PubMed]
- Reh, T.A.; Levine, E.M. Multipotential stem cells and progenitors in the vertebrate retina. J. Neurobiol. 1998, 36, 206–220. [Google Scholar] [CrossRef]
- Frøen, R.; Johnsen, E.O.; Nicolaissen, B.; Facskó, A.; Petrovski, G.; Moe, M.C. Does the Adult Human Ciliary Body Epithelium Contain “True” Retinal Stem Cells? BioMed Res. Int. 2013, 2013, 531579. [Google Scholar] [CrossRef] [PubMed]
- Miles, A.; Tropepe, V. Retinal Stem Cell ‘Retirement Plans’: Growth, Regulation and Species Adaptations in the Retinal Ciliary Marginal Zone. Int. J. Mol. Sci. 2021, 22, 6528. [Google Scholar] [CrossRef]
- Cicero, S.A.; Johnson, D.; Reyntjens, S.; Frase, S.; Connell, S.; Chow, L.M.L.; Baker, S.J.; Sorrentino, B.P.; Dyer, M.A. Cells previously identified as retinal stem cells are pigmented ciliary epithelial cells. Proc. Natl. Acad. Sci. USA 2009, 106, 6685–6690. [Google Scholar] [CrossRef]
- Grisé, K.N.; Coles, B.L.K.; Bautista, N.X.; van der Kooy, D. Activation of adult mammalian retinal stem cells in vivo via antagonism of BMP and sFRP2. Stem Cell Res. Ther. 2021, 12, 560. [Google Scholar] [CrossRef]
- Ballios, B.G.; Clarke, L.; Coles, B.L.K.; Shoichet, M.S.; Van Der Kooy, D. The adult retinal stem cell is a rare cell in the ciliary epithelium whose progeny can differentiate into photoreceptors. Biol. Open 2012, 1, 237–246. [Google Scholar] [CrossRef]
- Coles, B.L.K.; Angénieux, B.; Inoue, T.; Del Rio-Tsonis, K.; Spence, J.R.; McInnes, R.R.; Arsenijevic, Y.; van der Kooy, D. Facile isolation and the characterization of human retinal stem cells. Proc. Natl. Acad. Sci. USA 2004, 101, 15772–15777. [Google Scholar] [CrossRef]
- Miesfeld, J.B.; Brown, N.L. Eye organogenesis: A hierarchical view of ocular development. Curr. Top. Dev. Biol. 2019, 132, 351–393. [Google Scholar] [CrossRef]
- Luo, K. Signaling Cross Talk between TGF-β/Smad and Other Signaling Pathways. Cold Spring Harb. Perspect. Biol. 2017, 9, a022137. [Google Scholar] [CrossRef]
- Ramos, A.; Camargo, F.D. The Hippo signaling pathway and stem cell biology. Trends Cell Biol. 2012, 22, 339–346. [Google Scholar] [CrossRef] [PubMed]
- Sherpa, R.D.; Hui, S.P. An insight on established retinal injury mechanisms and prevalent retinal stem cell activation pathways in vertebrate models. Anim. Models Exp. Med. 2021, 4, 189–203. [Google Scholar] [CrossRef] [PubMed]
- Davies, S.G.; Kennewell, P.D.; Russell, A.J.; Seden, P.T.; Westwood, R.; Wynne, G.M. Stemistry: The Control of Stem Cells in Situ Using Chemistry. J. Med. Chem. 2015, 58, 2863–2894. [Google Scholar] [CrossRef] [PubMed]
- Clarke, K.; Christie, V.; Whiting, A.; Przyborski, S. Using Small Molecules to Control Stem Cell Growth and Differentiation; Tocris Review Series; Tocris Cookson, Ltd.: Bristol, UK, 2014. [Google Scholar]
- Lukaszewicz, A.I.; McMillan, M.K.; Kahn, M. Small Molecules and Stem Cells. Potency and Lineage Commitment: The New Quest for the Fountain of Youth. J. Med. Chem. 2010, 53, 3439–3453. [Google Scholar] [CrossRef]
- Yang, X.; Wang, Y.; Byrne, R.; Schneider, G.; Yang, S. Concepts of Artificial Intelligence for Computer-Assisted Drug Discovery. Chem. Rev. 2019, 119, 10520–10594. [Google Scholar] [CrossRef] [PubMed]
- Cortes Cabrera, A.; Lucena-Agell, D.; Redondo-Horcajo, M.; Barasoain, I.; Díaz, J.F.; Fasching, B.; Petrone, P.M. Aggregated Compound Biological Signatures Facilitate Phenotypic Drug Discovery and Target Elucidation. ACS Chem. Biol. 2016, 11, 3024–3034. [Google Scholar] [CrossRef]
- Kim, J.; Kim, H.; Park, S.B. Privileged Structures: Efficient Chemical “Navigators” toward Unexplored Biologically Relevant Chemical Spaces. J. Am. Chem. Soc. 2014, 136, 14629–14638. [Google Scholar] [CrossRef]
- Halász, É.; Zarbin, M.A.; Davidow, A.L.; Frishman, L.J.; Gombkoto, P.; Townes-Anderson, E. ROCK inhibition reduces morphological and functional damage to rod synapses after retinal injury. Sci. Rep. 2021, 11, 692. [Google Scholar] [CrossRef] [PubMed]
- Roy, A.; Tolone, A.; Hilhorst, R.; Groten, J.; Tomar, T.; Paquet-Durand, F. Kinase activity profiling identifies putative downstream targets of cGMP/PKG signaling in inherited retinal neurodegeneration. Cell Death Discov. 2022, 8, 93. [Google Scholar] [CrossRef]
- Kopecny, L.R.; Lee, B.W.H.; Coroneo, M.T. A systematic review on the effects of ROCK inhibitors on proliferation and/or differentiation in human somatic stem cells: A hypothesis that ROCK inhibitors support corneal endothelial healing via acting on the limbal stem cell niche. Ocul. Surf. 2023, 27, 16–29. [Google Scholar] [CrossRef] [PubMed]
- Lim, S.; Kim, Y.J.; Park, S.; Choi, J.H.; Sung, Y.H.; Nishimori, K.; Kozmik, Z.; Lee, H.W.; Kim, J.W. mTORC1-induced retinal progenitor cell overproliferation leads to accelerated mitotic aging and degeneration of descendent Müller glia. eLife 2021, 10, e70079. [Google Scholar] [CrossRef]
- Yin, C.; Fufa, T.; Chandrasekar, G.; Aeluri, M.; Zaky, V.; Abdelhady, S.; Rodríguez, A.B.; Jakobsson, J.; Varnoosfaderani, F.S.; Mahalingam, J.; et al. Phenotypic screen identifies a small molecule modulating ERK2 and promoting stem cell proliferation. Front. Pharmacol. 2017, 8, 726. [Google Scholar] [CrossRef]
- Tropepe, V.; Coles, B.L.K.; Chiasson, B.J.; Horsford, D.J.; Elia, A.J.; McInnes, R.R.; van der Kooy, D. Retinal stem cells in the adult mammalian eye. Science 2000, 287, 2032–2036. [Google Scholar] [CrossRef] [PubMed]
- Khalili, S.; Ballios, B.G.; Belair-Hickey, J.; Donaldson, L.; Liu, J.; Coles, B.L.; Grisé, K.N.; Baakdhah, T.; Bader, G.D.; Wallace, V.A.; et al. Induction of rod versus cone photoreceptor-specific progenitors from retinal precursor cells. Stem Cell Res. 2018, 33, 215–227. [Google Scholar] [CrossRef]
- Houck, K.A.; Dix, D.J.; Judson, R.S.; Kavlock, R.J.; Yang, J.; Berg, E.L. Profiling Bioactivity of the ToxCast Chemical Library Using BioMAP Primary Human Cell Systems. SLAS Discov. 2009, 14, 1054–1066. [Google Scholar] [CrossRef]
- Bélanger, M.C.; Robert, B.; Cayouette, M. Msx1-Positive Progenitors in the Retinal Ciliary Margin Give Rise to Both Neural and Non-neural Progenies in Mammals. Dev. Cell 2017, 40, 137–150. [Google Scholar] [CrossRef]
- Petrin, D.; Baker, A.; Coupland, S.G.; Liston, P.; Narang, M.; Damji, K.; Leonard, B.; Chiodo, V.A.; Timmers, A.; Hauswirth, W.; et al. Structural and functional protection of photoreceptors from MNU-induced retinal degeneration by the X-linked inhibitor of apoptosis. Investig. Ophthalmol. Vis. Sci. 2003, 44, 2757–2763. [Google Scholar] [CrossRef][Green Version]
- Tsubura, A.; Lai, Y.-C.; Miki, H.; Sasaki, T.; Uehara, N.; Yuri, T.; Yoshizawa, K. Animal models of N-methyl-N-nitrosourea-induced mammary cancer and retinal degeneration with special emphasis on therapeutic trials. In Vivo 2011, 25, 11–22. [Google Scholar]
- Chen, Y.Y.; Liu, S.L.; Hu, D.P.; Xing, Y.Q.; Shen, Y. N-methyl-N-nitrosourea-induced retinal degeneration in mice. Exp. Eye Res. 2014, 121, 102–113. [Google Scholar] [CrossRef]
- Zulliger, R.; Lecaudé, S.; Eigeldinger-Berthou, S.; Wolf-Schnurrbusch, U.E.K.; Enzmann, V. Caspase-3-independent photoreceptor degeneration by N-methyl-N-nitrosourea (MNU) induces morphological and functional changes in the mouse retina. Graefes Arch. Clin. Exp. Ophthalmol. 2011, 249, 859–869. [Google Scholar] [CrossRef][Green Version]
- Wang, S.; Cepko, C.L. Photoreceptor fate determination in the vertebrate retina. Investig. Ophthalmol. Vis. Sci. 2016, 57, ORSFe1–ORSFe6. [Google Scholar] [CrossRef]
- Glubrecht, D.D.; Kim, J.H.; Russell, L.; Bamforth, J.S.; Godbout, R. Differential CRX and OTX2 expression in human retina and retinoblastoma. J. Neurochem. 2009, 111, 250–263. [Google Scholar] [CrossRef]
- Pol, S.U.; Polanco, J.J.; Seidman, R.A.; O’Bara, M.A.; Shayya, H.J.; Dietz, K.C.; Sim, F.J. Network-Based Genomic Analysis of Human Oligodendrocyte Progenitor Differentiation. Stem Cell Rep. 2017, 9, 710–723. [Google Scholar] [CrossRef] [PubMed]
- Fossat, N.; Le Greneur, C.; Béby, F.; Vincent, S.; Godement, P.; Chatelain, G.; Lamonerie, T. A new GFP-tagged line reveals unexpected Otx2 protein localization in retinal photoreceptors. BMC Dev. Biol. 2007, 7, 122. [Google Scholar] [CrossRef] [PubMed]
- Irie, S.; Sanuki, R.; Muranishi, Y.; Kato, K.; Chaya, T.; Furukawa, T. Rax Homeoprotein Regulates Photoreceptor Cell Maturation and Survival in Association with Crx in the Postnatal Mouse Retina. Mol. Cell. Biol. 2015, 35, 2583–2596. [Google Scholar] [CrossRef] [PubMed]
- Menghini, M.; Cehajic-Kapetanovic, J.; MacLaren, R.E. Monitoring progression of retinitis pigmentosa: Current recommendations and recent advances. Expert Opin. Orphan Drugs 2020, 8, 67–78. [Google Scholar] [CrossRef]
- Shi, C.; Yuan, X.; Chang, K.; Cho, K.-S.; Xie, X.S.; Chen, D.F.; Luo, G. Optimization of Optomotor Response-based Visual Function Assessment in Mice. Sci. Rep. 2018, 8, 9708. [Google Scholar] [CrossRef]
- Charish, J.; Shabanzadeh, A.P.; Chen, D.; Mehlen, P.; Sethuramanujam, S.; Harada, H.; Bonilha, V.L.; Awatramani, G.; Bremner, R.; Monnier, P.P. Neogenin neutralization prevents photoreceptor loss in inherited retinal degeneration. J. Clin. Investig. 2020, 130, 2054–2068. [Google Scholar] [CrossRef]
- McCulloch, D.L.; Marmor, M.F.; Brigell, M.G.; Hamilton, R.; Holder, G.E.; Tzekov, R.; Bach, M. ISCEV Standard for full-field clinical electroretinography (2015 update). Doc. Ophthalmol. 2015, 130, 1–12. [Google Scholar] [CrossRef]
- Meng, D.; Frank, A.R.; Jewell, J.L. mTOR signaling in stem and progenitor cells. Development 2018, 145, dev152595. [Google Scholar] [CrossRef] [PubMed]
- Yang, J.-L.; Zou, T.-D.; Yang, F.; Yang, Z.-L.; Zhang, H.-B. Inhibition of mTOR signaling by rapamycin protects photoreceptors from degeneration in rd1 mice. Zool. Res. 2021, 42, 482–486. [Google Scholar] [CrossRef] [PubMed]
- Zhang, T.; Wei, Y.; Jiang, X.; Li, J.; Qiu, S.; Zhang, S. Protection of photoreceptors by intravitreal injection of the Y-27632 Rho-associated protein kinase inhibitor in Royal College of Surgeons rats. Mol. Med. Rep. 2015, 12, 3655–3661. [Google Scholar] [CrossRef] [PubMed]
- Ji, Y.; Yu, W.-Q.; Eom, Y.S.; Bruce, F.; Craft, C.M.; Grzywacz, N.; Lee, E.-J. The Effect of TIMP-1 on the Cone Mosaic in the Retina of the Rat Model of Retinitis Pigmentosa. Investig. Ophthalmol. Vis. Sci. 2015, 56, 352–364. [Google Scholar] [CrossRef] [PubMed]
- Kim, H.S.; Vargas, A.; Eom, Y.S.; Li, J.; Yamamoto, K.L.; Craft, C.M.; Lee, E.-J. Tissue inhibitor of metalloproteinases 1 enhances rod survival in the rd1 mouse retina. PLoS ONE 2018, 13, e0197322. [Google Scholar] [CrossRef] [PubMed]
- Eid, S.; Turk, S.; Volkamer, A.; Rippmann, F.; Fulle, S. KinMap: A web-based tool for interactive navigation through human kinome data. BMC Bioinform. 2017, 18, 16. [Google Scholar] [CrossRef]
- Tam, W.Y.; Cheung, K.K. Phenotypic characteristics of commonly used inbred mouse strains. J. Mol. Med. 2020, 98, 1215–1234. [Google Scholar] [CrossRef] [PubMed]
- Lallemand, Y.; Moreau, J.; Cloment, C.S.; Vives, F.L.; Robert, B. Generation and characterization of a tamoxifen inducible Msx1CreERT2 knock-in allele. Genesis 2013, 51, 110–119. [Google Scholar] [CrossRef] [PubMed]
- Coles, B.L.K.; van der Kooy, D. Isolation of retinal stem cells from the mouse eye. J. Vis. Exp. 2010, 2209. [Google Scholar] [CrossRef]
- Berg, E.L.; Yang, J.; Polokoff, M.A. Building Predictive Models for Mechanism-of-Action Classification from Phenotypic Assay Data Sets. SLAS Discov. 2013, 18, 1260–1269. [Google Scholar] [CrossRef] [PubMed]
- Shah, F.; Stepan, A.F.; O’Mahony, A.; Velichko, S.; Folias, A.E.; Houle, C.; Shaffer, C.L.; Marcek, J.; Whritenour, J.; Stanton, R.; et al. Mechanisms of Skin Toxicity Associated with Metabotropic Glutamate Receptor 5 Negative Allosteric Modulators. Cell Chem. Biol. 2017, 24, 858–869.e5. [Google Scholar] [CrossRef]
- Xiao, W.; Chen, X.; Li, W.; Ye, S.; Wang, W.; Luo, L.; Liu, Y. Quantitative analysis of injury-induced anterior subcapsular cataract in the mouse: A model of lens epithelial cells proliferation and epithelial-mesenchymal transition. Sci. Rep. 2015, 5, srep08362. [Google Scholar] [CrossRef]
- Prusky, G.T.; Alam, N.M.; Beekman, S.; Douglas, R.M. Rapid quantification of adult and developing mouse spatial vision using a virtual optomotor system. Investig. Ophthalmol. Vis. Sci. 2004, 45, 4611–4616. [Google Scholar] [CrossRef]






Disclaimer/Publisher’s Note: The statements, opinions and data contained in all publications are solely those of the individual author(s) and contributor(s) and not of MDPI and/or the editor(s). MDPI and/or the editor(s) disclaim responsibility for any injury to people or property resulting from any ideas, methods, instructions or products referred to in the content. |
© 2024 by the authors. Licensee MDPI, Basel, Switzerland. This article is an open access article distributed under the terms and conditions of the Creative Commons Attribution (CC BY) license (https://creativecommons.org/licenses/by/4.0/).
Share and Cite
Mokady, D.; Charish, J.; Barretto-Burns, P.; Grisé, K.N.; Coles, B.L.K.; Raab, S.; Ortin-Martinez, A.; Müller, A.; Fasching, B.; Jain, P.; et al. Small-Molecule-Directed Endogenous Regeneration of Visual Function in a Mammalian Retinal Degeneration Model. Int. J. Mol. Sci. 2024, 25, 1521. https://doi.org/10.3390/ijms25031521
Mokady D, Charish J, Barretto-Burns P, Grisé KN, Coles BLK, Raab S, Ortin-Martinez A, Müller A, Fasching B, Jain P, et al. Small-Molecule-Directed Endogenous Regeneration of Visual Function in a Mammalian Retinal Degeneration Model. International Journal of Molecular Sciences. 2024; 25(3):1521. https://doi.org/10.3390/ijms25031521
Chicago/Turabian StyleMokady, Daphna, Jason Charish, Patrick Barretto-Burns, Kenneth N. Grisé, Brenda L. K. Coles, Susanne Raab, Arturo Ortin-Martinez, Alex Müller, Bernhard Fasching, Payal Jain, and et al. 2024. "Small-Molecule-Directed Endogenous Regeneration of Visual Function in a Mammalian Retinal Degeneration Model" International Journal of Molecular Sciences 25, no. 3: 1521. https://doi.org/10.3390/ijms25031521
APA StyleMokady, D., Charish, J., Barretto-Burns, P., Grisé, K. N., Coles, B. L. K., Raab, S., Ortin-Martinez, A., Müller, A., Fasching, B., Jain, P., Drukker, M., van der Kooy, D., & Steger, M. (2024). Small-Molecule-Directed Endogenous Regeneration of Visual Function in a Mammalian Retinal Degeneration Model. International Journal of Molecular Sciences, 25(3), 1521. https://doi.org/10.3390/ijms25031521

