Defining the Role of the miR-145—KLF4—αSMA Axis in Mitral Valvular Interstitial Cell Activation in Myxomatous Mitral Valve Prolapse Using the Canine Model
Abstract
1. Introduction
2. Results
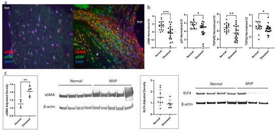
2.1. MVP-Affected Valves Have Increased α-SMA Expression
2.2. ncRNA Profiles in Both Cells and Extracellular Vesicles Were Altered in MVP
2.3. miR-145 Expression Is Upregulated in MVP-Associated VICs and Their sEVs
2.4. miR-145 Inhibits KLF4 That Results in Increased Expression of α-SMA in VICs
2.5. Extracellular Vesicles from Myofibroblastic VICs Can Promote Activation of Quiescent Fibroblastic VICs
3. Discussion
Study Limitations
4. Materials and Methods
4.1. Histologic Characterization of Mitral Valves
4.2. Mitral Valvular Interstitial Cell (VIC) Isolation and Culture
4.3. Small Extracellular Vesicle Isolation and Characterization
4.4. Gene Overexpression and Inhibition
4.5. Real-Time PCR and Small RNA Sequencing for Gene Expression Analysis
4.5.1. Real-Time PCR for Cells and sEV
4.5.2. mRNA and Non-Coding RNA Sequencing
4.6. Immunoblotting and Immunohistochemistry for Protein Expression Analysis
4.7. sEV Visualization and Flow Cytometry
4.8. Luciferase Assay Assessing Binding of miR-145 to KLF4 3′UTR
4.9. KLF4 Stimulation and siRNA Inhibition of Valvular Interstitial Cells
4.10. Statistical Analysis
Supplementary Materials
Author Contributions
Funding
Institutional Review Board Statement
Informed Consent Statement
Data Availability Statement
Acknowledgments
Conflicts of Interest
References
- Battaglia, V.; Santangelo, G.; Bursi, F.; Simeoli, P.; Guazzi, M. Arrhythmogenic Mitral Valve Prolapse and Sudden Cardiac Death: An Update and Current Perspectives. Curr. Probl. Cardiol. 2023, 48, 101724. [Google Scholar] [CrossRef]
- Delwarde, C.; Capoulade, R.; Mérot, J.; Le Scouarnec, S.; Bouatia-Naji, N.; Yu, M.; Huttin, O.; Selton-Suty, C.; Sellal, J.-M.; Piriou, N.; et al. Genetics and pathophysiology of mitral valve prolapse. Front. Cardiovasc. Med. 2023, 10, 1077788. [Google Scholar] [CrossRef] [PubMed]
- Alenazy, A.; Eltayeb, A.; Alotaibi, M.K.; Anwar, M.K.; Mulafikh, N.; Aladmawi, M.; Vriz, O. Diagnosis of Mitral Valve Prolapse: Much More than Simple Prolapse. Multimodality Approach to Risk Stratification and Therapeutic Management. J. Clin. Med. 2022, 11, 455. [Google Scholar] [CrossRef] [PubMed]
- Bonow, R.O.; Carabello, B.A.; Chatterjee, K.; de Leon, A.C.; Faxon, D.P.; Freed, M.D.; Gaasch, W.H.; Lytle, B.W.; Nishimura, R.A.; O’Gara, P.T.; et al. 2008 focused update incorporated into the ACC/AHA 2006 guidelines for the management of patients with valvular heart disease: A report of the American College of Cardiology/American Heart Association Task Force on Practice Guidelines (Writing Committee to revise the 1998 guidelines for the management of patients with valvular heart disease). Endorsed by the Society of Cardiovascular Anesthesiologists, Society for Cardiovascular Angiography and Interventions, and Society of Thoracic Surgeons. J. Am. Coll. Cardiol. 2008, 52, e1–e142. [Google Scholar] [CrossRef] [PubMed]
- Dina, C.; Bouatia-Naji, N.; Tucker, N.; Delling, F.N.; Toomer, K.; Durst, R.; Perrocheau, M.; Fernandez-Friera, L.; Solis, J.; Le Tourneau, T.; et al. Genetic association analyses highlight biological pathways underlying mitral valve prolapse. Nat. Genet. 2015, 47, 1206–1211. [Google Scholar] [CrossRef]
- Durst, R.; Sauls, K.; Peal, D.S.; Devlaming, A.; Toomer, K.; Leyne, M.; Salani, M.; Talkowski, M.E.; Brand, H.; Perrocheau, M.; et al. Mutations in DCHS1 cause mitral valve prolapse. Nature 2015, 525, 109–113. [Google Scholar] [CrossRef]
- Duval, D.; Labbe, P.; Bureau, L.; Le Tourneau, T.; Norris, R.A.; Markwald, R.R.; Levine, R.; Schott, J.J.; Merot, J. MVP-Associated Filamin A Mutations Affect FlnA-PTPN12 (PTP-PEST) Interactions. J. Cardiovasc. Dev. Dis. 2015, 2, 233–247. [Google Scholar] [CrossRef] [PubMed]
- Borgarelli, M.; Buchanan, J.W. Historical review, epidemiology and natural history of degenerative mitral valve disease. J. Vet. Cardiol. 2012, 14, 93–101. [Google Scholar] [CrossRef]
- Whitney, J.G. Observations on the effect of age on the severity of heart valve lesions in the dog. J. Small Anim. Pract. 1974, 15, 511–522. [Google Scholar] [CrossRef]
- Aupperle, H.; Disatian, S. Pathology, protein expression and signaling in myxomatous mitral valve degeneration: Comparison of dogs and humans. J. Vet. Cardiol. 2012, 14, 59–71. [Google Scholar] [CrossRef]
- Aupperle, H.; März, I.; Thielebein, J.; Kiefer, B.; Kappe, A.; Schoon, H.-A. Immunohistochemical characterization of the extracellular matrix in normal mitral valves and in chronic valve disease (endocardiosis) in dogs. Res. Vet. Sci. 2009, 87, 277–283. [Google Scholar] [CrossRef]
- Cole, W.G.; Chan, D.; Hickey, A.J.; Wilcken, D.E.L. Collagen composition of normal and myxomatous human mitral heart valves. Biochem. J. 1984, 219, 451–460. [Google Scholar] [CrossRef]
- Hagler, M.A.; Hadley, T.M.; Zhang, H.; Mehra, K.; Roos, C.M.; Schaff, H.V.; Suri, R.M.; Miller, J.D. TGF-beta signalling and reactive oxygen species drive fibrosis and matrix remodelling in myxomatous mitral valves. Cardiovasc. Res. 2013, 99, 175–184. [Google Scholar] [CrossRef]
- Yang, V.K.; Tai, A.K.; Huh, T.P.; Meola, D.M.; Juhr, C.M.; Robinson, N.A.; Hoffman, A.M. Dysregulation of valvular interstitial cell let-7c, miR-17, miR-20a, and miR-30d in naturally occurring canine myxomatous mitral valve disease. PLoS ONE 2018, 13, e0188617. [Google Scholar] [CrossRef]
- Barth, P.J.; Köster, H.; Moosdorf, R. CD34+ fibrocytes in normal mitral valves and myxomatous mitral valve degeneration. Pathol. Res. Pract. 2005, 201, 301–304. [Google Scholar] [CrossRef]
- Han, R.I.; Black, A.; Culshaw, G.J.; French, A.T.; Else, R.W.; Corcoran, B.M. Distribution of myofibroblasts, smooth muscle–like cells, macrophages, and mast cells in mitral valve leaflets of dogs with myxomatous mitral valve disease. Am. J. Vet. Res. 2008, 69, 763–769. [Google Scholar] [CrossRef] [PubMed]
- El Andaloussi, S.; Mäger, I.; Breakefield, X.O.; Wood, M.J.A. Extracellular vesicles: Biology and emerging therapeutic opportunities. Nat. Rev. Drug Discov. 2013, 12, 347–357. [Google Scholar] [CrossRef] [PubMed]
- Barile, L.; Moccetti, T.; Marbán, E.; Vassalli, G. Roles of exosomes in cardioprotection. Eur. Heart J. 2016, 38, 1372–1379. [Google Scholar] [CrossRef] [PubMed]
- Yang, V.K.; Loughran, K.A.; Meola, D.M.; Juhr, C.M.; Thane, K.E.; Davis, A.M.; Hoffman, A.M. Circulating exosome microRNA associated with heart failure secondary to myxomatous mitral valve disease in a naturally occurring canine model. J. Extracell. Vesicles 2017, 6, 1350088. [Google Scholar] [CrossRef] [PubMed]
- McGeary, S.E.; Lin, K.S.; Shi, C.Y.; Pham, T.M.; Bisaria, N.; Kelley, G.M.; Bartel, D.P. The biochemical basis of microRNA targeting efficacy. Science 2019, 366, eaav1741. [Google Scholar] [CrossRef] [PubMed]
- Zhang, Y.E. Non-Smad pathways in TGF-beta signaling. Cell Res. 2009, 19, 128–139. [Google Scholar] [CrossRef]
- Cheng, Y.; Liu, X.; Yang, J.; Lin, Y.; Xu, D.Z.; Lu, Q.; Deitch, E.A.; Huo, Y.; Delphin, E.S.; Zhang, C. MicroRNA-145, a novel smooth muscle cell phenotypic marker and modulator, controls vascular neointimal lesion formation. Circ. Res. 2009, 105, 158–166. [Google Scholar] [CrossRef]
- Cordes, K.R.; Sheehy, N.T.; White, M.P.; Berry, E.C.; Morton, S.U.; Muth, A.N.; Lee, T.-H.; Miano, J.M.; Ivey, K.N.; Srivastava, D. miR-145 and miR-143 regulate smooth muscle cell fate and plasticity. Nature 2009, 460, 705–710. [Google Scholar] [CrossRef] [PubMed]
- Davis-Dusenbery, B.N.; Chan, M.C.; Reno, K.E.; Weisman, A.S.; Layne, M.D.; Lagna, G.; Hata, A. down-regulation of Kruppel-like factor-4 (KLF4) by microRNA-143/145 is critical for modulation of vascular smooth muscle cell phenotype by transforming growth factor-beta and bone morphogenetic protein 4. J. Biol. Chem. 2011, 286, 28097–28110. [Google Scholar] [CrossRef]
- Rangrez, A.Y.; Massy, Z.A.; Metzinger-Le Meuth, V.; Metzinger, L. miR-143 and miR-145: Molecular keys to switch the phenotype of vascular smooth muscle cells. Circ. Cardiovasc. Genet. 2011, 4, 197–205. [Google Scholar] [CrossRef]
- Wang, Y.-S.; Li, S.-H.; Guo, J.; Mihic, A.; Wu, J.; Sun, L.; Davis, K.; Weisel, R.D.; Li, R.-K. Role of miR-145 in cardiac myofibroblast differentiation. J. Mol. Cell. Cardiol. 2013, 66, 94–105. [Google Scholar] [CrossRef]
- Yang, S.; Cui, H.; Xie, N.; Icyuz, M.; Banerjee, S.; Antony, V.B.; Abraham, E.; Thannickal, V.J.; Liu, G. miR-145 regulates myofibroblast differentiation and lung fibrosis. FASEB J. 2013, 27, 2382–2391. [Google Scholar] [CrossRef] [PubMed]
- Colombo, F.; Norton, E.G.; Cocucci, E. Extracellular Vesicle exchange is favored by cell proximity. bioRxiv 2022. [Google Scholar] [CrossRef]
- Li, J.; Salvador, A.M.; Li, G.; Valkov, N.; Ziegler, O.; Yeri, A.; Xiao, C.Y.; Meechoovet, B.; Alsop, E.; Rodosthenous, R.S.; et al. Mir-30d Regulates Cardiac Remodeling by Intracellular and Paracrine Signaling. Circ. Res. 2020, 128, E1–E23. [Google Scholar] [CrossRef]
- Crain, S.K.; Robinson, S.R.; Thane, K.E.; Davis, A.M.; Meola, D.M.; Barton, B.A.; Yang, V.K.; Hoffman, A.M. Extracellular Vesicles from Wharton’s Jelly Mesenchymal Stem Cells Suppress CD4 Expressing T Cells Through Transforming Growth Factor Beta and Adenosine Signaling in a Canine Model. Stem Cells Dev. 2019, 28, 212–226. [Google Scholar] [CrossRef]
- Andersen, C.L.; Jensen, J.L.; Orntoft, T.F. Normalization of real-time quantitative reverse transcription-PCR data: A model-based variance estimation approach to identify genes suited for normalization, applied to bladder and colon cancer data sets. Cancer Res. 2004, 64, 5245–5250. [Google Scholar] [CrossRef] [PubMed]
- Kozomara, A.; Birgaoanu, M.; Griffiths-Jones, S. miRBase: From microRNA sequences to function. Nucleic Acids Res. 2019, 47, D155–D162. [Google Scholar] [CrossRef] [PubMed]
- Love, M.I.; Huber, W.; Anders, S. Moderated estimation of fold change and dispersion for RNA-seq data with DESeq2. Genome Biol. 2014, 15, 550. [Google Scholar] [CrossRef] [PubMed]
- Schneider, C.A.; Rasband, W.S.; Eliceiri, K.W. NIH Image to ImageJ: 25 years of image analysis. Nat. Methods 2012, 9, 671–675. [Google Scholar] [CrossRef]






| Normal Valves: | |||||
|---|---|---|---|---|---|
| Breed | Age (Year) | Sex | Body Weight (kg) | Clinical Findings | Histological Findings |
| Beagle | 4 | U | 15 | No murmur | Normal |
| German Shepherd | 2 | U | 30 | No murmur | Normal |
| German Shepherd | 2 | U | 30 | No murmur | Normal |
| Doberman Pincher | 10 | U | 30 | No murmur | Normal |
| Belgian Malinois | 2 | SF | 25 | No murmur | Normal |
| Belgian Malinois | 4 | U | 25 | No murmur | Normal |
| Mixed | 15 | SF | 20 | No murmur | Normal |
| Papillon | 15 | CM | 8 | No murmur | Normal |
| Labrador Retriever | 7 | CM | 39.6 | No murmur | Normal |
| Mixed | 2 | SF | 26.4 | No murmur | Normal |
| Mixed | 13 | CM | 27.8 | No murmur | Normal |
| Mixed | 7 | CM | 30 | No murmur | Normal |
| Mixed | 11 | SF | 9.8 | No murmur | Normal |
| Schnauzer | 12 | F | 7.7 | No murmur | Normal |
| Mixed | 5 | CM | 25.7 | No murmur | Normal |
| Chihuahua | 5 | SF | 4.9 | No murmur | Normal |
| Mixed | 4 | F | 4.9 | No murmur | Normal |
| MVP Valves: | |||||
| Beagle | 9 | CM | 22.1 | No murmur | Severe |
| Chihuahua | 5 | SF | 4.9 | ||
| German Shepherd | 9 | U | 30 | No murmur | Severe |
| Mixed | 15 | U | 10 | No murmur | Severe |
| English Bulldog | 7 | U | 25 | No murmur | Severe |
| Mixed | 11 | U | 5 | High-grade murmur | Severe |
| Bichon Frise | 16 | U | 10 | Mid-grade murmur | Severe |
| Chihuahua | 13 | SF | 4.8 | High-grade murmur | Severe |
| Pomeranian | 7 | CM | 4.5 | High-grade murmur | Severe |
| Cavalier King Charles Spaniel | 13 | SF | 4.5 | High-grade murmur | Severe |
| Chihuahua | 12 | SF | 4 | Unknown | Severe |
| Miniature Pinscher | 14 | CM | 4.5 | Mid-grade murmur | Severe |
| Golden Retriever | 11 | M | 32 | Unknown | Severe |
| Shih Tzu | 15 | CM | 7 | Unknown | Severe |
| Australian Shepherd | 14 | SF | 19.1 | Unknown | Severe |
| Mixed | 14 | CM | 15 | Unknown | Severe |
| Mixed | 11 | CM | 5.8 | Mid-grade murmur | Severe |
| Labrador Retriever | 15 | CM | 24.5 | Unknown | Severe |
| Cavalier King Charles Spaniel | 11 | F | 13.6 | High-grade murmur | Severe |
| Whippet | 16 | CM | 18.2 | Mid-grade murmur | Severe |
Disclaimer/Publisher’s Note: The statements, opinions and data contained in all publications are solely those of the individual author(s) and contributor(s) and not of MDPI and/or the editor(s). MDPI and/or the editor(s) disclaim responsibility for any injury to people or property resulting from any ideas, methods, instructions or products referred to in the content. |
© 2024 by the authors. Licensee MDPI, Basel, Switzerland. This article is an open access article distributed under the terms and conditions of the Creative Commons Attribution (CC BY) license (https://creativecommons.org/licenses/by/4.0/).
Share and Cite
Yang, V.K.; Moyer, N.; Zhou, R.; Carnevale, S.Z.; Meola, D.M.; Robinson, S.R.; Li, G.; Das, S. Defining the Role of the miR-145—KLF4—αSMA Axis in Mitral Valvular Interstitial Cell Activation in Myxomatous Mitral Valve Prolapse Using the Canine Model. Int. J. Mol. Sci. 2024, 25, 1468. https://doi.org/10.3390/ijms25031468
Yang VK, Moyer N, Zhou R, Carnevale SZ, Meola DM, Robinson SR, Li G, Das S. Defining the Role of the miR-145—KLF4—αSMA Axis in Mitral Valvular Interstitial Cell Activation in Myxomatous Mitral Valve Prolapse Using the Canine Model. International Journal of Molecular Sciences. 2024; 25(3):1468. https://doi.org/10.3390/ijms25031468
Chicago/Turabian StyleYang, Vicky K., Nicole Moyer, Runzi Zhou, Sally Z. Carnevale, Dawn M. Meola, Sally R. Robinson, Guoping Li, and Saumya Das. 2024. "Defining the Role of the miR-145—KLF4—αSMA Axis in Mitral Valvular Interstitial Cell Activation in Myxomatous Mitral Valve Prolapse Using the Canine Model" International Journal of Molecular Sciences 25, no. 3: 1468. https://doi.org/10.3390/ijms25031468
APA StyleYang, V. K., Moyer, N., Zhou, R., Carnevale, S. Z., Meola, D. M., Robinson, S. R., Li, G., & Das, S. (2024). Defining the Role of the miR-145—KLF4—αSMA Axis in Mitral Valvular Interstitial Cell Activation in Myxomatous Mitral Valve Prolapse Using the Canine Model. International Journal of Molecular Sciences, 25(3), 1468. https://doi.org/10.3390/ijms25031468

