Fine-Tuned Expression of Evolutionarily Conserved Signaling Molecules in the Ciona Notochord
Abstract
1. Introduction
2. Results
2.1. Expression of Evolutionarily Conserved Signaling Molecules in the Ciona Robusta Notochord: Candidate Components of the Rac1 Signaling Pathway
2.2. Candidate Components of Diverse Signaling Pathways Are Expressed in the Ciona Notochord
2.3. Dishomogeneous Expression of Signaling Molecules in the Ciona Notochord
2.4. Identification and Functional Characterization of a Notochord Enhancer Associated with Cr-TGF-β
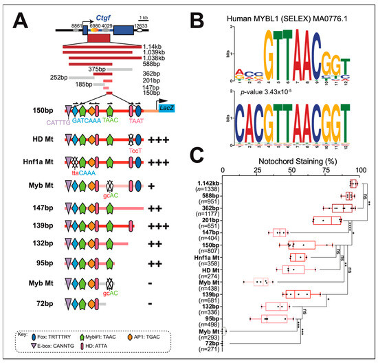
2.5. Identification and Functional Characterization of a Notochord Enhancer Associated with Cr-Ctgf
3. Discussion
3.1. Expression of Components of the Rac1 Signaling Pathway in the Ciona Notochord
3.2. Signaling Molecules Potentially Involved in Cell Division, Cell Migration, and Axon Guidance
3.3. Genes Associated with AD Pathogenesis Are Expressed in the Ciona Notochord
3.4. Differentially Deployed Signaling Molecules Specify and Sculpt the Ciona Notochord
3.5. Dishomogeneity of Gene Expression in the Notochord: Insights from the Analysis of Notochord Cis-Regulatory Modules Associated with Ciona Robusta TGF-β and Ctgf
3.6. Analysis of the Cr-TGF-β Notochord CRM Provides Evidence of a Bra/Tbxt-TGF-β Axis in the Ascidian Notochord
3.7. Evolutionarily Conserved Expression of Signaling Molecules Identified in the Ciona Notochord
4. Materials and Methods
4.1. Ciona Robusta Embryo Cultures and Electroporation
4.2. Whole-Mount In Situ Hybridization (WMISH) and Gene Annotations
4.3. Plasmid Construction
4.4. Analysis of Gene Expression Through Published Datasets from Mouse and Human Notochord and NP
4.5. Scanpy Analysis of Published scRNA-Seq Data
5. Conclusions
Supplementary Materials
Author Contributions
Funding
Institutional Review Board Statement
Informed Consent Statement
Data Availability Statement
Acknowledgments
Conflicts of Interest
Abbreviations
References
- Jiang, D.; Smith, W.C. Ascidian notochord morphogenesis. Dev. Dyn. 2007, 236, 1748–1757. [Google Scholar] [CrossRef]
- Passamaneck, Y.J.; Di Gregorio, A. Ciona intestinalis: Chordate development made simple. Dev. Dyn. 2005, 233, 1–19. [Google Scholar] [CrossRef]
- Stolfi, A.; Christiaen, L. Genetic and genomic toolbox of the chordate Ciona intestinalis. Genetics 2012, 192, 55–66. [Google Scholar] [CrossRef] [PubMed]
- Corbo, J.C.; Levine, M.; Zeller, R.W. Characterization of a notochord-specific enhancer from the Brachyury promoter region of the ascidian, Ciona intestinalis. Development 1997, 124, 589–602. [Google Scholar] [CrossRef] [PubMed]
- Di Gregorio, A.; Corbo, J.C.; Levine, M. The regulation of forkhead/HNF-3β expression in the Ciona embryo. Dev. Biol. 2001, 229, 31–43. [Google Scholar] [CrossRef] [PubMed][Green Version]
- Imai, K.S.; Hino, K.; Yagi, K.; Satoh, N.; Satou, Y. Gene expression profiles of transcription factors and signaling molecules in the ascidian embryo: Towards a comprehensive understanding of gene networks. Development 2004, 131, 4047–4058. [Google Scholar] [CrossRef]
- Imai, K.S.; Levine, M.; Satoh, N.; Satou, Y. Regulatory blueprint for a chordate embryo. Science 2006, 312, 1183–1187. [Google Scholar] [CrossRef]
- José-Edwards, D.S.; Kerner, P.; Kugler, J.E.; Deng, W.; Jiang, D.; Di Gregorio, A. The identification of transcription factors expressed in the notochord of Ciona intestinalis adds new potential players to the brachyury gene regulatory network. Dev. Dyn. 2011, 240, 1793–1805. [Google Scholar] [CrossRef]
- José-Edwards, D.S.; Oda-Ishii, I.; Kugler, J.E.; Passamaneck, Y.J.; Katikala, L.; Nibu, Y.; Di Gregorio, A. Brachyury, Foxa2 and the cis-Regulatory Origins of the Notochord. PLoS Genet. 2015, 11, 1005730. [Google Scholar] [CrossRef]
- Negrón-Piñeiro, L.J.; Di Gregorio, A. Single-cell transcriptomic studies unveil potential nodes of the notochord gene regulatory network. Integr. Comp. Biol. 2024, 64, 1194–1213. [Google Scholar] [CrossRef]
- Negrón-Piñeiro, L.J.; Wu, Y.; Popsuj, S.; José-Edwards, D.S.; Stolfi, A.; Di Gregorio, A. Cis-regulatory interfaces reveal the molecular mechanisms underlying the notochord gene regulatory network of Ciona. Nat. Commun. 2024, 15, 3025. [Google Scholar] [CrossRef] [PubMed]
- Satoh, N. Developmental Biology of Ascidians; Cambridge University Press: New York, NY, USA, 1994. [Google Scholar]
- Pennati, R.; Ficetola, G.F.; Brunetti, R.; Caicci, F.; Gasparini, F.; Griggio, F.; Sato, A.; Stach, T.; Kaul-Strehlow, S.; Gissi, C. Morphological Differences between Larvae of the Ciona intestinalis Species Complex: Hints for a Valid Taxonomic Definition of Distinct Species. PLoS ONE 2015, 10, 0122879. [Google Scholar] [CrossRef] [PubMed]
- Hino, K.; Satou, Y.; Yagi, K.; Satoh, N. A genomewide survey of developmentally relevant genes in Ciona intestinalis. VI. Genes for Wnt, TGFβ, Hedgehog and JAK/STAT signaling pathways. Dev. Genes. Evol. 2003, 213, 264–272. [Google Scholar] [CrossRef] [PubMed]
- Imai, K.S.; Satoh, N.; Satou, Y. An essential role of a FoxD gene in notochord induction in Ciona embryos. Development 2002, 129, 3441–3453. [Google Scholar] [CrossRef]
- Yagi, K.; Satou, Y.; Satoh, N. A zinc finger transcription factor, ZicL, is a direct activator of Brachyury in the notochord specification of Ciona intestinalis. Development 2004, 131, 1279–1288. [Google Scholar] [CrossRef]
- Hudson, C.; Yasuo, H. Patterning across the ascidian neural plate by lateral Nodal signalling sources. Development 2005, 132, 1199–1210. [Google Scholar] [CrossRef]
- Hudson, C.; Yasuo, H. A signalling relay involving Nodal and Delta ligands acts during secondary notochord induction in Ciona embryos. Development 2006, 133, 2855–2864. [Google Scholar] [CrossRef]
- Yasuo, H.; Hudson, C. FGF8/17/18 functions together with FGF9/16/20 during formation of the notochord in Ciona embryos. Dev. Biol. 2007, 302, 92–103. [Google Scholar] [CrossRef]
- Shi, W.; Levine, M. Ephrin signaling establishes asymmetric cell fates in an endomesoderm lineage of the Ciona embryo. Development 2008, 135, 931–940. [Google Scholar] [CrossRef] [PubMed]
- Farley, E.K.; Olson, K.M.; Zhang, W.; Rokhsar, D.S.; Levine, M.S. Syntax compensates for poor binding sites to encode tissue specificity of developmental enhancers. Proc. Natl. Acad. Sci. USA 2016, 113, 6508–6513. [Google Scholar] [CrossRef] [PubMed]
- Harder, M.J.; Hix, J.; Reeves, W.M.; Veeman, M.T. Ciona Brachyury proximal and distal enhancers have different FGF dose-response relationships. PLoS Genet. 2021, 17, 1009305. [Google Scholar] [CrossRef]
- Oda-Ishii, I.; Ishii, Y.; Mikawa, T. Eph regulates dorsoventral asymmetry of the notochord plate and convergent extension-mediated notochord formation. PLoS ONE 2010, 5, 13689. [Google Scholar] [CrossRef] [PubMed]
- Kourakis, M.J.; Reeves, W.; Newman-Smith, E.; Maury, B.; Abdul-Wajid, S.; Smith, W.C. A one-dimensional model of PCP signaling: Polarized cell behavior in the notochord of the ascidian Ciona. Dev. Biol. 2014, 395, 120–130. [Google Scholar] [CrossRef][Green Version]
- Peng, H.; Qiao, R.; Dong, B. Polarity Establishment and Maintenance in Ascidian Notochord. Front. Cell Dev. Biol. 2020, 8, 597446. [Google Scholar] [CrossRef]
- Shi, W.; Peyrot, S.M.; Munro, E.; Levine, M. FGF3 in the floor plate directs notochord convergent extension in the Ciona tadpole. Development 2009, 136, 23–28. [Google Scholar] [CrossRef] [PubMed]
- Dong, B.; Horie, T.; Denker, E.; Kusakabe, T.; Tsuda, M.; Smith, W.C.; Jiang, D. Tube formation by complex cellular processes in Ciona intestinalis notochord. Dev. Biol. 2009, 330, 237–249. [Google Scholar] [CrossRef]
- Denker, E.; Jiang, D. Ciona intestinalis notochord as a new model to investigate the cellular and molecular mechanisms of tubulogenesis. Semin. Cell Dev. Biol. 2012, 23, 308–319. [Google Scholar] [CrossRef]
- Denker, E.; Sehring, I.M.; Dong, B.; Audisso, J.; Mathiesen, B.; Jiang, D. Regulation by a TGFβ-ROCK-actomyosin axis secures a non-linear lumen expansion that is essential for tubulogenesis. Development 2015, 142, 1639–1650. [Google Scholar] [CrossRef] [PubMed]
- Coisy-Quivy, M.; Sanguesa-Ferrer, J.; Weill, M.; Johnson, D.S.; Donnay, J.M.; Hipskind, R.; Fort, P.; Philips, A. Identification of Rho GTPases implicated in terminal differentiation of muscle cells in ascidia. Biol. Cell 2006, 98, 577–588. [Google Scholar] [CrossRef] [PubMed]
- Oda-Ishii, I.; Di Gregorio, A. Lineage-independent mosaic expression and regulation of the Ciona multidom gene in the ancestral notochord. Dev. Dyn. 2007, 236, 1806–1819. [Google Scholar] [CrossRef] [PubMed]
- Reeves, W.; Thayer, R.; Veeman, M. Anterior-posterior regionalized gene expression in the Ciona notochord. Dev. Dyn. 2014, 243, 612–620. [Google Scholar] [CrossRef]
- Wu, Y.; Devotta, A.; José-Edwards, D.S.; Kugler, J.E.; Negrón-Piñeiro, L.J.; Braslavskaya, K.; Addy, J.; Saint-Jeannet, J.P.; Di Gregorio, A. Xbp1 and Brachyury establish an evolutionarily conserved subcircuit of the notochord gene regulatory network. eLife 2022, 11, 73992. [Google Scholar] [CrossRef]
- Christiaen, L.; Davidson, B.; Kawashima, T.; Powell, W.; Nolla, H.; Vranizan, K.; Levine, M. The Transcription/Migration Interface in Heart Precursors of Ciona intestinalis. Science 2008, 320, 1349–1352. [Google Scholar] [CrossRef] [PubMed]
- Choi, K.; Cohn, M.J.; Harfe, B.D. Identification of nucleus pulposus precursor cells and notochordal remnants in the mouse: Implications for disk degeneration and chordoma formation. Dev. Dyn. 2008, 237, 3953–3958. [Google Scholar] [CrossRef] [PubMed]
- Mohanty, S.; Dahia, C.L. Defects in intervertebral disc and spine during development, degeneration, and pain: New research directions for disc regeneration and therapy. Wiley Interdiscip. Rev. Dev. Biol. 2019, 8, 343. [Google Scholar] [CrossRef] [PubMed]
- Dahia, C.L.; Mahoney, E.J.; Durrani, A.A.; Wylie, C. Postnatal growth, differentiation, and aging of the mouse intervertebral disc. Spine 2009, 34, 447–455. [Google Scholar] [CrossRef] [PubMed]
- Raghavan, R.; Coppola, U.; Wu, Y.; Ihewulezi, C.; Negrón-Piñeiro, L.J.; Maguire, J.E.; Hong, J.; Cunningham, M.; Kim, H.J.; Albert, T.J. Gene expression in notochord and nuclei pulposi: A study of gene families across the chordate phylum. BMC Ecol. Evol. 2023, 23, 63. [Google Scholar] [CrossRef]
- Warin, J.; Vedrenne, N.; Tam, V.; Zhu, M.; Yin, D.; Lin, X.; Guidoux-D’halluin, B.; Humeau, A.; Roseiro, L.; Paillat, L. In vitro and in vivo models define a molecular signature reference for human embryonic notochordal cells. iScience 2024, 27, 109018. [Google Scholar] [CrossRef] [PubMed]
- Migeotte, I.; Grego-Bessa, J.; Anderson, K.V. Rac1 mediates morphogenetic responses to intercellular signals in the gastrulating mouse embryo. Development 2011, 138, 3011–3020. [Google Scholar] [CrossRef]
- Shull, M.M.; Ormsby, I.; Kier, A.B.; Pawlowski, S.; Diebold, R.J.; Yin, M.; Allen, R.; Sidman, C.; Proetzel, G.; Calvin, D. Targeted disruption of the mouse transforming growth factor-β1 gene results in multifocal inflammatory disease. Nature 1992, 359, 693–699. [Google Scholar] [CrossRef]
- Kulkarni, A.B.; Huh, C.G.; Becker, D.; Geiser, A.; Lyght, M.; Flanders, K.C.; Roberts, A.B.; Sporn, M.B.; Ward, J.M.; Karlsson, S. Transforming growth factor beta 1 null mutation in mice causes excessive inflammatory response and early death. Proc. Natl. Acad. Sci. USA 1993, 90, 770–774. [Google Scholar] [CrossRef]
- Baffi, M.O.; Slattery, E.; Sohn, P.; Moses, H.L.; Chytil, A.; Serra, R. Conditional deletion of the TGF-β type II receptor in Col2a expressing cells results in defects in the axial skeleton without alterations in chondrocyte differentiation or embryonic development of long bones. Dev. Biol. 2004, 276, 124–142. [Google Scholar] [CrossRef]
- Chiou, M.J.; Chao, T.T.; Wu, J.L.; Kuo, C.M.; Chen, J.Y. The physiological role of CTGF/CCN2 in zebrafish notochord development and biological analysis of the proximal promoter region. Biochem. Biophys. Res. Commun. 2006, 349, 750–758. [Google Scholar] [CrossRef] [PubMed]
- Ivkovic, S.; Yoon, B.S.; Popoff, S.N.; Safadi, F.F.; Libuda, D.E.; Stephenson, R.C.; Daluiski, A.; Lyons, K.M. Connective tissue growth factor coordinates chondrogenesis and angiogenesis during skeletal development. Development 2003, 130, 2779–2791. [Google Scholar] [CrossRef]
- Bedore, J.; Sha, W.; McCann, M.R.; Liu, S.; Leask, A.; Séguin, C.A. Impaired intervertebral disc development and premature disc degeneration in mice with notochord-specific deletion of CCN2. Arthritis Rheum. 2013, 65, 2634–2644. [Google Scholar] [CrossRef]
- Hotta, K.; Yamada, S.; Ueno, N.; Satoh, N.; Takahashi, H. Brachyury-downstream notochord genes and convergent extension in Ciona intestinalis embryos. Dev. Growth Differ. 2007, 49, 373–382. [Google Scholar] [CrossRef] [PubMed]
- Satou, Y.; Kawashima, T.; Shoguchi, E.; Nakayama, A.; Satoh, N. An integrated database of the ascidian, Ciona intestinalis: Towards functional genomics. Zool. Sci. 2005, 22, 837–843. [Google Scholar] [CrossRef] [PubMed]
- Brozovic, M.; Martin, C.; Dantec, C.; Dauga, D.; Mendez, M.; Simion, P.; Percher, M.; Laporte, B.; Scornavacca, C.; Di Gregorio, A. A digital framework for the comparative developmental biology of ascidians. Nucleic Acids Res. 2015, 44, 808–818. [Google Scholar] [CrossRef] [PubMed]
- Altschul, S.F.; Gish, W.; Miller, W.; Myers, E.W.; Lipman, D.J. Basic local alignment search tool. J. Mol. Biol. 1990, 215, 403–410. [Google Scholar] [CrossRef] [PubMed]
- Stelzer, G.; Rosen, N.; Plaschkes, I.; Zimmerman, S.; Twik, M.; Fishilevich, S.; Stein, T.I.; Nudel, R.; Lieder, I.; Mazor, Y. The GeneCards Suite: From Gene Data Mining to Disease Genome Sequence Analyses. Curr. Protoc. Bioinform. 2016, 54, 1 30 1–1 30 33. [Google Scholar] [CrossRef] [PubMed]
- Kubo, A.; Suzuki, N.; Yuan, X.; Nakai, K.; Satoh, N.; Imai, K.S.; Satou, Y. Genomic cis-regulatory networks in the early Ciona intestinalis embryo. Development 2010, 137, 1613–1623. [Google Scholar] [CrossRef]
- Reeves, W.M.; Wu, Y.; Harder, M.J.; Veeman, M.T. Functional and evolutionary insights from the Ciona notochord transcriptome. Development 2017, 144, 3375–3387. [Google Scholar] [CrossRef]
- Reeves, W.M.; Shimai, K.; Winkley, K.M.; Veeman, M.T. Brachyury controls Ciona notochord fate as part of a feed-forward network. Development 2021, 148, 195230. [Google Scholar] [CrossRef] [PubMed]
- Ogasawara, M.; Sasaki, A.; Metoki, H.; Shin-i, T.; Kohara, Y.; Satoh, N.; Satou, Y. Gene expression profiles in young adult Ciona intestinalis. Dev. Genes. Evol. 2002, 212, 173–185. [Google Scholar] [CrossRef]
- Peck, S.H.; McKee, K.K.; Tobias, J.W.; Malhotra, N.R.; Harfe, B.D.; Smith, L.J. Whole Transcriptome Analysis of Notochord-Derived Cells during Embryonic Formation of the Nucleus Pulposus. Sci. Rep. 2017, 7, 10504. [Google Scholar] [CrossRef] [PubMed]
- Tokuoka, M.; Imai, K.S.; Satou, Y.; Satoh, N. Three distinct lineages of mesenchymal cells in Ciona intestinalis embryos demonstrated by specific gene expression. Dev. Biol. 2004, 274, 211–224. [Google Scholar] [CrossRef]
- Stott, D.; Kispert, A.; Herrmann, B.G. Rescue of the tail defect of Brachyury mice. Genes. Dev. 1993, 7, 197–203. [Google Scholar] [CrossRef] [PubMed]
- Dahia, C.L.; Mahoney, E.; Wylie, C. Shh signaling from the nucleus pulposus is required for the postnatal growth and differentiation of the mouse intervertebral disc. PLoS ONE 2012, 7, e35944. [Google Scholar] [CrossRef] [PubMed]
- Winkler, T.; Mahoney, E.J.; Sinner, D.; Wylie, C.C.; Dahia, C.L. Wnt signaling activates Shh signaling in early postnatal intervertebral discs, and re-activates Shh signaling in old discs in the mouse. PLoS ONE 2014, 9, e98444. [Google Scholar] [CrossRef]
- Bonavita, R.; Vincent, K.; Pinelli, R.; Dahia, C.L. Formation of the sacrum requires down-regulation of sonic hedgehog signaling in the sacral intervertebral discs. Biol. Open 2018, 7, bio035592. [Google Scholar] [CrossRef]
- Piprode, V.; Mohanty, S.; Bonavita, R.; Loh, S.; Anbazhagan, R.; Saini, C.; Pinelli, R.; Pricop, P.; Dahia, C.L. An optimized step-by-step protocol for isolation of nucleus pulposus, annulus fibrosus, and end plate cells from the mouse intervertebral discs and subsequent preparation of high-quality intact total RNA. JOR Spine 2020, 3, e1108. [Google Scholar] [CrossRef] [PubMed]
- Rodrigues-Pinto, R.; Ward, L.; Humphreys, M.; Zeef, L.A.H.; Berry, A.; Hanley, K.P.; Hanley, N.; Richardson, S.M.; Hoyland, J.A. Human notochordal cell transcriptome unveils potential regulators of cell function in the developing intervertebral disc. Sci. Rep. 2018, 8, 12866. [Google Scholar] [CrossRef]
- Huttlin, E.L.; Bruckner, R.J.; Paulo, J.A.; Cannon, J.R.; Ting, L.; Baltier, K.; Colby, G.; Gebreab, F.; Gygi, M.P.; Parzen, H. Architecture of the human interactome defines protein communities and disease networks. Nature 2017, 545, 505–509. [Google Scholar] [CrossRef] [PubMed]
- Szklarczyk, D.; Kirsch, R.; Koutrouli, M.; Nastou, K.; Mehryary, F.; Hachilif, R.; Gable, A.L.; Fang, T.; Doncheva, N.T.; Pyysalo, S. The STRING database in 2023: Protein-protein association networks and functional enrichment analyses for any sequenced genome of interest. Nucleic Acids Res. 2023, 51, 638–646. [Google Scholar] [CrossRef] [PubMed]
- Bell, E.W.; Schwartz, J.H.; Freddolino, P.L.; Zhang, Y. PEPPI: Whole-proteome Protein-protein Interaction Prediction through Structure and Sequence Similarity, Functional Association, and Machine Learning. J. Mol. Biol. 2022, 434, 167530. [Google Scholar] [CrossRef] [PubMed]
- Hertog, J.; Tracy, S.; Hunter, T. Phosphorylation of receptor protein-tyrosine phosphatase alpha on Tyr789, a binding site for the SH3-SH2-SH3 adaptor protein GRB-2 in vivo. EMBO J. 1994, 13, 3020–3032. [Google Scholar] [CrossRef]
- Giubellino, A.; Burke, T.R., Jr.; Bottaro, D.P. Grb2 signaling in cell motility and cancer. Expert. Opin. Ther. Targets 2008, 12, 1021–1033. [Google Scholar] [CrossRef]
- de Kreuk, B.J.; Schaefer, A.; Anthony, E.C.; Tol, S.; Fernandez-Borja, M.; Geerts, D.; Pool, J.; Hambach, L.; Goulmy, E.; Hordijk, P.L. The human minor histocompatibility antigen 1 is a RhoGAP. PLoS ONE 2013, 8, 73962. [Google Scholar] [CrossRef] [PubMed]
- Lindqvist, M.; Horn, Z.; Bryja, V.; Schulte, G.; Papachristou, P.; Ajima, R.; Dyberg, C.; Arenas, E.; Yamaguchi, T.P.; Lagercrantz, H. Vang-like protein 2 and Rac1 interact to regulate adherens junctions. J. Cell Sci. 2010, 123 Pt 3, 472–483. [Google Scholar] [CrossRef]
- Wolff, T.; Rubin, G.M. Strabismus, a novel gene that regulates tissue polarity and cell fate decisions in Drosophila. Development 1998, 125, 1149–1159. [Google Scholar] [CrossRef] [PubMed]
- Moustakas, A.; Heldin, C.H. Ecsit-ement on the crossroads of Toll and BMP signal transduction. Genes. Dev. 2003, 17, 2855–2859. [Google Scholar] [CrossRef]
- Thyssen, G.; Li, T.H.; Lehmann, L.; Zhuo, M.; Sharma, M.; Sun, Z. LZTS2 is a novel β-catenin-interacting protein and regulates the nuclear export of β-catenin. Mol. Cell. Biol. 2006, 26, 8857–8867. [Google Scholar] [CrossRef]
- Okada, T.; Keino-Masu, K.; Suto, F.; Mitchell, K.J.; Masu, M. Remarkable complexity and variability of corticospinal tract defects in adult Semaphorin 6A knockout mice. Brain Res. 2019, 1710, 209–219. [Google Scholar] [CrossRef] [PubMed]
- Kugler, J.E.; Passamaneck, Y.J.; Feldman, T.G.; Beh, J.; Regnier, T.W.; Di Gregorio, A. Evolutionary conservation of vertebrate notochord genes in the ascidian Ciona intestinalis. Genesis 2008, 46, 697–710. [Google Scholar] [CrossRef] [PubMed]
- Yang, H.; Lin, L.; Sun, K.; Zhang, T.; Chen, W.; Li, L.; Xie, Y.; Wu, C.; Wei, Z.; Yu, C. Complex structures of Rsu1 and PINCH1 reveal a regulatory mechanism of the ILK/PINCH/Parvin complex for F-actin dynamics. eLife 2021, 10, 64395. [Google Scholar] [CrossRef] [PubMed]
- Cao, C.; Lemaire, L.A.; Wang, W.; Yoon, P.H.; Choi, Y.A.; Parsons, L.R.; Matese, J.C.; Levine, M.; Chen, K. Comprehensive single-cell transcriptome lineages of a proto-vertebrate. Nature 2019, 571, 349–354. [Google Scholar] [CrossRef] [PubMed]
- Madgwick, A.; Magri, M.S.; Dantec, C.; Gailly, D.; Fiuza, U.M.; Guignard, L.; Hettinger, S.; Gomez-Skarmeta, J.L.; Lemaire, P. Evolution of embryonic cis-regulatory landscapes between divergent Phallusia and Ciona ascidians. Dev. Biol. 2019, 448, 71–87. [Google Scholar] [CrossRef]
- Gupta, S.; Stamatoyannopoulos, J.A.; Bailey, T.L.; Noble, W.S. Quantifying similarity between motifs. Genome Biol. 2007, 8, 24. [Google Scholar] [CrossRef]
- Katikala, L.; Aihara, H.; Passamaneck, Y.J.; Gazdoiu, S.; José-Edwards, D.S.; Kugler, J.E.; Oda-Ishii, I.; Imai, J.H.; Nibu, Y.; Di Gregorio, A. Functional Brachyury binding sites establish a temporal read-out of gene expression in the Ciona notochord. PLoS Biol. 2013, 11, 1001697. [Google Scholar] [CrossRef]
- Di Gregorio, A.; Levine, M. Regulation of Ci-tropomyosin-like, a Brachyury target gene in the ascidian, Ciona intestinalis. Development 1999, 126, 5599–5609. [Google Scholar] [CrossRef] [PubMed]
- Jones, S. An overview of the basic helix-loop-helix proteins. Genome Biol. 2004, 5, 226. [Google Scholar] [CrossRef] [PubMed]
- Colicelli, J. Human RAS Superfamily proteins and related GTPases. Sci. STKE 2004, 13. [Google Scholar] [CrossRef] [PubMed]
- Bailly, C.; Beignet, J.; Loirand, G.; Sauzeau, V. Rac1 as a therapeutic anticancer target: Promises and limitations. Biochem. Pharmacol. 2022, 203, 115180. [Google Scholar] [CrossRef]
- Tanegashima, K.; Zhao, H.; Dawid, I.B. WGEF activates Rho in the Wnt–PCP pathway and controls convergent extension in Xenopus gastrulation. EMBO J. 2008, 27, 606–617. [Google Scholar] [CrossRef]
- Liao, H.J.; Kume, T.; McKay, C.; Xu, M.J.; Ihle, J.N.; Carpenter, G. Absence of erythrogenesis and vasculogenesis in Plcg1-deficient mice. J. Biol. Chem. 2002, 277, 9335–9341. [Google Scholar] [CrossRef]
- Kang, D.S.; Yang, Y.R.; Lee, C.; Park, B.; Park, K.I.; Seo, J.K.; Seo, Y.K.; Cho, H.; Lucio, C.; Suh, P.G. Netrin-1/DCC-mediated PLCγ1 activation is required for axon guidance and brain structure development. EMBO Rep. 2018, 19, 46250. [Google Scholar] [CrossRef] [PubMed]
- Downward, J. The GRB2/Sem-5 adaptor protein. FEBS Lett. 1994, 338, 113–117. [Google Scholar] [CrossRef]
- Bunting, K.D. STAT5 signaling in normal and pathologic hematopoiesis. Front. Biosci. 2007, 12, 2807–2820. [Google Scholar] [CrossRef]
- He, L.; Valignat, M.; Zhang, L.; Gelard, L.; Zhang, F.; Le Guen, V.; Audebert, S.; Camoin, L.; Fossum, E.; Bogen, B. ARHGAP45 controls naive T- and B-cell entry into lymph nodes and T-cell progenitor thymus seeding. EMBO Rep. 2021, 22, 52196. [Google Scholar] [CrossRef] [PubMed]
- Newman-Smith, E.; Kourakis, M.J.; Reeves, W.; Veeman, M.; Smith, W.C. Reciprocal and dynamic polarization of planar cell polarity core components and myosin. eLife 2015, 4, 05361. [Google Scholar] [CrossRef]
- Smith, W.C. Cellular Processes of Notochord Formation. Adv. Exp. Med. Biol. 2018, 1029, 165–177. [Google Scholar] [PubMed]
- Hamada, M.; Wada, S.; Kobayashi, K.; Satoh, N. Novel genes involved in Ciona intestinalis embryogenesis: Characterization of gene knockdown embryos. Dev. Dyn. 2007, 236, 1820–1831. [Google Scholar] [CrossRef] [PubMed]
- Yamada, L.; Shoguchi, E.; Wada, S.; Kobayashi, K.; Mochizuki, Y.; Satou, Y.; Satoh, N. Morpholino-based gene knockdown screen of novel genes with developmental function in Ciona intestinalis. Development 2003, 130, 6485–6495. [Google Scholar] [CrossRef]
- Yamada, S.; Tanaka, Y.; Imai, K.S.; Saigou, M.; Onuma, T.A.; Nishida, H. Wavy movements of epidermis monocilia drive the neurula rotation that determines left–right asymmetry in ascidian embryos. Dev. Biol. 2019, 448, 173–182. [Google Scholar] [CrossRef] [PubMed]
- Gigante, E.D.; Taylor, M.R.; Ivanova, A.A.; Kahn, R.A.; Caspary, T. ARL13B regulates Sonic hedgehog signaling from outside primary cilia. eLife 2020, 9, 50434. [Google Scholar] [CrossRef]
- Cantagrel, V.; Silhavy, J.L.; Bielas, S.L.; Swistun, D.; Marsh, S.E.; Bertrand, J.Y.; Audollent, S.; Attié-Bitach, T.; Holden, K.R.; Dobyns, W.B. Mutations in the cilia gene ARL13B lead to the classical form of Joubert syndrome. Am. J. Hum. Genet. 2008, 83, 170–179. [Google Scholar] [CrossRef]
- Casalou, C.; Seixas, C.; Portelinha, A.; Pintado, P.; Barros, M.; Ramalho, J.S.; Lopes, S.S.; Barral, D.C. Arl13b and the non-muscle myosin heavy chain IIA are required for circular dorsal ruffle formation and cell migration. J. Cell Sci. 2014, 127 Pt 12, 2709–2722. [Google Scholar] [CrossRef]
- Droubi, A.; Wallis, C.; Anderson, K.E.; Rahman, S.; de Sa, A.; Rahman, T.; Stephens, L.R.; Hawkins, P.T.; Lowe, M. The inositol 5-phosphatase INPP5B regulates B cell receptor clustering and signaling. J. Cell Biol. 2022, 221, 202112018. [Google Scholar] [CrossRef]
- Li, S.; Wang, Q.; Wang, Y.; Chen, X.; Wang, Z. PLC-gamma1 and Rac1 coregulate EGF-induced cytoskeleton remodeling and cell migration. Mol. Endocrinol. 2009, 23, 901–913. [Google Scholar] [CrossRef]
- Onuma, Y.; Nishihara, R.; Takahashi, S.; Tanegashima, K.; Fukui, A.; Asashima, M. Expression of the Xenopus GTP-binding protein gene Ran during embryogenesis. Dev. Genes. Evol. 2000, 210, 325–327. [Google Scholar] [CrossRef]
- Clarke, P.R.; Zhang, C. Spatial and temporal coordination of mitosis by Ran GTPase. Nat. Rev. Mol. Cell Biol. 2008, 9, 464–477. [Google Scholar] [CrossRef]
- Tang, X.; Jing, L.; Chen, J. Changes in the molecular phenotype of nucleus pulposus cells with intervertebral disc aging. PLoS ONE 2012, 7, 52020. [Google Scholar] [CrossRef] [PubMed]
- Fatima, A.; Hoeber, J.; Schuster, J.; Koshimizu, E.; Maya-Gonzalez, C.; Keren, B.; Mignot, C.; Akram, T.; Ali, Z.; Miyatake, S. Monoallelic and bi-allelic variants in NCDN cause neurodevelopmental delay, intellectual disability, and epilepsy. Am. J. Hum. Genet. 2021, 108, 739–748. [Google Scholar] [CrossRef]
- Ebert, A.M.; Childs, S.J.; Hehr, C.L.; Cechmanek, P.B.; McFarlane, S. Sema6a and Plxna2 mediate spatially regulated repulsion within the developing eye to promote eye vesicle cohesion. Development 2014, 141, 2473–2482. [Google Scholar] [CrossRef] [PubMed]
- Alto, L.T.; Terman, J.R. Semaphorins and Their Signaling Mechanisms, in Semaphorin Signaling: Methods and Protocols; Humana Press: New York, NY, USA, 2017; pp. 1–25. [Google Scholar]
- Masuda, T.; Fukamauchi, F.; Takeda, Y.; Fujisawa, H.; Watanabe, K.; Okado, N.; Shiga, T. Developmental regulation of notochord-derived repulsion for dorsal root ganglion axons. Mol. Cell. Neurosci. 2004, 25, 217–227. [Google Scholar] [CrossRef]
- Anderson, C.N.G.; Ohta, K.; Quick, M.M.; Fleming, A.; Keynes, R.; Tannahill, D. Molecular analysis of axon repulsion by the notochord. Development 2003, 130, 1123–1133. [Google Scholar] [CrossRef] [PubMed]
- Hotta, K.; Takahashi, H.; Asakura, T.; Saitoh, B.; Takatori, N.; Satou, Y.; Satoh, N. Characterization of Brachyury-downstream notochord genes in the Ciona intestinalis embryo. Dev. Biol. 2000, 224, 69–80. [Google Scholar] [CrossRef] [PubMed]
- Kugler, J.E.; Kerner, P.; Bouquet, J.M.; Jiang, D.; Di Gregorio, A. Evolutionary changes in the notochord genetic toolkit: A comparative analysis of notochord genes in the ascidian Ciona and the larvacean Oikopleura. BMC Evol. Biol. 2011, 11, 21. [Google Scholar] [CrossRef] [PubMed]
- Zacharia, L.C.; Stylianopoulos, T.; Gkretsi, V. Ras Suppressor-1 (RSU-1) in Cancer Cell Metastasis: Friend or Foe? Crit. Rev. Oncog. 2017, 22, 249–253. [Google Scholar] [CrossRef]
- Miller, C.C.; McLoughlin, D.M.; Lau, K.F.; Tennant, M.E.; Rogelj, B. The X11 proteins, Aβ production and Alzheimer’s disease. Trends Neurosci. 2006, 29, 280–285. [Google Scholar] [CrossRef] [PubMed]
- Virata, M.J.; Zeller, R.W. Ascidians: An invertebrate chordate model to study Alzheimer’s disease pathogenesis. Dis. Model. Mech. 2010, 3, 377–385. [Google Scholar] [CrossRef] [PubMed]
- Antin, P.B.; Yatskievych, T.A.; Davey, S.; Darnell, D.K. GEISHA: An evolving gene expression resource for the chicken embryo. Nucleic Acids Res. 2014, 42, 933–937. [Google Scholar] [CrossRef] [PubMed]
- Joshi, P.; Liang, J.O.; DiMonte, K.; Sullivan, J.; Pimplikar, S.W. Amyloid precursor protein is required for convergent-extension movements during zebrafish development. Dev. Biol. 2009, 335, 1–11. [Google Scholar] [CrossRef]
- Wang, C.; Saar, V.; Leung, K.L.; Chen, L.; Wong, G. Human amyloid β peptide and tau co-expression impairs behavior and causes specific gene expression changes in Caenorhabditis elegans. Neurobiol. Dis. 2018, 109 Pt A, 88–101. [Google Scholar] [CrossRef]
- Twine, N.A.; Janitz, K.; Wilkins, M.R.; Janitz, M. Whole transcriptome sequencing reveals gene expression and splicing differences in brain regions affected by Alzheimer’s disease. PLoS ONE 2011, 6, 16266. [Google Scholar] [CrossRef]
- de Yebra, L.; Adroer, R.; de Gregorio-Rocasolano, N.; Blesa, R.; Trullas, R.; Mahy, N. Reduced KIAA0471 mRNA expression in Alzheimer’s patients: A new candidate gene product linked to the disease? Hum. Mol. Genet. 2004, 13, 2607–2612. [Google Scholar] [CrossRef] [PubMed]
- Qu, F.; Lorenzo, D.N.; King, S.J.; Brooks, R.; Bear, J.E.; Bennett, V.; States, U. Ankyrin-B is a PI3P effector that promotes polarized α5β1-integrin recycling via recruiting RabGAP1L to early endosomes. eLife 2016, 5, 20417. [Google Scholar] [CrossRef] [PubMed]
- Xiao, C.; Shim, J.H.; Klüppel, M.; Zhang, S.S.M.; Dong, C.; Flavell, R.A.; Fu, X.Y.; Wrana, J.L.; Hogan, B.L.; Ghosh, S. Ecsit is required for Bmp signaling and mesoderm formation during mouse embryogenesis. Genes. Dev. 2003, 17, 2933–2940. [Google Scholar] [CrossRef] [PubMed]
- McGregor, L.; Acajjaoui, S.; Desfosses, A.; Saïdi, M.; Bacia-Verloop, M.; Schwarz, J.J.; Juyoux, P.; Velsen, J.; Bowler, M.W.; McCarthy, A.A. The assembly of the Mitochondrial Complex I Assembly complex uncovers a redox pathway coordination. Nat. Commun. 2023, 14, 8248. [Google Scholar] [CrossRef]
- Franchi, N.; Ballarin, L.; Peronato, A.; Cima, F.; Grimaldi, A.; Girardello, R.; de Eguileor, M. Functional amyloidogenesis in immunocytes from the colonial ascidian Botryllus schlosseri: Evolutionary perspective. Dev. Comp. Immunol. 2019, 90, 108–120. [Google Scholar] [CrossRef] [PubMed]
- Castillo, G.M.; Ngo, C.; Cummings, J.; Wight, T.N.; Snow, A.D. Perlecan binds to the β-amyloid proteins (Aβ) of Alzheimer’s disease, accelerates Aβ fibril formation, and maintains Aβ fibril stability. J. Neurochem. 1997, 69, 2452–2465. [Google Scholar] [CrossRef]
- Takahashi, H.; Hotta, K.; Erives, A.; Di Gregorio, A.; Zeller, R.W.; Levine, M.; Satoh, N. Brachyury downstream notochord differentiation in the ascidian embryo. Genes. Dev. 1999, 13, 1519–1523. [Google Scholar] [CrossRef] [PubMed]
- Imai, K.; Takada, N.; Satoh, N.; Satou, Y. β-catenin mediates the specification of endoderm cells in ascidian embryos. Development 2000, 127, 3009–3020. [Google Scholar] [CrossRef]
- Imai, K.S.; Satoh, N.; Satou, Y. Early embryonic expression of FGF4/6/9 gene and its role in the induction of mesenchyme and notochord in Ciona savignyi embryos. Development 2002, 129, 1729–1738. [Google Scholar] [CrossRef] [PubMed]
- Miya, T.; Nishida, H. An Ets transcription factor, HrEts, is target of FGF signaling and involved in induction of notochord, mesenchyme, and brain in ascidian embryos. Dev. Biol. 2003, 261, 25–38. [Google Scholar] [CrossRef]
- Picco, V.; Hudson, C.; Yasuo, H. Ephrin-Eph signalling drives the asymmetric division of notochord/neural precursors in Ciona embryos. Development 2007, 134, 1491–1497. [Google Scholar] [CrossRef] [PubMed]
- Alvaro, C.G.; Braz, J.M.; Bernstein, M.; Hamel, K.A.; Craik, V.; Yamanaka, H.; Basbaum, A.I. Hippocalcin-like 4, a neural calcium sensor, has a limited contribution to pain and itch processing. PLoS ONE 2020, 15, 0226289. [Google Scholar] [CrossRef]
- Li, Y.; Li, Q.; Long, Y.; Cui, Z. Lzts2 regulates embryonic cell movements and dorsoventral patterning through interaction with and export of nuclear β-catenin in zebrafish. J. Biol. Chem. 2011, 286, 45116–45130. [Google Scholar] [CrossRef]
- Koh, S.B. The expanding role of WEE1. Cell. Signal 2022, 94, 110310. [Google Scholar] [CrossRef] [PubMed]
- Esposito, F.; Giuffrida, R.; Raciti, G.; Puglisi, C.; Forte, S. Wee1 Kinase: A Potential Target to Overcome Tumor Resistance to Therapy. Int. J. Mol. Sci. 2021, 22, 10689. [Google Scholar] [CrossRef] [PubMed]
- Kobayashi, K.; Tokuoka, M.; Sato, H.; Ariyoshi, M.; Kawahara, S.; Fujiwara, S.; Kishimoto, T.; Satou, Y. Regulators specifying cell fate activate cell cycle regulator genes to determine cell numbers in ascidian larval tissues. Development 2022, 149, 201218. [Google Scholar] [CrossRef]
- van Eekelen, M.; Runtuwene, V.; Overvoorde, J.; Hertog, J. RPTPα and PTPε signaling via Fyn/Yes and RhoA is essential for zebrafish convergence and extension cell movements during gastrulation. Dev. Biol. 2010, 340, 626–639. [Google Scholar] [CrossRef]
- Lee, J.X.T.; Tan, W.R.; Low, Z.S.; Lee, J.Q.; Chua, D.; Yeo, W.D.C.; See, B.; Vos, M.I.G.; Yasuda, T.; Nomura, S. YWHAG Deficiency Disrupts the EMT-Associated Network to Induce Oxidative Cell Death and Prevent Metastasis. Adv. Sci. 2023, 10, 2301714. [Google Scholar] [CrossRef]
- Mizotani, Y.; Suzuki, M.; Hotta, K.; Watanabe, H.; Shiba, K.; Inaba, K.; Tashiro, E.; Oka, K.; Imoto, M. 14-3-3εa directs the pulsatile transport of basal factors toward the apical domain for lumen growth in tubulogenesis. Proc. Natl. Acad. Sci. USA 2018, 115, 8873–8881. [Google Scholar] [CrossRef]
- José-Edwards, D.S.; Oda-Ishii, I.; Nibu, Y.; Di Gregorio, A. Tbx2/3 is an essential mediator within the Brachyury gene network during Ciona notochord development. Development 2013, 140, 2422–2433. [Google Scholar] [CrossRef] [PubMed]
- Harder, M.; Reeves, W.; Byers, C.; Santiago, M.; Veeman, M. Multiple inputs into a posterior-specific regulatory network in the Ciona notochord. Dev. Biol. 2019, 448, 136–146. [Google Scholar] [CrossRef] [PubMed]
- Satou, Y.; Nakamura, R.; Yu, D.; Yoshida, R.; Hamada, M.; Fujie, M.; Hisata, K.; Takeda, H.; Satoh, N. A Nearly Complete Genome of Ciona intestinalis Type A (C. robusta) Reveals the Contribution of Inversion to Chromosomal Evolution in the Genus Ciona. Genome Biol. Evol. 2019, 11, 3144–3157. [Google Scholar]
- Winkley, K.M.; Reeves, W.M.; Veeman, M.T. Single-cell analysis of cell fate bifurcation in the chordate Ciona. BMC Biol. 2021, 19, 180. [Google Scholar] [CrossRef]
- Dickmeis, T.; Plessy, C.; Rastegar, S.; Aanstad, P.; Herwig, R.; Chalmel, F.; Fischer, N.; Strähle, U. Expression profiling and comparative genomics identify a conserved regulatory region controlling midline expression in the zebrafish embryo. Genome Res. 2004, 14, 228–238. [Google Scholar] [CrossRef] [PubMed]
- Grotendorst, G.R.; Okochi, H.; Hayashi, N. A novel transforming growth factor beta response element controls the expression of the connective tissue growth factor gene. Cell Growth Differ. 1996, 7, 469–480. [Google Scholar]
- Eguchi, T.; Kubota, S.; Kondo, S.; Shimo, T.; Hattori, T.; Nakanishi, T.; Kuboki, T.; Yatani, H.; Takigawa, M. Regulatory mechanism of human connective tissue growth factor (CTGF/Hcs24) gene expression in a human chondrocytic cell line, HCS-2/8. J. Biochem. 2001, 130, 79–87. [Google Scholar] [CrossRef] [PubMed]
- Schotta, G.; Lachner, M.; Sarma, K.; Ebert, A.; Sengupta, R.; Reuter, G.; Reinberg, D.; Jenuwein, T. A silencing pathway to induce H3-K9 and H4-K20 trimethylation at constitutive heterochromatin. Genes. Dev. 2004, 18, 1251–1262. [Google Scholar] [CrossRef] [PubMed]
- Nieto, M.A. The ins and outs of the epithelial to mesenchymal transition in health and disease. Annu. Rev. Cell Dev. Biol. 2011, 27, 347–376. [Google Scholar] [CrossRef] [PubMed]
- Larocca, C.; Cohen, J.R.; Fernando, R.I.; Huang, B.; Hamilton, D.H.; Palena, C. An autocrine loop between TGF-β1 and the transcription factor brachyury controls the transition of human carcinoma cells into a mesenchymal phenotype. Mol. Cancer Ther. 2013, 12, 1805–1815. [Google Scholar] [CrossRef] [PubMed]
- Halvorsen, S.C.; Benita, Y.; Hopton, M.; Hoppe, B.; Gunnlaugsson, H.O.; Korgaonkar, P.; Vanderburg, C.R.; Nielsen, G.P.; Trepanowski, N.; Cheah, J.H. Transcriptional Profiling Supports the Notochordal Origin of Chordoma and Its Dependence on a TGFB1-TBXT Network. Am. J. Pathol. 2023, 193, 532–547. [Google Scholar] [CrossRef] [PubMed]
- Shi, N.; Guo, X.; Chen, S.Y. Olfactomedin 2, a novel regulator for transforming growth factor-β-induced smooth muscle differentiation of human embryonic stem cell-derived mesenchymal cells. Mol. Biol. Cell 2014, 25, 4106–4114. [Google Scholar] [CrossRef] [PubMed]
- Yao, R.Q.; Ren, C.; Xia, Z.F.; Yao, Y.M. Organelle-specific autophagy in inflammatory diseases: A potential therapeutic target underlying the quality control of multiple organelles. Autophagy 2021, 17, 385–401. [Google Scholar] [CrossRef] [PubMed]
- Godwin, A.R.; Singh, M.; Lockhart-Cairns, M.P.; Alanazi, Y.F.; Cain, S.A.; Baldock, C. The role of fibrillin and microfibril binding proteins in elastin and elastic fibre assembly. Matrix Biol. 2019, 84, 17–30. [Google Scholar] [CrossRef] [PubMed]
- Yang, X.; Sun, Y.; Li, X.; Zhang, W. Rac1 regulates nucleus pulposus cell degeneration by activating the Wnt/β-catenin signaling pathway and promotes the progression of intervertebral disc degeneration. Am. J. Physiol. Cell Physiol. 2022, 322, 496–507. [Google Scholar] [CrossRef]
- Cheng, Z.; Gan, W.; Xiang, Q.; Zhao, K.; Gao, H.; Chen, Y.; Shi, P.; Zhang, A.; Li, G.; Song, Y. Impaired degradation of PLCG1 by chaperone-mediated autophagy promotes cellular senescence and intervertebral disc degeneration. Autophagy 2024. [Google Scholar] [CrossRef]
- Gao, G.; He, J.; Nong, L.; Xie, H.; Huang, Y.; Xu, N.; Zhou, D. Periodic mechanical stress induces the extracellular matrix expression and migration of rat nucleus pulposus cells by upregulating the expression of integrin α1 and phosphorylation of downstream phospholipase Cγ1. Mol. Med. Rep. 2016, 14, 2457–2464. [Google Scholar] [CrossRef]
- Tang, X.; Jing, L.; Richardson, W.J.; Isaacs, R.E.; Fitch, R.D.; Brown, C.R.; Erickson, M.M.; Setton, L.A.; Chen, J. Identifying molecular phenotype of nucleus pulposus cells in human intervertebral disc with aging and degeneration. J. Orthop. Res. 2016, 34, 1316–1326. [Google Scholar] [CrossRef] [PubMed]
- Christiaen, L.; Wagner, E.; Shi, W.; Levine, M. Isolation of sea squirt (Ciona) gametes, fertilization, dechorionation, and development. Cold Spring Harb. Protoc. 2009, pdb.prot5344. [Google Scholar] [CrossRef] [PubMed]
- Satou, Y.; Takatori, N.; Yamada, L.; Mochizuki, Y.; Hamaguchi, M.; Ishikawa, H.; Chiba, S.; Imai, K.; Kano, S.; Murakami, S.D. Gene expression profiles in Ciona intestinalis tailbud embryos. Development 2001, 128, 2893–2904. [Google Scholar] [CrossRef]
- Gilchrist, M.J.; Sobral, D.; Khoueiry, P.; Daian, F.; Laporte, B.; Patrushev, I.; Matsumoto, J.; Dewar, K.; Hastings, K.E.; Satou, Y. A pipeline for the systematic identification of non-redundant full-ORF cDNAs for polymorphic and evolutionary divergent genomes: Application to the ascidian Ciona intestinalis. Dev. Biol. 2015, 404, 149–163. [Google Scholar] [CrossRef]
- Love, M.I.; Huber, W.; Anders, S. Moderated estimation of fold change and dispersion for RNA-seq data with DESeq2. Genome Biol. 2014, 15, 550. [Google Scholar] [CrossRef] [PubMed]







Disclaimer/Publisher’s Note: The statements, opinions and data contained in all publications are solely those of the individual author(s) and contributor(s) and not of MDPI and/or the editor(s). MDPI and/or the editor(s) disclaim responsibility for any injury to people or property resulting from any ideas, methods, instructions or products referred to in the content. |
© 2024 by the authors. Licensee MDPI, Basel, Switzerland. This article is an open access article distributed under the terms and conditions of the Creative Commons Attribution (CC BY) license (https://creativecommons.org/licenses/by/4.0/).
Share and Cite
Negrón-Piñeiro, L.J.; Wu, Y.; Mehta, R.; Maguire, J.E.; Chou, C.; Lee, J.; Dahia, C.L.; Di Gregorio, A. Fine-Tuned Expression of Evolutionarily Conserved Signaling Molecules in the Ciona Notochord. Int. J. Mol. Sci. 2024, 25, 13631. https://doi.org/10.3390/ijms252413631
Negrón-Piñeiro LJ, Wu Y, Mehta R, Maguire JE, Chou C, Lee J, Dahia CL, Di Gregorio A. Fine-Tuned Expression of Evolutionarily Conserved Signaling Molecules in the Ciona Notochord. International Journal of Molecular Sciences. 2024; 25(24):13631. https://doi.org/10.3390/ijms252413631
Chicago/Turabian StyleNegrón-Piñeiro, Lenny J., Yushi Wu, Ravij Mehta, Julie E. Maguire, Cindy Chou, Joyce Lee, Chitra L. Dahia, and Anna Di Gregorio. 2024. "Fine-Tuned Expression of Evolutionarily Conserved Signaling Molecules in the Ciona Notochord" International Journal of Molecular Sciences 25, no. 24: 13631. https://doi.org/10.3390/ijms252413631
APA StyleNegrón-Piñeiro, L. J., Wu, Y., Mehta, R., Maguire, J. E., Chou, C., Lee, J., Dahia, C. L., & Di Gregorio, A. (2024). Fine-Tuned Expression of Evolutionarily Conserved Signaling Molecules in the Ciona Notochord. International Journal of Molecular Sciences, 25(24), 13631. https://doi.org/10.3390/ijms252413631

