LncRNA-MSTRG.19083.1 Targets NTRK2 as a miR-429-y Sponge to Regulate Circadian Rhythm via the cAMP Pathway in Yak Testis and Cryptorchidism
Abstract
1. Introduction
2. Results
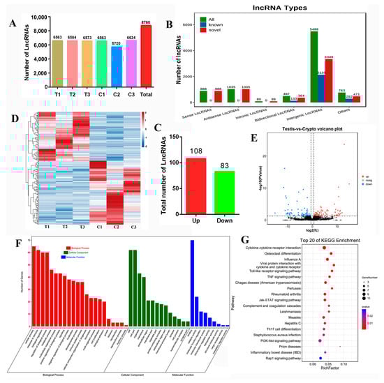
2.1. Identifying Differentially Expressed LncRNAs of LncRNA Sequencing
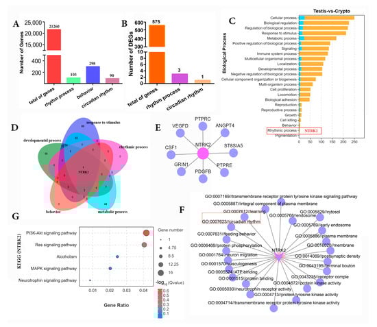
2.2. GO and KEGG Analysis of Differentially Expressed Genes (Circadian Rhythms)
2.3. Validation of Differentially Expressed LncRNAs and miRNA
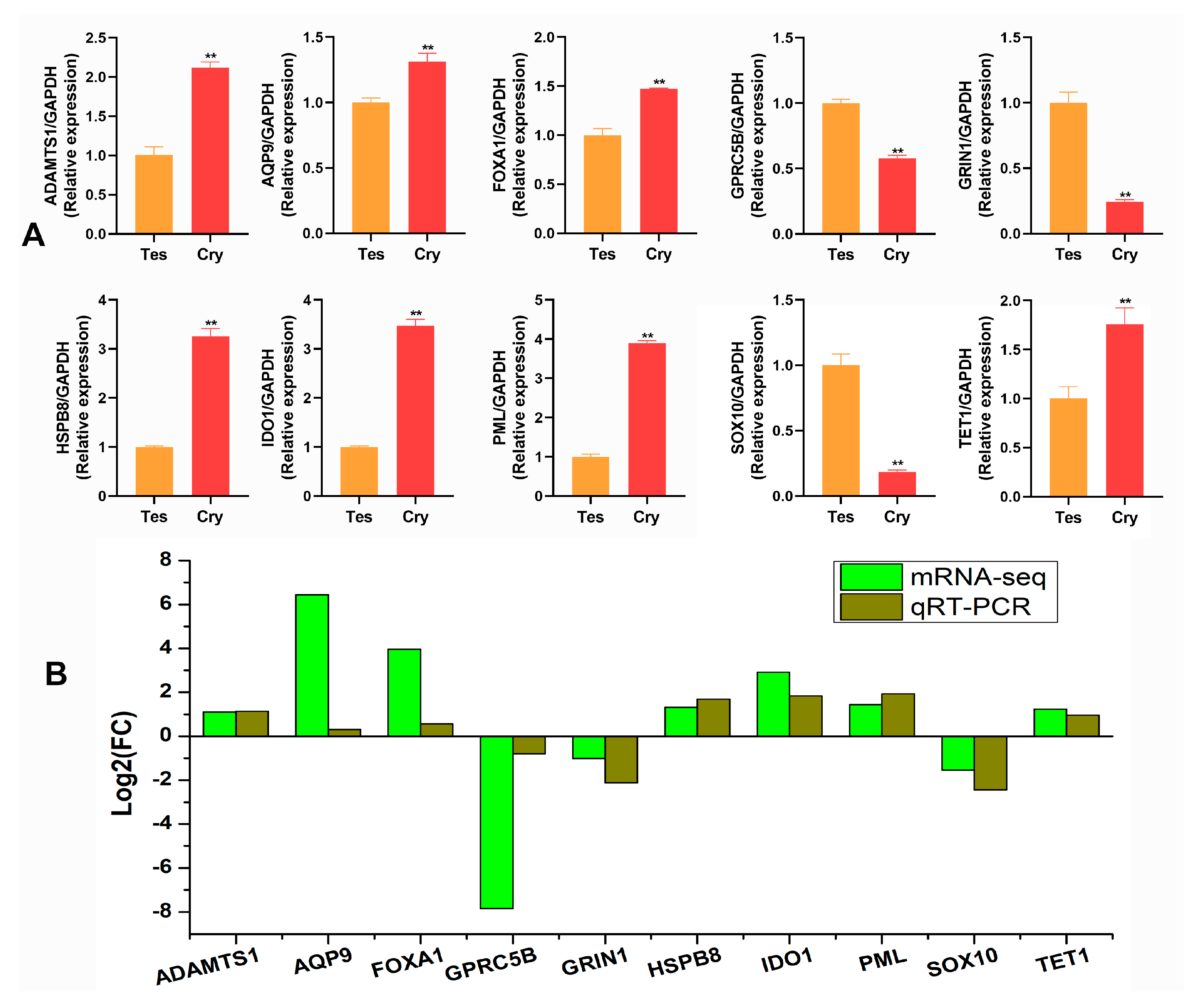
2.4. Validation of Differentially Expressed mRNAs
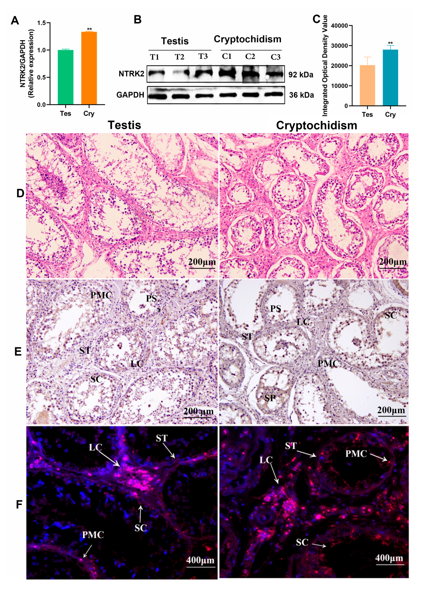
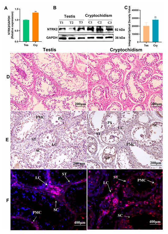
2.5. Validation of the mRNA and Protein Levels of NTRK2 in Testis and Cryptorchidism
2.6. Relationships Between LncRNA/NTRK2 and miRNA
2.7. Verification of Leydig Cells and Validation of Predicted Targeting of NTRK2 Gene, LncRNA-MSTRG.19083.1, and miR-429-y
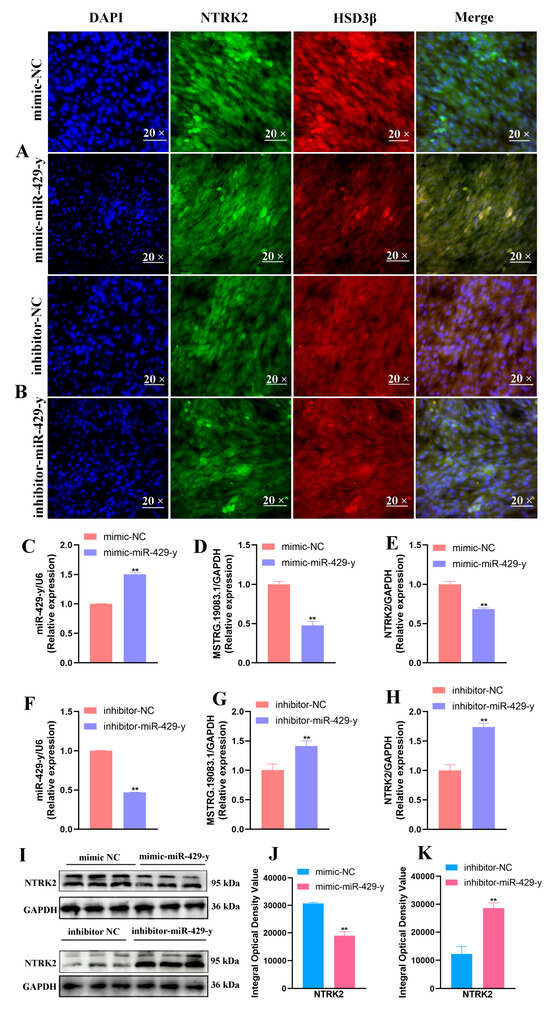
2.8. Transfection Efficiency of miR-429-y and Expression of LncRNA-MSTRG.19083.1 and NTRK2 in Yak Leydig Cells
2.9. LncRNA-MSTRG.19083.1 Competitive Adsorption miR-429-y Targets NTRK2 to Regulate Circadian Rhythm by cAMP Signaling Pathway in Yak Leydig Cells
3. Materials and Methods
3.1. Sample Preparation and Collection
3.2. Transcriptome Sequencing and Bioinformatics Analysis
3.3. RNA Isolation, cDNA Synthesis, and qRT-PCR
3.4. H&E Staining
3.5. Immunohistochemistry Staining
3.6. Immunofluorescence Staining
3.7. Cell Culture and Transfection
3.8. Dual-Luciferase Reporter Assays
3.9. Western Blot
3.10. Data Analysis
4. Discussion
5. Conclusions
Supplementary Materials
Author Contributions
Funding
Institutional Review Board Statement
Informed Consent Statement
Data Availability Statement
Conflicts of Interest
References
- Goda, Y.; Mizutani, S.; Mizutani, Y.; Kitahara, G.; Siswandi, R.; Wakabayashi, K.; Torisu, S.; Kaneko, Y.; Hidaka, Y.; Osawa, T.; et al. Usefulness of computed tomography for cryptorchidism in bulls. J. Vet. Med. Sci. 2022, 84, 1430–1436. [Google Scholar] [CrossRef] [PubMed]
- Zi, X.D. Reproduction in female yaks (Bos grunniens) and opportunities for improvement. Theriogenology 2003, 59, 1303–1312. [Google Scholar] [CrossRef]
- Hutson, J.M.; Clarke, M.C. Current management of the undescended testicle. Semin. Pediatr. Surg. 2007, 16, 64–70. [Google Scholar] [CrossRef]
- Cendron, M.; Keating, M.A.; Huff, D.S.; Koop, C.E.; Snyder, H.M., 3rd; Duckett, J.W. Cryptorchidism, orchiopexy and infertility: A critical long-term retrospective analysis. J. Urol. 1989, 142, 559–562, discussion 572. [Google Scholar] [CrossRef] [PubMed]
- Luo, H.; Lv, W.; Tong, Q.; Jin, J.; Xu, Z.; Zuo, B. Functional Non-coding RNA During Embryonic Myogenesis and Postnatal Muscle Development and Disease. Front. Cell Dev. Biol. 2021, 9, 628339. [Google Scholar] [CrossRef]
- Lee, J.T. Epigenetic regulation by long noncoding RNAs. Science 2012, 338, 1435–1439. [Google Scholar] [CrossRef]
- Luk, A.C.; Gao, H.; Xiao, S.; Liao, J.; Wang, D.; Tu, J.; Rennert, O.M.; Chan, W.Y.; Lee, T.L. GermlncRNA: A unique catalogue of long non-coding RNAs and associated regulations in male germ cell development. Database 2015, 2015, bav044. [Google Scholar] [CrossRef] [PubMed]
- Bittman, E.L. Timing in the Testis. J. Biol. Rhythm. 2016, 31, 12–36. [Google Scholar] [CrossRef]
- Kadalayil, L.; Alam, M.Z.; White, C.H.; Ghantous, A.; Walton, E.; Gruzieva, O.; Merid, S.K.; Kumar, A.; Roy, R.P.; Solomon, O.; et al. Analysis of DNA methylation at birth and in childhood reveals changes associated with season of birth and latitude. Clin. Epigenetics 2023, 15, 148. [Google Scholar] [CrossRef]
- Ponjavic, J.; Ponting, C.P.; Lunter, G. Functionality or transcriptional noise? Evidence for selection within long noncoding RNAs. Genome Res. 2007, 17, 556–565. [Google Scholar] [CrossRef]
- Liang, M.; Li, W.; Tian, H.; Hu, T.; Wang, L.; Lin, Y.; Li, Y.; Huang, H.; Sun, F. Sequential expression of long noncoding RNA as mRNA gene expression in specific stages of mouse spermatogenesis. Sci. Rep. 2014, 4, 5966. [Google Scholar] [CrossRef]
- Washietl, S.; Kellis, M.; Garber, M. Evolutionary dynamics and tissue specificity of human long noncoding RNAs in six mammals. Genome Res. 2014, 24, 616–628. [Google Scholar] [CrossRef] [PubMed]
- Xie, M.; Utzinger, K.S.; Blickenstorfer, K.; Leeners, B. Diurnal and seasonal changes in semen quality of men in subfertile partnerships. Chronobiol. Int. 2018, 35, 1375–1384. [Google Scholar] [CrossRef]
- Ni, W.; Liu, K.; Hou, G.; Pan, C.; Wu, S.; Zheng, J.; Cao, J.; Chen, Q.; Huang, X. Diurnal variation in sperm DNA fragmentation: Analysis of 11,382 semen samples from two populations and in vivo animal experiments. Chronobiol. Int. 2019, 36, 1455–1463. [Google Scholar] [CrossRef]
- Ozelci, R.; Yılmaz, S.; Dilbaz, B.; Akpınar, F.; Akdag Cırık, D.; Dilbaz, S.; Ocal, A. Seasonal variation of human sperm cells among 4,422 semen samples: A retrospective study in Turkey. Syst. Biol. Reprod. Med. 2016, 62, 379–386. [Google Scholar] [CrossRef]
- Bass, J.; Takahashi, J.S. Circadian integration of metabolism and energetics. Science 2010, 330, 1349–1354. [Google Scholar] [CrossRef]
- Mohawk, J.A.; Green, C.B.; Takahashi, J.S. Central and peripheral circadian clocks in mammals. Annu. Rev. Neurosci. 2012, 35, 445–462. [Google Scholar] [CrossRef]
- Potter, G.D.; Cade, J.E.; Grant, P.J.; Hardie, L.J. Nutrition and the circadian system. Br. J. Nutr. 2016, 116, 434–442. [Google Scholar] [CrossRef] [PubMed]
- Ding, J.; Chen, P.; Qi, C. Circadian rhythm regulation in the immune system. Immunology 2024, 171, 525–533. [Google Scholar] [CrossRef]
- Kume, K.; Zylka, M.J.; Sriram, S.; Shearman, L.P.; Weaver, D.R.; Jin, X.; Maywood, E.S.; Hastings, M.H.; Reppert, S.M. mCRY1 and mCRY2 are essential components of the negative limb of the circadian clock feedback loop. Cell 1999, 98, 193–205. [Google Scholar] [CrossRef]
- Cheng, S.; Liang, X.; Wang, Y.; Jiang, Z.; Liu, Y.; Hou, W.; Li, S.; Zhang, J.; Wang, Z. The circadian Clock gene regulates acrosin activity of sperm through serine protease inhibitor A3K. Exp. Biol. Med. 2016, 241, 205–215. [Google Scholar] [CrossRef] [PubMed]
- Peruquetti, R.L.; de Mateo, S.; Sassone-Corsi, P. Circadian proteins CLOCK and BMAL1 in the chromatoid body, a RNA processing granule of male germ cells. PLoS ONE 2012, 7, e42695. [Google Scholar] [CrossRef]
- Qin, X.; Zhao, Y.; Zhang, T.; Yin, C.; Qiao, J.; Guo, W.; Lu, B. TrkB agonist antibody ameliorates fertility deficits in aged and cyclophosphamide-induced premature ovarian failure model mice. Nat. Commun. 2022, 13, 914. [Google Scholar] [CrossRef] [PubMed]
- Levine, E.S.; Dreyfus, C.F.; Black, I.B.; Plummer, M.R. Brain-derived neurotrophic factor rapidly enhances synaptic transmission in hippocampal neurons via postsynaptic tyrosine kinase receptors. Proc. Natl. Acad. Sci. USA 1995, 92, 8074–8077. [Google Scholar] [CrossRef]
- Asadian, N.; Parsaie, H.; Vafaei, A.A.; Dadkhah, M.; Omoumi, S.; Sedaghat, K. Chronic light deprivation induces different effects on spatial and fear memory and hippocampal BDNF/TRKB expression during light and dark phases of rat diurnal rhythm. Behav. Brain Res. 2022, 418, 113638. [Google Scholar] [CrossRef] [PubMed]
- Batra, N.V.; DeMarco, R.T.; Bayne, C.E. A narrative review of the history and evidence-base for the timing of orchidopexy for cryptorchidism. J. Pediatr. Urol. 2021, 17, 239–245. [Google Scholar] [CrossRef]
- Mitsui, T. Effects of the prenatal environment on cryptorchidism: A narrative review. Int. J. Urol. 2021, 28, 882–889. [Google Scholar] [CrossRef]
- Camerino, C.; Conte, E.; Cannone, M.; Caloiero, R.; Fonzino, A.; Tricarico, D. Nerve Growth Factor, Brain-Derived Neurotrophic Factor and Osteocalcin Gene Relationship in Energy Regulation, Bone Homeostasis and Reproductive Organs Analyzed by mRNA Quantitative Evaluation and Linear Correlation Analysis. Front. Physiol. 2016, 7, 456. [Google Scholar] [CrossRef] [PubMed]
- Khan, F.A.; Gartley, C.J.; Khanam, A. Canine cryptorchidism: An update. Reprod. Domest. Anim. Zuchthyg. 2018, 53, 1263–1270. [Google Scholar] [CrossRef]
- Schulster, M.; Bernie, A.M.; Ramasamy, R. The role of estradiol in male reproductive function. Asian J. Androl. 2016, 18, 435–440. [Google Scholar] [CrossRef]
- Jia, Y.; Liu, Y.; Wang, P.; Liu, Z.; Zhang, R.; Chu, M.; Zhao, A. NTRK2 Promotes Sheep Granulosa Cells Proliferation and Reproductive Hormone Secretion and Activates the PI3K/AKT Pathway. Animals 2024, 14, 1465. [Google Scholar] [CrossRef] [PubMed]
- Hawley, W.R.; Mosura, D.E. Sexual motivation in male rats is modulated by tropomyosin receptor kinase B (TrkB). Behav. Neurosci. 2019, 133, 32–38. [Google Scholar] [CrossRef] [PubMed]
- Yan, Q.; Wang, Q.; Zhang, Y.; Yuan, L.; Hu, J.; Zhao, X. The Novel-m0230-3p miRNA Modulates the CSF1/CSF1R/Ras Pathway to Regulate the Cell Tight Junctions and Blood-Testis Barrier in Yak. Cells 2024, 13, 1304. [Google Scholar] [CrossRef]
- Li, T.; Lu, Z.; Luo, R.; Gao, J.; Zhao, X.; Ma, Y. Expression and cellular localization of double sex and mab-3 related transcription factor 1 in testes of postnatal Small-Tail Han sheep at different developmental stages. Gene 2018, 642, 467–473. [Google Scholar] [CrossRef]
- Salama, S.A.; Arab, H.H.; Hassan, M.H.; Al Robaian, M.M.; Maghrabi, I.A. Cadmium-induced hepatocellular injury: Modulatory effects of γ-glutamyl cysteine on the biomarkers of inflammation, DNA damage, and apoptotic cell death. J. Trace Elem. Med. Biol. 2019, 52, 74–82. [Google Scholar] [CrossRef]
- Rask-Andersen, M.; Almén, M.S.; Olausen, H.R.; Olszewski, P.K.; Eriksson, J.; Chavan, R.A.; Levine, A.S.; Fredriksson, R.; Schiöth, H.B. Functional coupling analysis suggests link between the obesity gene FTO and the BDNF-NTRK2 signaling pathway. BMC Neurosci. 2011, 12, 117. [Google Scholar] [CrossRef]
- Wu, H.; Uchimura, K.; Donnelly, E.L.; Kirita, Y.; Morris, S.A.; Humphreys, B.D. Comparative Analysis and Refinement of Human PSC-Derived Kidney Organoid Differentiation with Single-Cell Transcriptomics. Cell Stem Cell 2018, 23, 869–881.e8. [Google Scholar] [CrossRef]
- Gao, S.; Li, C.; Xu, Y.; Chen, S.; Zhao, Y.; Chen, L.; Jiang, Y.; Liu, Z.; Fan, R.; Sun, L.; et al. Differential expression of microRNAs in TM3 Leydig cells of mice treated with brain-derived neurotrophic factor. Cell Biochem. Funct. 2017, 35, 364–371. [Google Scholar] [CrossRef]
- Liu, B.; Liu, Y.; Li, S.; Chen, P.; Zhang, J.; Feng, L. BDNF promotes mouse follicular development and reverses ovarian aging by promoting cell proliferation. J. Ovarian Res. 2023, 16, 83. [Google Scholar] [CrossRef] [PubMed]
- Sanna, F.; Poddighe, L.; Serra, M.P.; Boi, M.; Bratzu, J.; Sanna, F.; Corda, M.G.; Giorgi, O.; Melis, M.R.; Argiolas, A.; et al. c-Fos, ΔFosB, BDNF, trkB and Arc Expression in the Limbic System of Male Roman High- and Low-Avoidance Rats that Show Differences in Sexual Behavior: Effect of Sexual Activity. Neuroscience 2019, 396, 1–23. [Google Scholar] [CrossRef]
- Li, L.; Chen, S. Screening, identification and interaction analysis of key MicroRNAs and genes in Asthenozoospermia. Int. J. Med. Sci. 2021, 18, 1670–1679. [Google Scholar] [CrossRef] [PubMed]
- Ishii, T.; Warabi, E.; Mann, G.E. Circadian control of BDNF-mediated Nrf2 activation in astrocytes protects dopaminergic neurons from ferroptosis. Free Radic. Biol. Med. 2019, 133, 169–178. [Google Scholar] [CrossRef] [PubMed]
- Sompol, P.; Liu, X.; Baba, K.; Paul, K.N.; Tosini, G.; Iuvone, P.M.; Ye, K. N-acetylserotonin promotes hippocampal neuroprogenitor cell proliferation in sleep-deprived mice. Proc. Natl. Acad. Sci. USA 2011, 108, 8844–8849. [Google Scholar] [CrossRef]
- Ishii, T.; Warabi, E.; Mann, G.E. Circadian control of p75 neurotrophin receptor leads to alternate activation of Nrf2 and c-Rel to reset energy metabolism in astrocytes via brain-derived neurotrophic factor. Free Radic. Biol. Med. 2018, 119, 34–44. [Google Scholar] [CrossRef]
- Xing, Z.; Li, S.; Xing, J.; Yu, G.; Wang, G.; Liu, Z. Silencing of LINC01963 enhances the chemosensitivity of prostate cancer cells to docetaxel by targeting the miR-216b-5p/TrkB axis. Lab. Investig. 2022, 102, 602–612. [Google Scholar] [CrossRef]
- Zuo, Q.; Jin, J.; Jin, K.; Zhou, J.; Sun, C.; Song, J.; Chen, G.; Zhang, Y.; Li, B. P53 and H3K4me2 activate N6-methylated LncPGCAT-1 to regulate primordial germ cell formation via MAPK signaling. J. Cell Physiol. 2020, 235, 9895–9909. [Google Scholar] [CrossRef] [PubMed]
- Li, Y.; Zhai, H.; Tong, L.; Wang, C.; Xie, Z.; Zheng, K. LncRNA Functional Screening in Organismal Development. Noncoding RNA 2023, 9, 36. [Google Scholar] [CrossRef]
- Warita, K.; Mitsuhashi, T.; Ohta, K.; Suzuki, S.; Hoshi, N.; Miki, T.; Takeuchi, Y. In vitro evaluation of gene expression changes for gonadotropin-releasing hormone 1, brain-derived neurotrophic factor and neurotrophic tyrosine kinase, receptor, type 2, in response to bisphenol A treatment. Congenit. Anom. 2013, 53, 42–45. [Google Scholar] [CrossRef] [PubMed]
- Wang, Y.; Zhang, L.; Kong, R.; Hu, C.; Zhao, Z.; Wu, Y.; Zuo, Q.; Li, B.; Zhang, Y.N. Jun-mediated lncRNA-IMS promotes the meiosis of chicken spermatogonial stem cells via gga-miR-31-5p/stra8. Mol. Reprod. Dev. 2023, 90, 275–286. [Google Scholar] [CrossRef] [PubMed]
- Liu, L.P.; Gong, Y.B. LncRNA-TCL6 promotes early abortion and inhibits placenta implantation via the EGFR pathway. Eur. Rev. Med. Pharmacol. Sci. 2018, 22, 7105–7112. [Google Scholar] [CrossRef] [PubMed]
- Aljubran, F.; Nothnick, W.B. Long non-coding RNAs in endometrial physiology and pathophysiology. Mol. Cell Endocrinol. 2021, 525, 111190. [Google Scholar] [CrossRef] [PubMed]
- Fan, Z.; Zhao, M.; Joshi, P.D.; Li, P.; Zhang, Y.; Guo, W.; Xu, Y.; Wang, H.; Zhao, Z.; Yan, J. A class of circadian long non-coding RNAs mark enhancers modulating long-range circadian gene regulation. Nucleic Acids Res. 2017, 45, 5720–5738. [Google Scholar] [CrossRef]
- Sánchez-Retuerta, C.; Suaréz-López, P.; Henriques, R. Under a New Light: Regulation of Light-Dependent Pathways by Non-coding RNAs. Front. Plant Sci. 2018, 9, 962. [Google Scholar] [CrossRef]
- Wang, Q.; Zhang, Q.; Gan, Z.; Li, H.; Yang, Y.; Zhang, Y.; Zhao, X. Screening for reproductive biomarkers in Bactrian camel via iTRAQ analysis of proteomes. Reprod. Domest. Anim. Zuchthyg. 2020, 55, 189–199. [Google Scholar] [CrossRef] [PubMed]









| Name | Forward Primer (5′-3′) | Reverse Primer (5′-3′) | Tm (°C) |
|---|---|---|---|
| NTRK2 | CAGCAACTTACAGCACAT | ATAGACTTTCCCTCCTCC | 52 |
| ADAMTS1 | TTCTTCGTTTTGCAGCCCAA | TCCTCCACAGATGCCACATT | 59 |
| AQP9 | GTTGGGGCTTTGAGGTGTTC | TCTGGTTGTTCTGCCTCCAA | 59 |
| FOXA1 | CAAGCCACCCTACTCGTACA | TCGTTGAAGGAGAGCGAGTG | 59 |
| GPRC5B | CTCCTGCTCTTCGTGATTGC | CCTTGTCCTTGATGAACGGC | 59 |
| GRIN1 | TCGAGAATATGGCAGGGGTC | TTTTAGGGTCGGGTTCTGCT | 59 |
| HSPB8 | GATACGTGGAGGTGTCTGGT | AACTGCTCTCTCCAAACGGT | 59 |
| IDO1 | ACGTAGGCTTTGCTCTTCCA | CTCGGAGGCCATCAATGTTG | 59 |
| PML | CCCCAAGAGCCCCATCATAA | TCACTGGACTCACTGCTGTT | 59 |
| SOX10 | CTCAGGACCCTATTACGGCC | TCGTATATACCGGCTGCTCC | 59 |
| TET1 | TTCCAATCAGCCAAACCAGC | ATGTGCTCACTGTCTGACCA | 59 |
| GAPDH | GCTGGTGCTGAGTATGTGGTG | GCTGACAATCTTGAGGGTGTTG | 60 |
| MSTRG.19083.1 | CCCTGGGCTACAGAACAAA | ACCTGGCTGCGAAACAACT | 59 |
| MSTRG.880.3 | GTCGACCAGCTTCAGACACA | GCCTCAGTCTTCTCCTGTGG | 60 |
| MSTRG.2273.9 | GGCTGAATGTTCAGAGCACA | TTTCCAATCCTGGCATCTTC | 57 |
| MSTRG.13701.2 | GCCGAGGGTTCAGACAGTAG | TTGGACACCCTAGCTCCAAC | 60 |
| MSTRG.2276.3 | TCTTGCTCACACACCCTCAG | AGTGTTCAGGGCAGAGGAGA | 60 |
| MSTRG.19143.1 | CAGGGCATAGGCTTGGATTA | AGGCTCAGTAACAGCCAGGA | 59 |
| MSTRG.18526.1 | ACTAGGGAAGCCCCGAATTA | TGAAAAGCCCCATTCTTTTG | 56 |
| MSTRG.14526.2 | AGCCATTTACCAAGGTGACG | GCTATGCCTTGAGGTTGGAA | 58 |
| MSTRG.7578.2 | GCCCCTTTAGCCCCTTCC | TGGTATTCTGAGTCCACCTTGT | 59 |
| ENSBGRT00000023773 | AAGCTCCAGTTGCTGAAGGA | GCAGTGATGGTCAGCGTAGA | 60 |
| U6 | GGAACGATACAGAGAAGATTAGC | TGGAACGCTTCACGAATTTGCG | 60 |
| miR-429-y | GCGAATACCTCGGACCCT | Universal reverse * | 56 |
| miR-335-x | CCAGCGTGTCAAGAGCAATAA | Universal reverse * | 51 |
| miR-7-x | CCAGTGCGAATACCTCG | Universal reverse * | 55 |
| miR-181-x | TGTCGGTGAGTGTCGTATCCA | Universal reverse * | 60 |
| miR-6518-z | AACTGCGAGTCGTATCCA | Universal reverse * | 62 |
| miR-9261-z | GCGAATACCTCGGACC | Universal reverse * | 64 |
| novel-m0008-3p | GCCTCTGGGAACACTGTG | Universal reverse * | 57 |
| novel-m0254-3p | TCTGTCTTCTGTCGTCGTATCCA | Universal reverse * | 53 |
Disclaimer/Publisher’s Note: The statements, opinions and data contained in all publications are solely those of the individual author(s) and contributor(s) and not of MDPI and/or the editor(s). MDPI and/or the editor(s) disclaim responsibility for any injury to people or property resulting from any ideas, methods, instructions or products referred to in the content. |
© 2024 by the authors. Licensee MDPI, Basel, Switzerland. This article is an open access article distributed under the terms and conditions of the Creative Commons Attribution (CC BY) license (https://creativecommons.org/licenses/by/4.0/).
Share and Cite
Li, T.; Yan, Q.; Nan, J.; Huang, X.; Wang, R.; Zhang, Y.; Zhao, X.; Wang, Q. LncRNA-MSTRG.19083.1 Targets NTRK2 as a miR-429-y Sponge to Regulate Circadian Rhythm via the cAMP Pathway in Yak Testis and Cryptorchidism. Int. J. Mol. Sci. 2024, 25, 13553. https://doi.org/10.3390/ijms252413553
Li T, Yan Q, Nan J, Huang X, Wang R, Zhang Y, Zhao X, Wang Q. LncRNA-MSTRG.19083.1 Targets NTRK2 as a miR-429-y Sponge to Regulate Circadian Rhythm via the cAMP Pathway in Yak Testis and Cryptorchidism. International Journal of Molecular Sciences. 2024; 25(24):13553. https://doi.org/10.3390/ijms252413553
Chicago/Turabian StyleLi, Tianan, Qiu Yan, Jinghong Nan, Xue Huang, Ruiqing Wang, Yong Zhang, Xingxu Zhao, and Qi Wang. 2024. "LncRNA-MSTRG.19083.1 Targets NTRK2 as a miR-429-y Sponge to Regulate Circadian Rhythm via the cAMP Pathway in Yak Testis and Cryptorchidism" International Journal of Molecular Sciences 25, no. 24: 13553. https://doi.org/10.3390/ijms252413553
APA StyleLi, T., Yan, Q., Nan, J., Huang, X., Wang, R., Zhang, Y., Zhao, X., & Wang, Q. (2024). LncRNA-MSTRG.19083.1 Targets NTRK2 as a miR-429-y Sponge to Regulate Circadian Rhythm via the cAMP Pathway in Yak Testis and Cryptorchidism. International Journal of Molecular Sciences, 25(24), 13553. https://doi.org/10.3390/ijms252413553

