Discovery of a Small Molecule with an Inhibitory Role for RAB11
Abstract
1. Introduction
2. Results
2.1. Establishment of a Screening Platform for RAB11 and Computational Screening
2.2. In Vitro Candidate Screen
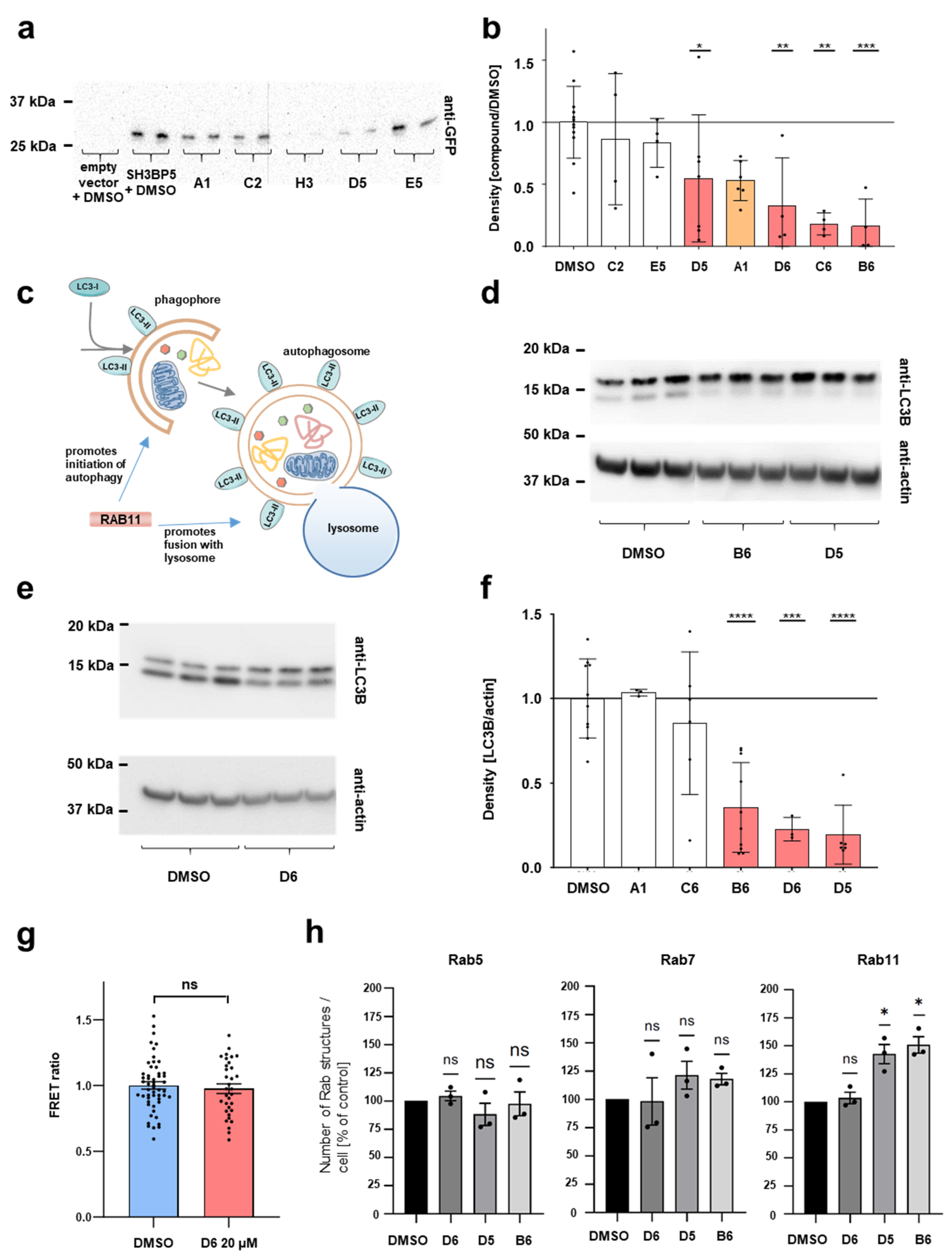
2.3. Validation of Positive Hits and Evaluation of FIP3 Binding
2.4. Dose-Response Analysis Reveals a Bell-Shaped Response with Potential Hormesis
2.5. The Novel RAB11-Inhibitors Exhibit Low Toxicity and Good Druglikeness
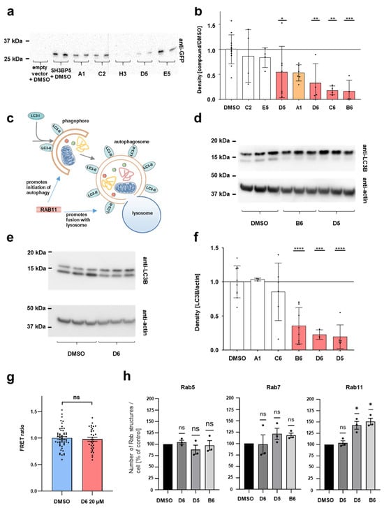
2.6. Drosophila Studies Confirm Low Toxicity and Reveal Mislocalization of Drosophila Rab11
3. Discussion
4. Materials and Methods
4.1. The Plasmids, Cell Culture, and Transfection
4.2. Virtual Compound Screening
4.3. Immunoblotting
4.4. FRET Biosensor Analysis and Subcellular Rab Analysis
4.5. Drosophila Studies
4.6. Annexin Measurement in Cultured Podocytes
4.7. Statistics
Supplementary Materials
Author Contributions
Funding
Institutional Review Board Statement
Informed Consent Statement
Data Availability Statement
Acknowledgments
Conflicts of Interest
References
- Huotari, J.; Helenius, A. Endosome maturation. EMBO J. 2011, 30, 3481–3500. [Google Scholar] [CrossRef] [PubMed]
- Wandinger-Ness, A.; Zerial, M. Rab proteins and the compartmentalization of the endosomal system. Cold Spring Harb. Perspect. Biol. 2014, 6, a022616. [Google Scholar] [CrossRef] [PubMed]
- Goody, R.S.; Muller, M.P.; Wu, Y.W. Mechanisms of action of Rab proteins, key regulators of intracellular vesicular transport. Biol. Chem. 2017, 398, 565–575. [Google Scholar] [CrossRef]
- Ullrich, O.; Reinsch, S.; Urbe, S.; Zerial, M.; Parton, R.G. Rab11 regulates recycling through the pericentriolar recycling endosome. J. Cell Biol. 1996, 135, 913–924. [Google Scholar] [CrossRef] [PubMed]
- Welz, T.; Wellbourne-Wood, J.; Kerkhoff, E. Orchestration of cell surface proteins by Rab11. Trends Cell Biol. 2014, 24, 407–415. [Google Scholar] [CrossRef] [PubMed]
- Fader, C.M.; Sanchez, D.; Furlan, M.; Colombo, M.I. Induction of autophagy promotes fusion of multivesicular bodies with autophagic vacuoles in k562 cells. Traffic 2008, 9, 230–250. [Google Scholar] [CrossRef]
- Longatti, A.; Lamb, C.A.; Razi, M.; Yoshimura, S.; Barr, F.A.; Tooze, S.A. TBC1D14 regulates autophagosome formation via Rab11- and ULK1-positive recycling endosomes. J. Cell Biol. 2012, 197, 659–675. [Google Scholar] [CrossRef]
- Szatmari, Z.; Kis, V.; Lippai, M.; Hegedus, K.; Farago, T.; Lorincz, P.; Tanaka, T.; Juhasz, G.; Sass, M. Rab11 facilitates cross-talk between autophagy and endosomal pathway through regulation of Hook localization. Mol. Biol. Cell 2014, 25, 522–531. [Google Scholar] [CrossRef]
- Takahashi, S.; Kubo, K.; Waguri, S.; Yabashi, A.; Shin, H.W.; Katoh, Y.; Nakayama, K. Rab11 regulates exocytosis of recycling vesicles at the plasma membrane. J. Cell Sci. 2012, 125, 4049–4057. [Google Scholar] [CrossRef]
- Hermle, T.; Schneider, R.; Schapiro, D.; Braun, D.A.; van der Ven, A.T.; Warejko, J.K.; Daga, A.; Widmeier, E.; Nakayama, M.; Jobst-Schwan, T.; et al. GAPVD1 and ANKFY1 Mutations Implicate RAB5 Regulation in Nephrotic Syndrome. J. Am. Soc. Nephrol. 2018, 29, 2123–2138. [Google Scholar] [CrossRef]
- Tian, X.; Bunda, P.; Ishibe, S. Podocyte Endocytosis in Regulating the Glomerular Filtration Barrier. Front. Med. 2022, 9, 801837. [Google Scholar] [CrossRef] [PubMed]
- Lang, K.; Milosavljevic, J.; Heinkele, H.; Chen, M.; Gerstner, L.; Spitz, D.; Kayser, S.; Helmstadter, M.; Walz, G.; Kottgen, M.; et al. Selective endocytosis controls slit diaphragm maintenance and dynamics in Drosophila nephrocytes. eLife 2022, 11, e79037. [Google Scholar] [CrossRef] [PubMed]
- Kampf, L.L.; Schneider, R.; Gerstner, L.; Thunauer, R.; Chen, M.; Helmstadter, M.; Amar, A.; Onuchic-Whitford, A.C.; Loza Munarriz, R.; Berdeli, A.; et al. TBC1D8B Mutations Implicate RAB11-Dependent Vesicular Trafficking in the Pathogenesis of Nephrotic Syndrome. J. Am. Soc. Nephrol. 2019, 30, 2338–2353. [Google Scholar] [CrossRef] [PubMed]
- Milosavljevic, J.; Lempicki, C.; Lang, K.; Heinkele, H.; Kampf, L.L.; Leroy, C.; Chen, M.; Gerstner, L.; Spitz, D.; Wang, M.; et al. Nephrotic Syndrome Gene TBC1D8B Is Required for Endosomal Maturation and Nephrin Endocytosis in Drosophila. J. Am. Soc. Nephrol. 2022, 33, 2174–2193. [Google Scholar] [CrossRef]
- Dorval, G.; Kuzmuk, V.; Gribouval, O.; Welsh, G.I.; Bierzynska, A.; Schmitt, A.; Miserey-Lenkei, S.; Koziell, A.; Haq, S.; Benmerah, A.; et al. TBC1D8B Loss-of-Function Mutations Lead to X-Linked Nephrotic Syndrome via Defective Trafficking Pathways. Am. J. Hum. Genet. 2019, 104, 348–355. [Google Scholar] [CrossRef]
- Ferro, E.; Bosia, C.; Campa, C.C. RAB11-Mediated Trafficking and Human Cancers: An Updated Review. Biology 2021, 10, 26. [Google Scholar] [CrossRef]
- Sultana, P.; Novotny, J. Rab11 and Its Role in Neurodegenerative Diseases. ASN Neuro 2022, 14, 17590914221142360. [Google Scholar] [CrossRef]
- Vale-Costa, S.; Amorim, M.J. Recycling Endosomes and Viral Infection. Viruses 2016, 8, 64. [Google Scholar] [CrossRef]
- Sadybekov, A.V.; Katritch, V. Computational approaches streamlining drug discovery. Nature 2023, 616, 673–685. [Google Scholar] [CrossRef]
- Laflamme, C.; Assaker, G.; Ramel, D.; Dorn, J.F.; She, D.; Maddox, P.S.; Emery, G. Evi5 promotes collective cell migration through its Rab-GAP activity. J. Cell Biol. 2012, 198, 57–67. [Google Scholar] [CrossRef]
- Laflamme, C.; Emery, G. In vitro and in vivo characterization of the Rab11-GAP activity of Drosophila Evi5. Methods Mol. Biol. 2015, 1298, 187–194. [Google Scholar] [CrossRef] [PubMed]
- Westlake, C.J.; Junutula, J.R.; Simon, G.C.; Pilli, M.; Prekeris, R.; Scheller, R.H.; Jackson, P.K.; Eldridge, A.G. Identification of Rab11 as a small GTPase binding protein for the Evi5 oncogene. Proc. Natl. Acad. Sci. USA 2007, 104, 1236–1241. [Google Scholar] [CrossRef] [PubMed]
- Wallach, I.; Dzamba, M.; Heifets, A. AtomNet: A Deep Convolutional Neural Network for Bioactivity Prediction in Structure-based Drug Discovery. arXiv 2015, arXiv:1510.02855. [Google Scholar] [CrossRef]
- Bon, C.; Chern, T.R.; Cichero, E.; O’Brien, T.E.; Gustincich, S.; Gainetdinov, R.R.; Espinoza, S. Discovery of Novel Trace Amine-Associated Receptor 5 (TAAR5) Antagonists Using a Deep Convolutional Neural Network. Int. J. Mol. Sci. 2022, 23, 3127. [Google Scholar] [CrossRef] [PubMed]
- Su, S.; Chen, J.; Jiang, Y.; Wang, Y.; Vital, T.; Zhang, J.; Laggner, C.; Nguyen, K.T.; Zhu, Z.; Prevatte, A.W.; et al. SPOP and OTUD7A Control EWS-FLI1 Protein Stability to Govern Ewing Sarcoma Growth. Adv. Sci. 2021, 8, e2004846. [Google Scholar] [CrossRef]
- Hsieh, C.H.; Li, L.; Vanhauwaert, R.; Nguyen, K.T.; Davis, M.D.; Bu, G.; Wszolek, Z.K.; Wang, X. Miro1 Marks Parkinson’s Disease Subset and Miro1 Reducer Rescues Neuron Loss in Parkinson’s Models. Cell Metab. 2019, 30, 1131–1140.e1137. [Google Scholar] [CrossRef] [PubMed]
- Scapin, S.M.; Carneiro, F.R.; Alves, A.C.; Medrano, F.J.; Guimaraes, B.G.; Zanchin, N.I. The crystal structure of the small GTPase Rab11b reveals critical differences relative to the Rab11a isoform. J. Struct. Biol. 2006, 154, 260–268. [Google Scholar] [CrossRef] [PubMed]
- Kumar, A.P.; Lukman, S. Allosteric binding sites in Rab11 for potential drug candidates. PLoS ONE 2018, 13, e0198632. [Google Scholar] [CrossRef]
- Eathiraj, S.; Mishra, A.; Prekeris, R.; Lambright, D.G. Structural basis for Rab11-mediated recruitment of FIP3 to recycling endosomes. J. Mol. Biol. 2006, 364, 121–135. [Google Scholar] [CrossRef]
- Reger, A.S.; Yang, M.P.; Koide-Yoshida, S.; Guo, E.; Mehta, S.; Yuasa, K.; Liu, A.; Casteel, D.E.; Kim, C. Crystal structure of the cGMP-dependent protein kinase II leucine zipper and Rab11b protein complex reveals molecular details of G-kinase-specific interactions. J. Biol. Chem. 2014, 289, 25393–25403. [Google Scholar] [CrossRef]
- Gottlieb, R.A.; Andres, A.M.; Sin, J.; Taylor, D.P. Untangling autophagy measurements: All fluxed up. Circ. Res. 2015, 116, 504–514. [Google Scholar] [CrossRef] [PubMed]
- Campa, C.C.; Margaria, J.P.; Derle, A.; Del Giudice, M.; De Santis, M.C.; Gozzelino, L.; Copperi, F.; Bosia, C.; Hirsch, E. Rab11 activity and PtdIns(3)P turnover removes recycling cargo from endosomes. Nat. Chem. Biol. 2018, 14, 801–810. [Google Scholar] [CrossRef] [PubMed]
- Daina, A.; Michielin, O.; Zoete, V. SwissADME: A free web tool to evaluate pharmacokinetics, drug-likeness and medicinal chemistry friendliness of small molecules. Sci. Rep. 2017, 7, 42717. [Google Scholar] [CrossRef] [PubMed]
- Lipinski, C.A.; Lombardo, F.; Dominy, B.W.; Feeney, P.J. Experimental and computational approaches to estimate solubility and permeability in drug discovery and development settings. Adv. Drug Deliv. Rev. 2001, 46, 3–26. [Google Scholar] [CrossRef]
- Ghose, A.K.; Viswanadhan, V.N.; Wendoloski, J.J. A knowledge-based approach in designing combinatorial or medicinal chemistry libraries for drug discovery. 1. A qualitative and quantitative characterization of known drug databases. J. Comb. Chem. 1999, 1, 55–68. [Google Scholar] [CrossRef]
- Hermle, T.; Braun, D.A.; Helmstadter, M.; Huber, T.B.; Hildebrandt, F. Modeling Monogenic Human Nephrotic Syndrome in the Drosophila Garland Cell Nephrocyte. J. Am. Soc. Nephrol. 2017, 28, 1521–1533. [Google Scholar] [CrossRef]
- Yu, S.; Yehia, G.; Wang, J.; Stypulkowski, E.; Sakamori, R.; Jiang, P.; Hernandez-Enriquez, B.; Tran, T.S.; Bonder, E.M.; Guo, W.; et al. Global ablation of the mouse Rab11a gene impairs early embryogenesis and matrix metalloproteinase secretion. J. Biol. Chem. 2014, 289, 32030–32043. [Google Scholar] [CrossRef]
- Cullen, P.J.; Steinberg, F. To degrade or not to degrade: Mechanisms and significance of endocytic recycling. Nat. Rev. Mol. Cell Biol. 2018, 19, 679–696. [Google Scholar] [CrossRef]
- Goldenring, J.R. Recycling endosomes. Curr. Opin. Cell Biol. 2015, 35, 117–122. [Google Scholar] [CrossRef]
- Calabrese, E.J.; Blain, R.B. The hormesis database: The occurrence of hormetic dose responses in the toxicological literature. Regul. Toxicol. Pharmacol. 2011, 61, 73–81. [Google Scholar] [CrossRef]
- Greenwood, S.N.; Belz, R.G.; Weiser, B.P. A Conserved Mechanism for Hormesis in Molecular Systems. Dose Response 2022, 20, 15593258221109335. [Google Scholar] [CrossRef] [PubMed]
- Stafford, K.A.; Anderson, B.M.; Sorenson, J.; van den Bedem, H. AtomNet PoseRanker: Enriching Ligand Pose Quality for Dynamic Proteins in Virtual High-Throughput Screens. J. Chem. Inf. Model. 2022, 62, 1178–1189. [Google Scholar] [CrossRef] [PubMed]
- Gniewek, P.; Worley, B.; Stafford, K.; van den Bedem, H.; Anderson, B. Learning Physics Confers Pose-Sensitivity in Structure-Based Virtual Screening. arXiv 2021, arXiv:2110.15459v3. [Google Scholar] [CrossRef]
- Atomwise, A.P. AI is a viable alternative to high throughput screening: A 318-target study. Sci. Rep. 2024, 14, 7526. [Google Scholar] [CrossRef]






| Lipinski Rule | Weight | Lipophilicity | H-Bond Acceptors | H-Bond Donors | Violations |
|---|---|---|---|---|---|
| Cut-Off | MW < 500 | cLogP < 5 | HBA < 10 | HBD < 5 | |
| Rab11-inhibitor D5 | 486.56 g/mol | 3.22 | 7 | 1 | 0 |
| Rab11-inhibitor B6 | 476.53 g/mol | 4.11 | 7 | 0 | 0 |
| Rab11-inhibitor D6 | 415.89 g/mol | 3.07 | 4 | 1 | 0 |
| Ghose Filter | Weight | Lipophilicity | Molar Refractivity | Atoms | Violations |
| Cut-Off | MW 180–480 | −0.4–+5.6 | 40–130 | 20–70 | |
| Rab11-inhibitor-D5 | 486.56 g/mol | 4.22 | 125 | 33 | 1 |
| Rab11-inhibitor-B6 | 476.53 g/mol | 4.42 | 126 | 33 | 0 |
| Rab11-inhibitor D6 | 415.89 g/mol | 3.17 | 112.64 | 28 | 0 |
Disclaimer/Publisher’s Note: The statements, opinions and data contained in all publications are solely those of the individual author(s) and contributor(s) and not of MDPI and/or the editor(s). MDPI and/or the editor(s) disclaim responsibility for any injury to people or property resulting from any ideas, methods, instructions or products referred to in the content. |
© 2024 by the authors. Licensee MDPI, Basel, Switzerland. This article is an open access article distributed under the terms and conditions of the Creative Commons Attribution (CC BY) license (https://creativecommons.org/licenses/by/4.0/).
Share and Cite
Lempicki, C.; Milosavljevic, J.; Laggner, C.; Tealdi, S.; Meyer, C.; Walz, G.; Lang, K.; Campa, C.C.; Hermle, T. Discovery of a Small Molecule with an Inhibitory Role for RAB11. Int. J. Mol. Sci. 2024, 25, 13224. https://doi.org/10.3390/ijms252313224
Lempicki C, Milosavljevic J, Laggner C, Tealdi S, Meyer C, Walz G, Lang K, Campa CC, Hermle T. Discovery of a Small Molecule with an Inhibitory Role for RAB11. International Journal of Molecular Sciences. 2024; 25(23):13224. https://doi.org/10.3390/ijms252313224
Chicago/Turabian StyleLempicki, Camille, Julian Milosavljevic, Christian Laggner, Simone Tealdi, Charlotte Meyer, Gerd Walz, Konrad Lang, Carlo Cosimo Campa, and Tobias Hermle. 2024. "Discovery of a Small Molecule with an Inhibitory Role for RAB11" International Journal of Molecular Sciences 25, no. 23: 13224. https://doi.org/10.3390/ijms252313224
APA StyleLempicki, C., Milosavljevic, J., Laggner, C., Tealdi, S., Meyer, C., Walz, G., Lang, K., Campa, C. C., & Hermle, T. (2024). Discovery of a Small Molecule with an Inhibitory Role for RAB11. International Journal of Molecular Sciences, 25(23), 13224. https://doi.org/10.3390/ijms252313224

