A Role for Periostin Pathological Variants and Their Interaction with HSP70-1a in Promoting Pancreatic Cancer Progression and Chemoresistance
Abstract
1. Introduction
2. Results
2.1. Pn Expression in the Pancreatic Cancer and Normal Human Pancreas Tissues
2.2. Pn ASVs Expression Pattern in CAFs
2.3. Localization of Pn-Expressing Cells in PDAC
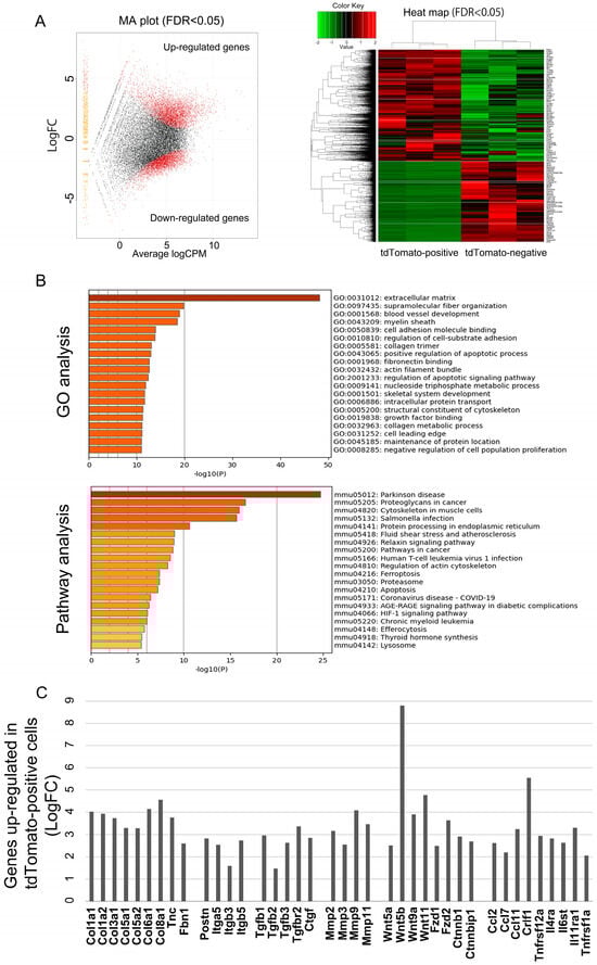
2.4. mRNA Expression Signature of Pn-Positive CAFs
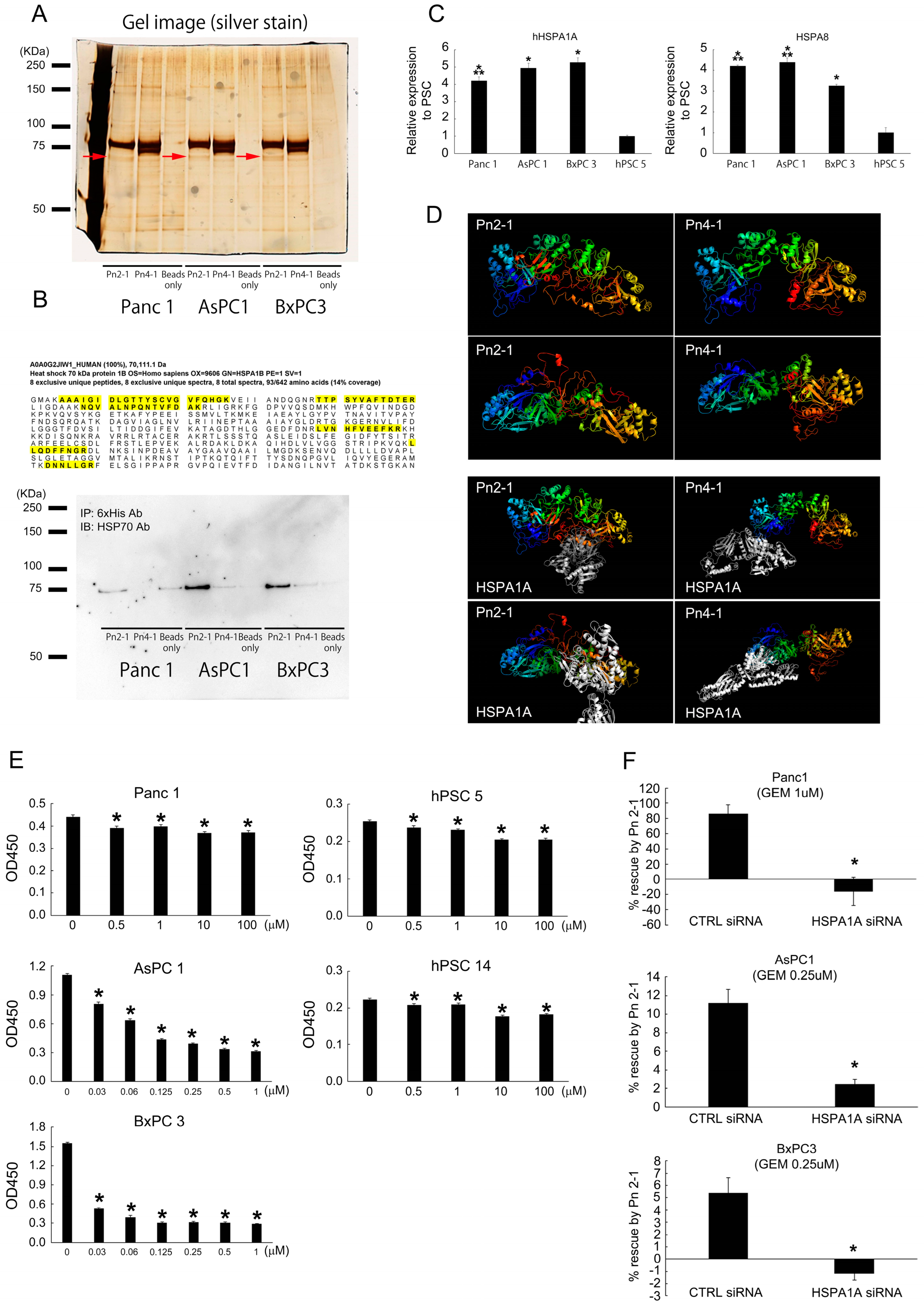
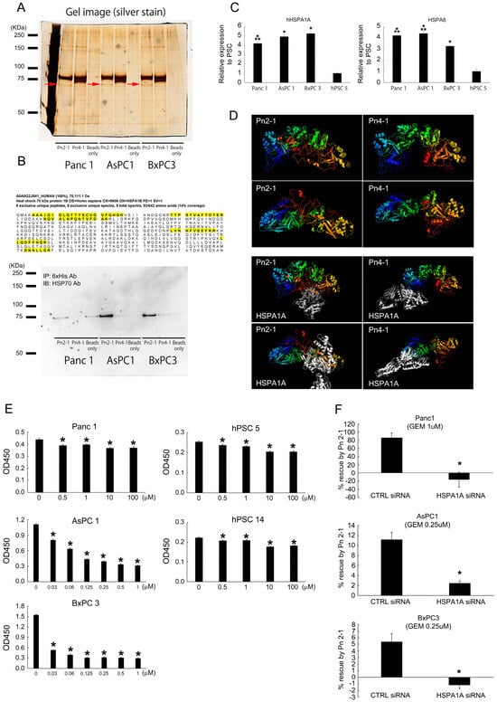
2.5. Pn-ASVs with Exon 21 Interacts with HSP70 and Promotes Gemcitabine Resistance in Pancreatic Cancer
3. Discussion
4. Materials and Methods
4.1. Tissue Micro Array
4.2. Cell Lines and Cell Cultures
4.3. Quantitative RT PCR
4.4. Western Blot Analysis
4.5. Co-Culture and His-Tag Pulldown
4.6. Knockdown by siRNA
4.7. In Situ Hybridization and Single Nucleus RNA-Seq Analysis
4.8. Kaplan–Meier Survival Analysis and Single-Cell Sequencing Analysis in PDAC
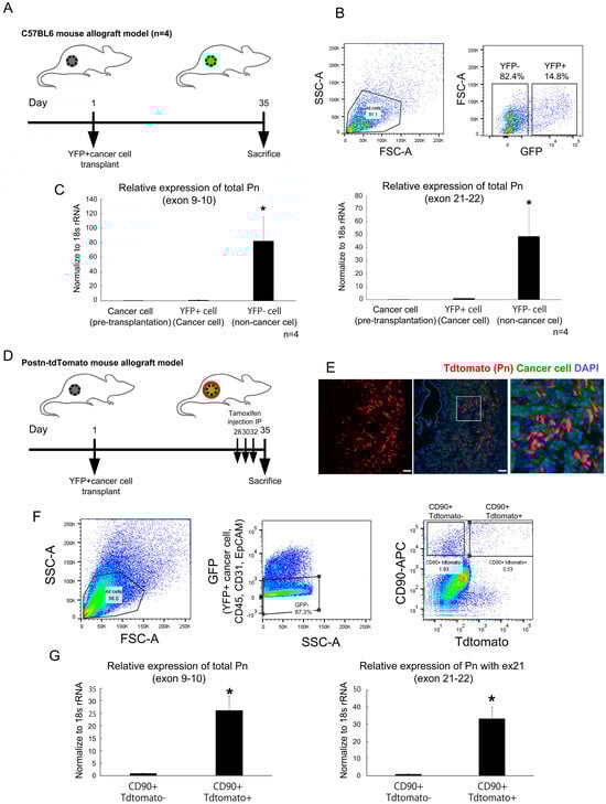
4.9. Cell Line-Derived Allogeneic Transplantation Model Studies in Mice
4.10. Cell Separation and Fluorescence-Activated Cell Sorting
4.11. Protein Structural Analysis of Pn-ASVs and HSPA1A
4.12. Statistics
5. Conclusions
Supplementary Materials
Author Contributions
Funding
Institutional Review Board Statement
Informed Consent Statement
Data Availability Statement
Acknowledgments
Conflicts of Interest
References
- Rawla, P.; Sunkara, T.; Gaduputi, V. Epidemiology of Pancreatic Cancer: Global Trends, Etiology and Risk Factors. World J. Oncol. 2019, 10, 10–27. [Google Scholar] [CrossRef] [PubMed]
- Park, W.; Chawla, A.; O’Reilly, E.M. Pancreatic Cancer. A Review. JAMA 2021, 326, 851–862. [Google Scholar] [CrossRef] [PubMed]
- Perez, V.M.; Kearney, J.F.; Yeh, J.J. The PDAC Extracellular Matrix: A Review of the ECM Protein Composition, Tumor Cell Interaction, and Therapeutic Strategies. Front. Oncol. 2021, 11, 751311. [Google Scholar] [CrossRef] [PubMed]
- Geng, X.; Chen, H.; Zhao, L.; Hu, J.; Yang, W.; Li, G.; Cheng, C.; Zhao, Z.; Zhang, T.; Li, L.; et al. Cancer-Associated Fibroblast (CAF) Heterogeneity and Targeting Therapy of CAFs in Pancreatic Cancer. Front. Cell Dev. Biol. 2021, 9, 655152. [Google Scholar] [CrossRef] [PubMed]
- Neuzillet, C.; Nicolle, R.; Raffenne, J.; Tijeras-Raballand, A.; Brunel, A.; Astorgues-Xerri, L.; Vacher, S.; Arbateraz, F.; Fanjul, M.; Hilmi, M.; et al. Periostin- and podoplanin-positive cancer-associated fibroblast subtypes cooperate to shape the inflamed tumor microenvironment in aggressive pancreatic adenocarcinoma. J. Pathol. 2022, 258, 408–425. [Google Scholar] [CrossRef]
- Knipper, K.; Damanakis, A.I.; Zhao, Y.; Bruns, C.J.; Schmidt, T.; Popp, F.C.; Quaas, A.; Lyu, S.I. Specific Subtypes of Carcinoma-Associated Fibroblasts Are Correlated with Worse Survival in Resectable Pancreatic Ductal Adenocarcinoma. Cancers 2023, 15, 2049. [Google Scholar] [CrossRef]
- Liu, Y.; Li, F.; Gao, F.; Xing, L.; Qin, P.; Liang, X.; Zhang, J.; Qiao, X.; Lin, L.; Zhao, Q.; et al. Role of microenvironmental periostin in pancreatic cancer progression. Oncotarget 2016, 8, 89552–89565. [Google Scholar] [CrossRef]
- Kanemoto, Y.; Sanada, F.; Shibata, K.; Tsunetoshi, Y.; Katsuragi, N.; Koibuchi, N.; Yoshinami, T.; Yamamoto, K.; Morishita, R.; Taniyama, Y.; et al. Expression of Periostin Alternative Splicing Variants in Normal Tissue and Breast Cancer. Biomolecules 2024, 14, 1093. [Google Scholar] [CrossRef]
- Zhou, L.; Li, J.; Tang, Y.; Yang, M. Exosomal LncRNA LINC00659 transferred from cancer-associated fibroblasts promotes colorectal cancer cell progression via miR-342-3p/ANXA2 axis. J. Transl. Med. 2021, 19, 8. [Google Scholar] [CrossRef]
- Elyada, E.; Bolisetty, M.; Laise, P.; Flynn, W.F.; Courtois, E.T.; Burkhart, R.A.; Teinor, J.A.; Belleau, P.; Biffi, G.; Lucito, M.S.; et al. Cross-Species Single-Cell Analysis of Pancreatic Ductal Adenocarcinoma Reveals Antigen-Presenting Cancer-Associated Fibroblasts. Cancer Discov. 2019, 9, 1102–1123. [Google Scholar] [CrossRef]
- Elwakeel, E.; Weigert, A. Breast Cancer CAFs: Spectrum of Phenotypes and Promising Targeting Avenues. Int. J. Mol. Sci. 2021, 22, 11636. [Google Scholar] [CrossRef] [PubMed]
- Qin, X.; Yan, M.; Zhang, J.; Wang, X.; Shen, Z.; Lv, Z.; Li, Z.; Wei, W.; Chen, W. TGFβ3-mediated induction of Periostin facilitates head and neck cancer growth and is associated with metastasis. Sci. Rep. 2016, 6, 20587. [Google Scholar] [CrossRef] [PubMed]
- Albakova, Z.; Armeev, G.A.; Kanevskiy, L.M.; Kovalenko, E.I.; Sapozhnikov, A.M. HSP70 Multi-Functionality in Cancer. Cells 2020, 9, 587. [Google Scholar] [CrossRef] [PubMed]
- Norton, J.; Foster, D.; Chinta, M.; Titan, A.; Longaker, M. Pancreatic Cancer Associated Fibroblasts (CAF): Under-Explored Target for Pancreatic Cancer Treatment. Cancers 2020, 12, 1347. [Google Scholar] [CrossRef]
- Linares, J.; Sallent-Aragay, A.; Badia-Ramentol, J.; Recort-Bascuas, A.; Méndez, A.; Manero-Rupérez, N.; Re, D.L.; Rivas, E.I.; Guiu, M.; Zwick, M.; et al. Long-term platinum-based drug accumulation in cancer-associated fibroblasts promotes colorectal cancer progression and resistance to therapy. Nat. Commun. 2023, 14, 746. [Google Scholar] [CrossRef]
- Conway, S.J.; Izuhara, K.; Kudo, Y.; Litvin, J.; Markwald, R.; Ouyang, G.; Arron, J.R.; Holweg, C.T.J.; Kudo, A. The role of periostin in tissue remodeling across health and disease. Cell. Mol. Life Sci. 2013, 71, 1279–1288. [Google Scholar] [CrossRef]
- Tilman, G.; Mattiussi, M.; Brasseur, F.; van Baren, N.; Decottignies, A. Human periostin gene expression in normal tissues, tumors and melanoma: Evidences for periostin production by both stromal and melanoma cells. Mol. Cancer 2007, 6, 80. [Google Scholar] [CrossRef]
- Ryner, L.; Guan, Y.; Firestein, R.; Xiao, Y.; Choi, Y.; Rabe, C.; Lu, S.; Fuentes, E.; Huw, L.Y.; Lackner, M.R.; et al. Upregulation of Periostin and Reactive Stroma Is Associated with Primary Chemoresistance and Predicts Clinical Outcomes in Epithelial Ovarian Cancer. Clin. Cancer Res. 2015, 21, 2941–2951. [Google Scholar] [CrossRef]
- Nakazawa, Y.; Taniyama, Y.; Sanada, F.; Morishita, R.; Nakamori, S.; Morimoto, K.; Yeung, K.T.; Yang, J. Periostin blockade overcomes chemoresistance via restricting the expansion of mesenchymal tumor subpopulations in breast cancer. Sci. Rep. 2018, 8, 4013. [Google Scholar] [CrossRef]
- Liu, Y.; Li, F.; Gao, F.; Xing, L.; Qin, P.; Liang, X.; Zhang, J.; Qiao, X.; Lin, L.; Zhao, Q.; et al. Periostin promotes the chemotherapy resistance to gemcitabine in pancreatic cancer. Tumour Biol. 2016, 37, 15283–15291. [Google Scholar] [CrossRef]
- Lv, H.; Liu, R.; Fu, J.; Yang, Q.; Shi, J.; Chen, P.; Ji, M.; Shi, B.; Hou, P. Epithelial cell-derived periostin functions as a tumor suppressor in gastric cancer through stabilizing p53 and E-cadherin proteins via the Rb/E2F1/p14ARF/Mdm2 signaling pathway. Cell Cycle 2014, 13, 2962–2974. [Google Scholar] [CrossRef] [PubMed]
- Shimazaki, M.; Kudo, A. Impaired capsule formation of tumors in periostin-null mice. Biochem. Biophys. Res. Commun. 2008, 367, 736–742. [Google Scholar] [CrossRef] [PubMed]
- Kii, I.; Nishiyama, T.; Kudo, A. Periostin promotes secretion of fibronectin from the endoplasmic reticulum. Biochem. Biophys. Res. Commun. 2016, 470, 888–893. [Google Scholar] [CrossRef] [PubMed]
- Liu, J.; Zhang, J.; Xu, F.; Lin, Z.; Li, Z.; Liu, H. Structural characterizations of human periostin dimerization and cysteinylation. FEBS Lett. 2018, 592, 1789–1803. [Google Scholar] [CrossRef]
- Fujikawa, T.; Sanada, F.; Taniyama, Y.; Shibata, K.; Katsuragi, N.; Koibuchi, N.; Akazawa, K.; Kanemoto, Y.; Kuroyanagi, H.; Shimazu, K.; et al. Periostin Exon-21 Antibody Neutralization of Triple-Negative Breast Cancer Cell-Derived Periostin Regulates Tumor-Associated Macrophage Polarization and Angiogenesis. Cancers 2021, 13, 5072. [Google Scholar] [CrossRef]
- Wenhua, S.; Tsunematsu, T.; Umeda, M.; Tawara, H.; Fujiwara, N.; Mouri, Y.; Arakaki, R.; Ishimaru, N.; Kudo, Y. Cancer cell-derived novel periostin isoform promotes invasion in head and neck squamous cell carcinoma. Cancer Med. 2023, 12, 8510–8525. [Google Scholar] [CrossRef]
- Liu, G.-X.; Xi, H.-Q.; Sun, X.-Y.; Wei, B. Role of periostin and its antagonist PNDA-3 in gastric cancer metastasis. World J. Gastroenterol. 2015, 21, 2605–2613. [Google Scholar] [CrossRef]
- Bao, S.; Ouyang, G.; Bai, X.; Huang, Z.; Ma, C.; Liu, M.; Shao, R.; Anderson, R.M.; Rich, J.N.; Wang, X.-F. Periostin potently promotes metastatic growth of colon cancer by augmenting cell survival via the Akt/PKB pathway. Cancer Cell 2004, 5, 329–339. [Google Scholar] [CrossRef]
- Yan, W.; Shao, R. Transduction of a Mesenchyme-specific Gene Periostin into 293T Cells Induces Cell Invasive Activity through Epithelial-Mesenchymal Transformation. J. Biol. Chem. 2006, 281, 19700–19708. [Google Scholar] [CrossRef]
- Neuzillet, C.; Tijeras-Raballand, A.; Ragulan, C.; Cros, J.; Patil, Y.; Martinet, M.; Erkan, M.; Kleeff, J.; Wilson, J.; Apte, M.; et al. Inter- and intra-tumoural heterogeneity in cancer-associated fibroblasts of human pancreatic ductal adenocarcinoma. J. Pathol. 2019, 248, 51–65. [Google Scholar] [CrossRef] [PubMed]
- Guzhova, I.V.; Shevtsov, M.A.; Abkin, S.V.; Pankratova, K.M.; Margulis, B.A. Intracellular and extracellular Hsp70 chaperone as a target for cancer therapy. Int. J. Hyperth. 2013, 29, 399–408. [Google Scholar] [CrossRef] [PubMed]
- Trundle, J.; Lu-Nguyen, N.; Malerba, A.; Popplewell, L. Targeted Antisense Oligonucleotide-Mediated Skipping of Murine Postn Exon 17 Partially Addresses Fibrosis in D2. mdx Mice. Int. J. Mol. Sci. 2024, 25, 6113. [Google Scholar] [CrossRef] [PubMed]
- Mathieson, L.; Koppensteiner, L.; Dorward, D.A.; O’connor, R.A.; Akram, A.R. Cancer-associated fibroblasts expressing fibroblast activation protein and podoplanin in non-small cell lung cancer predict poor clinical outcome. Br. J. Cancer 2024, 130, 1758–1769. [Google Scholar] [CrossRef] [PubMed]
- Kanda, Y. Investigation of the freely available easy-to-use software ‘EZR’ for medical statistics. Bone Marrow Transplant. 2013, 48, 452–458. [Google Scholar] [CrossRef]






| Gene Name | Forward | Reverse |
|---|---|---|
| Mouse Pn 1 | ATAACCAAAGTCGTGGAACC | TGTCTCCCTGAAGCAGTCTT |
| Mouse Pn 2 | CCATGACTGTCTATAGACCTG | TGTCTCCCTGAAGCAGTCTT |
| Mouse Pn 3 | ATAACCAAAGTCGTGGAACC | TTTGCAGGTGTGTCTTTTTG |
| Mouse Pn 4 | CCCCATGACTGTCTATAGACC | TTCTTTGCAGGTGTGTCTTTT |
| Mouse Pn exon 9–10 | CAGCAAACCACTTTCACCGACC | AGAAGGCGTTGGTCCATGCTCA |
| Mouse Col 1a1 | TTCTCCTGGCAAAGACGGAC | CGGCCACCATCTTGAGACTT |
| Mouse Fbn1 | GTGGCTGTGAAAGGGAACCA | TGAAGCCAATCCTTGGAGCG |
| Mouse Itgb3 | GTGAGTGCGATGACTTCTCCTG | CAGGTGTCAGTGCGTGTAGTAC |
| Mouse Itgb5 | CTTACCCTGGTCAGAGGAAGTG | CCTCAAGGTGAAAGACTGTGCTG |
| Mouse Tgfb1 | GTGGAAATCAACGGGATCAG | ACTTCCAACCCAGGTCCTTC |
| Mouse Ctgf | AGGGCCTCTTCTGCGATTTC | CTTTGGAAGGACTCACCGCT |
| Mouse MMP2 | CCCTAAGCTCATCGCAGACT | GGCTGCTTCACATCCTTCAC |
| Mouse MMP9 | CTTTGCTTCAACCGTGCAGT | AAAAGGTTGGGGATCCGTGT |
| Mouse Fzd1 | ACAAACAGCACAGGTTCTGC | GCTCCAAATACGTAAATTGCCC |
| Mouse Ccl2 | GCTACAAGAGGATCACCAGCAG | GTCTGGACCCATTCCTTCTTGG |
| Mouse 18s rRNA | ATGGCCGTTCTTAGTTGGTG | CGGACATCTAAGGGCATCAC |
| Human Pn exon 10–11 | TACAACGGGCAAATACTGGA | CTTGATGATCTCGCGGAATA |
| Human Pn exon 16–17 | TGTTCGTGGTAGCACCTTCAA | TGATAATAGGCTGAAGACTGCC |
| Human Pn exon 21–22 | GGTCACCAAGGTCACCAAATTC | TGTTGGCTTGCAACTTCCTCAC |
| Human 18s rRNA | CGGCTACCACATCCAAGGAA | CTGGAATTACCGCGGCT |
Disclaimer/Publisher’s Note: The statements, opinions and data contained in all publications are solely those of the individual author(s) and contributor(s) and not of MDPI and/or the editor(s). MDPI and/or the editor(s) disclaim responsibility for any injury to people or property resulting from any ideas, methods, instructions or products referred to in the content. |
© 2024 by the authors. Licensee MDPI, Basel, Switzerland. This article is an open access article distributed under the terms and conditions of the Creative Commons Attribution (CC BY) license (https://creativecommons.org/licenses/by/4.0/).
Share and Cite
Tsunetoshi, Y.; Sanada, F.; Kanemoto, Y.; Shibata, K.; Masamune, A.; Taniyama, Y.; Yamamoto, K.; Morishita, R. A Role for Periostin Pathological Variants and Their Interaction with HSP70-1a in Promoting Pancreatic Cancer Progression and Chemoresistance. Int. J. Mol. Sci. 2024, 25, 13205. https://doi.org/10.3390/ijms252313205
Tsunetoshi Y, Sanada F, Kanemoto Y, Shibata K, Masamune A, Taniyama Y, Yamamoto K, Morishita R. A Role for Periostin Pathological Variants and Their Interaction with HSP70-1a in Promoting Pancreatic Cancer Progression and Chemoresistance. International Journal of Molecular Sciences. 2024; 25(23):13205. https://doi.org/10.3390/ijms252313205
Chicago/Turabian StyleTsunetoshi, Yasuo, Fumihiro Sanada, Yuko Kanemoto, Kana Shibata, Atsushi Masamune, Yoshiaki Taniyama, Koichi Yamamoto, and Ryuichi Morishita. 2024. "A Role for Periostin Pathological Variants and Their Interaction with HSP70-1a in Promoting Pancreatic Cancer Progression and Chemoresistance" International Journal of Molecular Sciences 25, no. 23: 13205. https://doi.org/10.3390/ijms252313205
APA StyleTsunetoshi, Y., Sanada, F., Kanemoto, Y., Shibata, K., Masamune, A., Taniyama, Y., Yamamoto, K., & Morishita, R. (2024). A Role for Periostin Pathological Variants and Their Interaction with HSP70-1a in Promoting Pancreatic Cancer Progression and Chemoresistance. International Journal of Molecular Sciences, 25(23), 13205. https://doi.org/10.3390/ijms252313205

