Development of an rpS6-Based Ex Vivo Assay for the Analysis of Neuronal Activity in Mouse and Human Olfactory Systems
Abstract
1. Introduction
2. Results
2.1. Conceptualization of the Ex Vivo Assay and Validation of the rpS6 Signal as an Indicator of Neuronal Activity in the GG
- After sacrifice, the animal’s head is carefully dissected (removing the lower jaw, palate, and skin) and placed in an artificial cerebrospinal fluid (ACSF) solution and conditioned at different temperature settings for 45 to 60 min, a duration necessary to establish cellular equilibrium (transcriptional, translational, and biochemical) [32,33]. A slight hydraulic vacuum is applied along with manual agitation, followed by visual inspection to ensure proper immersion of the head and nasal cavity.
- Maintaining these conditions, a chemical stimulation is then performed in solution for 45 to 60 min, the time required for rpS6 post-translational modification [29].
- While keeping these same conditions, chemical fixation in a 4% paraformaldehyde solution (PFA 4%) is applied for 45 to 60 min.
- A 24-h post-fixation phase in PFA 4% is then performed at 4 °C to further fix the biological tissues.
- The different olfactory subsystems are then processed individually based on their specific requirements (e.g., microdissection and decalcification treatments).
- Semi-thin histological sections of the olfactory organs are made.
- Immunohistochemistry on floating sections is performed to detect the rpS6 signal.
- Confocal microscopy acquisitions are performed under calibrated settings specific to each conditioning treatment, and representative images are subsequently processed following a standardized protocol.
- A rationalized qualitative and quantitative analysis is finally conducted.
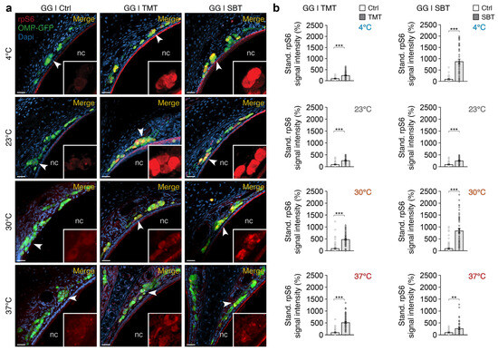
2.2. Establishment of the rpS6 Signal as a Marker of Odorant-Induced Neuronal Activity in the GG
2.3. Application of the rpS6-Based Ex Vivo Assay to Other Olfactory Subsystems in Mice
2.4. Application of the rpS6-Based Assay to the Human Olfactory System
3. Discussion
4. Materials and Methods
4.1. Mice and Human Olfactory Tissus
4.2. Sample Preparation, Physiological Solutions, and Chemical Stimulation
4.3. Histological Procedure
4.4. Immunohistochemistry and rpS6-Based Signal Analysis
4.5. Odorant Accessibility Assay
4.6. Statistical Analysis
Supplementary Materials
Author Contributions
Funding
Institutional Review Board Statement
Informed Consent Statement
Data Availability Statement
Acknowledgments
Conflicts of Interest
References
- Firestein, S. How the olfactory system makes sense of scents. Nature 2001, 413, 211–218. [Google Scholar] [CrossRef] [PubMed]
- Munger, S.D.; Leinders-Zufall, T.; Zufall, F. Subsystem organization of the mammalian sense of smell. Annu. Rev. Physiol. 2009, 71, 115–140. [Google Scholar] [CrossRef] [PubMed]
- Brechbühl, J.; de Valliere, A.; Wood, D.; Nenniger Tosato, M.; Broillet, M.C. The Grueneberg ganglion controls odor-driven food choices in mice under threat. Commun. Biol. 2020, 3, 533. [Google Scholar] [CrossRef] [PubMed]
- Ma, M. Odor and pheromone sensing via chemoreceptors. Adv. Exp. Med. Biol. 2012, 739, 93–106. [Google Scholar] [CrossRef] [PubMed]
- Touhara, K.; Vosshall, L.B. Sensing odorants and pheromones with chemosensory receptors. Annu. Rev. Physiol. 2009, 71, 307–332. [Google Scholar] [CrossRef]
- Brennan, P.A. The vomeronasal system. Cell Mol. Life Sci. 2001, 58, 546–555. [Google Scholar] [CrossRef]
- Mombaerts, P. Genes and ligands for odorant, vomeronasal and taste receptors. Nat. Rev. Neurosci. 2004, 5, 263–278. [Google Scholar] [CrossRef]
- Logan, D.W.; Brunet, L.J.; Webb, W.R.; Cutforth, T.; Ngai, J.; Stowers, L. Learned recognition of maternal signature odors mediates the first suckling episode in mice. Curr. Biol. 2012, 22, 1998–2007. [Google Scholar] [CrossRef]
- Brechbühl, J.; Klaey, M.; Broillet, M.C. Grueneberg ganglion cells mediate alarm pheromone detection in mice. Science 2008, 321, 1092–1095. [Google Scholar] [CrossRef]
- Brechbühl, J.; Moine, F.; Klaey, M.; Nenniger-Tosato, M.; Hurni, N.; Sporkert, F.; Giroud, C.; Broillet, M.C. Mouse alarm pheromone shares structural similarity with predator scents. Proc. Natl. Acad. Sci. USA 2013, 110, 4762–4767. [Google Scholar] [CrossRef]
- Chao, Y.C.; Fleischer, J.; Yang, R.B. Guanylyl cyclase-G is an alarm pheromone receptor in mice. EMBO J. 2018, 37, 39–49. [Google Scholar] [CrossRef] [PubMed]
- Mamasuew, K.; Hofmann, N.; Kretzschmann, V.; Biel, M.; Yang, R.B.; Breer, H.; Fleischer, J. Chemo- and thermosensory responsiveness of Grueneberg ganglion neurons relies on cyclic guanosine monophosphate signaling elements. Neurosignals 2011, 19, 198–209. [Google Scholar] [CrossRef] [PubMed]
- Brechbühl, J.; Moine, F.; Broillet, M.C. Mouse Grueneberg ganglion neurons share molecular and functional features with C. elegans amphid neurons. Front. Behav. Neurosci. 2013, 7, 193. [Google Scholar] [CrossRef] [PubMed]
- Schmid, A.; Pyrski, M.; Biel, M.; Leinders-Zufall, T.; Zufall, F. Grueneberg ganglion neurons are finely tuned cold sensors. J. Neurosci. 2010, 30, 7563–7568. [Google Scholar] [CrossRef] [PubMed]
- Lessmann, M.E.; Guducu, C.; Ibarlucea, B.; Hummel, T. Electrophysiological Recordings from the Olfactory Epithelium and Human Brain in Response to Stimulation with HLA Related Peptides. Neuroscience 2021, 473, 44–51. [Google Scholar] [CrossRef]
- Hernandez-Clavijo, A.; Sanchez Trivino, C.A.; Guarneri, G.; Ricci, C.; Mantilla-Esparza, F.A.; Gonzalez-Velandia, K.Y.; Boscolo-Rizzo, P.; Tofanelli, M.; Bonini, P.; Dibattista, M.; et al. Shedding light on human olfaction: Electrophysiological recordings from sensory neurons in acute slices of olfactory epithelium. iScience 2023, 26, 107186. [Google Scholar] [CrossRef]
- Lin, A.; Qin, S.; Casademunt, H.; Wu, M.; Hung, W.; Cain, G.; Tan, N.Z.; Valenzuela, R.; Lesanpezeshki, L.; Venkatachalam, V.; et al. Functional imaging and quantification of multineuronal olfactory responses in C. elegans. Sci. Adv. 2023, 9, eade1249. [Google Scholar] [CrossRef]
- Brechbühl, J.; Klaey, M.; Moine, F.; Bovay, E.; Hurni, N.; Nenniger Tosato, M.; Broillet, M.-C. Morphological and physiological species-dependent characteristics of the rodent Grueneberg ganglion. Front. Neuroanat. 2014, 8, 87. [Google Scholar] [CrossRef]
- Liu, C.Y.; Xiao, C.; Fraser, S.E.; Lester, H.A.; Koos, D.S. Electrophysiological characterization of Grueneberg ganglion olfactory neurons: Spontaneous firing, sodium conductance, and hyperpolarization-activated currents. J. Neurophysiol. 2012, 108, 1318–1334. [Google Scholar] [CrossRef]
- Hanke, W.; Mamasuew, K.; Biel, M.; Yang, R.B.; Fleischer, J. Odorant-evoked electrical responses in Grueneberg ganglion neurons rely on cGMP-associated signaling proteins. Neurosci. Lett. 2013, 539, 38–42. [Google Scholar] [CrossRef]
- Haga, S.; Kimoto, H.; Touhara, K. Molecular characterization of vomeronasal sensory neurons responding to a male-specific peptide in tear fluid: Sexual communication in mice. Pure Appl. Chem. 2007, 79, 775–783. [Google Scholar] [CrossRef]
- Aparicio, S.Y.L.; Fierro, A.D.L.; Abreu, G.E.A.; Cárdenas, R.; Hernández, L.I.T.G.; Avila, G.A.C.; Durán, F.; Aguilar, M.E.H.; Denes, J.M.; Chi-Castañeda, L.D.; et al. Current Opinion on the Use of c-Fos in Neuroscience. Neurosci 2022, 3, 687–702. [Google Scholar] [CrossRef] [PubMed]
- Bepari, A.K.; Watanabe, K.; Yamaguchi, M.; Tamamaki, N.; Takebayashi, H. Visualization of odor-induced neuronal activity by immediate early gene expression. BMC Neurosci. 2012, 13, 140. [Google Scholar] [CrossRef] [PubMed]
- Mamasuew, K.; Hofmann, N.; Breer, H.; Fleischer, J. Grueneberg ganglion neurons are activated by a defined set of odorants. Chem. Senses 2011, 36, 271–282. [Google Scholar] [CrossRef]
- Isogai, Y.; Si, S.; Pont-Lezica, L.; Tan, T.; Kapoor, V.; Murthy, V.N.; Dulac, C. Molecular organization of vomeronasal chemoreception. Nature 2011, 478, 241–245. [Google Scholar] [CrossRef]
- Norlin, E.M.; Vedin, V.; Bohm, S.; Berghard, A. Odorant-dependent, spatially restricted induction of c-fos in the olfactory epithelium of the mouse. J. Neurochem. 2005, 93, 1594–1602. [Google Scholar] [CrossRef]
- Lopes, A.C.; Brechbuhl, J.; Ferreira, F.; Amez-Droz, M.; Broillet, M.C. From In Vitro Data to In Vivo Interspecies Danger Communication: A Study of Chemosensing via the Mouse Grueneberg Ganglion. Animals 2022, 12, 356. [Google Scholar] [CrossRef]
- Knight, Z.A.; Tan, K.; Birsoy, K.; Schmidt, S.; Garrison, J.L.; Wysocki, R.W.; Emiliano, A.; Ekstrand, M.I.; Friedman, J.M. Molecular Profiling of Activated Neurons by Phosphorylated Ribosome Capture. Cell 2012, 151, 1126–1137. [Google Scholar] [CrossRef]
- de Valliere, A.; Lopes, A.C.; Addorisio, A.; Gilliand, N.; Nenniger Tosato, M.; Wood, D.; Brechbühl, J.; Broillet, M.C. Food preference acquired by social transmission is altered by the absence of the olfactory marker protein in mice. Front. Nutr. 2022, 9, 1026373. [Google Scholar] [CrossRef]
- von der Weid, B.; Rossier, D.; Lindup, M.; Tuberosa, J.; Widmer, A.; Col, J.D.; Kan, C.; Carleton, A.; Rodriguez, I. Large-scale transcriptional profiling of chemosensory neurons identifies receptor-ligand pairs in vivo. Nat. Neurosci. 2015, 18, 1455–1463. [Google Scholar] [CrossRef]
- Mamasuew, K.; Breer, H.; Fleischer, J. Grueneberg ganglion neurons respond to cool ambient temperatures. Eur. J. Neurosci. 2008, 28, 1775–1785. [Google Scholar] [CrossRef] [PubMed]
- Valvano, J.W. Tissue Thermal Properties and Perfusion. In Optical Thermal Response of Laser-Irradiated Tissue, 2nd ed.; Springer: Boston, MA, USA, 2011; pp. 455–485. [Google Scholar] [CrossRef]
- Huang, Z.B.; Tatti, R.; Loeven, A.M.; Conde, D.R.L.; Fadool, D.A. Modulation of Neural Microcircuits That Control Complex Dynamics in Olfactory Networks. Front. Cell. Neurosci. 2021, 15, 662184. [Google Scholar] [CrossRef] [PubMed]
- Potter, S.M.; Zheng, C.; Koos, D.S.; Feinstein, P.; Fraser, S.E.; Mombaerts, P. Structure and emergence of specific olfactory glomeruli in the mouse. J. Neurosci. 2001, 21, 9713–9723. [Google Scholar] [CrossRef] [PubMed]
- Nakashima, N.; Nakashima, K.; Taura, A.; Takaku-Nakashima, A.; Ohmori, H.; Takano, M. Olfactory marker protein directly buffers cAMP to avoid depolarization-induced silencing of olfactory receptor neurons. Nat. Commun. 2020, 11, 2188. [Google Scholar] [CrossRef] [PubMed]
- Matsuo, T.; Hattori, T.; Asaba, A.; Inoue, N.; Kanomata, N.; Kikusui, T.; Kobayakawa, R.; Kobayakawa, K. Genetic dissection of pheromone processing reveals main olfactory system-mediated social behaviors in mice. Proc. Natl. Acad. Sci. USA 2015, 112, E311–E320. [Google Scholar] [CrossRef]
- Kobayakawa, K.; Kobayakawa, R.; Matsumoto, H.; Oka, Y.; Imai, T.; Ikawa, M.; Okabe, M.; Ikeda, T.; Itohara, S.; Kikusui, T.; et al. Innate versus learned odour processing in the mouse olfactory bulb. Nature 2007, 450, 503–508. [Google Scholar] [CrossRef]
- Leinders-Zufall, T.; Lane, A.P.; Puche, A.C.; Ma, W.; Novotny, M.V.; Shipley, M.T.; Zufall, F. Ultrasensitive pheromone detection by mammalian vomeronasal neurons. Nature 2000, 405, 792–796. [Google Scholar] [CrossRef]
- Bumbalo, R.; Lieber, M.; Lehmann, E.; Wolf, I.; Breer, H.; Fleischer, J. Attenuated Chemosensory Responsiveness of the Grueneberg Ganglion in Mouse Pups at Warm Temperatures. Neuroscience 2017, 366, 149–161. [Google Scholar] [CrossRef]
- Matsuki, M.; Yamashita, F.; Ishida-Yamamoto, A.; Yamada, K.; Kinoshita, C.; Fushiki, S.; Ueda, E.; Morishima, Y.; Tabata, K.; Yasuno, H.; et al. Defective stratum corneum and early neonatal death in mice lacking the gene for transglutaminase 1 (keratinocyte transglutaminase). Proc. Natl. Acad. Sci. USA 1998, 95, 1044–1049. [Google Scholar] [CrossRef]
- Brechbühl, J.; Luyet, G.; Moine, F.; Rodriguez, I.; Broillet, M.C. Imaging pheromone sensing in a mouse vomeronasal acute tissue slice preparation. J. Vis. Exp. 2011, 58, 3311. [Google Scholar] [CrossRef]
- Fitzek, M.; Patel, P.K.; Solomon, P.D.; Lin, B.; Hummel, T.; Schwob, J.E.; Holbrook, E.H. Integrated age-related immunohistological changes occur in human olfactory epithelium and olfactory bulb. J. Comp. Neurol. 2022, 530, 2154–2175. [Google Scholar] [CrossRef] [PubMed]
- Perez-Gomez, A.; Bleymehl, K.; Stein, B.; Pyrski, M.; Birnbaumer, L.; Munger, S.D.; Leinders-Zufall, T.; Zufall, F.; Chamero, P. Innate Predator Odor Aversion Driven by Parallel Olfactory Subsystems that Converge in the Ventromedial Hypothalamus. Curr. Biol. 2015, 25, 1340–1346. [Google Scholar] [CrossRef] [PubMed]
- Ring, N.A.R.; Dworak, H.; Bachmann, B.; Schadl, B.; Valdivieso, K.; Rozmaric, T.; Heimel, P.; Fischer, I.; Klinaki, E.; Gutasi, A.; et al. The p-rpS6-zone delineates wounding responses and the healing process. Dev. Cell 2023, 58, 981–992.e986. [Google Scholar] [CrossRef] [PubMed]
- Khan, M.; Yoo, S.J.; Clijsters, M.; Backaert, W.; Vanstapel, A.; Speleman, K.; Lietaer, C.; Choi, S.; Hether, T.D.; Marcelis, L.; et al. Visualizing in deceased COVID-19 patients how SARS-CoV-2 attacks the respiratory and olfactory mucosae but spares the olfactory bulb. Cell 2021, 184, 5932–5949.e5915. [Google Scholar] [CrossRef] [PubMed]
- Brechbühl, J.; Lopes, A.C.; Wood, D.; Bouteiller, S.; de Valliere, A.; Verdumo, C.; Broillet, M.C. Age-dependent appearance of SARS-CoV-2 entry sites in mouse chemosensory systems reflects COVID-19 anosmia-ageusia symptoms. Commun. Biol. 2021, 4, 880. [Google Scholar] [CrossRef]
- Brechbühl, J.; Ferreira, F.; Lopes, A.C.; Corset, E.; Gilliand, N.; Broillet, M.C. Ocular Symptoms Associated with COVID-19 Are Correlated with the Expression Profile of Mouse SARS-CoV-2 Binding Sites. Viruses 2023, 15, 354. [Google Scholar] [CrossRef]
- Hummel, T.; Liu, D.T.; Muller, C.A.; Stuck, B.A.; Welge-Lussen, A.; Hahner, A. Olfactory Dysfunction: Etiology, Diagnosis, and Treatment. Dtsch. Arztebl. Int. 2023, 120, 146–154. [Google Scholar] [CrossRef]
- Bratman, G.N.; Bembibre, C.; Daily, G.C.; Doty, R.L.; Hummel, T.; Jacobs, L.F.; Kahn, P.H., Jr.; Lashus, C.; Majid, A.; Miller, J.D.; et al. Nature and human well-being: The olfactory pathway. Sci. Adv. 2024, 10, eadn3028. [Google Scholar] [CrossRef]
- Pierron, D.; Pereda-Loth, V.; Mantel, M.; Moranges, M.; Bignon, E.; Alva, O.; Kabous, J.; Heiske, M.; Pacalon, J.; David, R.; et al. Smell and taste changes are early indicators of the COVID-19 pandemic and political decision effectiveness. Nat. Commun. 2020, 11, 5152. [Google Scholar] [CrossRef]
- Stuck, B.A.; Menzel, S.; Laudien, M.; Hintschich, C.A.; Hummel, T. COVID-19-induced olfactory loss. J. Allergy Clin. Immunol. 2023, 151, 895–897. [Google Scholar] [CrossRef]
- Munoz-Fontela, C.; Dowling, W.E.; Funnell, S.G.P.; Gsell, P.S.; Riveros-Balta, A.X.; Albrecht, R.A.; Andersen, H.; Baric, R.S.; Carroll, M.W.; Cavaleri, M.; et al. Animal models for COVID-19. Nature 2020, 586, 509–515. [Google Scholar] [CrossRef] [PubMed]
- Dinnon, K.H., 3rd; Leist, S.R.; Schafer, A.; Edwards, C.E.; Martinez, D.R.; Montgomery, S.A.; West, A.; Yount, B.L., Jr.; Hou, Y.J.; Adams, L.E.; et al. A mouse-adapted model of SARS-CoV-2 to test COVID-19 countermeasures. Nature 2020, 586, 560–566. [Google Scholar] [CrossRef] [PubMed]
- Zazhytska, M.; Kodra, A.; Hoagland, D.A.; Frere, J.; Fullard, J.F.; Shayya, H.; McArthur, N.G.; Moeller, R.; Uhl, S.; Omer, A.D.; et al. Non-cell-autonomous disruption of nuclear architecture as a potential cause of COVID-19-induced anosmia. Cell 2022, 185, 1052–1064 e1012. [Google Scholar] [CrossRef]
- Fodoulian, L.; Tuberosa, J.; Rossier, D.; Boillat, M.; Kan, C.; Pauli, V.; Egervari, K.; Lobrinus, J.A.; Landis, B.N.; Carleton, A.; et al. SARS-CoV-2 Receptors and Entry Genes Are Expressed in the Human Olfactory Neuroepithelium and Brain. iScience 2020, 23, 101839. [Google Scholar] [CrossRef] [PubMed]
- Hernandez, A.K.; Landis, B.N.; Altundag, A.; Fjaeldstad, A.W.; Gane, S.; Holbrook, E.H.; Huart, C.; Konstantinidis, I.; Lechner, M.; Macchi, A.; et al. Olfactory Nomenclature: An Orchestrated Effort to Clarify Terms and Definitions of Dysosmia, Anosmia, Hyposmia, Normosmia, Hyperosmia, Olfactory Intolerance, Parosmia, and Phantosmia/Olfactory Hallucination. ORL J. Otorhinolaryngol. Relat. Spec. 2023, 85, 312–320. [Google Scholar] [CrossRef] [PubMed]
- Nag, A.K.; Saltagi, A.K.; Saltagi, M.Z.; Wu, A.W.; Higgins, T.S.; Knisely, A.; Ting, J.Y.; Illing, E.A. Management of Post-Infectious Anosmia and Hyposmia: A Systematic Review. Ann. Otol. Rhinol. Laryngol. 2023, 132, 806–817. [Google Scholar] [CrossRef]
- Lanza, D.C.; Deems, D.A.; Doty, R.L.; Moran, D.; Crawford, D.; Rowley, J.C., 3rd; Sajjadian, A.; Kennedy, D.W. The effect of human olfactory biopsy on olfaction: A preliminary report. Laryngoscope 1994, 104, 837–840. [Google Scholar] [CrossRef]
- Jafek, B.W.; Murrow, B.; Michaels, R.; Restrepo, D.; Linschoten, M. Biopsies of human olfactory epithelium. Chem. Senses 2002, 27, 623–628. [Google Scholar] [CrossRef]
- Brechbühl, J.; Moine, F.; Tosato, M.N.; Sporkert, F.; Broillet, M.C. Identification of pyridine analogs as new predator-derived kairomones. Front. Neurosci. 2015, 9, 253. [Google Scholar] [CrossRef]
- Boschat, C.; Pelofi, C.; Randin, O.; Roppolo, D.; Luscher, C.; Broillet, M.C.; Rodriguez, I. Pheromone detection mediated by a V1r vomeronasal receptor. Nat. Neurosci. 2002, 5, 1261–1262. [Google Scholar] [CrossRef]
- Liberles, S.D.; Horowitz, L.F.; Kuang, D.; Contos, J.J.; Wilson, K.L.; Siltberg-Liberles, J.; Liberles, D.A.; Buck, L.B. Formyl peptide receptors are candidate chemosensory receptors in the vomeronasal organ. Proc. Natl. Acad. Sci. USA 2009, 106, 9842–9847. [Google Scholar] [CrossRef] [PubMed]
- Riviere, S.; Challet, L.; Fluegge, D.; Spehr, M.; Rodriguez, I. Formyl peptide receptor-like proteins are a novel family of vomeronasal chemosensors. Nature 2009, 459, 574–577. [Google Scholar] [CrossRef] [PubMed]
- Leinders-Zufall, T.; Cockerham, R.E.; Michalakis, S.; Biel, M.; Garbers, D.L.; Reed, R.R.; Zufall, F.; Munger, S.D. Contribution of the receptor guanylyl cyclase GC-D to chemosensory function in the olfactory epithelium. Proc. Natl. Acad. Sci. USA 2007, 104, 14507–14512. [Google Scholar] [CrossRef] [PubMed]
- Grosmaitre, X.; Vassalli, A.; Mombaerts, P.; Shepherd, G.M.; Ma, M. Odorant responses of olfactory sensory neurons expressing the odorant receptor MOR23: A patch clamp analysis in gene-targeted mice. Proc. Natl. Acad. Sci. USA 2006, 103, 1970–1975. [Google Scholar] [CrossRef] [PubMed]
- Zhang, J.; Pacifico, R.; Cawley, D.; Feinstein, P.; Bozza, T. Ultrasensitive detection of amines by a trace amine-associated receptor. J. Neurosci. 2013, 33, 3228–3239. [Google Scholar] [CrossRef]
- Hubrecht, R.C.; Carter, E. The 3Rs and Humane Experimental Technique: Implementing Change. Animals 2019, 9, 754. [Google Scholar] [CrossRef]
- Debiec, J.; Sullivan, R.M. Intergenerational transmission of emotional trauma through amygdala-dependent mother-to-infant transfer of specific fear. Proc. Natl. Acad. Sci. USA 2014, 111, 12222–12227. [Google Scholar] [CrossRef]
- Kuhara, A.; Okumura, M.; Kimata, T.; Tanizawa, Y.; Takano, R.; Kimura, K.D.; Inada, H.; Matsumoto, K.; Mori, I. Temperature sensing by an olfactory neuron in a circuit controlling behavior of C. elegans. Science 2008, 320, 803–807. [Google Scholar] [CrossRef]
- Biron, D.; Wasserman, S.; Thomas, J.H.; Samuel, A.D.; Sengupta, P. An olfactory neuron responds stochastically to temperature and modulates Caenorhabditis elegans thermotactic behavior. Proc. Natl. Acad. Sci. USA 2008, 105, 11002–11007. [Google Scholar] [CrossRef]
- Zeiner, R.; Tichy, H. Integration of temperature and olfactory information in cockroach antennal lobe glomeruli. J. Comp. Physiol. A 2000, 186, 717–727. [Google Scholar] [CrossRef]
- Riveron, J.; Boto, T.; Alcorta, E. The effect of environmental temperature on olfactory perception in Drosophila melanogaster. J. Insect Physiol. 2009, 55, 943–951. [Google Scholar] [CrossRef] [PubMed]
- Kludt, E.; Okom, C.; Brinkmann, A.; Schild, D. Integrating temperature with odor processing in the olfactory bulb. J. Neurosci. 2015, 35, 7892–7902. [Google Scholar] [CrossRef] [PubMed]
- Aragona, M.; Mhalhel, K.; Cometa, M.; Franco, G.A.; Montalbano, G.; Guerrera, M.C.; Levanti, M.; Laura, R.; Abbate, F.; Vega, J.A.; et al. Piezo 1 and Piezo 2 in the Chemosensory Organs of Zebrafish (Danio rerio). Int. J. Mol. Sci. 2024, 25, 7404. [Google Scholar] [CrossRef]
- Jammal Salameh, L.; Bitzenhofer, S.H.; Hanganu-Opatz, I.L.; Dutschmann, M.; Egger, V. Blood pressure pulsations modulate central neuronal activity via mechanosensitive ion channels. Science 2024, 383, eadk8511. [Google Scholar] [CrossRef] [PubMed]
- Grosmaitre, X.; Santarelli, L.C.; Tan, J.; Luo, M.; Ma, M. Dual functions of mammalian olfactory sensory neurons as odor detectors and mechanical sensors. Nat. Neurosci. 2007, 10, 348–354. [Google Scholar] [CrossRef]
- Munger, S.D.; Leinders-Zufall, T.; McDougall, L.M.; Cockerham, R.E.; Schmid, A.; Wandernoth, P.; Wennemuth, G.; Biel, M.; Zufall, F.; Kelliher, K.R. An olfactory subsystem that detects carbon disulfide and mediates food-related social learning. Curr. Biol. 2010, 20, 1438–1444. [Google Scholar] [CrossRef]
- Scott, K. Out of Thin Air: Sensory Detection of Oxygen and Carbon Dioxide. Neuron 2011, 69, 194–202. [Google Scholar] [CrossRef]
- Hu, J.; Zhong, C.; Ding, C.; Chi, Q.; Walz, A.; Mombaerts, P.; Matsunami, H.; Luo, M. Detection of near-atmospheric concentrations of CO2 by an olfactory subsystem in the mouse. Science 2007, 317, 953–957. [Google Scholar] [CrossRef]
- Koike, K.; Yoo, S.J.; Bleymehl, K.; Omura, M.; Zapiec, B.; Pyrski, M.; Blum, T.; Khan, M.; Bai, Z.D.; Leinders-Zufall, T.; et al. Danger perception and stress response through an olfactory sensor for the bacterial metabolite hydrogen sulfide. Neuron 2021, 109, 2469–2484. [Google Scholar] [CrossRef]
- Peters, A.; Nawrot, T.S.; Baccarelli, A.A. Hallmarks of environmental insults. Cell 2021, 184, 1455–1468. [Google Scholar] [CrossRef]
- Tsukahara, T.; Brann, D.H.; Pashkovski, S.L.; Guitchounts, G.; Bozza, T.; Datta, S.R. A transcriptional rheostat couples past activity to future sensory responses. Cell 2021, 184, 6326–6343.e6332. [Google Scholar] [CrossRef] [PubMed]
- Cree, I.A.; Deans, Z.; Ligtenberg, M.J.; Normanno, N.; Edsjo, A.; Rouleau, E.; Sole, F.; Thunnissen, E.; Timens, W.; Schuuring, E.; et al. Guidance for laboratories performing molecular pathology for cancer patients. J. Clin. Pathol. 2014, 67, 923–931. [Google Scholar] [CrossRef] [PubMed]
- Riegman, P.H. Tissue Preservation and Factors Affecting Tissue Quality. In Biobanking of Human Biospecimens; Hainaut, P., Vaught, J., Zatloukal, K., Pasterk, M., Eds.; Sringer: Berlin/Heidelberg, Germany, 2021; pp. 65–80. [Google Scholar]
- Calvo-Ochoa, E.; Byrd-Jacobs, C.A. The Olfactory System of Zebrafish as a Model for the Study of Neurotoxicity and Injury: Implications for Neuroplasticity and Disease. Int. J. Mol. Sci. 2019, 20, 1639. [Google Scholar] [CrossRef] [PubMed]
- Murphy, C. Olfactory and other sensory impairments in Alzheimer disease. Nat. Rev. Neurol. 2019, 15, 11–24. [Google Scholar] [CrossRef] [PubMed]
- Ubeda-Banon, I.; Saiz-Sanchez, D.; Flores-Cuadrado, A.; Rioja-Corroto, E.; Gonzalez-Rodriguez, M.; Villar-Conde, S.; Astillero-Lopez, V.; Cabello-de la Rosa, J.P.; Gallardo-Alcaniz, M.J.; Vaamonde-Gamo, J.; et al. The human olfactory system in two proteinopathies: Alzheimer’s and Parkinson’s diseases. Transl. Neurodegener. 2020, 9, 22. [Google Scholar] [CrossRef] [PubMed]
- Hummel, T.; Podlesek, D. Clinical assessment of olfactory function. Chem. Senses 2021, 46, bjab053. [Google Scholar] [CrossRef]
- Hoffmann, M.; Kleine-Weber, H.; Schroeder, S.; Kruger, N.; Herrler, T.; Erichsen, S.; Schiergens, T.S.; Herrler, G.; Wu, N.H.; Nitsche, A.; et al. SARS-CoV-2 Cell Entry Depends on ACE2 and TMPRSS2 and Is Blocked by a Clinically Proven Protease Inhibitor. Cell 2020, 181, 271–280 e278. [Google Scholar] [CrossRef]
- Sia, S.F.; Yan, L.M.; Chin, A.W.H.; Fung, K.; Choy, K.T.; Wong, A.Y.L.; Kaewpreedee, P.; Perera, R.; Poon, L.L.M.; Nicholls, J.M.; et al. Pathogenesis and transmission of SARS-CoV-2 in golden hamsters. Nature 2020, 583, 834–838. [Google Scholar] [CrossRef]
- Brann, D.H.; Tsukahara, T.; Weinreb, C.; Lipovsek, M.; Van den Berge, K.; Gong, B.; Chance, R.; Macaulay, I.C.; Chou, H.J.; Fletcher, R.B.; et al. Non-neuronal expression of SARS-CoV-2 entry genes in the olfactory system suggests mechanisms underlying COVID-19-associated anosmia. Sci. Adv. 2020, 6, eabc5801. [Google Scholar] [CrossRef]
- Al-Saigh, N.N.; Harb, A.A.; Abdalla, S. Receptors Involved in COVID-19-Related Anosmia: An Update on the Pathophysiology and the Mechanistic Aspects. Int. J. Mol. Sci. 2024, 25, 8527. [Google Scholar] [CrossRef]
- McGann, J.P. Poor human olfaction is a 19th-century myth. Science 2017, 356, eaam7263. [Google Scholar] [CrossRef] [PubMed]
- Mombaerts, P.; Wang, F.; Dulac, C.; Chao, S.K.; Nemes, A.; Mendelsohn, M.; Edmondson, J.; Axel, R. Visualizing an olfactory sensory map. Cell 1996, 87, 675–686. [Google Scholar] [CrossRef] [PubMed]
- Margolis, F.L. A brain protein unique to the olfactory bulb. Proc. Natl. Acad. Sci. USA 1972, 69, 1221–1224. [Google Scholar] [CrossRef] [PubMed]
- Schindelin, J.; Arganda-Carreras, I.; Frise, E.; Kaynig, V.; Longair, M.; Pietzsch, T.; Preibisch, S.; Rueden, C.; Saalfeld, S.; Schmid, B.; et al. Fiji: An open-source platform for biological-image analysis. Nat. Methods 2012, 9, 676–682. [Google Scholar] [CrossRef] [PubMed]




Disclaimer/Publisher’s Note: The statements, opinions and data contained in all publications are solely those of the individual author(s) and contributor(s) and not of MDPI and/or the editor(s). MDPI and/or the editor(s) disclaim responsibility for any injury to people or property resulting from any ideas, methods, instructions or products referred to in the content. |
© 2024 by the authors. Licensee MDPI, Basel, Switzerland. This article is an open access article distributed under the terms and conditions of the Creative Commons Attribution (CC BY) license (https://creativecommons.org/licenses/by/4.0/).
Share and Cite
Broillet-Olivier, E.; Wenger, Y.; Gilliand, N.; Cadas, H.; Sabatasso, S.; Broillet, M.-C.; Brechbühl, J. Development of an rpS6-Based Ex Vivo Assay for the Analysis of Neuronal Activity in Mouse and Human Olfactory Systems. Int. J. Mol. Sci. 2024, 25, 13173. https://doi.org/10.3390/ijms252313173
Broillet-Olivier E, Wenger Y, Gilliand N, Cadas H, Sabatasso S, Broillet M-C, Brechbühl J. Development of an rpS6-Based Ex Vivo Assay for the Analysis of Neuronal Activity in Mouse and Human Olfactory Systems. International Journal of Molecular Sciences. 2024; 25(23):13173. https://doi.org/10.3390/ijms252313173
Chicago/Turabian StyleBroillet-Olivier, Emma, Yaëlle Wenger, Noah Gilliand, Hugues Cadas, Sara Sabatasso, Marie-Christine Broillet, and Julien Brechbühl. 2024. "Development of an rpS6-Based Ex Vivo Assay for the Analysis of Neuronal Activity in Mouse and Human Olfactory Systems" International Journal of Molecular Sciences 25, no. 23: 13173. https://doi.org/10.3390/ijms252313173
APA StyleBroillet-Olivier, E., Wenger, Y., Gilliand, N., Cadas, H., Sabatasso, S., Broillet, M.-C., & Brechbühl, J. (2024). Development of an rpS6-Based Ex Vivo Assay for the Analysis of Neuronal Activity in Mouse and Human Olfactory Systems. International Journal of Molecular Sciences, 25(23), 13173. https://doi.org/10.3390/ijms252313173

