The Immunomodulatory Effects of Vitamin D on COVID-19 Induced Glioblastoma Recurrence via the PI3K-AKT Signaling Pathway
Abstract
1. Introduction
2. Results
2.1. Enrichment Analysis of Common Gene Targets Between Glioma and COVID-19 Differentially Expressed Genes
2.2. Screening of Key Genes Involved in COVID-19 Induced Glioma
2.3. Analysis of the Immunomodulatory Role of Vitamin D in COVID-19 Infection-Induced Glioma
2.4. Enrichment Analysis of Common Genes in COVID-19 Induced Glioblastoma Targeted by Vitamin D
2.5. Molecular Docking of These Multiple Genes Targeted by Vitamin D in COVID-19 Infection-Induced Glioma
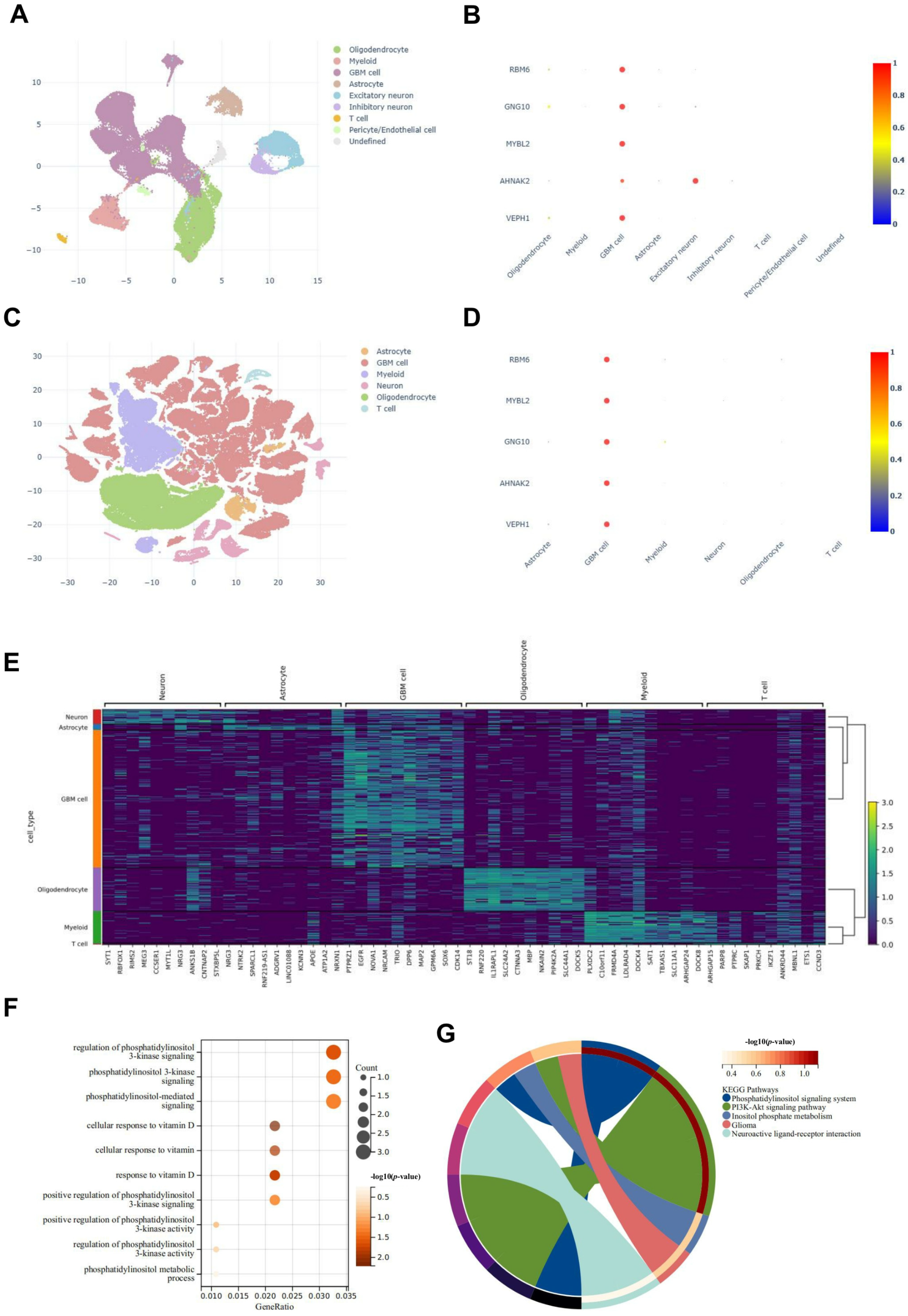
2.6. Single Cell RNA Sequencing Analysis of Key Genes Involved in Vitamin D Targeted COVID-19 Infection-Induced Glioma
3. Discussion
4. Materials and Methods
4.1. Omics and Clinical Data Acquisition
4.2. Expression Analysis of Key Genes Related to COVID-19 Induced Glioma
4.3. Prognostic Model Construction
4.4. Cox Proportional Hazards Model
4.5. Molecular Docking
4.6. Pearson Correlation
4.7. Enrichment Analysis
4.8. scRNA-Seq Analysis
4.9. Statistical Analysis
5. Conclusions
Supplementary Materials
Author Contributions
Funding
Institutional Review Board Statement
Informed Consent Statement
Data Availability Statement
Conflicts of Interest
References
- Zeng, T.; Cui, D.; Gao, L. Glioma: An overview of current classifications, characteristics, molecular biology and target therapies. Front. Biosci. Landmark Ed. 2015, 20, 1104–1115. [Google Scholar] [CrossRef] [PubMed]
- Frosina, G. Recapitulating the Key Advances in the Diagnosis and Prognosis of High-Grade Gliomas: Second Half of 2021 Update. Int. J. Mol. Sci. 2023, 24, 6375. [Google Scholar] [CrossRef] [PubMed]
- Bakouny, Z.; Hawley, J.E.; Choueiri, T.K.; Peters, S.; Rini, B.I.; Warner, J.L.; Painter, C.A. COVID-19 and Cancer: Current Challenges and Perspectives. Cancer Cell 2020, 38, 629–646. [Google Scholar] [CrossRef] [PubMed]
- Jiang, F.; Lu, D.F.; Zhan, Z.; Yuan, G.Q.; Liu, G.J.; Gu, J.Y.; Sun, X.O.; Wang, Z. SARS-CoV-2 Pattern Provides a New Scoring System and Predicts the Prognosis and Immune Therapeutic Response in Glioma. Cells 2022, 11, 3997. [Google Scholar] [CrossRef]
- Lin, H.; Liu, C.; Hu, A.; Zhang, D.; Yang, H.; Mao, Y. Understanding the immunosuppressive microenvironment of glioma: Mechanistic insights and clinical perspectives. J. Hematol. Oncol. 2024, 17, 31. [Google Scholar] [CrossRef]
- Hu, H.; Wang, C.; Tao, R.; Liu, B.; Peng, D.; Chen, Y.; Zhang, W. Evidences of neurological injury caused by COVID-19 from glioma tissues and glioma organoids. CNS Neurosci. Ther. 2024, 30, e14822. [Google Scholar] [CrossRef]
- Akinleye, A.; Avvaru, P.; Furqan, M.; Song, Y.; Liu, D. Phosphatidylinositol 3-kinase (PI3K) inhibitors as cancer therapeutics. J. Hematol. Oncol. 2013, 6, 88. [Google Scholar] [CrossRef]
- He, Y.; Sun, M.M.; Zhang, G.G.; Yang, J.; Chen, K.S.; Xu, W.W.; Li, B. Targeting PI3K/Akt signal transduction for cancer therapy. Signal Transduct. Target. Ther. 2021, 6, 425. [Google Scholar] [CrossRef]
- Glaviano, A.; Foo, A.S.C.; Lam, H.Y.; Yap, K.C.H.; Jacot, W.; Jones, R.H.; Eng, H.; Nair, M.G.; Makvandi, P.; Geoerger, B.; et al. PI3K/AKT/mTOR signaling transduction pathway and targeted therapies in cancer. Mol. Cancer 2023, 22, 138. [Google Scholar] [CrossRef]
- Fresno Vara, J.A.; Casado, E.; de Castro, J.; Cejas, P.; Belda-Iniesta, C.; González-Barón, M. PI3K/Akt signalling pathway and cancer. Cancer Treat. Rev. 2004, 30, 193–204. [Google Scholar] [CrossRef] [PubMed]
- Basile, M.S.; Cavalli, E.; McCubrey, J.; Hernández-Bello, J.; Muñoz-Valle, J.F.; Fagone, P.; Nicoletti, F. The PI3K/Akt/mTOR pathway: A potential pharmacological target in COVID-19. Drug Discov. Today 2022, 27, 848–856. [Google Scholar] [CrossRef] [PubMed]
- de Antonellis, P.; Ferrucci, V.; Miceli, M.; Bibbo, F.; Asadzadeh, F.; Gorini, F.; Mattivi, A.; Boccia, A.; Russo, R.; Andolfo, I.; et al. Targeting ATP2B1 impairs PI3K/Akt/FOXO signaling and reduces SARS-COV-2 infection and replication. EMBO Rep. 2024, 25, 2974–3007. [Google Scholar] [CrossRef] [PubMed]
- Cutolo, M.; Smith, V.; Paolino, S.; Gotelli, E. Involvement of the secosteroid vitamin D in autoimmune rheumatic diseases and COVID-19. Nat. Rev. Rheumatol. 2023, 19, 265–287. [Google Scholar] [CrossRef] [PubMed]
- Teymoori-Rad, M.; Shokri, F.; Salimi, V.; Marashi, S.M. The interplay between vitamin D and viral infections. Rev. Med. Virol. 2019, 29, e2032. [Google Scholar] [CrossRef] [PubMed]
- Grant, W.B.; Lahore, H.; McDonnell, S.L.; Baggerly, C.A.; French, C.B.; Aliano, J.L.; Bhattoa, H.P. Evidence that Vitamin D Supplementation Could Reduce Risk of Influenza and COVID-19 Infections and Deaths. Nutrients 2020, 12, 988. [Google Scholar] [CrossRef]
- Kim, H.; Kim, J.; Sa, J.K.; Ryu, B.K.; Park, K.J.; Kim, J.; Ha, H.; Park, Y.; Shin, M.H.; Kim, J.; et al. Calcipotriol, a synthetic Vitamin D analog, promotes antitumor immunity via CD4+T-dependent CTL/NK cell activation. Biomed. Pharmacother. 2022, 154, 113553. [Google Scholar] [CrossRef]
- Abdrabbo, M.; Birch, C.M.; Brandt, M.; Cicigoi, K.A.; Coffey, S.J.; Dolan, C.C.; Dvorak, H.; Gehrke, A.C.; Gerzema, A.E.L.; Hansen, A.; et al. Vitamin D and COVID-19: A review on the role of vitamin D in preventing and reducing the severity of COVID-19 infection. Protein Sci. 2021, 30, 2206–2220. [Google Scholar] [CrossRef]
- Liu, Y.; Luo, D.; Xu, B. The combination of molecular docking and network pharmacology reveals the molecular mechanism of Danggui Niantong decoction in treating gout. Medicine 2022, 101, e31535. [Google Scholar] [CrossRef] [PubMed]
- Suaya, M.; Sánchez, G.M.; Vila, A.; Amante, A.; Cotarelo, M.; García Carrillo, M.; Blaustein, M. Live and let die: Signaling AKTivation and UPRegulation dynamics in SARS-CoVs infection and cancer. Cell Death Dis. 2022, 13, 846. [Google Scholar] [CrossRef]
- Ji, W.T.; Liu, H.J. PI3K-Akt signaling and viral infection. Recent. Pat. Biotechnol. 2008, 2, 218–226. [Google Scholar] [CrossRef]
- Hoxhaj, G.; Manning, B.D. The PI3K–AKT network at the interface of oncogenic signalling and cancer metabolism. Nat. Rev. Cancer 2020, 20, 74–88. [Google Scholar] [CrossRef] [PubMed]
- Abu-Eid, R.; Ward, F.J. Targeting the PI3K/Akt/mTOR pathway: A therapeutic strategy in COVID-19 patients. Immunol. Lett. 2021, 240, 1–8. [Google Scholar] [CrossRef] [PubMed]
- Engelman, J.A. Targeting PI3K signalling in cancer: Opportunities, challenges and limitations. Nat. Rev. Cancer 2009, 9, 550–562. [Google Scholar] [CrossRef]
- Zhang, X.; Lv, Q.L.; Huang, Y.T.; Zhang, L.H.; Zhou, H.H. Akt/FoxM1 signaling pathway-mediated upregulation of MYBL2 promotes progression of human glioma. J. Exp. Clin. Cancer Res. 2017, 36, 105. [Google Scholar] [CrossRef] [PubMed]
- Sohn, M.; Shin, S.; Yoo, J.-Y.; Goh, Y.; Lee, I.H.; Bae, Y.S. Ahnak promotes tumor metastasis through transforming growth factor-β-mediated epithelial-mesenchymal transition. Sci. Rep. 2018, 8, 14379. [Google Scholar] [CrossRef]
- Sareen, H.; Ma, Y.; Becker, T.M.; Roberts, T.L.; de Souza, P.; Powter, B. Molecular Biomarkers in Glioblastoma: A Systematic Review and Meta-Analysis. Int. J. Mol. Sci. 2022, 23, 8835. [Google Scholar] [CrossRef] [PubMed]
- Peng, P.; Yin, Q.; Sun, W.; Han, J.; Guo, H.; Cheng, C.; Liu, D. Global RNA Interaction and Transcriptome Profiles Demonstrate the Potential Anti-Oncogenic Targets and Pathways of RBM6 in HeLa Cells. Front. Biosci. Landmark Ed. 2024, 29, 330. [Google Scholar] [CrossRef]
- Brown, T.J.; Kollara, A.; Shathasivam, P.; Ringuette, M.J. Ventricular Zone Expressed PH Domain Containing 1 (VEPH1): An adaptor protein capable of modulating multiple signaling transduction pathways during normal and pathological development. Cell Commun. Signal. 2019, 17, 116. [Google Scholar] [CrossRef]
- Musa, J.; Aynaud, M.M.; Mirabeau, O.; Delattre, O.; Grünewald, T.G. MYBL2 (B-Myb): A central regulator of cell proliferation, cell survival and differentiation involved in tumorigenesis. Cell Death Dis. 2017, 8, e2895. [Google Scholar] [CrossRef]
- Machour, F.E.; Abu-Zhayia, E.R.; Awwad, S.W.; Bidany-Mizrahi, T.; Meinke, S.; Bishara, L.A.; Heyd, F.; Aqeilan, R.I.; Ayoub, N. RBM6 splicing factor promotes homologous recombination repair of double-strand breaks and modulates sensitivity to chemotherapeutic drugs. Nucleic Acids Res. 2021, 49, 11708–11727. [Google Scholar] [CrossRef]
- Nie, X.; Zhou, Z.; Chen, Y.; Chen, S.; Chen, Y.; Lei, J.; Wu, X.; He, S. VEPH1 suppresses the progression of gastric cancer by regulating the Hippo-YAP signalling pathway. Dig. Liver Dis. 2024, 56, 187–197. [Google Scholar] [CrossRef] [PubMed]
- Zhang, S.; Cai, Z.; Li, H. AHNAKs roles in physiology and malignant tumors. Front. Oncol. 2023, 13, 1258951. [Google Scholar] [CrossRef] [PubMed]
- Ray, K.; Kunsch, C.; Bonner, L.M.; Robishaw, J.D. Isolation of cDNA clones encoding eight different human G protein gamma subunits, including three novel forms designated the gamma 4, gamma 10, and gamma 11 subunits. J. Biol. Chem. 1995, 270, 21765–21771. [Google Scholar] [CrossRef] [PubMed]
- Lin, B.; Xu, J.; Feng, D.-G.; Wang, F.; Wang, J.-X.; Zhao, H. DUSP14 knockout accelerates cardiac ischemia reperfusion (IR) injury through activating NF-κB and MAPKs signaling pathways modulated by ROS generation. Biochem. Biophys. Res. Commun. 2018, 501, 24–32. [Google Scholar] [CrossRef] [PubMed]
- Mafi, A.; Khoshnazar, S.M.; Shahpar, A.; Nabavi, N.; Hedayati, N.; Alimohammadi, M.; Hashemi, M.; Taheriazam, A.; Farahani, N. Mechanistic insights into circRNA-mediated regulation of PI3K signaling pathway in glioma progression. Pathology—Res. Pract. 2024, 260, 155442. [Google Scholar] [CrossRef]
- Zhao, Z.; Zhang, K.-N.; Wang, Q.; Li, G.; Zeng, F.; Zhang, Y.; Wu, F.; Chai, R.; Wang, Z.; Zhang, C.; et al. Chinese Glioma Genome Atlas (CGGA): A Comprehensive Resource with Functional Genomic Data from Chinese Glioma Patients. Genom. Proteom. Bioinform. 2021, 19, 1–12. [Google Scholar] [CrossRef]
- Chen, F.Z.; You, L.J.; Yang, F.; Wang, L.N.; Guo, X.Q.; Gao, F.; Hua, C.; Tan, C.; Fang, L.; Shan, R.Q.; et al. CNGBdb: China National GeneBank DataBase. Yi Chuan 2020, 42, 799–809. [Google Scholar] [CrossRef]
- Kong, X.; Liu, C.; Zhang, Z.; Cheng, M.; Mei, Z.; Li, X.; Liu, P.; Diao, L.; Ma, Y.; Jiang, P.; et al. BATMAN-TCM 2.0: An enhanced integrative database for known and predicted interactions between traditional Chinese medicine ingredients and target proteins. Nucleic Acids Res. 2023, 52, D1110–D1120. [Google Scholar] [CrossRef]
- Subramanian, A.; Tamayo, P.; Mootha, V.K.; Mukherjee, S.; Ebert, B.L.; Gillette, M.A.; Paulovich, A.; Pomeroy, S.L.; Golub, T.R.; Lander, E.S.; et al. Gene set enrichment analysis: A knowledge-based approach for interpreting genome-wide expression profiles. Proc. Natl. Acad. Sci. USA 2005, 102, 15545–15550. [Google Scholar] [CrossRef]
- Mootha, V.K.; Lindgren, C.M.; Eriksson, K.-F.; Subramanian, A.; Sihag, S.; Lehar, J.; Puigserver, P.; Carlsson, E.; Ridderstråle, M.; Laurila, E.; et al. PGC-1α-responsive genes involved in oxidative phosphorylation are coordinately downregulated in human diabetes. Nat. Genet. 2003, 34, 267–273. [Google Scholar] [CrossRef]






| Genes | Univariate Analysis | Multivariate Analysis | ||
|---|---|---|---|---|
| Hazard Ratio (95% CI) | p Value | Hazard Ratio (95% CI) | p Value | |
| AHNAK2 | 1.061 (1.039–1.083) | <0.001 | 1.028 (1.004–1.053) | 0.024 |
| DUSP14 | 1.096 (1.074–1.118) | <0.001 | 1.047 (1.022–1.073) | <0.001 |
| GNG10 | 1.031 (1.023–1.039) | <0.001 | 1.019 (1.011–1.027) | <0.001 |
| MYBL2 | 1.032 (1.023–1.041) | <0.001 | 1.024 (1.015–1.033) | <0.001 |
| RBM6 | 0.991 (0.988–0.994) | <0.001 | 0.992 (0.988–0.995) | <0.001 |
| VEPH1 | 0.866 (0.824–0.91) | <0.001 | 0.906 (0.862–0.953) | <0.001 |
| Genes | Docking Score (kJ/mol) |
|---|---|
| VEPH1 | −6.6 |
| AHNAK2 | −6.8 |
| GNG10 | −4.7 |
| MYBL2 | −6.6 |
| RBM6 | −6.6 |
Disclaimer/Publisher’s Note: The statements, opinions and data contained in all publications are solely those of the individual author(s) and contributor(s) and not of MDPI and/or the editor(s). MDPI and/or the editor(s) disclaim responsibility for any injury to people or property resulting from any ideas, methods, instructions or products referred to in the content. |
© 2024 by the authors. Licensee MDPI, Basel, Switzerland. This article is an open access article distributed under the terms and conditions of the Creative Commons Attribution (CC BY) license (https://creativecommons.org/licenses/by/4.0/).
Share and Cite
Zhang, B.-T.; Leung, P.-C.; Wong, C.-K.; Wang, D.-J. The Immunomodulatory Effects of Vitamin D on COVID-19 Induced Glioblastoma Recurrence via the PI3K-AKT Signaling Pathway. Int. J. Mol. Sci. 2024, 25, 12952. https://doi.org/10.3390/ijms252312952
Zhang B-T, Leung P-C, Wong C-K, Wang D-J. The Immunomodulatory Effects of Vitamin D on COVID-19 Induced Glioblastoma Recurrence via the PI3K-AKT Signaling Pathway. International Journal of Molecular Sciences. 2024; 25(23):12952. https://doi.org/10.3390/ijms252312952
Chicago/Turabian StyleZhang, Bi-Tian, Ping-Chung Leung, Chun-Kwok Wong, and Dong-Jie Wang. 2024. "The Immunomodulatory Effects of Vitamin D on COVID-19 Induced Glioblastoma Recurrence via the PI3K-AKT Signaling Pathway" International Journal of Molecular Sciences 25, no. 23: 12952. https://doi.org/10.3390/ijms252312952
APA StyleZhang, B.-T., Leung, P.-C., Wong, C.-K., & Wang, D.-J. (2024). The Immunomodulatory Effects of Vitamin D on COVID-19 Induced Glioblastoma Recurrence via the PI3K-AKT Signaling Pathway. International Journal of Molecular Sciences, 25(23), 12952. https://doi.org/10.3390/ijms252312952

