Integrated Analysis of Single-Cell and Bulk RNA Sequencing Reveals HSD3B7 as a Prognostic Biomarker and Potential Therapeutic Target in ccRCC
Abstract
1. Introduction
2. Results
2.1. Establishment of a Single-Cell Atlas for ccRCC
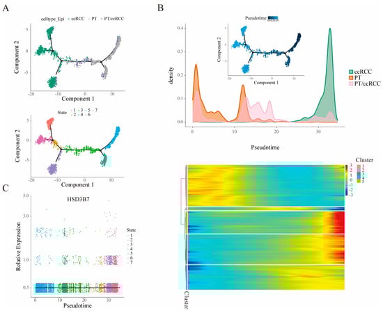
2.2. Pseudotime Differential Gene Screening
2.3. HSD3B7 as a Novel Biomarker for Prognosis and Clinical Features
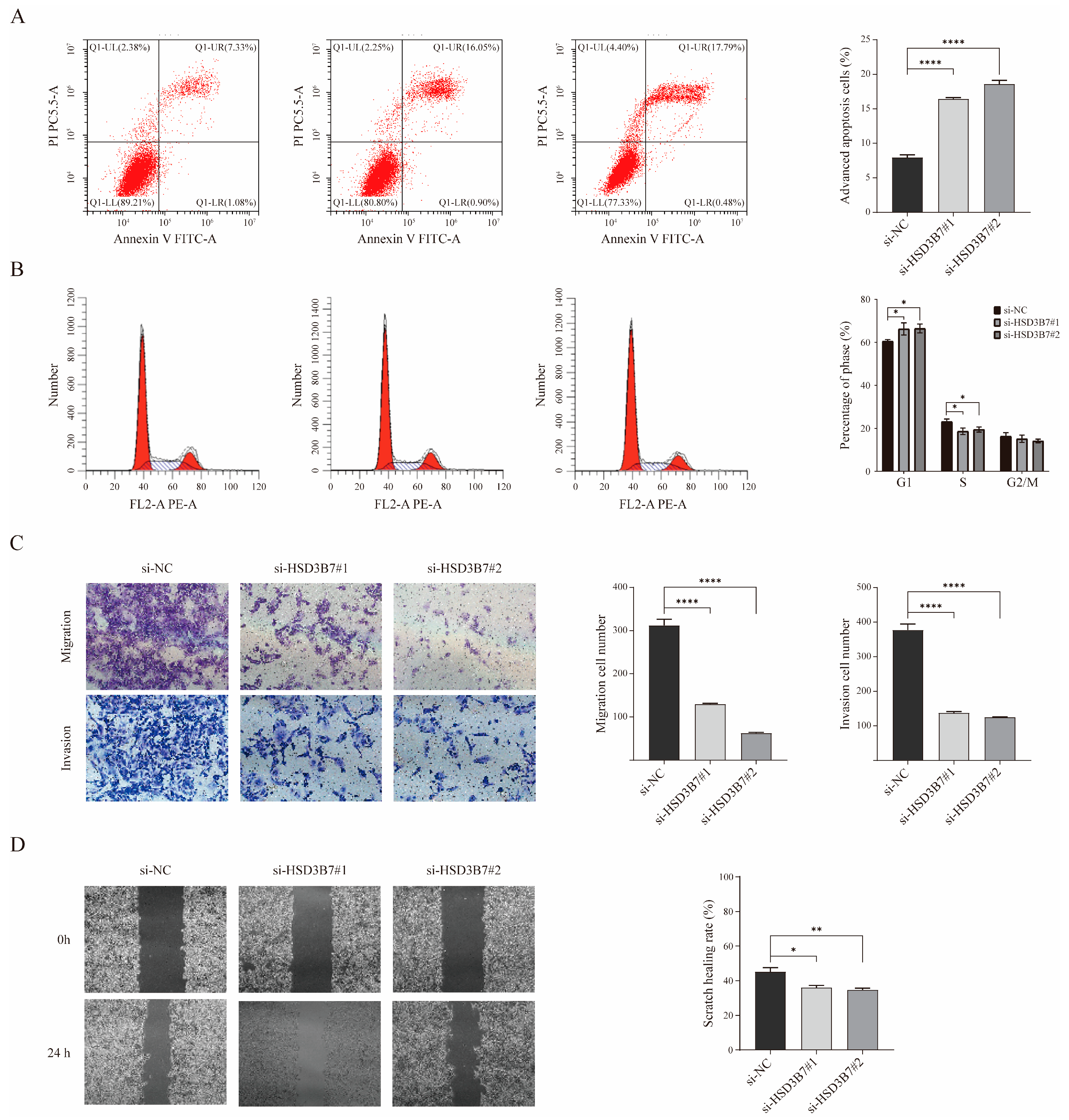
2.4. Elevated HSD3B7 Expression Enhances the Progression of ccRCC
2.5. In Vivo Silencing of HSD3B7 Reduces Tumor Growth
3. Discussion
4. Materials and Methods
4.1. Data Acquisition
4.2. Processing and Quality Control of Single-Cell Datasets
4.3. Processing of Bulk RNA-seq Data
4.4. Cell Culture and Transfection
4.5. qRT-PCR
4.6. WB Analysis
4.7. Cell Proliferation and Clonogenic Assay
4.8. Flow Cytometry for Apoptosis and Cell Cycle Analysis
4.9. Cell Migration and Invasion Assay
4.10. Model Animal Experiments
4.11. Statistical Analysis
5. Conclusions
Supplementary Materials
Author Contributions
Funding
Institutional Review Board Statement
Informed Consent Statement
Data Availability Statement
Conflicts of Interest
References
- Siegel, R.L.; Giaquinto, A.N.; Jemal, A. Cancer statistics, 2024. CA Cancer J. Clin. 2024, 74, 12–49. [Google Scholar] [CrossRef] [PubMed]
- Trpkov, K.; Hes, O.; Williamson, S.R.; Adeniran, A.J.; Agaimy, A.; Alaghehbandan, R.; Amin, M.B.; Argani, P.; Chen, Y.B.; Cheng, L.; et al. New developments in existing WHO entities and evolving molecular concepts: The Genitourinary Pathology Society (GUPS) update on renal neoplasia. Mod. Pathol. 2021, 34, 1392–1424. [Google Scholar] [CrossRef] [PubMed]
- Hsieh, J.J.; Purdue, M.P.; Signoretti, S.; Swanton, C.; Albiges, L.; Schmidinger, M.; Heng, D.Y.; Larkin, J.; Ficarra, V. Renal cell carcinoma. Nat. Rev. Dis. Primers 2017, 3, 17009. [Google Scholar] [CrossRef] [PubMed]
- Ricketts, C.J.; De Cubas, A.A.; Fan, H.; Smith, C.C.; Lang, M.; Reznik, E.; Bowlby, R.; Gibb, E.A.; Akbani, R.; Beroukhim, R.; et al. The Cancer Genome Atlas Comprehensive Molecular Characterization of Renal Cell Carcinoma. Cell Rep. 2018, 23, 313–326.e5. [Google Scholar] [CrossRef] [PubMed]
- Zhao, P.; Zhu, J.; Wang, L.; Li, N.; Zhang, X.; Li, J.; Luo, Y.; Li, Q. Comparative diagnostic performance of contrast-enhanced ultrasound and dynamic contrast-enhanced magnetic resonance imaging for differentiating clear cell and non-clear cell renal cell carcinoma. Eur. Radiol. 2023, 33, 3766–3774. [Google Scholar] [CrossRef]
- Wu, Q.; Wu, Y.; Zhang, Y.; Guan, Y.; Huang, G.; Xie, F.; Liu, J.; Zhai, W.; Wei, W. ImmunoPET/CT imaging of clear cell renal cell carcinoma with [(18)F]RCCB6: A first-in-human study. Eur. J. Nucl. Med. Mol. Imaging 2024, 51, 2444–2457. [Google Scholar] [CrossRef]
- Pal, S.K.; Tran, B.; Haanen, J.B.; Hurwitz, M.E.; Sacher, A.; Tannir, N.M.; Budde, L.E.; Harrison, S.J.; Klobuch, S.; Patel, S.S.; et al. CD70-Targeted Allogeneic CAR T-Cell Therapy for Advanced Clear Cell Renal Cell Carcinoma. Cancer Discov. 2024, 14, 1176–1189. [Google Scholar] [CrossRef]
- The Cancer Genome Atlas Research Network. Comprehensive and Integrative Genomic Characterization of Hepatocellular Carcinoma. Cell 2017, 169, 1327–1341.e23. [Google Scholar] [CrossRef]
- Motzer, R.J.; Jonasch, E.; Agarwal, N.; Alva, A.; Baine, M.; Beckermann, K.; Carlo, M.I.; Choueiri, T.K.; Costello, B.A.; Derweesh, I.H.; et al. Kidney Cancer, Version 3.2022, NCCN Clinical Practice Guidelines in Oncology. J. Natl. Compr. Canc. Netw. 2022, 20, 71–90. [Google Scholar] [CrossRef]
- Zhu, Z.; Jin, Y.; Zhou, J.; Chen, F.; Chen, M.; Gao, Z.; Hu, L.; Xuan, J.; Li, X.; Song, Z.; et al. PD1/PD-L1 blockade in clear cell renal cell carcinoma: Mechanistic insights, clinical efficacy, and future perspectives. Mol. Cancer 2024, 23, 146. [Google Scholar] [CrossRef]
- Tannir, N.M.; Formiga, M.N.; Penkov, K.; Kislov, N.; Vasiliev, A.; Gunnar Skare, N.; Hong, W.; Dai, S.; Tang, L.; Qureshi, A.; et al. Bempegaldesleukin Plus Nivolumab Versus Sunitinib or Cabozantinib in Previously Untreated Advanced Clear Cell Renal Cell Carcinoma: A Phase III Randomized Study (PIVOT-09). J. Clin. Oncol. 2024, 42, 2800–2811. [Google Scholar] [CrossRef] [PubMed]
- Bedke, J.; Gauler, T.; Grünwald, V.; Hegele, A.; Herrmann, E.; Hinz, S.; Janssen, J.; Schmitz, S.; Schostak, M.; Tesch, H.; et al. Systemic therapy in metastatic renal cell carcinoma. World J. Urol. 2017, 35, 179–188. [Google Scholar] [CrossRef] [PubMed]
- Suzuki, R.; Murata, M.M.; Manguso, N.; Watanabe, T.; Mouakkad-Montoya, L.; Igari, F.; Rahman, M.M.; Qu, Y.; Cui, X.; Giuliano, A.E.; et al. The fragility of a structurally diverse duplication block triggers recurrent genomic amplification. Nucleic Acids Res. 2021, 49, 244–256. [Google Scholar] [CrossRef] [PubMed]
- Xu, Z.; Liu, L.; Jiang, W.; Qiu, Y.; Zhang, B.; Cheng, J.; Luo, J.; Guo, J.; Xu, J. VHL missense mutation delineate aggressive clear cell renal cell carcinoma subtype with favorable immunotherapeutic response. J. Immunother. Cancer 2024, 12, e009963. [Google Scholar] [CrossRef]
- Hu, J.; Tan, P.; Ishihara, M.; Bayley, N.A.; Schokrpur, S.; Reynoso, J.G.; Zhang, Y.; Lim, R.J.; Dumitras, C.; Yang, L.; et al. Tumor heterogeneity in VHL drives metastasis in clear cell renal cell carcinoma. Signal Transduct. Target. Ther. 2023, 8, 155. [Google Scholar] [CrossRef]
- Walton, J.; Lawson, K.; Prinos, P.; Finelli, A.; Arrowsmith, C.; Ailles, L. PBRM1, SETD2 and BAP1—The trinity of 3p in clear cell renal cell carcinoma. Nat. Rev. Urol. 2023, 20, 96–115. [Google Scholar] [CrossRef]
- Nishida, J.; Momoi, Y.; Miyakuni, K.; Tamura, Y.; Takahashi, K.; Koinuma, D.; Miyazono, K.; Ehata, S. Epigenetic remodelling shapes inflammatory renal cancer and neutrophil-dependent metastasis. Nat. Cell Biol. 2020, 22, 465–475. [Google Scholar] [CrossRef]
- Li, L.; Shen, C.; Nakamura, E.; Ando, K.; Signoretti, S.; Beroukhim, R.; Cowley, G.S.; Lizotte, P.; Liberzon, E.; Bair, S.; et al. SQSTM1 is a pathogenic target of 5q copy number gains in kidney cancer. Cancer Cell 2013, 24, 738–750. [Google Scholar] [CrossRef]
- Buckley, M.; Terwagne, C.; Ganner, A.; Cubitt, L.; Brewer, R.; Kim, D.K.; Kajba, C.M.; Forrester, N.; Dace, P.; De Jonghe, J.; et al. Saturation genome editing maps the functional spectrum of pathogenic VHL alleles. Nat. Genet. 2024, 56, 1446–1455. [Google Scholar] [CrossRef]
- Hagiwara, M.; Fushimi, A.; Matsumoto, K.; Oya, M. The Significance of PARP1 as a biomarker for Predicting the Response to PD-L1 Blockade in Patients with PBRM1-mutated Clear Cell Renal Cell Carcinoma. Eur. Urol. 2022, 81, 145–148. [Google Scholar] [CrossRef]
- Xie, Y.; Sahin, M.; Sinha, S.; Wang, Y.; Nargund, A.M.; Lyu, Y.; Han, S.; Dong, Y.; Hsieh, J.J.; Leslie, C.S. SETD2 loss perturbs the kidney cancer epigenetic landscape to promote metastasis and engenders actionable dependencies on histone chaperone complexes. Nat. Cancer 2022, 3, 188–202. [Google Scholar] [CrossRef] [PubMed]
- Zhan, Y.; Liu, Y.; Yang, R.; Chen, Q.; Teng, F.; Huang, Y.; Jiang, X.; Wang, Y.; Yu, B.; Zhang, D.; et al. CircPTEN suppresses human clear cell renal carcinoma progression and resistance to mTOR inhibitors by targeting epigenetic modification. Drug Resist. Updat. 2023, 71, 101003. [Google Scholar] [CrossRef] [PubMed]
- Wu, X.H.; Zhu, J.M.; Lin, B.H.; Ruan, Z.T.; Wei, Y.; Xue, X.Y.; Zheng, Q.S.; Chen, S.H.; Xu, N. Semantic Computed Tomography Features for Predicting BRCA1-associated Protein 1 and/or Tumor Protein p53 Gene Mutation Status in Clear Cell Renal Cell Carcinoma. Int. J. Radiat. Oncol. Biol. Phys. 2023, 116, 666–675. [Google Scholar] [CrossRef] [PubMed]
- Colavita, J.P.M.; Todaro, J.S.; de Sousa, M.; May, M.; Gómez, N.; Yaneff, A.; Di Siervi, N.; Aguirre, M.V.; Guijas, C.; Ferrini, L.; et al. Multidrug resistance protein 4 (MRP4/ABCC4) is overexpressed in clear cell renal cell carcinoma (ccRCC) and is essential to regulate cell proliferation. Int. J. Biol. Macromol. 2020, 161, 836–847. [Google Scholar] [CrossRef] [PubMed]
- Bruick, R.K.; McKnight, S.L. Building better vasculature. Genes Dev. 2001, 15, 2497–2502. [Google Scholar] [CrossRef]
- Meylan, M.; Beuselinck, B.; Dalban, C.; Vano, Y.; Leclercq, N.R.; Sautès-Fridman, C.; Roussel, E.; Verbiest, A.; Chaput, N.; Terry, S.; et al. 700O kidney ccRCC immune classification (KIC) enhances the predictive value of T effector (Teff) and angiogenesis (Angio) signatures in response to nivolumab (N). Ann. Oncol. 2020, 31, S553. [Google Scholar] [CrossRef]
- Corinaldesi, C.; Holmes, A.B.; Martire, G.; Tosato, A.; Rizzato, D.; Lovisa, F.; Gallingani, I.; Shen, Q.; Ferrone, L.; Harris, M.; et al. Single-cell transcriptomics of pediatric Burkitt lymphoma reveals intra-tumor heterogeneity and markers of therapy resistance. Leukemia 2024. [Google Scholar] [CrossRef]
- Li, N.; Chen, S.; Xu, X.; Wang, H.; Zheng, P.; Fei, X.; Ke, H.; Lei, Y.; Zhou, Y.; Yang, X.; et al. Single-cell transcriptomic profiling uncovers cellular complexity and microenvironment in gastric tumorigenesis associated with Helicobacter pylori. J. Adv. Res. 2024. [Google Scholar] [CrossRef]
- Yan, T.; Yang, P.; Bai, H.; Song, B.; Liu, Y.; Wang, J.; Zhang, Y.; Tu, W.; Yu, D.; Zhang, S. Single-cell RNA-Seq analysis of molecular changes during radiation-induced skin injury: The involvement of Nur77. Theranostics 2024, 14, 5809–5825. [Google Scholar] [CrossRef]
- Huang, D.; Ma, N.; Li, X.; Gou, Y.; Duan, Y.; Liu, B.; Xia, J.; Zhao, X.; Wang, X.; Li, Q.; et al. Advances in single-cell RNA sequencing and its applications in cancer research. J. Hematol. Oncol. 2023, 16, 98. [Google Scholar] [CrossRef]
- Li, X.; Wang, C.Y. From bulk, single-cell to spatial RNA sequencing. Int. J. Oral Sci. 2021, 13, 36. [Google Scholar] [CrossRef] [PubMed]
- Lei, Y.; Tang, R.; Xu, J.; Wang, W.; Zhang, B.; Liu, J.; Yu, X.; Shi, S. Applications of single-cell sequencing in cancer research: Progress and perspectives. J. Hematol. Oncol. 2021, 14, 91. [Google Scholar] [CrossRef] [PubMed]
- Jiang, G.; Wang, Z.; Cheng, Z.; Wang, W.; Lu, S.; Zhang, Z.; Anene, C.A.; Khan, F.; Chen, Y.; Bailey, E.; et al. The integrated molecular and histological analysis defines subtypes of esophageal squamous cell carcinoma. Nat. Commun. 2024, 15, 8988. [Google Scholar] [CrossRef] [PubMed]
- Noonepalle, S.K.R.; Gracia-Hernandez, M.; Aghdam, N.; Berrigan, M.; Coulibaly, H.; Li, X.; Zevallos-Delgado, C.; Pletcher, A.; Weselman, B.; Palmer, E.; et al. Cell therapy using ex vivo reprogrammed macrophages enhances antitumor immune responses in melanoma. J. Exp. Clin. Cancer Res. 2024, 43, 263. [Google Scholar] [CrossRef] [PubMed]
- Zhao, Y.; Gao, J.; Wang, J.; Fan, F.; Cheng, C.; Qian, D.; Guo, R.; Zhang, Y.; Ye, T.; Augustine, M.; et al. Genomic and immune heterogeneity of multiple synchronous lung adenocarcinoma at different developmental stages. Nat. Commun. 2024, 15, 7928. [Google Scholar] [CrossRef]
- Chen, Y.; Shao, Z.; Hao, Z.; Xin, Z.; Chen, X.; Huang, L.; Chen, D.; Lin, M.; Liu, Q.; Xu, X.; et al. Epithelium/imcDC2 axis facilitates the resistance of neoadjuvant anti-PD-1 in human NSCLC. J. Immunother. Cancer 2024, 12, e007854. [Google Scholar] [CrossRef]
- Reinstein, Z.Z.; Zhang, Y.; Ospina, O.E.; Nichols, M.D.; Chu, V.A.; Pulido, A.D.M.; Prieto, K.; Nguyen, J.V.; Yin, R.; Moran Segura, C.; et al. Preexisting Skin-Resident CD8 and gammadelta T-cell Circuits Mediate Immune Response in Merkel Cell Carcinoma and Predict Immunotherapy Efficacy. Cancer Discov. 2024, 14, 1631–1652. [Google Scholar] [CrossRef]
- Lin, J.H.; Peng, K.Y.; Kuo, Y.P.; Liu, H.; Tan, C.M.B.; Lin, Y.F.; Chiu, H.W.; Lin, Y.H.; Chen, Y.M.; Chueh, J.S.; et al. Aldosterone-producing nodules and CYP11B1 signaling correlate in primary aldosteronism. Endocr. Relat. Cancer 2022, 29, 59–69. [Google Scholar] [CrossRef]
- Zhu, X.; Jiang, L.; Yang, H.; Chen, T.; Wu, X.; Lv, K. Analyzing the lncRNA, miRNA, and mRNA-associated ceRNA networks to reveal potential prognostic biomarkers for glioblastoma multiforme. Cancer Cell Int. 2020, 20, 393. [Google Scholar] [CrossRef]
- Luo, Y.; Yang, Y.C.; Ma, B.; Xu, W.B.; Liao, T.; Wang, Y. Integrated analysis of novel macrophage related signature in anaplastic thyroid cancer. Endocrine 2022, 78, 517–530. [Google Scholar] [CrossRef]
- Zhang, W.; Jha, P.; Wolfe, B.; Gioiello, A.; Pellicciari, R.; Wang, J.; Heubi, J.; Setchell, K.D. Tandem mass spectrometric determination of atypical 3beta-hydroxy-Delta5-bile acids in patients with 3beta-hydroxy-Delta5-C27-steroid oxidoreductase deficiency: Application to diagnosis and monitoring of bile acid therapeutic response. Clin. Chem. 2015, 61, 955–963. [Google Scholar] [CrossRef] [PubMed]
- Molho-Pessach, V.; Rios, J.J.; Xing, C.; Setchell, K.D.; Cohen, J.C.; Hobbs, H.H. Homozygosity mapping identifies a bile acid biosynthetic defect in an adult with cirrhosis of unknown etiology. Hepatology 2012, 55, 1139–1145. [Google Scholar] [CrossRef] [PubMed]
- Riscal, R.; Gardner, S.M.; Coffey, N.J.; Carens, M.; Mesaros, C.; Xu, J.P.; Xue, Y.; Davis, L.; Demczyszyn, S.; Vogt, A.; et al. Bile Acid Metabolism Mediates Cholesterol Homeostasis and Promotes Tumorigenesis in Clear Cell Renal Cell Carcinoma. Cancer Res. 2024, 84, 1570–1582. [Google Scholar] [CrossRef] [PubMed]
- Hu, Z.; Wang, J.; Fu, Y.; Li, Y.; Jiang, Q. HSD3B7 as a prognostic-related biomarker predicts poor prognostic in ccRCC. Res. Sq. 2022, preprint. [Google Scholar] [CrossRef]
- Sato, Y.; Yoshizato, T.; Shiraishi, Y.; Maekawa, S.; Okuno, Y.; Kamura, T.; Shimamura, T.; Sato-Otsubo, A.; Nagae, G.; Suzuki, H.; et al. Integrated molecular analysis of clear-cell renal cell carcinoma. Nat. Genet. 2013, 45, 860–867. [Google Scholar] [CrossRef]
- Yao, X.; Tan, J.; Lim, K.J.; Koh, J.; Ooi, W.F.; Li, Z.; Huang, D.; Xing, M.; Chan, Y.S.; Qu, J.Z.; et al. VHL Deficiency Drives Enhancer Activation of Oncogenes in Clear Cell Renal Cell Carcinoma. Cancer Discov. 2017, 7, 1284–1305. [Google Scholar] [CrossRef]
- Gossage, L.; Eisen, T. Alterations in VHL as potential biomarkers in renal-cell carcinoma. Nat. Rev. Clin. Oncol. 2010, 7, 277–288. [Google Scholar] [CrossRef]
- Butler, A.; Hoffman, P.; Smibert, P.; Papalexi, E.; Satija, R. Integrating single-cell transcriptomic data across different conditions, technologies, and species. Nat. Biotechnol. 2018, 36, 411–420. [Google Scholar] [CrossRef]
- Stuart, T.; Butler, A.; Hoffman, P.; Hafemeister, C.; Papalexi, E.; Mauck, W.M.; Hao, Y.; Stoeckius, M.; Smibert, P.; Satija, R.; et al. Comprehensive Integration of Single-Cell Data. Cell 2019, 177, 1888–1902.e21. [Google Scholar] [CrossRef]
- McGinnis, C.S.; Murrow, L.M.; Gartner, Z.J. DoubletFinder: Doublet Detection in Single-Cell RNA Sequencing Data Using Artificial Nearest Neighbors. Cell Syst. 2019, 8, 329–337.e4. [Google Scholar] [CrossRef]
- Korsunsky, I.; Millard, N.; Fan, J.; Slowikowski, K.; Zhang, F.; Wei, K.; Baglaenko, Y.; Brenner, M.; Loh, P.R.; Raychaudhuri, S.; et al. Fast, sensitive and accurate integration of single-cell data with Harmony. Nat. Methods 2019, 16, 1289–1296. [Google Scholar] [CrossRef] [PubMed]
- Trapnell, C.; Cacchiarelli, D.; Grimsby, J.; Pokharel, P.; Li, S.; Morse, M.; Lennon, N.J.; Livak, K.J.; Mikkelsen, T.S.; Rinn, J.L.; et al. The dynamics and regulators of cell fate decisions are revealed by pseudotemporal ordering of single cells. Nat. Biotechnol. 2014, 32, 381–386. [Google Scholar] [CrossRef] [PubMed]
- Dobin, A.; Davis, C.A.; Schlesinger, F.; Drenkow, J.; Zaleski, C.; Jha, S.; Batut, P.; Chaisson, M.; Gingeras, T.R. STAR: Ultrafast universal RNA-seq aligner. Bioinformatics 2013, 29, 15–21. [Google Scholar] [CrossRef] [PubMed]
- R Core Team. A Language and Environment for Statistical Computing; R Foundation for Statistical Computing: Vienna, Austria, 2013. [Google Scholar]
- Fox, J.; Weisberg, S. An R Companion to Applied Regression; Sage Publications: Thousand Oaks, CA, USA, 2018. [Google Scholar]
- Wickham, H.; Chang, W.; Wickham, M.H. Package ‘ggplot2’. Creat. Elegant Data Vis. Using Gramm. Graph. 2016, 2, 1–189. [Google Scholar]








Disclaimer/Publisher’s Note: The statements, opinions and data contained in all publications are solely those of the individual author(s) and contributor(s) and not of MDPI and/or the editor(s). MDPI and/or the editor(s) disclaim responsibility for any injury to people or property resulting from any ideas, methods, instructions or products referred to in the content. |
© 2024 by the authors. Licensee MDPI, Basel, Switzerland. This article is an open access article distributed under the terms and conditions of the Creative Commons Attribution (CC BY) license (https://creativecommons.org/licenses/by/4.0/).
Share and Cite
Liu, G.; Liu, Q.; Zhao, J.; Luo, R.; Wan, Y.; Luo, Z. Integrated Analysis of Single-Cell and Bulk RNA Sequencing Reveals HSD3B7 as a Prognostic Biomarker and Potential Therapeutic Target in ccRCC. Int. J. Mol. Sci. 2024, 25, 12929. https://doi.org/10.3390/ijms252312929
Liu G, Liu Q, Zhao J, Luo R, Wan Y, Luo Z. Integrated Analysis of Single-Cell and Bulk RNA Sequencing Reveals HSD3B7 as a Prognostic Biomarker and Potential Therapeutic Target in ccRCC. International Journal of Molecular Sciences. 2024; 25(23):12929. https://doi.org/10.3390/ijms252312929
Chicago/Turabian StyleLiu, Guicen, Qichen Liu, Jiawei Zhao, Ruyue Luo, Yuan Wan, and Zhongli Luo. 2024. "Integrated Analysis of Single-Cell and Bulk RNA Sequencing Reveals HSD3B7 as a Prognostic Biomarker and Potential Therapeutic Target in ccRCC" International Journal of Molecular Sciences 25, no. 23: 12929. https://doi.org/10.3390/ijms252312929
APA StyleLiu, G., Liu, Q., Zhao, J., Luo, R., Wan, Y., & Luo, Z. (2024). Integrated Analysis of Single-Cell and Bulk RNA Sequencing Reveals HSD3B7 as a Prognostic Biomarker and Potential Therapeutic Target in ccRCC. International Journal of Molecular Sciences, 25(23), 12929. https://doi.org/10.3390/ijms252312929
