Transcriptomic Analysis of Blood Collagen-Induced Arthritis Mice Exposed to 0.1 THz Reveals Inhibition of Genes and Pathways Involved in Rheumatoid Arthritis
Abstract
1. Introduction
2. Results
2.1. Transcriptome Quality Assessment
2.2. Principal Component, Identification, and Analysis of DEGs
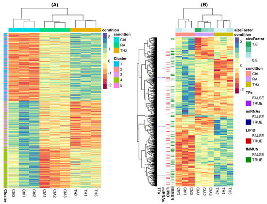
2.3. Clustering Analysis of Samples
2.4. Enrichment Analysis of DEGs and Transcription Factor Prospection
2.5. Gene Set Enrichment Analysis of DEGs
2.6. Protein–Protein Interaction of DEGs
2.7. Relative Expression of Genes Associated with Inflammatory Response and Lipid Metabolism
3. Discussion
4. Materials and Methods
4.1. Induction of RA Model and THz Source Intervention Methods
4.2. RNA Extraction
4.3. RNA Quantification and Sequencing Library Construction
4.4. Quality Control
4.5. Mapping Reads and Quantification of Gene Expression
4.6. Differential Expression Analysis and Functional Profiling of DEGs
4.7. Statistical Analysis
5. Conclusions
Supplementary Materials
Author Contributions
Funding
Institutional Review Board Statement
Informed Consent Statement
Data Availability Statement
Conflicts of Interest
Appendix A
| Symbol | Gene Name | log2FoldChange | padj | 
|---|---|---|---|
| Jchain | immunoglobulin joining chain | −3.549513824 | 6.59 × 10−51 | 
| Crispld2 | cysteine-rich secretory protein LCCL domain-containing 2 | −2.115560042 | 8.33 × 10−17 | 
| Il7r | interleukin 7 receptor | −0.871448645 | 2.61 × 10−11 | 
| Cd28 | CD28 antigen | −1.188825796 | 6.15 × 10−11 | 
| Trp53inp1 | Transformation-related protein 53-inducible nuclear protein 1 | −0.86053661 | 1.64 × 10−8 | 
| Macf1 | microtubule-actin crosslinking factor 1 | −0.770775484 | 2.09 × 10−8 | 
| Peg10 | paternally expressed 10 | −1.697575125 | 2.69 × 10−8 | 
| Kcnj2 | potassium inwardly rectifying channel, subfamily J, member 2 | −1.020747308 | 5.01 × 10−8 | 
| Acer2 | alkaline ceramidase 2 | −0.967994966 | 7.65 × 10−8 | 
| Mmp8 | matrix metallopeptidase 8 | −1.37971112 | 8.19 × 10−8 | 
| Cmah | cytidine monophospho-N-acetylneuraminic acid hydroxylase | −0.702814914 | 1.66 × 10−7 | 
| Mr1 | major histocompatibility complex, class I-related | −1.276531767 | 2.02 × 10−7 | 
| Cd226 | CD226 antigen | −1.139836494 | 4.25 × 10−7 | 
| Smc4 | structural maintenance of chromosomes 4 | −0.872094502 | 4.93 × 10−7 | 
| Mest | mesoderm-specific transcript | −1.08564923 | 5.66 × 10−7 | 
| Acmsd | amino carboxymuconate semialdehyde decarboxylase | −1.826592753 | 1.75 × 10−6 | 
| Inpp4b | inositol polyphosphate-4-phosphatase, type II | −1.044687259 | 1.83 × 10−6 | 
| Hsp90b1 | heat shock protein 90, beta (Grp94), member 1 | −0.838853217 | 2.79 × 10−6 | 
| Zfand4 | zinc finger, AN1-type domain 4 | −1.007212229 | 3.51 × 10−6 | 
| Eif4a2 | eukaryotic translation initiation factor 4A2 | −0.716832344 | 4.04 × 10−6 | 
| Slc38a2 | solute carrier family 38, member 2 | −0.776320758 | 4.89 × 10−6 | 
| Dhrs9 | dehydrogenase/reductase 9 | −0.979717992 | 7.62 × 10−6 | 
| Trat1 | T cell receptor-associated transmembrane adaptor 1 | −1.277897079 | 8.24 × 10−6 | 
| Zfx | zinc finger protein X-linked | −1.090494625 | 8.57 × 10−6 | 
| Ugcg | UDP-glucose ceramide glucosyltransferase | −0.874102244 | 9.61 × 10−6 | 
| Fpr1 | formyl peptide receptor 1 | −1.017961232 | 1.05 × 10−5 | 
| Antxr2 | anthrax toxin receptor 2 | −0.69226448 | 1.51 × 10−5 | 
| Ogt | O-linked N-acetylglucosamine (GlcNAc) transferase (UDP-N-acetylglucosamine:polypeptide-N-acetylglucosaminyl transferase) | −0.751332018 | 1.51 × 10−5 | 
| Muc4 | mucin 4 | −5.20559844 | 1.72 × 10−5 | 
| Stk3 | serine/threonine kinase 3 | −1.186962537 | 2.07 × 10−5 | 
| Angpt1 | angiopoietin 1 | −0.842783152 | 2.55 × 10−5 | 
| Csgalnact1 | chondroitin sulfate N-acetylgalactosaminyltransferase 1 | −1.505463396 | 3.22 × 10−5 | 
| Eef2 | eukaryotic translation elongation factor 2 | 0.462766835 | 3.27 × 10−5 | 
| Spire1 | spire type actin nucleation factor 1 | −1.223773761 | 3.35 × 10−5 | 
| Il1rap | interleukin 1 receptor accessory protein | −0.893550461 | 3.44 × 10−5 | 
| Mbnl1 | Muscleblind-like splicing regulator 1 | −0.662795058 | 3.65 × 10−5 | 
| Satb1 | special AT-rich sequence binding protein 1 | −0.646083964 | 4.91 × 10−5 | 
| Als2cl | ALS2 C-terminal like | −1.258857474 | 5.39 × 10−5 | 
| Bcl2 | B cell leukemia/lymphoma 2 | −0.796367558 | 6.19 × 10−5 | 
| Suco | SUN domain-containing ossification factor | −1.07688349 | 7.72 × 10−5 | 
| Symbol | Gene Name | log2FoldChange | padj | 
|---|---|---|---|
| Apoe | apolipoprotein E | 1.869284605 | 2.30 × 10−48 | 
| Camp | cathelicidin antimicrobial peptide | 4.649222816 | 5.10 × 10−25 | 
| Chil3 | chitinase-like 3 | 1.464223072 | 6.96 × 10−24 | 
| Tifab | TRAF-interacting protein with forkhead-associated domain, family member B | 1.782294357 | 1.01 × 10−20 | 
| Tmem176b | transmembrane protein 176B | 2.807758186 | 1.56 × 10−20 | 
| Fn1 | fibronectin 1 | 1.645821302 | 3.51 × 10−20 | 
| Psap | prosaposin | 0.813929991 | 1.09 × 10−17 | 
| S100a4 | S100 calcium binding protein A4 | 1.341661792 | 5.16 × 10−17 | 
| Csf1r | Colony-stimulating factor 1 receptor | 1.065731925 | 1.71 × 10−16 | 
| Lyz2 | lysozyme 2 | 0.796185491 | 7.21 × 10−16 | 
| Ctss | cathepsin S | 1.132059628 | 5.17 × 10−15 | 
| Cybb | cytochrome b-245, beta polypeptide | 1.168899553 | 5.17 × 10−15 | 
| Ltf | lactotransferrin | 4.325758455 | 8.42 × 10−15 | 
| Tmem176a | transmembrane protein 176A | 2.660399007 | 5.25 × 10−14 | 
| Ms4a6d | membrane-spanning 4-domains, subfamily A, member 6D | 1.749086124 | 2.23 × 10−13 | 
| Lrp1 | low density lipoprotein receptor-related protein 1 | 1.721304531 | 2.44 × 10−13 | 
| Plac8 | placenta-specific 8 | 1.611941032 | 1.58 × 10−12 | 
| Ifitm3 | Interferon-induced transmembrane protein 3 | 1.166726477 | 2.20 × 10−12 | 
| Grn | granulin | 0.993091255 | 1.29 × 10−10 | 
| Plxnd1 | plexin D1 | 1.406893256 | 2.10 × 10−9 | 
| Ptpro | protein tyrosine phosphatase receptor type O | 1.482162376 | 2.33 × 10−9 | 
| Pld4 | phospholipase D family member 4 | 1.309314223 | 6.37 × 10−9 | 
| Ifi30 | interferon gamma-inducible protein 30 | 1.090629815 | 9.32 × 10−9 | 
| Rack1 | receptor for activated C kinase 1 | 0.647134613 | 9.81 × 10−9 | 
| Vim | vimentin | 0.657953058 | 1.01 × 10−8 | 
| Ctsa | cathepsin A | 1.05154966 | 1.27 × 10−8 | 
| Serpina3g | serine (or cysteine) peptidase inhibitor, clade A, member 3G | 2.174397334 | 1.35 × 10−8 | 
| Ctsh | cathepsin H | 0.942888264 | 2.07 × 10−8 | 
| Fcgr1 | Fc receptor, IgG, high affinity I | 2.583841986 | 2.25 × 10−8 | 
| Myof | myoferlin | 2.779352002 | 2.48 × 10−8 | 
| Ngp | neutrophilic granule protein | 3.139842336 | 4.30 × 10−8 | 
| Fcgrt | Fc fragment of IgG receptor and transporter | 1.359766608 | 5.09 × 10−8 | 
| Lst1 | leukocyte-specific transcript 1 | 1.011173533 | 5.87 × 10−8 | 
| Krt80 | keratin 80 | 1.12369742 | 9.74 × 10−8 | 
| Cfh | complement component factor h | 1.695515037 | 1.13 × 10−7 | 
| Rassf4 | Ras association (RalGDS/AF-6) domain family member 4 | 1.139565148 | 1.19 × 10−7 | 
| B4galnt1 | beta-1,4-N-acetyl-galactosaminyl transferase 1 | 0.748656064 | 1.19 × 10−7 | 
| Clec12a | C-type lectin domain family 12, member a | 1.1889603 | 1.97 × 10−7 | 
| Gatm | glycine amidinotransferase (L-arginine:glycine amidinotransferase) | 2.079182928 | 4.25 × 10−7 | 
| Arhgef37 | Rho guanine nucleotide exchange factor 37 | 2.340004741 | 4.93 × 10−7 | 
References
- Alexandrov, B.S.; Gelev, V.; Bishop, A.R.; Usheva, A.; Rasmussen, K.Ø. DNA breathing dynamics in the presence of a terahertz field. Phys. Lett. A 2010, 374, 1214–1217. [Google Scholar] [CrossRef] [PubMed]
- Zhang, J.; Liu, C.; Lü, J.; Xu, R.; Le, W. Terahertz technology: A new frontier in Alzheimer’s disease therapy. Innov. Life 2024, 2, 100084-1. [Google Scholar] [CrossRef]
- Dione, M.N.; Shang, S.; Zhang, Q.; Zhao, S.; Lu, X. Non-Thermal Effects of Terahertz Radiation on Gene Expression: Systematic Review and Meta-Analysis. Genes 2024, 15, 1045. [Google Scholar] [CrossRef] [PubMed]
- Schroer, M.A.; Schewa, S.; Gruzinov, A.Y.; Rönnau, C.; Lahey-Rudolph, J.M.; Blanchet, C.E.; Zickmantel, T.; Song, Y.-H.; Svergun, D.I.; Roessle, M. Probing the existence of non-thermal Terahertz radiation induced changes of the protein solution structure. Sci. Rep. 2021, 11, 22311. [Google Scholar] [CrossRef] [PubMed]
- Hwang, Y.; Ahn, J.; Mun, J.; Bae, S.; Jeong, Y.U.; Vinokurov, N.A.; Kim, P. In vivo analysis of THz wave irradiation induced acute inflammatory response in skin by laser-scanning confocal microscopy. Opt. Express 2014, 22, 11465–11475. [Google Scholar] [CrossRef]
- Demidova, E.V.; Goryachkovskaya, T.N.; Mescheryakova, I.A.; Malup, T.K.; Semenov, A.I.; Vinokurov, N.A.; Kolchanov, N.A.; Popik, V.M.; Peltek, S.E. Impact of Terahertz Radiation on Stress-Sensitive Genes of E.Coli Cell. IEEE Trans. Terahertz Sci. Technol. 2016, 6, 435–441. [Google Scholar] [CrossRef]
- Cherkasova, O.P.; Serdyukov, D.S.; Nemova, E.F.; Ratushnyak, A.S.; Kucheryavenko, A.S.; Dolganova, I.N.; Xu, G.; Skorobogatiy, M.; Reshetov, I.V.; Timashev, P.S.; et al. Cellular effects of terahertz waves. J. Biomed. Opt. 2021, 26, 090902. [Google Scholar] [CrossRef]
- Hornemann, A.; Eichert, D.M.; Hoehl, A.; Tiersch, B.; Ulm, G.; Ryadnov, M.G.; Beckhoff, B. Investigating Membrane-Mediated Antimicrobial Peptide Interactions with Synchrotron Radiation Far-Infrared Spectroscopy. Chemphyschem 2022, 23, e202100815. [Google Scholar] [CrossRef]
- Lei, M.; Zhang, T.; Lu, X.; Wang, H.; Long, J. Membrane-mediated modulation of mitochondrial physiology by terahertz waves. Biomed. Opt. Express 2024, 15, 4065–4080. [Google Scholar] [CrossRef] [PubMed]
- Zou, Y.; Liu, Q.; Yang, X.; Huang, H.-C.; Li, J.; Du, L.-H.; Li, Z.-R.; Zhao, J.-H.; Zhu, L.-G. Label-free monitoring of cell death induced by oxidative stress in living human cells using terahertz ATR spectroscopy. Biomed. Opt. Express 2017, 9, 14–24. [Google Scholar] [CrossRef] [PubMed]
- Alexandrov, B.S.; Phipps, M.L.; Alexandrov, L.B.; Booshehri, L.G.; Erat, A.; Zabolotny, J.; Mielke, C.H.; Chen, H.-T.; Rodriguez, G.; Rasmussen, K.Ø.; et al. Specificity and heterogeneity of terahertz radiation effect on gene expression in mouse mesenchymal stem cells. Sci. Rep. 2013, 3, 1184. [Google Scholar] [CrossRef]
- Bogomazova, A.N.; Vassina, E.M.; Goryachkovskaya, T.N.; Popik, V.M.; Sokolov, A.S.; Kolchanov, N.A.; Lagarkova, M.A.; Kiselev, S.L.; Peltek, S.E. No DNA damage response and negligible genome-wide transcriptional changes in human embryonic stem cells exposed to terahertz radiation. Sci. Rep. 2015, 5, 7749. [Google Scholar] [CrossRef] [PubMed]
- Yu, L. The medical application of terahertz technology in non-invasive detection of cells and tissues: Opportunities and challenges. RSC Adv. 2019, 9, 9354–9363. [Google Scholar] [CrossRef]
- Franchini, V.; De Sanctis, S.; Marinaccio, J.; De Amicis, A.; Coluzzi, E.; Di Cristofaro, S.; Lista, F.; Regalbuto, E.; Doria, A.; Giovenale, E.; et al. Study of the effects of 0.15 terahertz radiation on genome integrity of adult fibroblasts. Environ. Mol. Mutagen. 2018, 59, 476–487. [Google Scholar] [CrossRef] [PubMed]
- Kirichuk, V.F.; Tsymbal, A.A. Use of Terahertz Irradiation at the Frequencies of Nitric Oxide for Correction of the Antioxidant Properties of the Blood and Lipid Peroxidation in Stress. Neurosci. Behav. Phys. 2011, 41, 495–499. [Google Scholar] [CrossRef]
- Kirichuk, V.F.; Antipova, O.N.; Krylova, Y.A. Effect of Continuous Irradiation with Terahertz Electromagnetic Waves of the NO Frequency Range on Behavioral Reactions of Male Albino Rats under Stress Conditions. Bull. Exp. Biol. Med. 2014, 157, 184–189. [Google Scholar] [CrossRef]
- Kim, K.-T.; Park, J.; Jo, S.J.; Jung, S.; Kwon, O.S.; Gallerano, G.P.; Park, W.-Y.; Park, G.-S. High-power femtosecond-terahertz pulse induces a wound response in mouse skin. Sci. Rep. 2013, 3, 2296. [Google Scholar] [CrossRef] [PubMed]
- Zhang, Q.; Yang, L.; Wang, K.; Guo, L.; Ning, H.; Wang, S.; Gong, Y. Terahertz waves regulate the mechanical unfolding of tau pre-mRNA hairpins. iScience 2023, 26, 107572. [Google Scholar] [CrossRef] [PubMed]
- Xu, D.; Liu, R.; Li, B.; Zhang, H.; Yang, Y. Effect and mechanism of terahertz irradiation in repairing spinal cord injury in mice. Gene 2023, 860, 147218. [Google Scholar] [CrossRef] [PubMed]
- Cheon, H.; Yang, H.-J.; Choi, M.; Son, J.-H. Effective demethylation of melanoma cells using terahertz radiation. Biomed. Opt. Express 2019, 10, 4931–4941. [Google Scholar] [CrossRef] [PubMed]
- Cheon, H.; Paik, J.H.; Choi, M.; Yang, H.-J.; Son, J.-H. Detection and manipulation of methylation in blood cancer DNA using terahertz radiation. Sci. Rep. 2019, 9, 6413. [Google Scholar] [CrossRef] [PubMed]
- Titova, L.V.; Ayesheshim, A.K.; Golubov, A.; Rodriguez-Juarez, R.; Woycicki, R.; Hegmann, F.A.; Kovalchuk, O. Intense THz pulses down-regulate genes associated with skin cancer and psoriasis: A new therapeutic avenue? Sci. Rep. 2013, 3, 2363. [Google Scholar] [CrossRef]
- Pu, Z.; Wu, Y.; Zhu, Z.; Zhao, H.; Cui, D. A new horizon for neuroscience: Terahertz biotechnology in brain research. Neural Regen. Res. 2024, 20, 309–325. [Google Scholar] [CrossRef]
- Lukin, S.Y.; Soldatov, Y.P.; Stogov, M.V. The complex correction of the pathophysiological disorders in the patients presenting with orthopedic and traumatological problems with the application of the electromagnetic waves of the terahertz range at the radiation frequencies of nitric oxide. Vopr. Kurortol. Fizioter. I Lech. Fiz. Kult. 2018, 95, 58–66. [Google Scholar] [CrossRef]
- Kozlov, E.S.; Soldatov, Y.P.; Stogov, M.V.; Shchurova, E.N.; Kireeva, E.A. The results of the impact of electromagnetic waves of the terahertz range on the tissues of the elbow joint with the consequences of its injury. Genij Ortop. 2022, 28, 328–332. [Google Scholar] [CrossRef]
- Reukov, A.S.; Naymushin, A.V.; Simakov, K.V.; Moroshkin, V.S.; Kozlenok, A.V.; Presnukhina, A.P. Use of the infrared radiation modulated by terahertz frequencies in complex therapy of patients with acute ischemic stroke. Arter. Gipertenz. 2016, 22, 94–102. [Google Scholar] [CrossRef]
- Kiryanova, V.V.; Molodovskaia, N.V.; Potapchuk, A.A.; Zharova, E.N. Terahertz modulated infrared radiation in the complex treatment of patients in the acute period of ischemic stroke. Vopr. Kurortol. Fizioter. I Lech. Fiz. Kult. 2021, 98, 5–10. [Google Scholar] [CrossRef]
- Meyer, P.F.; De Oliveira, P.; Silva, F.K.B.A.; Da Costa, A.C.S.; Pereira, C.R.A.; Casenave, S.; Silva, R.M.V.; Araújo-Neto, L.G.; Santos-Filho, S.D.; Aizamaque, E.; et al. Radiofrequency treatment induces fibroblast growth factor 2 expression and subsequently promotes neocollagenesis and neoangiogenesis in the skin tissue. Lasers Med. Sci. 2017, 32, 1727–1736. [Google Scholar] [CrossRef] [PubMed]
- Asci, H.; Savran, M.; Comlekci, S.; Sofu, M.M.; Erzurumlu, Y.; Ozmen, O.; Kaynak, M.; Sahin, M.E.; Taner, R.; Gecin, M. Combined Pulsed Magnetic Field and Radiofrequency Electromagnetic Field Enhances MMP-9, Collagen-4, VEGF Synthesis to Improve Wound Healing Via Hif-1α/eNOS Pathway. Aesthetic Plast. Surg. 2023, 47, 2841–2852. [Google Scholar] [CrossRef] [PubMed]
- Racz, G.B.; Ruiz-Lopez, R. Radiofrequency Procedures. Pain Pract. 2006, 6, 46–50. [Google Scholar] [CrossRef] [PubMed]
- Nikitkina, A.I.; Bikmulina, P.Y.; Gafarova, E.R.; Kosheleva, N.V.; Efremov, Y.M.; Bezrukov, E.A.; Butnaru, D.V.; Dolganova, I.N.; Chernomyrdin, N.V.; Cherkasova, O.P.; et al. Terahertz radiation and the skin: A review. J. Biomed. Opt. 2021, 26, 043005. [Google Scholar] [CrossRef] [PubMed]
- Peralta, X.G.; Lipscomb, D.; Wilmink, G.J.; Echchgadda, I. Terahertz spectroscopy of human skin tissue models with different melanin content. Biomed. Opt. Express 2019, 10, 2942–2955. [Google Scholar] [CrossRef]
- Zhang, Q.; Shang, S.; Li, X.; Lu, X. Anti-Inflammatory and Immunomodulatory Effects of 0.1 Sub-Terahertz Irradiation in Collagen-Induced Arthritis Mice. Int. J. Mol. Sci. 2024, 25, 5963. [Google Scholar] [CrossRef] [PubMed]
- Findeisen, K.E.; Sewell, J.; Ostor, A.J. Biological Therapies for Rheumatoid Arthritis: An Overview for the Clinician. Biologics 2021, 15, 343–352. [Google Scholar] [CrossRef] [PubMed]
- Toledano-Macías, E.; Martínez-Pascual, M.A.; Cecilia-Matilla, A.; Bermejo-Martínez, M.; Pérez-González, A.; Jara, R.C.; Sacristán, S.; Hernández-Bule, M.L. Radiofrequency Currents Modulate Inflammatory Processes in Keratinocytes. Int. J. Mol. Sci. 2024, 25, 10663. [Google Scholar] [CrossRef] [PubMed]
- Brand, D.D.; Latham, K.A.; Rosloniec, E.F. Collagen-induced arthritis. Nat. Protoc. 2007, 2, 1269–1275. [Google Scholar] [CrossRef]
- Corchete, L.A.; Rojas, E.A.; Alonso-López, D.; De Las Rivas, J.; Gutiérrez, N.C.; Burguillo, F.J. Systematic comparison and assessment of RNA-seq procedures for gene expression quantitative analysis. Sci. Rep. 2020, 10, 19737. [Google Scholar] [CrossRef] [PubMed]
- Mathur, R.; Rotroff, D.; Ma, J.; Shojaie, A.; Motsinger-Reif, A. Gene set analysis methods: A systematic comparison. BioData Min. 2018, 11, 8. [Google Scholar] [CrossRef] [PubMed]
- Gonzalo-Gil, E.; Criado, G.; Santiago, B.; Dotor, J.; Pablos, J.L.; Galindo, M. Transforming growth factor (TGF)-β signalling is increased in rheumatoid synovium but TGF-β blockade does not modify experimental arthritis. Clin. Exp. Immunol. 2013, 174, 245–255. [Google Scholar] [CrossRef] [PubMed]
- Deng, Z.; Fan, T.; Xiao, C.; Tian, H.; Zheng, Y.; Li, C.; He, J. TGF-β signaling in health, disease and therapeutics. Signal Transduct. Target. Ther. 2024, 9, 61. [Google Scholar] [CrossRef] [PubMed]
- Sanjabi, S.; Zenewicz, L.A.; Kamanaka, M.; Flavell, R.A. Anti- and Pro-inflammatory Roles of TGF-β, IL-10, and IL-22 In Immunity and Autoimmunity. Curr. Opin. Pharmacol. 2009, 9, 447–453. [Google Scholar] [CrossRef] [PubMed]
- Sanjabi, S.; Oh, S.A.; Li, M.O. Regulation of the Immune Response by TGF-β: From Conception to Autoimmunity and Infection. Cold Spring Harb. Perspect. Biol. 2017, 9, a022236. [Google Scholar] [CrossRef] [PubMed]
- Ding, Q.; Hu, W.; Wang, R.; Yang, Q.; Zhu, M.; Li, M.; Cai, J.; Rose, P.; Mao, J.; Zhu, Y.Z. Signaling pathways in rheumatoid arthritis: Implications for targeted therapy. Signal Transduct. Target. Ther. 2023, 8, 68. [Google Scholar] [CrossRef] [PubMed]
- Zhao, J.; Jiang, P.; Guo, S.; Schrodi, S.J.; He, D. Apoptosis, Autophagy, NETosis, Necroptosis, and Pyroptosis Mediated Programmed Cell Death as Targets for Innovative Therapy in Rheumatoid Arthritis. Front. Immunol. 2021, 12, 809806. [Google Scholar] [CrossRef]
- Holers, V.M.; Banda, N.K. Complement in the Initiation and Evolution of Rheumatoid Arthritis. Front. Immunol. 2018, 9, 1057. [Google Scholar] [CrossRef]
- Lin, C.M.A.; Isaacs, J.D.; Cooles, F.A.H. Role of IFN-α in Rheumatoid Arthritis. Curr. Rheumatol. Rep. 2023, 26, 37–52. [Google Scholar] [CrossRef]
- Wang, Y.; Zheng, F.; Gao, G.; Yan, S.; Zhang, L.; Wang, L.; Cai, X.; Wang, X.; Xu, D.; Wang, J. MiR-548a-3p regulates inflammatory response via TLR4/NF-κB signaling pathway in rheumatoid arthritis. J. Cell. Biochem. 2019, 120, 1133–1140. [Google Scholar] [CrossRef]
- Balendran, T.; Lim, K.; Hamilton, J.A.; Achuthan, A.A. Targeting transcription factors for therapeutic benefit in rheumatoid arthritis. Front. Immunol. 2023, 14, 1196931. [Google Scholar] [CrossRef] [PubMed]
- Kipanyula, M.J.; Kimaro, W.H.; Etet, P.F.S. The Emerging Roles of the Calcineurin-Nuclear Factor of Activated T-Lymphocytes Pathway in Nervous System Functions and Diseases. J. Aging Res. 2016, 2016, 5081021. [Google Scholar] [CrossRef] [PubMed]
- Karpurapu, M.; Lee, Y.G.; Qian, Z.; Wen, J.; Ballinger, M.N.; Rusu, L.; Chung, S.; Deng, J.; Qian, F.; Reader, B.F.; et al. Inhibition of nuclear factor of activated T cells (NFAT) c3 activation attenuates acute lung injury and pulmonary edema in murine models of sepsis. Oncotarget 2018, 9, 10606–10620. [Google Scholar] [CrossRef]
- Feske, S.; Wulff, H.; Skolnik, E.Y. Ion Channels in Innate and Adaptive Immunity. Annu. Rev. Immunol. 2015, 33, 291–353. [Google Scholar] [CrossRef] [PubMed]
- Park, Y.-J.; Yoo, S.-A.; Kim, M.; Kim, W.-U. The Role of Calcium–Calcineurin–NFAT Signaling Pathway in Health and Autoimmune Diseases. Front. Immunol. 2020, 11, 195. [Google Scholar] [CrossRef]
- Hwang, S.-H.; Jung, S.-H.; Lee, S.; Choi, S.; Yoo, S.-A.; Park, J.-H.; Hwang, D.; Shim, S.C.; Sabbagh, L.; Kim, K.-J.; et al. Leukocyte-specific protein 1 regulates T-cell migration in rheumatoid arthritis. Proc. Natl. Acad. Sci. USA 2015, 112, E6535–E6543. [Google Scholar] [CrossRef]
- Gonzalo-Gil, E.; Galindo-Izquierdo, M. Role of Transforming Growth Factor-Beta (TGF) Beta in the Physiopathology of Rheumatoid Arthritis. Reumatol. Clínica 2014, 10, 174–179. [Google Scholar] [CrossRef] [PubMed]
- García, S.; Forteza, J.; López-Otin, C.; Gómez-Reino, J.J.; González, A.; Conde, C. Matrix metalloproteinase-8 deficiency increases joint inflammation and bone erosion in the K/BxN serum-transfer arthritis model. Arthritis Res. Ther. 2010, 12, R224. [Google Scholar] [CrossRef] [PubMed]
- Han, X.; Shi, H.; Sun, Y.; Shang, C.; Luan, T.; Wang, D.; Ba, X.; Zeng, X. CXCR2 expression on granulocyte and macrophage progenitors under tumor conditions contributes to mo-MDSC generation via SAP18/ERK/STAT3. Cell Death Dis. 2019, 10, 598. [Google Scholar] [CrossRef]
- Murayama, M.A.; Shimizu, J.; Miyabe, C.; Yudo, K.; Miyabe, Y. Chemokines and chemokine receptors as promising targets in rheumatoid arthritis. Front. Immunol. 2023, 14, 1100869. [Google Scholar] [CrossRef] [PubMed]
- Liu, S.; Miyoshi, M. (Eds.) Rheumatoid Arthritis: Methods and Protocols; Humana Press: New York, NY, USA, 2018. [Google Scholar]
- Kim, D.; Langmead, B.; Salzberg, S.L. HISAT: A fast spliced aligner with low memory requirements. Nat. Methods 2015, 12, 357–360. [Google Scholar] [CrossRef] [PubMed]
- Pertea, M.; Pertea, G.M.; Antonescu, C.M.; Chang, T.-C.; Mendell, J.T.; Salzberg, S.L. StringTie enables improved reconstruction of a transcriptome from RNA-seq reads. Nat. Biotechnol. 2015, 33, 290–295. [Google Scholar] [CrossRef]
- Love, M.I.; Huber, W.; Anders, S. Moderated estimation of fold change and dispersion for RNA-seq data with DESeq2. Genome Biol. 2014, 15, 550. [Google Scholar] [CrossRef] [PubMed]
- Liberzon, A.; Birger, C.; Thorvaldsdóttir, H.; Ghandi, M.; Mesirov, J.P.; Tamayo, P. The Molecular Signatures Database (MSigDB) hallmark gene set collection. Cell Syst. 2015, 1, 417–425. [Google Scholar] [CrossRef]
- Ashburner, M.; Ball, C.A.; Blake, J.A.; Botstein, D.; Butler, H.; Cherry, J.M.; Davis, A.P.; Dolinski, K.; Dwight, S.S.; Eppig, J.T.; et al. Gene ontology: Tool for the unification of biology. Nat. Genet. 2000, 25, 25–29. [Google Scholar] [CrossRef] [PubMed]
- Kanehisa, M.; Goto, S.; Sato, Y.; Kawashima, M.; Furumichi, M.; Tanabe, M. Data, information, knowledge and principle: Back to metabolism in KEGG. Nucleic Acids Res. 2013, 42, D199–D205. [Google Scholar] [CrossRef] [PubMed]
- Jassal, B.; Matthews, L.; Viteri, G.; Gong, C.; Lorente, P.; Fabregat, A.; Sidiropoulos, K.; Cook, J.; Gillespie, M.; Haw, R.; et al. The reactome pathway knowledgebase. Nucleic Acids Res. 2020, 48, D498–D503. [Google Scholar] [CrossRef] [PubMed]
- Schaefer, C.F.; Anthony, K.; Krupa, S.; Buchoff, J.; Day, M.; Hannay, T.; Buetow, K.H. PID: The Pathway Interaction Database. Nucleic Acids Res. 2008, 37, D674–D679. [Google Scholar] [CrossRef]
- Adriaens, M.E.; Jaillard, M.; Waagmeester, A.; Coort, S.L.M.; Pico, A.R.; Evelo, C.T.A. The public road to high-quality curated biological pathways. Drug Discov. Today 2008, 13, 856–862. [Google Scholar] [CrossRef] [PubMed]
- Yu, G.; Wang, L.-G.; Han, Y.; He, Q.-Y. Clusterprofiler: An R Package for Comparing Biological Themes Among Gene Clusters. OMICS J. Integr. Biol. 2012, 16, 284–287. [Google Scholar] [CrossRef]
- Young, M.D.; Davidson, N.; Wake, M.J.; Smyth, G.K.; Oshlack, A. goseq: Gene Ontology testing for RNA-seq datasets. R Bioconductor 2012, 8, 1–25. [Google Scholar]
- Korotkevich, G.; Sukhov, V.; Budin, N.; Shpak, B.; Artyomov, M.N.; Sergushichev, A. Fast gene set enrichment analysis. bioRxiv 2021. [Google Scholar] [CrossRef]
- Szklarczyk, D.; Kirsch, R.; Koutrouli, M.; Nastou, K.; Mehryary, F.; Hachilif, R.; Gable, A.L.; Fang, T.; Doncheva, N.T.; Pyysalo, S.; et al. The STRING database in 2023: Protein–protein association networks and functional enrichment analyses for any sequenced genome of interest. Nucleic Acids Res. 2023, 51, D638–D646. [Google Scholar] [CrossRef] [PubMed]
- Gentleman, R.C.; Carey, V.J.; Bates, D.M.; Bolstad, B.; Dettling, M.; Dudoit, S.; Ellis, B.; Gautier, L.; Ge, Y.; Gentry, J.; et al. Bioconductor: Open software development for computational biology and bioinformatics. Genome Biol. 2004, 5, R80. [Google Scholar] [CrossRef]
- Huber, W.; Carey, V.J.; Gentleman, R.; Anders, S.; Carlson, M.; Carvalho, B.S.; Bravo, H.C.; Davis, S.; Gatto, L.; Girke, T.; et al. Orchestrating high-throughput genomic analysis with Bioconductor. Nat. Methods 2015, 12, 115–121. [Google Scholar] [CrossRef] [PubMed]







| Experimental Group | Raw Reads | Cleaned Reads | Q20 (%) | Q30 (%) | Total Mapped | 
|---|---|---|---|---|---|
| Sham_1 | 25,319,706 | 24,223,564 | 98.5% | 95.3% | 95.7% | 
| Sham_2 | 27,561,649 | 26,766,807 | 98.5% | 95.2% | 97.1% | 
| Sham_3 | 25,528,610 | 24,802,746 | 98.6% | 95.5% | 97.2% | 
| CIA_1 | 30,665,937 | 29,862,572 | 98.7% | 95.7% | 97.4% | 
| CIA_2 | 25,947,320 | 25,098,704 | 98.5% | 95.2% | 96.7% | 
| CIA_3 | 26,765,818 | 26,132,417 | 98.4% | 95.0% | 97.6% | 
| CIA_1 + THz | 26,352,525 | 25,687,839 | 98.6% | 95.6% | 97.5% | 
| CIA_2+ THz | 24,881,998 | 24,018,580 | 98.6% | 95.5% | 96.5% | 
| CIA_3+ THz | 29,465,489 | 28,181,960 | 98.6% | 95.6% | 95.6% | 
| Category | Over_ Represented_ p Value | Term | Ontology | 
|---|---|---|---|
| GO:0033007 | 0.00331871 | negative regulation of mast cell activation involved in immune response | BP | 
| GO:0002887 | 0.00354279 | negative regulation of myeloid leukocyte-mediated immunity | BP | 
| GO:0042060 | 0.00580161 | wound healing | BP | 
| GO:1901223 | 0.00612836 | negative regulation of non-canonical NF-kappaB signal transduction | BP | 
| GO:0006954 | 0.00735966 | inflammatory response | BP | 
| GO:0002283 | 0.01093672 | neutrophil activation involved in immune response | BP | 
| GO:0032692 | 0.0135862 | negative regulation of interleukin-1 production | BP | 
| GO:1905460 | 0.01556618 | negative regulation of vascular-associated smooth muscle cell apoptotic process | BP | 
| GO:0001817 | 0.01562121 | regulation of cytokine production | BP | 
| GO:1905258 | 0.0178608 | regulation of nitrosative stress-induced intrinsic apoptotic signaling pathway | BP | 
| GO:1905259 | 0.0178608 | negative regulation of nitrosative stress-induced intrinsic apoptotic signaling pathway | BP | 
| GO:0002704 | 0.02029447 | negative regulation of leukocyte-mediated immunity | BP | 
| GO:0033177 | 0.01314609 | proton-transporting two-sector ATPase complex, proton-transporting domain | CC | 
| GO:0005637 | 0.03431904 | nuclear inner membrane | CC | 
| GO:0034364 | 0.03550117 | high-density lipoprotein particle | CC | 
| GO:0034358 | 0.0440191 | plasma lipoprotein particle | CC | 
| GO:1990777 | 0.0440191 | lipoprotein particle | CC | 
| GO:0009986 | 0.04494883 | cell surface | CC | 
| GO:0061134 | 0.00049736 | peptidase regulator activity | MF | 
| GO:0016620 | 0.00263277 | oxidoreductase activity, acting on the aldehyde or oxo group of donors, NAD or NADP as acceptor | MF | 
| GO:0008289 | 0.0031631 | lipid binding | MF | 
| GO:0019966 | 0.01722421 | interleukin-1 binding | MF | 
| GO:0005011 | 0.02783496 | macrophage colony-stimulating factor receptor activity | MF | 
| GO:0034987 | 0.02961874 | immunoglobulin receptor binding | MF | 
| GO:0070325 | 0.03676257 | lipoprotein particle receptor binding | MF | 
| Disclaimer/Publisher’s Note: The statements, opinions and data contained in all publications are solely those of the individual author(s) and contributor(s) and not of MDPI and/or the editor(s). MDPI and/or the editor(s) disclaim responsibility for any injury to people or property resulting from any ideas, methods, instructions or products referred to in the content. | 
© 2024 by the authors. Licensee MDPI, Basel, Switzerland. This article is an open access article distributed under the terms and conditions of the Creative Commons Attribution (CC BY) license (https://creativecommons.org/licenses/by/4.0/).
Share and Cite
Dione, M.N.; Zhang, Q.; Shang, S.; Lu, X. Transcriptomic Analysis of Blood Collagen-Induced Arthritis Mice Exposed to 0.1 THz Reveals Inhibition of Genes and Pathways Involved in Rheumatoid Arthritis. Int. J. Mol. Sci. 2024, 25, 12812. https://doi.org/10.3390/ijms252312812
Dione MN, Zhang Q, Shang S, Lu X. Transcriptomic Analysis of Blood Collagen-Induced Arthritis Mice Exposed to 0.1 THz Reveals Inhibition of Genes and Pathways Involved in Rheumatoid Arthritis. International Journal of Molecular Sciences. 2024; 25(23):12812. https://doi.org/10.3390/ijms252312812
Chicago/Turabian StyleDione, Mactar Ndiaga, Qi Zhang, Sen Shang, and Xiaoyun Lu. 2024. "Transcriptomic Analysis of Blood Collagen-Induced Arthritis Mice Exposed to 0.1 THz Reveals Inhibition of Genes and Pathways Involved in Rheumatoid Arthritis" International Journal of Molecular Sciences 25, no. 23: 12812. https://doi.org/10.3390/ijms252312812
APA StyleDione, M. N., Zhang, Q., Shang, S., & Lu, X. (2024). Transcriptomic Analysis of Blood Collagen-Induced Arthritis Mice Exposed to 0.1 THz Reveals Inhibition of Genes and Pathways Involved in Rheumatoid Arthritis. International Journal of Molecular Sciences, 25(23), 12812. https://doi.org/10.3390/ijms252312812
 
         
                                                

 
       