Reduction of Alcohol-Dependent Lung Pathological Features in Rats Treated with Fenofibrate
Abstract
1. Introduction
2. Results
2.1. Fenofibrate Reverts Lung Inflammation Induced by Ethanol
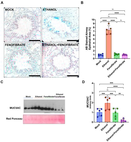
2.2. Fenofibrate Reverts Mucus Hypersecretion in the Airways Induced by Ethanol
2.3. Fenofibrate Reverts Collagen Deposition Around the Airways Induced by Ethanol
3. Discussion
4. Materials and Methods
4.1. Ethics
4.2. Animal Model
4.3. Histology
4.4. Determination of Inflammation Markers
4.5. Determination of Muc5ac Protein Levels
4.6. Statistics
Supplementary Materials
Author Contributions
Funding
Institutional Review Board Statement
Informed Consent Statement
Data Availability Statement
Conflicts of Interest
References
- Aubin, H.-J. Repurposing Drugs for Treatment of Alcohol Use Disorder. In International Review of Neurobiology; Elsevier: Amsterdam, The Netherlands, 2024; Volume 175, pp. 153–185. ISBN 978-0-443-14164-5. [Google Scholar]
- Palpacuer, C.; Duprez, R.; Huneau, A.; Locher, C.; Boussageon, R.; Laviolle, B.; Naudet, F. Pharmacologically Controlled Drinking in the Treatment of Alcohol Dependence or Alcohol Use Disorders: A Systematic Review with Direct and Network Meta-analyses on Nalmefene, Naltrexone, Acamprosate, Baclofen and Topiramate. Addiction 2018, 113, 220–237. [Google Scholar] [CrossRef] [PubMed]
- Poorman, E.; McQuade, B.M.; Messmer, S. Medications for Alcohol Use Disorder. Am. Fam. Physician 2024, 109, 71–78. [Google Scholar] [PubMed]
- Wong, C.X.; Tu, S.J.; Marcus, G.M. Alcohol and Arrhythmias. JACC Clin. Electrophysiol. 2023, 9, 266–279. [Google Scholar] [CrossRef]
- Ceci, F.M.; Ceccanti, M.; Petrella, C.; Vitali, M.; Messina, M.P.; Chaldakov, G.N.; Greco, A.; Ralli, M.; Lucarelli, M.; Angeloni, A.; et al. Alcohol Drinking, Apolipoprotein Polymorphisms and the Risk of Cardiovascular Diseases. Curr. Neurovasc. Res. 2021, 18, 150–161. [Google Scholar] [CrossRef] [PubMed]
- Ramkissoon, R. Alcohol Use Disorder and Alcohol-Associated Liver Disease. Alcohol Res. 2022, 42, 13. [Google Scholar] [CrossRef] [PubMed]
- Wang, G.; Li, D.Y.; Vance, D.E.; Li, W. Alcohol Use Disorder as a Risk Factor for Cognitive Impairment. J. Alzheimers Dis. 2023, 94, 899–907. [Google Scholar] [CrossRef] [PubMed]
- De La Monte, S.M.; Kril, J.J. Human Alcohol-Related Neuropathology. Acta Neuropathol. 2014, 127, 71–90. [Google Scholar] [CrossRef]
- Khan, M.A.S.; Chang, S.L. Alcohol and the Brain–Gut Axis: The Involvement of Microglia and Enteric Glia in the Process of Neuro-Enteric Inflammation. Cells 2023, 12, 2475. [Google Scholar] [CrossRef]
- Yakovleva, T.; Bazov, I.; Watanabe, H.; Hauser, K.F.; Bakalkin, G. Transcriptional Control of Maladaptive and Protective Responses in Alcoholics: A Role of the NF-κB System. Brain Behav. Immun. 2011, 25, S29–S38. [Google Scholar] [CrossRef] [PubMed]
- Im, G.Y. Acute Alcoholic Hepatitis. Clin. Liver Dis. 2019, 23, 81–98. [Google Scholar] [CrossRef] [PubMed]
- Kurihara, K.; Shiroma, A.; Koda, M.; Shinzato, H.; Takaesu, Y.; Kondo, T. Age-related Cognitive Decline is Accelerated in Alcohol Use Disorder. Neuropsychopharm. Rep. 2023, 43, 587–595. [Google Scholar] [CrossRef]
- Guggenmos, M.; Schmack, K.; Sekutowicz, M.; Garbusow, M.; Sebold, M.; Sommer, C.; Smolka, M.N.; Wittchen, H.-U.; Zimmermann, U.S.; Heinz, A.; et al. Quantitative Neurobiological Evidence for Accelerated Brain Aging in Alcohol Dependence. Transl. Psychiatry 2017, 7, 1279. [Google Scholar] [CrossRef]
- Zillich, L.; Cetin, M.; Hummel, E.M.; Poisel, E.; Fries, G.R.; Frank, J.; Streit, F.; Foo, J.C.; Sirignano, L.; Friske, M.M.; et al. Biological Aging Markers in Blood and Brain Tissue Indicate Age Acceleration in Alcohol Use Disorder. Alcohol. Clin. Exp. Res. 2024, 48, 250–259. [Google Scholar] [CrossRef] [PubMed]
- Crews, F.; Nixon, K.; Kim, D.; Joseph, J.; Shukitt-Hale, B.; Qin, L.; Zou, J. BHT Blocks NF-κ B Activation and Ethanol-Induced Brain Damage. Alcohol. Clin. Exp. Res. 2006, 30, 1938–1949. [Google Scholar] [CrossRef] [PubMed]
- Zou, J.; Crews, F. Induction of Innate Immune Gene Expression Cascades in Brain Slice Cultures by Ethanol: Key Role of NF-κB and Proinflammatory Cytokines. Alcohol. Clin. Exp. Res. 2010, 34, 777–789. [Google Scholar] [CrossRef] [PubMed]
- Qin, L.; Crews, F.T. NADPH Oxidase and Reactive Oxygen Species Contribute to Alcohol-Induced Microglial Activation and Neurodegeneration. J. Neuroinflammation 2012, 9, 5. [Google Scholar] [CrossRef]
- Qin, L.; He, J.; Hanes, R.N.; Pluzarev, O.; Hong, J.-S.; Crews, F.T. Increased Systemic and Brain Cytokine Production and Neuroinflammation by Endotoxin Following Ethanol Treatment. J. Neuroinflammation 2008, 5, 10. [Google Scholar] [CrossRef]
- Ferrier, L.; Bérard, F.; Debrauwer, L.; Chabo, C.; Langella, P.; Buéno, L.; Fioramonti, J. Impairment of the Intestinal Barrier by Ethanol Involves Enteric Microflora and Mast Cell Activation in Rodents. Am. J. Pathol. 2006, 168, 1148–1154. [Google Scholar] [CrossRef]
- Villavicencio-Tejo, F.; Flores-Bastías, O.; Marambio-Ruiz, L.; Pérez-Reytor, D.; Karahanian, E. Fenofibrate (a PPAR-α Agonist) Administered During Ethanol Withdrawal Reverts Ethanol-Induced Astrogliosis and Restores the Levels of Glutamate Transporter in Ethanol-Administered Adolescent Rats. Front. Pharmacol. 2021, 12, 653175. [Google Scholar] [CrossRef] [PubMed]
- Ibáñez, C.; Acuña, T.; Quintanilla, M.E.; Pérez-Reytor, D.; Morales, P.; Karahanian, E. Fenofibrate Decreases Ethanol-Induced Neuroinflammation and Oxidative Stress and Reduces Alcohol Relapse in Rats by a PPAR-α-Dependent Mechanism. Antioxidants 2023, 12, 1758. [Google Scholar] [CrossRef] [PubMed]
- Flores-Bastías, O.; Karahanian, E. Neuroinflammation Produced by Heavy Alcohol Intake Is Due to Loops of Interactions between Toll-like 4 and TNF Receptors, Peroxisome Proliferator-Activated Receptors and the Central Melanocortin System: A Novel Hypothesis and New Therapeutic Avenues. Neuropharmacology 2018, 128, 401–407. [Google Scholar] [CrossRef] [PubMed]
- Okayasu, T.; Tomizawa, A.; Suzuki, K.; Manaka, K.; Hattori, Y. PPARα Activators Upregulate eNOS Activity and Inhibit Cytokine-Induced NF-κB Activation through AMP-Activated Protein Kinase Activation. Life Sci. 2008, 82, 884–891. [Google Scholar] [CrossRef] [PubMed]
- George, S.C.; Hlastala, M.P.; Souders, J.E.; Babb, A.L. Gas Exchange in the Airways. J. Aerosol Med. 1996, 9, 25–33. [Google Scholar] [CrossRef] [PubMed]
- Samokhvalov, A.V.; Irving, H.M.; Rehm, J. Alcohol Consumption as a Risk Factor for Pneumonia: A Systematic Review and Meta-Analysis. Epidemiol. Infect. 2010, 138, 1789–1795. [Google Scholar] [CrossRef]
- Moss, M.; Parsons, P.E.; Steinberg, K.P.; Hudson, L.D.; Guidot, D.M.; Burnham, E.L.; Eaton, S.; Cotsonis, G.A. Chronic Alcohol Abuse Is Associated with an Increased Incidence of Acute Respiratory Distress Syndrome and Severity of Multiple Organ Dysfunction in Patients with Septic Shock. Crit. Care Med. 2003, 31, 869–877. [Google Scholar] [CrossRef]
- Tabak, C.; Smit, H.A.; Räsänen, L.; Fidanza, F.; Menotti, A.; Nissinen, A.; Feskens, E.J.M.; Heederik, D.; Kromhout, D. Alcohol Consumption in Relation to 20-Year COPD Mortality and Pulmonary Function in Middle-Aged Men from Three European Countries. Epidemiology 2001, 12, 239–245. [Google Scholar] [CrossRef] [PubMed]
- Simet, S.M.; Pavlik, J.A.; Sisson, J.H. Proteomic Analysis of Bovine Axonemes Exposed to Acute Alcohol: Role of Endothelial Nitric Oxide Synthase and Heat Shock Protein 90 in Cilia Stimulation. Alcohol. Clin. Exp. Res. 2013, 37, 609–615. [Google Scholar] [CrossRef]
- Wyatt, T.A.; Sisson, J.H. Chronic Ethanol Downregulates PKA Activation and Ciliary Beating in Bovine Bronchial Epithelial Cells. Am. J. Physiol.-Lung Cell. Mol. Physiol. 2001, 281, L575–L581. [Google Scholar] [CrossRef]
- Price, M.E.; Pavlik, J.A.; Sisson, J.H.; Wyatt, T.A. Inhibition of Protein Phosphatase 1 Reverses Alcohol-Induced Ciliary Dysfunction. Am. J. Physiol.-Lung Cell. Mol. Physiol. 2015, 308, L577–L585. [Google Scholar] [CrossRef] [PubMed]
- Yeligar, S.M.; Harris, F.L.; Hart, C.M.; Brown, L.A.S. Ethanol Induces Oxidative Stress in Alveolar Macrophages via Upregulation of NADPH Oxidases. J. Immunol. 2012, 188, 3648–3657. [Google Scholar] [CrossRef] [PubMed]
- Liang, Y.; Harris, F.L.; Jones, D.P.; Brown, L.A.S. Alcohol Induces Mitochondrial Redox Imbalance in Alveolar Macrophages. Free Radic. Biol. Med. 2013, 65, 1427–1434. [Google Scholar] [CrossRef] [PubMed]
- Jensen, J.S.; Fan, X.; Guidot, D.M. Alcohol Causes Alveolar Epithelial Oxidative Stress by Inhibiting the Nuclear Factor (Erythroid-Derived 2)–Like 2–Antioxidant Response Element Signaling Pathway. Am. J. Respir. Cell Mol. Biol. 2013, 48, 511–517. [Google Scholar] [CrossRef]
- Porretta, E.; Happel, K.I.; Teng, X.S.; Ramsay, A.; Mason, C.M. The Impact of Alcohol on BCG-Induced Immunity Against Mycobacterium tuberculosis. Alcohol Clin. Exp. Res. 2012, 36, 310–317. [Google Scholar] [CrossRef] [PubMed]
- Shellito, J.E.; Zheng, M.Q.; Ye, P.; Ruan, S.; Shean, M.K.; Kolls, J. Effect of Alcohol Consumption on Host Release of Interleukin-17 during Pulmonary Infection with Klebsiella Pneumoniae. Alcohol. Clin. Exp. Res. 2001, 25, 872–881. [Google Scholar] [PubMed]
- Burnham, E.L.; Halkar, R.; Burks, M.; Moss, M. The Effects of Alcohol Abuse on Pulmonary Alveolar-Capillary Barrier Function in Humans. Alcohol 2008, 44, 8–12. [Google Scholar] [CrossRef] [PubMed]
- Alhirmizi, I.A.O.; Uysal, F.; Arslan, S.O.; Özünlü, S.A.Ç.; Koç, A.; Parlar, A.; Bayram, K.K. Fenofibrate Attenuates Asthma Features in an Ovalbumin-Induced Mouse Model via Suppressing NF-κB Binding Activity. Respir. Physiol. Neurobiol. 2023, 314, 104083. [Google Scholar] [CrossRef]
- Bechara, R.I.; Brown, L.A.S.; Roman, J.; Joshi, P.C.; Guidot, D.M. Transforming Growth Factor β 1 Expression and Activation Is Increased in the Alcoholic Rat Lung. Am. J. Respir. Crit. Care Med. 2004, 170, 188–194. [Google Scholar] [CrossRef]
- Roman, J.; Ritzenthaler, J.D.; Bechara, R.; Brown, L.A.; Guidot, D. Ethanol Stimulates the Expression of Fibronectin in Lung Fibroblasts via Kinase-Dependent Signals That Activate CREB. Am. J. Physiol.-Lung Cell. Mol. Physiol. 2005, 288, L975–L987. [Google Scholar] [CrossRef] [PubMed]
- Sueblinvong, V.; Kerchberger, V.E.; Saghafi, R.; Mills, S.T.; Fan, X.; Guidot, D.M. Chronic Alcohol Ingestion Primes the Lung for Bleomycin-Induced Fibrosis in Mice. Alcohol. Clin. Exp. Res. 2014, 38, 336–343. [Google Scholar] [CrossRef] [PubMed]
- Yeligar, S.M.; Chen, M.M.; Kovacs, E.J.; Sisson, J.H.; Burnham, E.L.; Brown, L.A.S. Alcohol and Lung Injury and Immunity. Alcohol 2016, 55, 51–59. [Google Scholar] [CrossRef] [PubMed]
- Holloway, K.N.; Douglas, J.C.; Rafferty, T.M.; Kane, C.J.M.; Drew, P.D. Ethanol Induces Neuroinflammation in a Chronic Plus Binge Mouse Model of Alcohol Use Disorder via TLR4 and MyD88-Dependent Signaling. Cells 2023, 12, 2109. [Google Scholar] [CrossRef] [PubMed]
- Bailey, K.L.; Romberger, D.J.; Katafiasz, D.M.; Heires, A.J.; Sisson, J.H.; Wyatt, T.A.; Burnham, E.L. TLR 2 and TLR 4 Expression and Inflammatory Cytokines Are Altered in the Airway Epithelium of Those with Alcohol Use Disorders. Alcohol. Clin. Exp. Res. 2015, 39, 1691–1697. [Google Scholar] [CrossRef] [PubMed]
- Verma, M.; Davidson, E.A. Transcriptional Regulation of Tracheo-Bronchial Mucin (TBM) Gene by Ethanol. Gene 1997, 189, 9–12. [Google Scholar] [CrossRef]
- Qin, Y.; Jiang, Y.; Sheikh, A.S.; Shen, S.; Liu, J.; Jiang, D. Interleukin-13 Stimulates MUC5AC Expression via a STAT6-TMEM16A-ERK1/2 Pathway in Human Airway Epithelial Cells. Int. Immunopharmacol. 2016, 40, 106–114. [Google Scholar] [CrossRef] [PubMed]
- Rojas, D.A.; Iturra, P.A.; Méndez, A.; Ponce, C.A.; Bustamante, R.; Gallo, M.; Bórquez, P.; Vargas, S.L. Increase in Secreted Airway Mucins and Partial Muc5b STAT6/FoxA2 Regulation during PNEUMOCYSTIS Primary Infection. Sci. Rep. 2019, 9, 2078. [Google Scholar] [CrossRef]
- Wang, X.; Li, Y.; Luo, D.; Wang, X.; Zhang, Y.; Liu, Z.; Zhong, N.; Wu, M.; Li, G. Lyn Regulates Mucus Secretion and MUC5AC via the STAT6 Signaling Pathway during Allergic Airway Inflammation. Sci. Rep. 2017, 7, 42675. [Google Scholar] [CrossRef] [PubMed]
- Choi, W.; Choe, S.; Lau, G.W. Inactivation of FOXA2 by Respiratory Bacterial Pathogens and Dysregulation of Pulmonary Mucus Homeostasis. Front. Immunol. 2020, 11, 515. [Google Scholar] [CrossRef] [PubMed]
- Xu, Y.; Duan, C.; Kuang, Z.; Hao, Y.; Jeffries, J.L.; Lau, G.W. Pseudomonas Aeruginosa Pyocyanin Activates NRF2-ARE-Mediated Transcriptional Response via the ROS-EGFR-PI3K-AKT/MEK-ERK MAP Kinase Signaling in Pulmonary Epithelial Cells. PLoS ONE 2013, 8, e72528. [Google Scholar] [CrossRef] [PubMed]
- Barbier, D.; Garcia-Verdugo, I.; Pothlichet, J.; Khazen, R.; Descamps, D.; Rousseau, K.; Thornton, D.; Si-Tahar, M.; Touqui, L.; Chignard, M.; et al. Influenza A Induces the Major Secreted Airway Mucin MUC5AC in a Protease–EGFR–Extracellular Regulated Kinase–Sp1–Dependent Pathway. Am. J. Respir. Cell Mol. Biol. 2012, 47, 149–157. [Google Scholar] [CrossRef]
- Memon, T.A.; Nguyen, N.D.; Burrell, K.L.; Scott, A.F.; Almestica-Roberts, M.; Rapp, E.; Deering-Rice, C.E.; Reilly, C.A. Wood Smoke Particles Stimulate MUC5AC Overproduction by Human Bronchial Epithelial Cells Through TRPA1 and EGFR Signaling. Toxicol. Sci. 2020, 174, 278–290. [Google Scholar] [CrossRef] [PubMed]
- Yamada, K.; Morinaga, Y.; Yanagihara, K.; Kaku, N.; Harada, Y.; Uno, N.; Nakamura, S.; Imamura, Y.; Hasegawa, H.; Miyazaki, T.; et al. Azithromycin Inhibits MUC5AC Induction via Multidrug-Resistant Acinetobacter Baumannii in Human Airway Epithelial Cells. Pulm. Pharmacol. Ther. 2014, 28, 165–170. [Google Scholar] [CrossRef] [PubMed]
- Sueblinvong, V.; Fan, X.; Hart, C.; Molina, S.; Koval, M.; Guidot, D.M. Ethanol-exposed Lung Fibroblasts Cause Airway Epithelial Barrier Dysfunction. Alcohol. Clin. Exp. Res. 2023, 47, 1839–1849. [Google Scholar] [CrossRef] [PubMed]
- Chen, L.; Sun, R.; Lei, C.; Xu, Z.; Song, Y.; Deng, Z. Alcohol-Mediated Susceptibility to Lung Fibrosis Is Associated with Group 2 Innate Lymphoid Cells in Mice. Front. Immunol. 2023, 14, 1178498. [Google Scholar] [CrossRef] [PubMed]
- Dong, Y.; Zhang, X.; Yao, C.; Xu, R.; Tian, X. Atractylodin Attenuates the Expression of MUC5AC and Extracellular Matrix in Lipopolysaccharide-induced Airway Inflammation by Inhibiting the NF-κB Pathway. Environ. Toxicol. 2021, 36, 1911–1922. [Google Scholar] [CrossRef] [PubMed]
- Hossain, R.; Kim, K.; Jin, F.; Lee, H.J.; Lee, C.J. Betulin, an Anti-Inflammatory Triterpenoid Compound, Regulates MUC5AC Mucin Gene Expression through NF-kB Signaling in Human Airway Epithelial Cells. Biomol. Ther. 2022, 30, 540–545. [Google Scholar] [CrossRef]
- Kim, K.; Hossain, R.; Ryu, J.; Lee, H.J.; Lee, C.J. Regulation of the Gene Expression of Airway MUC5AC Mucin through NF-κB Signaling Pathway by Artesunate, an Antimalarial Agent. Biomol. Ther. 2023, 31, 544–549. [Google Scholar] [CrossRef] [PubMed]
- Lee, S.U.; Sung, M.H.; Ryu, H.W.; Lee, J.; Kim, H.-S.; In, H.J.; Ahn, K.-S.; Lee, H.-J.; Lee, H.-K.; Shin, D.-H.; et al. Verproside Inhibits TNF-α-Induced MUC5AC Expression through Suppression of the TNF-α/NF-κB Pathway in Human Airway Epithelial Cells. Cytokine 2016, 77, 168–175. [Google Scholar] [CrossRef]
- Peng, L.; Wen, L.; Shi, Q.-F.; Gao, F.; Huang, B.; Meng, J.; Hu, C.-P.; Wang, C.-M. Scutellarin Ameliorates Pulmonary Fibrosis through Inhibiting NF-κB/NLRP3-Mediated Epithelial–Mesenchymal Transition and Inflammation. Cell Death Dis. 2020, 11, 978. [Google Scholar] [CrossRef]
- Xiao, K.; He, W.; Guan, W.; Hou, F.; Yan, P.; Xu, J.; Zhou, T.; Liu, Y.; Xie, L. Mesenchymal Stem Cells Reverse EMT Process through Blocking the Activation of NF-κB and Hedgehog Pathways in LPS-Induced Acute Lung Injury. Cell Death Dis. 2020, 11, 863. [Google Scholar] [CrossRef]
- Moorman, D.E.; Aston-Jones, G. Orexin-1 Receptor Antagonism Decreases Ethanol Consumption and Preference Selectively in High-Ethanol–Preferring Sprague–Dawley Rats. Alcohol 2009, 43, 379–386. [Google Scholar] [CrossRef] [PubMed]
- Rojas, D.A.; Ponce, C.A.; Bustos, A.; Cortés, V.; Olivares, D.; Vargas, S.L. Pneumocystis Exacerbates Inflammation and Mucus Hypersecretion in a Murine, Elastase-Induced-COPD Model. J. Fungi 2023, 9, 452. [Google Scholar] [CrossRef] [PubMed]
- Schmittgen, T.D.; Livak, K.J. Analyzing Real-Time PCR Data by the Comparative CT Method. Nat. Protoc. 2008, 3, 1101–1108. [Google Scholar] [CrossRef] [PubMed]





Disclaimer/Publisher’s Note: The statements, opinions and data contained in all publications are solely those of the individual author(s) and contributor(s) and not of MDPI and/or the editor(s). MDPI and/or the editor(s) disclaim responsibility for any injury to people or property resulting from any ideas, methods, instructions or products referred to in the content. |
© 2024 by the authors. Licensee MDPI, Basel, Switzerland. This article is an open access article distributed under the terms and conditions of the Creative Commons Attribution (CC BY) license (https://creativecommons.org/licenses/by/4.0/).
Share and Cite
Rojas, D.A.; Coronado, K.; Pérez-Reytor, D.; Karahanian, E. Reduction of Alcohol-Dependent Lung Pathological Features in Rats Treated with Fenofibrate. Int. J. Mol. Sci. 2024, 25, 12814. https://doi.org/10.3390/ijms252312814
Rojas DA, Coronado K, Pérez-Reytor D, Karahanian E. Reduction of Alcohol-Dependent Lung Pathological Features in Rats Treated with Fenofibrate. International Journal of Molecular Sciences. 2024; 25(23):12814. https://doi.org/10.3390/ijms252312814
Chicago/Turabian StyleRojas, Diego A., Krishna Coronado, Diliana Pérez-Reytor, and Eduardo Karahanian. 2024. "Reduction of Alcohol-Dependent Lung Pathological Features in Rats Treated with Fenofibrate" International Journal of Molecular Sciences 25, no. 23: 12814. https://doi.org/10.3390/ijms252312814
APA StyleRojas, D. A., Coronado, K., Pérez-Reytor, D., & Karahanian, E. (2024). Reduction of Alcohol-Dependent Lung Pathological Features in Rats Treated with Fenofibrate. International Journal of Molecular Sciences, 25(23), 12814. https://doi.org/10.3390/ijms252312814

