An Analysis of the Digestive and Reproductive Tract Microbiota in Infertile Women with Obesity
Abstract
1. Introduction
2. Results
2.1. Microbiota Diversity and Composition in Infertile Patients with Obesity
2.1.1. Microbiota of the Oral Cavity in Infertile Patients with Obesity
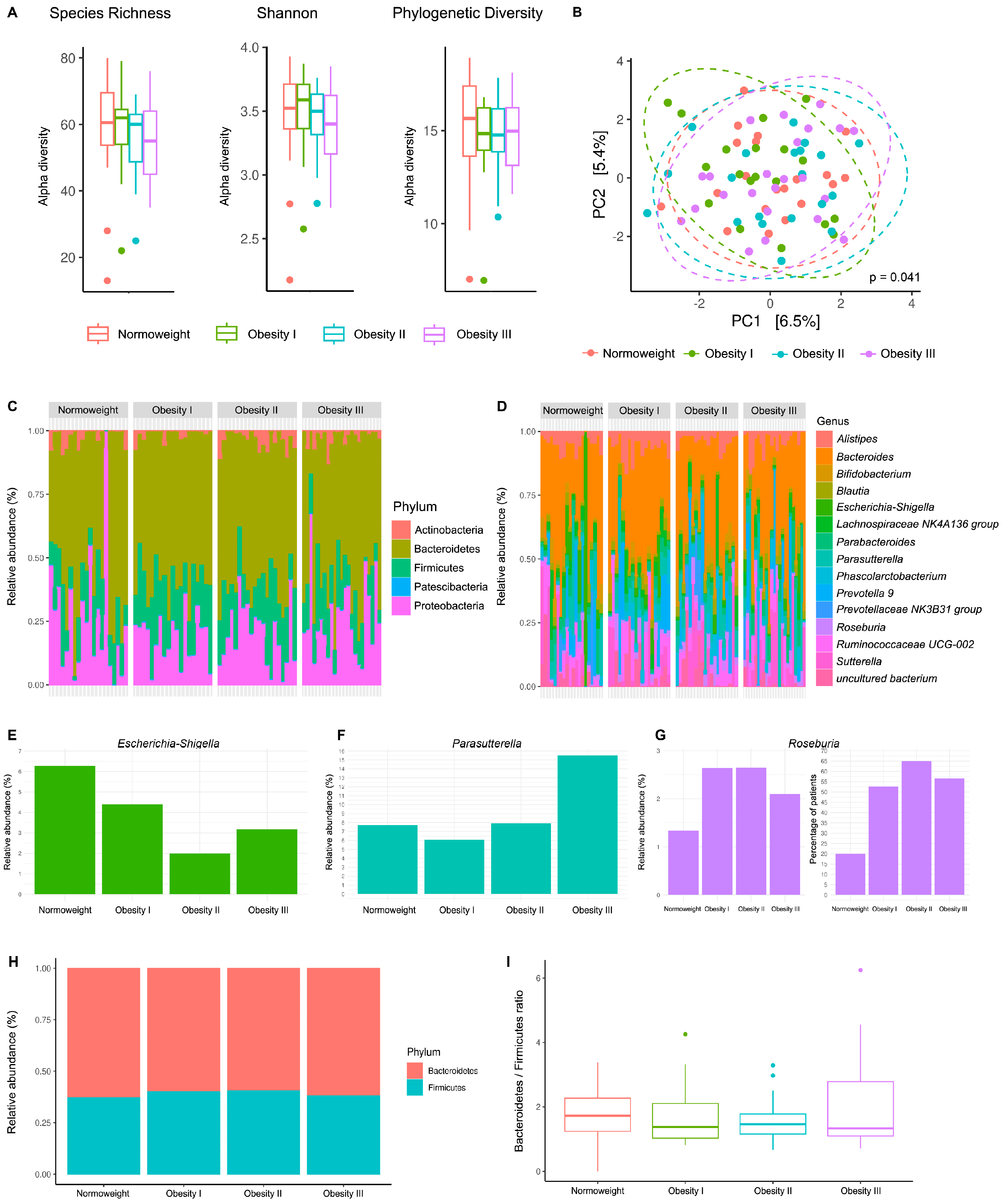
2.1.2. Gut Microbiota in Infertile Patients with Obesity
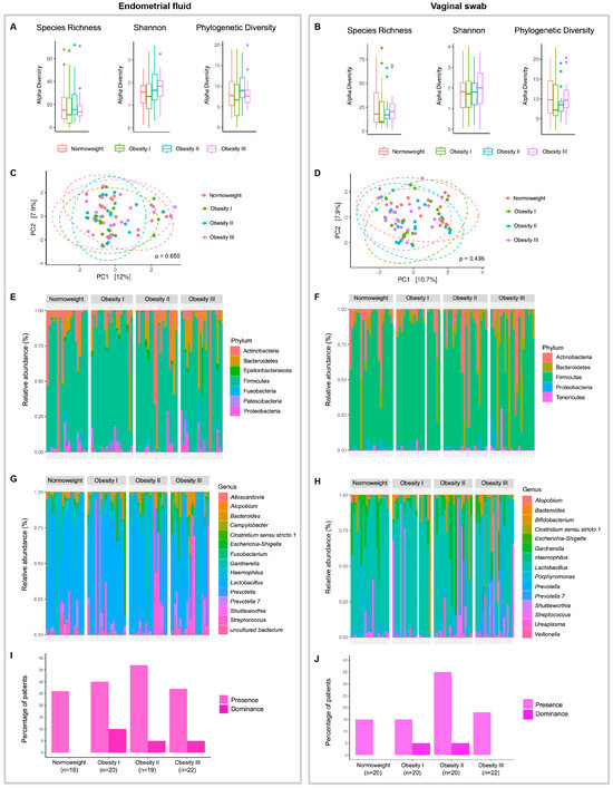
2.1.3. Reproductive Tract Microbiota in Infertile Patients with Obesity
2.2. Analysis of the Human Digestive and Reproductive Tract Microbiota in Infertile Women with Obesity
3. Discussion
4. Materials and Methods
4.1. Study Design
4.2. Ethical Approval
Study Population—Inclusion/Exclusion Criteria
4.3. Sample Collection
4.4. DNA Isolation
4.5. 16S Ribosomal RNA Gene Sequencing
4.6. Sequencing-Based Analysis of Microbiota
4.7. Statistical Analyses
5. Conclusions
Supplementary Materials
Author Contributions
Funding
Institutional Review Board Statement
Informed Consent Statement
Data Availability Statement
Acknowledgments
Conflicts of Interest
References
- Laru, J.; Nedelec, R.; Koivuaho, E.; Ojaniemi, M.; Järvelin, M.-R.; Tapanainen, J.S.; Franks, S.; Tolvanen, M.; Piltonen, T.T.; Sebert, S.; et al. BMI in Childhood and Adolescence Is Associated with Impaired Reproductive Function—A Population-Based Cohort Study from Birth to Age 50 Years. Hum. Reprod. 2021, 36, 2948–2961. [Google Scholar] [CrossRef] [PubMed]
- Hernáez, Á.; Rogne, T.; Skåra, K.H.; Håberg, S.E.; Page, C.M.; Fraser, A.; Burgess, S.; Lawlor, D.A.; Magnus, M.C. Body Mass Index and Subfertility: Multivariable Regression and Mendelian Randomization Analyses in the Norwegian Mother, Father and Child Cohort Study. Hum. Reprod. 2021, 36, 3141–3151. [Google Scholar] [CrossRef]
- Sermondade, N.; Huberlant, S.; Bourhis-Lefebvre, V.; Arbo, E.; Gallot, V.; Colombani, M.; Fréour, T. Female Obesity Is Negatively Associated with Live Birth Rate Following IVF: A Systematic Review and Meta-Analysis. Hum. Reprod. Update 2019, 25, 439–451. [Google Scholar] [CrossRef] [PubMed]
- Provost, M.P.; Acharya, K.S.; Acharya, C.R.; Yeh, J.S.; Steward, R.G.; Eaton, J.L.; Goldfarb, J.M.; Muasher, S.J. Pregnancy Outcomes Decline with Increasing Body Mass Index: Analysis of 239,127 Fresh Autologous in Vitro Fertilization Cycles from the 2008–2010 Society for Assisted Reproductive Technology Registry. Fertil. Steril. 2016, 105, 663–669. [Google Scholar] [CrossRef] [PubMed]
- Provost, M.P.; Acharya, K.S.; Acharya, C.R.; Yeh, J.S.; Steward, R.G.; Eaton, J.L.; Goldfarb, J.M.; Muasher, S.J. Pregnancy Outcomes Decline with Increasing Recipient Body Mass Index: An Analysis of 22,317 Fresh Donor/Recipient Cycles from the 2008–2010 Society for Assisted Reproductive Technology Clinic Outcome Reporting System Registry. Fertil. Steril. 2016, 105, 364–368. [Google Scholar] [CrossRef] [PubMed]
- Bellver, J.; Pellicer, A.; García-Velasco, J.A.; Ballesteros, A.; Remohí, J.; Meseguer, M. Obesity Reduces Uterine Receptivity: Clinical Experience from 9,587 First Cycles of Ovum Donation with Normal Weight Donors. Fertil. Steril. 2013, 100, 1050–1058. [Google Scholar] [CrossRef]
- Rinninella, E.; Raoul, P.; Cintoni, M.; Franceschi, F.; Miggiano, G.; Gasbarrini, A.; Mele, M. What Is the Healthy Gut Microbiota Composition? A Changing Ecosystem across Age, Environment, Diet, and Diseases. Microorganisms 2019, 7, 14. [Google Scholar] [CrossRef]
- DiBaise, J.K.; Zhang, H.; Crowell, M.D.; Krajmalnik-Brown, R.; Decker, G.A.; Rittmann, B.E. Gut Microbiota and Its Possible Relationship With Obesity. Mayo Clin. Proc. 2008, 83, 460–469. [Google Scholar] [CrossRef]
- Rowland, I.; Gibson, G.; Heinken, A.; Scott, K.; Swann, J.; Thiele, I.; Tuohy, K. Gut Microbiota Functions: Metabolism of Nutrients and Other Food Components. Eur. J. Nutr. 2018, 57, 1–24. [Google Scholar] [CrossRef]
- Erejuwa, O.; Sulaiman, S.; Wahab, M. Modulation of Gut Microbiota in the Management of Metabolic Disorders: The Prospects and Challenges. Int. J. Mol. Sci. 2014, 15, 4158–4188. [Google Scholar] [CrossRef]
- Crovesy, L.; Masterson, D.; Rosado, E.L. Profile of the Gut Microbiota of Adults with Obesity: A Systematic Review. Eur. J. Clin. Nutr. 2020, 74, 1251–1262. [Google Scholar] [CrossRef] [PubMed]
- Pinart, M.; Dötsch, A.; Schlicht, K.; Laudes, M.; Bouwman, J.; Forslund, S.K.; Pischon, T.; Nimptsch, K. Gut Microbiome Composition in Obese and Non-Obese Persons: A Systematic Review and Meta-Analysis. Nutrients 2021, 14, 12. [Google Scholar] [CrossRef] [PubMed]
- Aron-Wisnewsky, J.; Clément, K.; Nieuwdorp, M. Fecal Microbiota Transplantation: A Future Therapeutic Option for Obesity/Diabetes? Curr. Diab Rep. 2019, 19, 51. [Google Scholar] [CrossRef]
- Bellver, J.; Martínez-Conejero, J.A.; Labarta, E.; Alamá, P.; Melo, M.A.B.; Remohí, J.; Pellicer, A.; Horcajadas, J.A. Endometrial Gene Expression in the Window of Implantation Is Altered in Obese Women Especially in Association with Polycystic Ovary Syndrome. Fertil. Steril. 2011, 95, 2335–2341. [Google Scholar] [CrossRef] [PubMed]
- Bellver, J.; Marín, C.; Lathi, R.B.; Murugappan, G.; Labarta, E.; Vidal, C.; Giles, J.; Cabanillas, S.; Marzal, A.; Galliano, D.; et al. Obesity Affects Endometrial Receptivity by Displacing the Window of Implantation. Reprod. Sci. 2021, 28, 3171–3180. [Google Scholar] [CrossRef]
- Comstock, I.A.; Diaz-Gimeno, P.; Cabanillas, S.; Bellver, J.; Sebastian-Leon, P.; Shah, M.; Schutt, A.; Valdes, C.T.; Ruiz-Alonso, M.; Valbuena, D.; et al. Does an Increased Body Mass Index Affect Endometrial Gene Expression Patterns in Infertile Patients? A Functional Genomics Analysis. Fertil. Steril. 2017, 107, 740–748. [Google Scholar] [CrossRef]
- Sirota, I.; Zarek, S.; Segars, J. Potential Influence of the Microbiome on Infertility and Assisted Reproductive Technology. Semin. Reprod. Med. 2014, 32, 35–42. [Google Scholar] [CrossRef]
- Ravel, J.; Moreno, I.; Simón, C. Bacterial Vaginosis and Its Association with Infertility, Endometritis, and Pelvic Inflammatory Disease. Am. J. Obstet. Gynecol. 2021, 224, 251–257. [Google Scholar] [CrossRef]
- Moreno, I.; Garcia-Grau, I.; Perez-Villaroya, D.; Gonzalez-, M.; Bahçeci, M.; Barrionuevo, M.J.; Taguchi, S.; Puente, E.; Dimattina, M.; Wei Lim, M.; et al. Endometrial Microbiota Composition Is Associated with Reproductive Outcome in Infertile Patients. Microbiome 2022, 10, 1. [Google Scholar] [CrossRef]
- Moreno, I.; Codoñer, F.M.; Vilella, F.; Valbuena, D.; Martinez-Blanch, J.F.; Jimenez-Almazán, J.; Alonso, R.; Alamá, P.; Remohí, J.; Pellicer, A.; et al. Evidence That the Endometrial Microbiota Has an Effect on Implantation Success or Failure. Am. J. Obstet. Gynecol. 2016, 215, 684–703. [Google Scholar] [CrossRef]
- D’Antonio, D.L.; Marchetti, S.; Pignatelli, P.; Piattelli, A.; Curia, M.C. The Oncobiome in Gastroenteric and Genitourinary Cancers. Int. J. Mol. Sci. 2022, 23, 9664. [Google Scholar] [CrossRef] [PubMed]
- Raglan, O.; MacIntyre, D.A.; Mitra, A.; Lee, Y.S.; Smith, A.; Assi, N.; Nautiyal, J.; Purkayastha, S.; Gunter, M.J.; Gabra, H.; et al. The Association between Obesity and Weight Loss after Bariatric Surgery on the Vaginal Microbiota. Microbiome 2021, 9, 124. [Google Scholar] [CrossRef] [PubMed]
- Garg, A.; Ellis, L.B.; Love, R.L.; Grewal, K.; Bowden, S.; Bennett, P.R.; Kyrgiou, M. Vaginal Microbiome in Obesity and Its Impact on Reproduction. Best. Pract. Res. Clin. Obstet. Gynaecol. 2023, 90, 102365. [Google Scholar] [CrossRef] [PubMed]
- Allen, N.G.; Edupuganti, L.; Edwards, D.J.; Jimenez, N.R.; Buck, G.A.; Jefferson, K.K.; Strauss, J.F.; Wickham, E.P.; Fettweis, J.M. The Vaginal Microbiome in Women of Reproductive Age with Healthy Weight versus Overweight/Obesity. Obesity 2022, 30, 142–152. [Google Scholar] [CrossRef]
- Muraoka, A.; Suzuki, M.; Hamaguchi, T.; Watanabe, S.; Iijima, K.; Murofushi, Y.; Shinjo, K.; Osuka, S.; Hariyama, Y.; Ito, M.; et al. Fusobacterium Infection Facilitates the Development of Endometriosis through the Phenotypic Transition of Endometrial Fibroblasts. Sci. Transl. Med. 2023, 15, eadd1531. [Google Scholar] [CrossRef]
- Magne, F.; Gotteland, M.; Gauthier, L.; Zazueta, A.; Pesoa, S.; Navarrete, P.; Balamurugan, R. The Firmicutes/Bacteroidetes Ratio: A Relevant Marker of Gut Dysbiosis in Obese Patients? Nutrients 2020, 12, 1474. [Google Scholar] [CrossRef]
- Moreno, I.; Capalbo, A.; Mas, A.; Garrido-Gomez, T.; Roson, B.; Poli, M.; Dimitriadis, E.; Santamaria, X.; Vilella, F.; Simon, C. The Human Periconceptional Maternal-Embryonic Space in Health and Disease. Physiol. Rev. 2023, 103, 1965–2038. [Google Scholar] [CrossRef]
- Gomaa, E.Z. Human Gut Microbiota/Microbiome in Health and Diseases: A Review. Antonie Leeuwenhoek 2020, 113, 2019–2040. [Google Scholar] [CrossRef]
- Mosaddad, S.A.; Tahmasebi, E.; Yazdanian, A.; Rezvani, M.B.; Seifalian, A.; Yazdanian, M.; Tebyanian, H. Oral Microbial Biofilms: An Update. Eur. J. Clin. Microbiol. Infect. Dis. 2019, 38, 2005–2019. [Google Scholar] [CrossRef]
- Zarco, M.; Vess, T.; Ginsburg, G. The Oral Microbiome in Health and Disease and the Potential Impact on Personalized Dental Medicine. Oral Dis. 2012, 18, 109–120. [Google Scholar] [CrossRef]
- Saadaoui, M.; Singh, P.; Al Khodor, S. Oral Microbiome and Pregnancy: A Bidirectional Relationship. J. Reprod. Immunol. 2021, 145, 103293. [Google Scholar] [CrossRef] [PubMed]
- Oh, B.S.; Kim, J.-S.; Yu, S.Y.; Ryu, S.W.; Park, S.-H.; Kang, S.W.; Park, J.-E.; Choi, S.-H.; Han, K.-I.; Lee, K.C.; et al. Sutterella Faecalis Sp. Nov., Isolated from Human Faeces. J. Microbiol. 2020, 58, 99–104. [Google Scholar] [CrossRef] [PubMed]
- Sui, Y.; Wu, J.; Chen, J. The Role of Gut Microbial β-Glucuronidase in Estrogen Reactivation and Breast Cancer. Front. Cell Dev. Biol. 2021, 9, 631552. [Google Scholar] [CrossRef] [PubMed]
- Baker, J.M.; Al-Nakkash, L.; Herbst-Kralovetz, M.M. Estrogen–Gut Microbiome Axis: Physiological and Clinical Implications. Maturitas 2017, 103, 45–53. [Google Scholar] [CrossRef]
- Schwiertz, A.; Taras, D.; Schäfer, K.; Beijer, S.; Bos, N.A.; Donus, C.; Hardt, P.D. Microbiota and SCFA in Lean and Overweight Healthy Subjects. Obesity 2010, 18, 190–195. [Google Scholar] [CrossRef]
- Kasai, C.; Sugimoto, K.; Moritani, I.; Tanaka, J.; Oya, Y.; Inoue, H.; Tameda, M.; Shiraki, K.; Ito, M.; Takei, Y.; et al. Comparison of the Gut Microbiota Composition between Obese and Non-Obese Individuals in a Japanese Population, as Analyzed by Terminal Restriction Fragment Length Polymorphism and next-Generation Sequencing. BMC Gastroenterol. 2015, 15, 100. [Google Scholar] [CrossRef]
- Rahat-Rozenbloom, S.; Fernandes, J.; Gloor, G.B.; Wolever, T.M.S. Evidence for Greater Production of Colonic Short-Chain Fatty Acids in Overweight than Lean Humans. Int. J. Obes. 2014, 38, 1525–1531. [Google Scholar] [CrossRef]
- Human Microbiome Project Consortium. Structure, Function and Diversity of the Healthy Human Microbiome. Nature 2012, 486, 207–214. [Google Scholar] [CrossRef]
- Peric, A.; Weiss, J.; Vulliemoz, N.; Baud, D.; Stojanov, M. Bacterial Colonization of the Female Upper Genital Tract. Int. J. Mol. Sci. 2019, 20, 3405. [Google Scholar] [CrossRef]
- King, S.; Osei, F.; Marsh, C. Prevalence of Pathogenic Microbes within the Endometrium in Normal Weight vs. Obese Women with Infertility. Reprod. Med. 2024, 5, 90–96. [Google Scholar] [CrossRef]
- Endalifer, M.L.; Diress, G. Epidemiology, Predisposing Factors, Biomarkers, and Prevention Mechanism of Obesity: A Systematic Review. J. Obes. 2020, 2020, 6134362. [Google Scholar] [CrossRef] [PubMed]
- Fettweis, J.M.; Serrano, M.G.; Brooks, J.P.; Edwards, D.J.; Girerd, P.H.; Parikh, H.I.; Huang, B.; Arodz, T.J.; Edupuganti, L.; Glascock, A.L.; et al. The Vaginal Microbiome and Preterm Birth. Nat. Med. 2019, 25, 1012–1021. [Google Scholar] [CrossRef] [PubMed]
- Bolyen, E.; Rideout, J.R.; Dillon, M.R.; Bokulich, N.A.; Abnet, C.C.; Al-Ghalith, G.A.; Alexander, H.; Alm, E.J.; Arumugam, M.; Asnicar, F.; et al. Reproducible, interactive, scalable and extensible microbiome data science using QIIME 2. Nat. Biotechnol. 2019, 37, 852–857. [Google Scholar] [CrossRef] [PubMed]
- Callahan, B.J.; McMurdie, P.J.; Rosen, M.J.; Han, A.W.; Johnson, A.J.A.; Holmes, S.P. DADA2: High-resolution sample inference from Illumina amplicon data. Nat. Methods 2016, 13, 581–583. [Google Scholar] [CrossRef]
- Camacho, C.; Coulouris, G.; Avagyan, V.; Ma, N.; Papadopoulos, J.; Bealer, K.; Madden, T.L. BLAST+: Architecture and applications. BMC Bioinform. 2009, 10, 421. [Google Scholar] [CrossRef]
- Quast, C.; Pruesse, E.; Yilmaz, P.; Gerken, J.; Schweer, T.; Yarza, P.; Peplies, J.; Glöckner, F.O. The SILVA ribosomal RNA gene database project: Improved data processing and web-based tools. Nucleic Acids Res. 2012, 41, D590–D596. [Google Scholar] [CrossRef]
- Davis, N.M.; Proctor, D.M.; Holmes, S.P.; Relman, D.A.; Callahan, B.J. Simple statistical identification and removal of contaminant sequences in marker-gene and metagenomics data. Microbiome 2018, 6, 226. [Google Scholar] [CrossRef]
- Aitchison, J. The Statistical Analysis of Compositional Data; Chapman & Hall: London, UK, 1986. [Google Scholar]
- Calle, M.L. Statistical Analysis of Metagenomics Data. Genom. Inform. 2019, 17, e6. [Google Scholar] [CrossRef]
- Gloor, G.B.; Macklaim, J.M.; Pawlowsky-Glahn, V.; Egozcue, J.J. Microbiome Datasets Are Compositional: And This Is Not Optional. Front. Microbiol. 2017, 8, 2224. [Google Scholar] [CrossRef]
- Pawlowsky-Glahn, V.; Egozcue, J.J.; Tolosana-Delgado, R. Modeling and Analysis of Compositional Data; John Wiley & Sons: Hoboken, NJ, USA, 2015. [Google Scholar]






| Overall | Normal Weight | Obese I | Obese II | Obese III | p Value | |
|---|---|---|---|---|---|---|
| BMI group (Kg/m2) | 18.5–29.9 | 30.0–34.9 | 35.0–39.9 | ≥40.0 | ||
| Number of subjects | 83 | 20 | 20 | 20 | 23 | |
| Age (years, mean (SD)) | 37.63 (4.30) | 36.85 (4.03) | 38.15 (4.37) | 37.90 (3.78) | 37.61 (5.01) | NS |
| Weight (Kg, mean (SD)) | 94.93 (20.75) | 64.33 (9.46) a,b,c | 93.32 (8.17) a,d | 103.81 (10.27) b | 113.87 (10.25) c,d | <0.001 |
| Height (cm, mean (SD)) | 165.22 (6.76) | 165.20 (6.14) | 168.65 (6.07) a | 165.50 (7.09) | 162.00 (6.41) a | 0.013 |
| BMI (Kg/m2, mean (SD)) | 34.42 (7.75) | 23.25 (2.54) a,b,c | 32.48 (1.63) a,d | 37.28 (1.75)b,e | 43.34 (2.41) c,d,e | <0.001 |
| ART indication, n (%) | NS | |||||
| AMA | 32 (38.6) | 7 (35.0) | 9 (45.0) | 7 (35.0) | 9 (39.1) | |
| Endometriosis | 3 (3.6) | 2 (10.0) | 0 (0.0) | 0 (0.0) | 1 (4.3) | |
| Genetic | 2 (2.4) | 0 (0.0) | 1 (5.0) | 0 (0.0) | 1 (4.3) | |
| Low ovarian reserve | 1 (1.2) | 0 (0.0) | 0 (0.0) | 1 (5.0) | 0 (0.0) | |
| Male factor | 15 (18.1) | 3 (15.0) | 5 (25.0) | 3 (15.0) | 4 (17.4) | |
| Oncofertility | 1 (1.2) | 0 (0.0) | 1 (5.0) | 0 (0.0) | 0 (0.0) | |
| PCOS | 5 (6.0) | 2 (10.0) | 1 (5.0) | 1 (5.0) | 1 (4.3) | |
| IUI failure | 2 (2.4) | 2 (10.0) | 0 (0.0) | 0 (0.0) | 0 (0.0) | |
| Single | 8 (9.6) | 0 (0.0) | 2 (10.0) | 4 (20.0) | 2 (8.7) | |
| Tubal factor | 1 (1.2) | 0 (0.0) | 0 (0.0) | 1 (5.0) | 0 (0.0) | |
| Unknown | 13 (15.7) | 4 (20.0) | 1 (5.0) | 3 (15.0) | 5 (21.7) | |
| Time of infertility (years, mean (SD)) | 2.59 (2.15) | 2.67 (2.25) | 2.31 (1.78) | 2.62 (2.61) | 2.73 (2.04) | NS |
| TSH (mcUI/mL, mean (SD)) | 2.58 (1.54) | 2.60 (1.63) | 2.81 (1.95) | 2.89 (1.38) | 1.89 (1.05) | NS |
| PRL (ng/mL, mean (SD)) | 18.20 (10.88) | 16.56 (6.56) | 16.89 (4.43) | 28.31 (23.04) | 15.28 (7.32) | NS |
| Previous pregnancies, n (%) | NS | |||||
| Yes | 16 (19.3) | 7 (35.0) | 3 (15.0) | 3 (15.0) | 3 (13.0) | |
| No | 67 (80.7) | 13 (65.0) | 17 (85.0) | 17 (85.0) | 20 (87.0) | |
| Previous biochemical pregnancies, n (%) | NS | |||||
| Yes | 2 (2.4) | 0 (0.0) | 0 (0.0) | 1 (5.0) | 1 (4.3) | |
| No | 81 (97.6) | 20 (100.0) | 20 (100.0) | 19 (95.0) | 22 (95.7) | |
| Previous miscarriages, n (%) | NS | |||||
| Yes | 7 (8.4) | 3 (15.0) | 2 (10.0) | 1 (5.0) | 1 (4.3) | |
| No | 76 (91.6) | 17 (85.0) | 18 (90.0) | 19 (95.0) | 22 (95.7) | |
| Previous livebirth, n (%) | NS | |||||
| Yes | 8 (9.6) | 4 (20.0) | 0 (0.0) | 2 (10.0) | 2 (8.7) | |
| No | 75 (90.4) | 16 (80.0) | 20 (100.0) | 18 (90.0) | 21 (91.3) | |
| Previous ART, n (%) | NS | |||||
| Yes | 39 (47.0) | 11 (55.0) | 8 (40.0) | 8 (40.0) | 12 (52.2) | |
| No | 44 (53.0) | 9 (45.0) | 12 (60.0) | 12 (60.0) | 11 (47.8) | |
| PCOS, n (%) | NS | |||||
| Yes | 12 (14.5) | 3 (15.0) | 4 (20.0) | 1 (5.0) | 4 (17.4) | |
| No | 69 (83.1) | 15 (75.0) | 16 (80.0) | 19 (95.0) | 19 (82.6) | |
| NA | 2 (2.4) | 2 (10.0) | 0 (0.0) | 0 (0.0) | 0 (0.0) | |
| Concomitant pathology, n (%) | NS | |||||
| Yes | 17 (20.5) | 4 (20.0) | 3 (15.0) | 5 (25.0) | 5 (21.7) | |
| No | 64 (77.1) | 15 (75.0) | 17 (85.0) | 14 (70.0) | 18 (78.3) | |
| Unknown | 2 (2.4) | 1 (5.0) | 0 (0.0) | 1 (5.0) | 0 (0.0) | |
| Concomitant medication, n (%) | NS | |||||
| Yes | 31 (37.3) | 4 (20.0) | 8 (40.0) | 11 (55.0) | 8 (34.8) | |
| No | 44 (53.0) | 12 (60.0) | 10 (50.0) | 8 (40.0) | 14 (60.9) | |
| Unknown | 8 (9.6) | 4 (20.0) | 2 (10.0) | 1 (5.0) | 1 (4.3) | |
| Endometrial preparation | ||||||
| E2 intake (days, mean (SD)) | 10.66 (3.28) | 11.78 (3.41) | 11.05 (3.95) | 10.37 (3.24) | 9.64 (2.24) | NS |
| E2 at day P + 0 (pg/mL, mean (SD)) | 199.44 (69.86) | 215.61 (52.24) | 200.00 (76.99) | 184.03 (59.80) | 201.44 (84.19) | NS |
| P4 at day P + 0 (ng/mL, mean (SD)) | 0.55 (2.33) | 0.16 (0.14) | 0.20 (0.20) | 1.11 (4.03) | 0.70 (2.27) | NS |
| Endometrial thickness at P + 0 (mm, mean (SD)) | 9.40 (1.81) | 8.86 (1.24) | 9.42 (2.01) | 9.14 (1.60) | 10.07 (2.09) | NS |
| E2 at sample collection (pg/mL, mean (SD)) | 193.70 (74.72) | 189.20 (82.43) | 169.15 (40.48) | 194.75 (81.94) | 221.82 (82.50) | NS |
| P4 at sample collection (ng/mL, mean (SD)) | 11.00 (5.82) | 12.93 (7.19) | 11.27 (5.00) | 10.18 (4.99) | 9.64 (5.84) | NS |
Disclaimer/Publisher’s Note: The statements, opinions and data contained in all publications are solely those of the individual author(s) and contributor(s) and not of MDPI and/or the editor(s). MDPI and/or the editor(s) disclaim responsibility for any injury to people or property resulting from any ideas, methods, instructions or products referred to in the content. |
© 2024 by the authors. Licensee MDPI, Basel, Switzerland. This article is an open access article distributed under the terms and conditions of the Creative Commons Attribution (CC BY) license (https://creativecommons.org/licenses/by/4.0/).
Share and Cite
Bellver, J.; Gonzalez-Monfort, M.; González, S.; Toson, B.; Labarta, E.; Castillón, G.; Mariani, G.; Vidal, C.; Giles, J.; Cruz, F.; et al. An Analysis of the Digestive and Reproductive Tract Microbiota in Infertile Women with Obesity. Int. J. Mol. Sci. 2024, 25, 12600. https://doi.org/10.3390/ijms252312600
Bellver J, Gonzalez-Monfort M, González S, Toson B, Labarta E, Castillón G, Mariani G, Vidal C, Giles J, Cruz F, et al. An Analysis of the Digestive and Reproductive Tract Microbiota in Infertile Women with Obesity. International Journal of Molecular Sciences. 2024; 25(23):12600. https://doi.org/10.3390/ijms252312600
Chicago/Turabian StyleBellver, Jose, Marta Gonzalez-Monfort, Sandra González, Bruno Toson, Elena Labarta, Gemma Castillón, Giulia Mariani, Carmina Vidal, Juan Giles, Fabio Cruz, and et al. 2024. "An Analysis of the Digestive and Reproductive Tract Microbiota in Infertile Women with Obesity" International Journal of Molecular Sciences 25, no. 23: 12600. https://doi.org/10.3390/ijms252312600
APA StyleBellver, J., Gonzalez-Monfort, M., González, S., Toson, B., Labarta, E., Castillón, G., Mariani, G., Vidal, C., Giles, J., Cruz, F., Ballesteros, A., Ferrando, M., García-Velasco, J. A., Valbuena, D., Vilella, F., Parras-Molto, M., Tercero-Atencia, E., Simon, C., & Moreno, I. (2024). An Analysis of the Digestive and Reproductive Tract Microbiota in Infertile Women with Obesity. International Journal of Molecular Sciences, 25(23), 12600. https://doi.org/10.3390/ijms252312600

